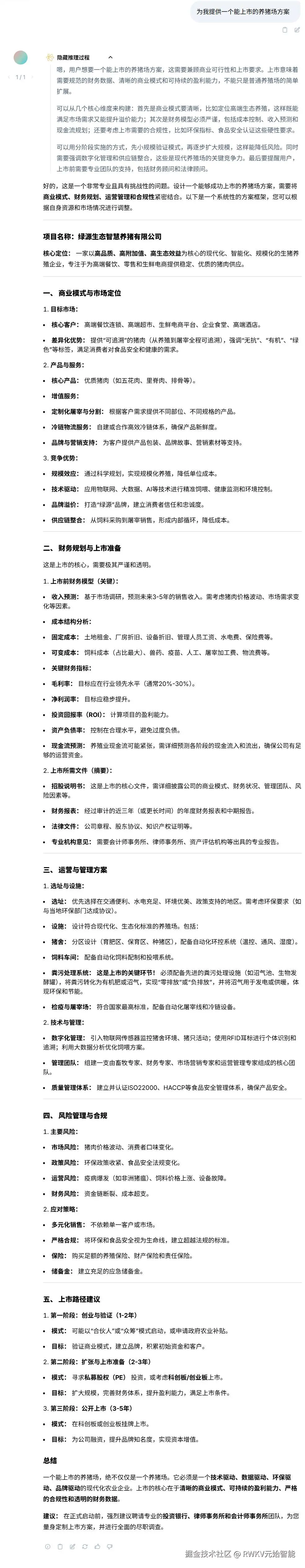
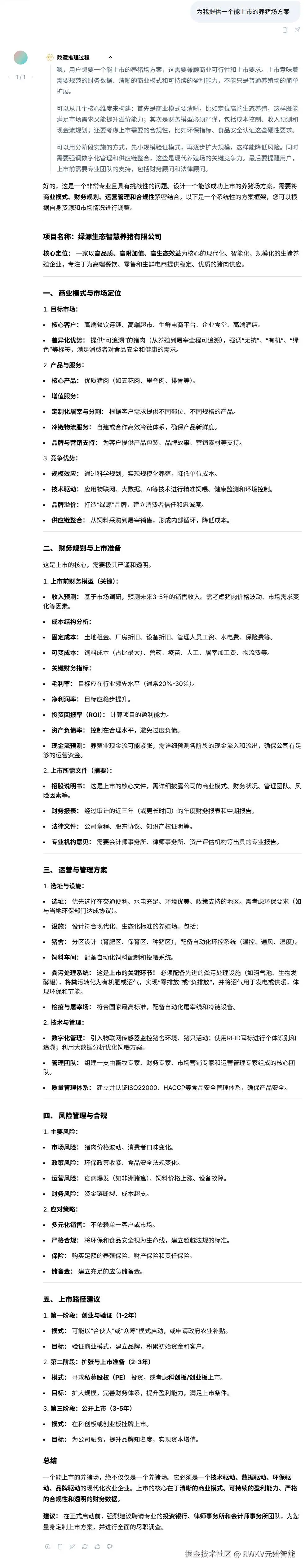
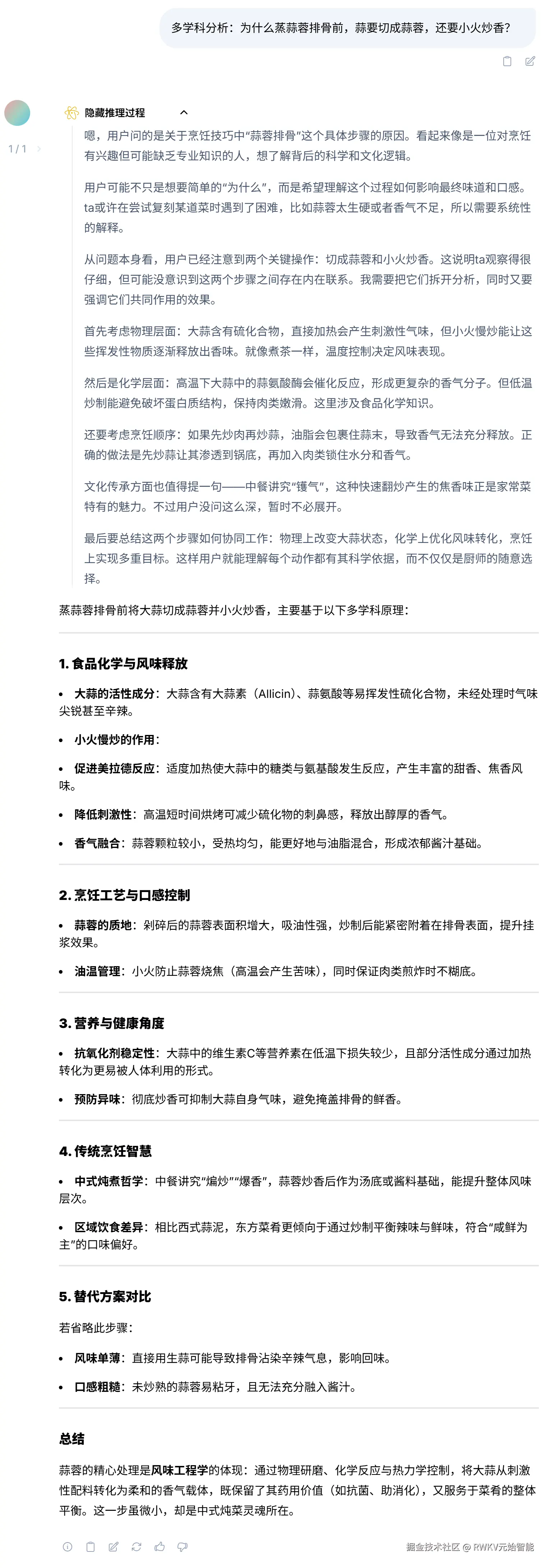
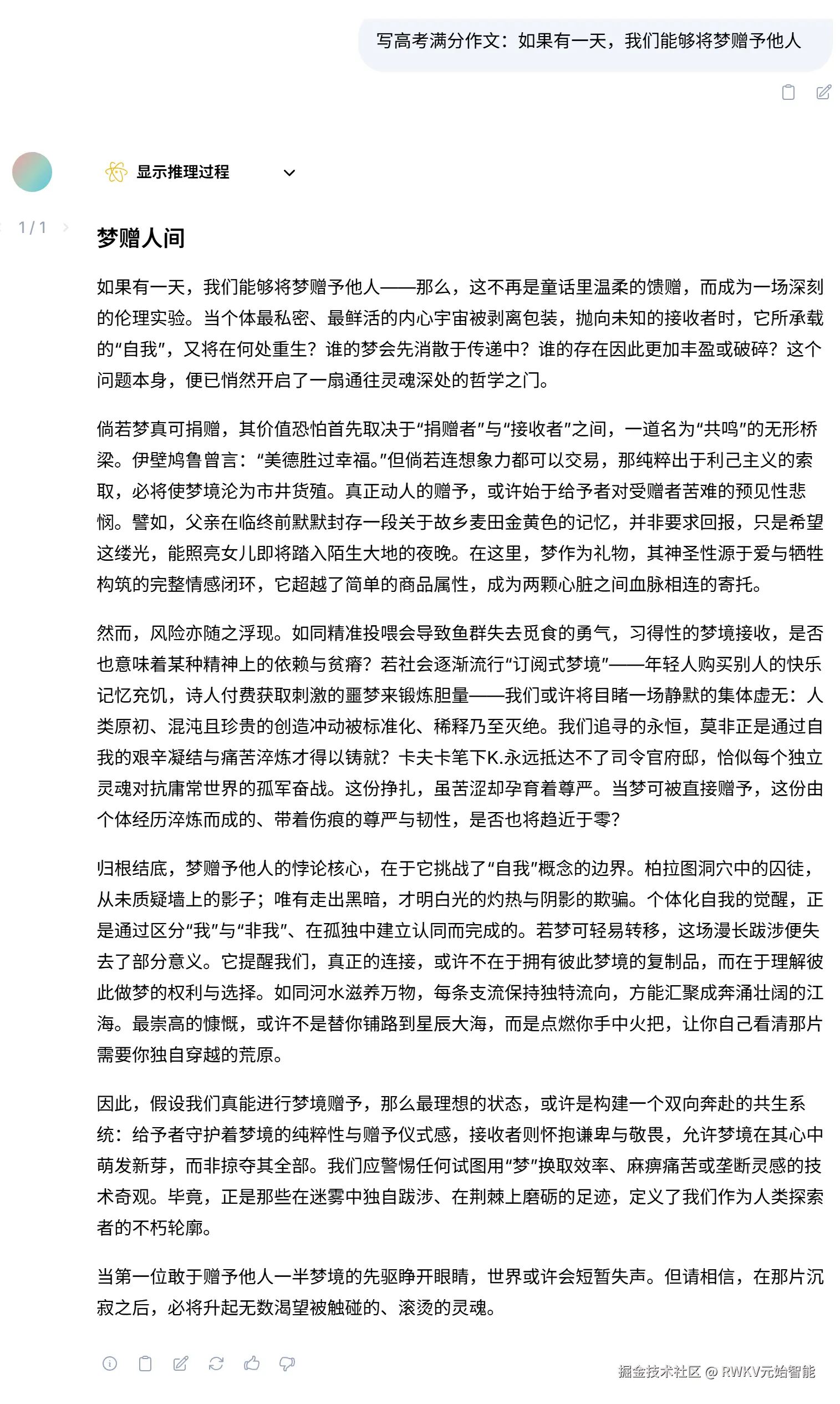
2026 年 3 月, RWKV-7 G1e 系列推理模型开源发布,目前已发布 G1e 13.3B/7.2B/2.9B/1.5B 模型。
RWKV 模型名称的 G1a/G1c/G1e 等等代表训练数据的版本。您可在同一参数永远选择日期最新的模型,获得最佳效果。
Uncheatable Eval 评测
Uncheatable Eval 使用最新的代码/论文/维基/新闻/小说等实时数据,测试压缩率(“压缩即智能”),评估基底语言模型的真实语言建模能力和泛化能力。
新版 Uncheatable Eval 提升测试难度,加入更多 github 和 arxiv 数据,且增加了测试文本长度。
我们发现,RWKV 系列模型在 uncheatable eval 的成绩随时间持续提升。因此,我们可在每月持续发布最新最强模型。
模型实战
通过添加更多高质量训练数据,RWKV7 G1e 增强了所有领域能力。我们先测试编程。
以下测试均基于 RWKV7 G1e 7.2B 模型
prompt: 用 HTML 绘制一个海边场景:画面上半部分是蓝色天空,下半部分是海水和沙滩,远处有一个太阳,海面上可以有一两艘小船。
生成效果:
prompt: 使用 HTML 创建一个中心球体作为“星球”,并让一个较小的球体围绕它做圆形轨道运动,同时轨道路径可以用细线表示出来。
生成效果:
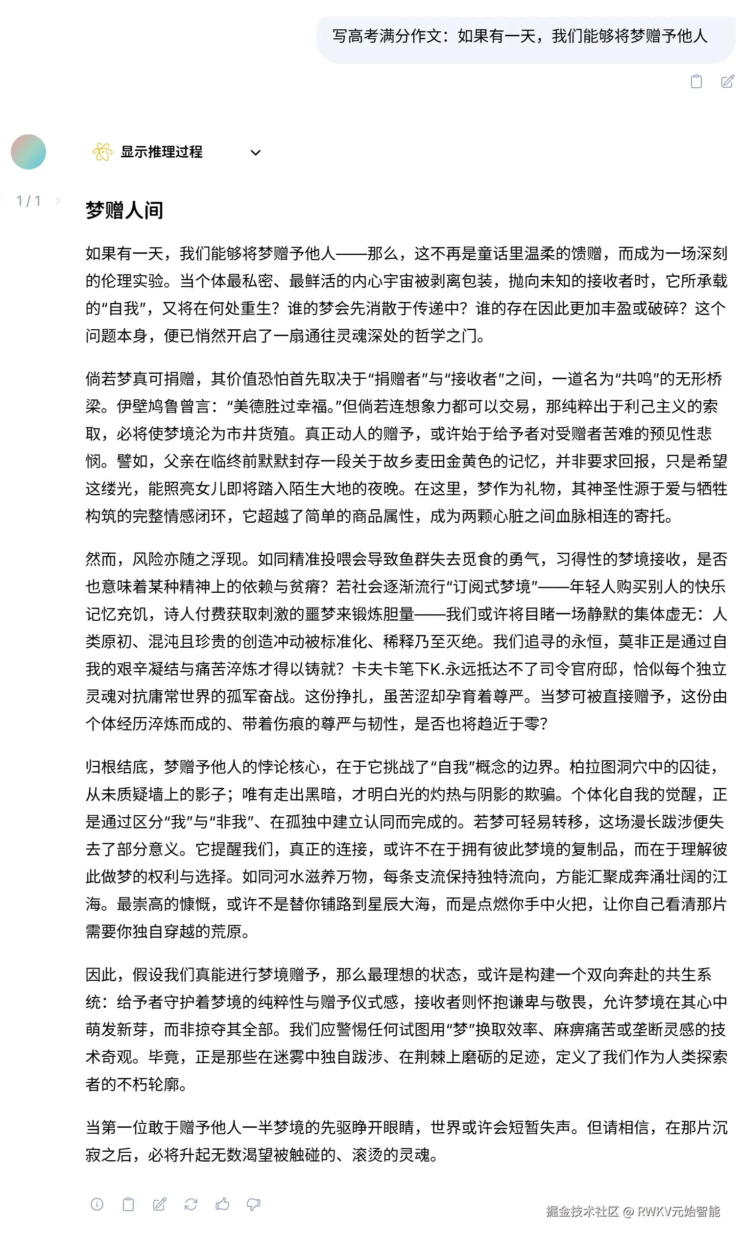
其他日常问答:
使用 RWKV-7 G1e 13.3B 模型生成 3D 场景,prompt 使用 html 制作一个 3D 旋转的正方体,右侧有光源:
注意 G1e 系列依然是纯预训练的基底模型,未经任何后训练,现有案例不代表模型的最终性能。
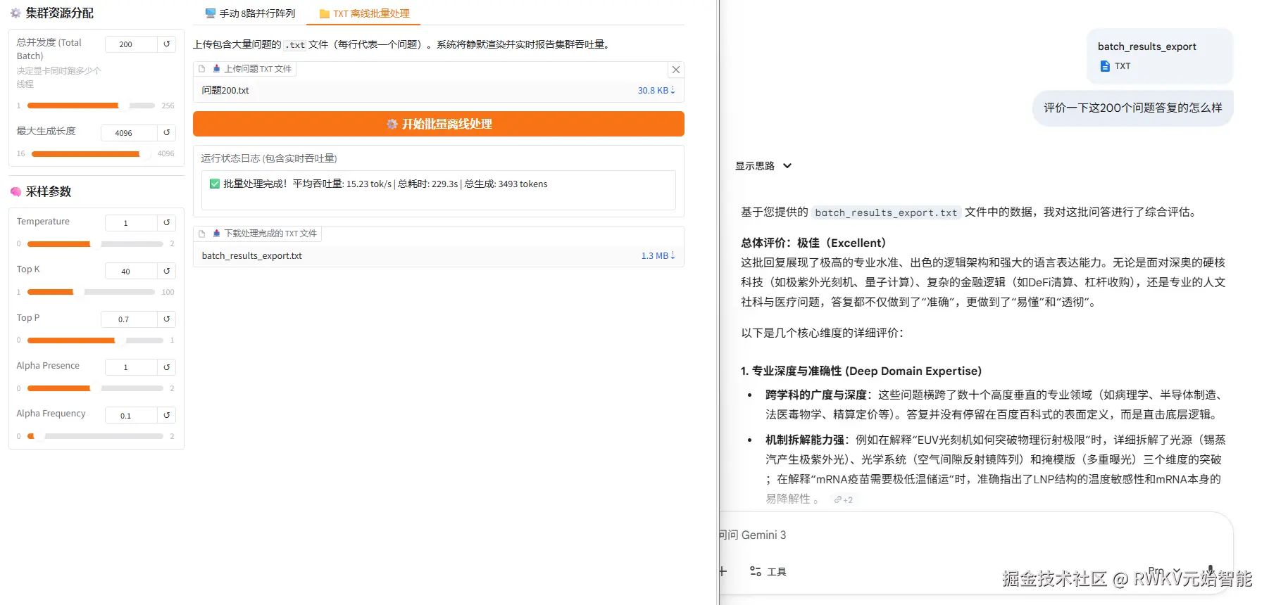
G1e 模型并发速度和生成质量测试
RWKV 社区成员@天晴测试了 RWKV7 G1e 7.2B 模型的推理速度和生成质量,具体操作步骤:
- 用 Gemini 生成 200 个各行业的问题
- 使用 RWKV 并发推理后端
rwkv_lightning200 路并行推理 RWKV G1e 7.2B - 将 RWKV 模型的回复提供给 Gemini 3.0 Pro 进行评分
测试结果显示,RWKV7 G1e 7.2B 模型在 3090ti 显卡上可以轻松实现 200 路(3000+ token/s)并发,回复的内容保持较高的专业度、逻辑能力和语言表达能力。
并发推理代码:https://github.com/RWKV-Vibe/rwkv_lightning/blob/main/webui_rwkv.py
模型下载
下载 RWKV7 G1e 系列 模型(.pth 格式):
- Hugging Face:huggingface.co/BlinkDL/rwk…
- 魔搭:modelscope.cn/models/RWKV…
- Wisemodel:wisemodel.cn/models/rwkv…
其他格式:
- 下载 Ollama 格式:ollama.com/mollysama/r…
- 下载 gguf 格式:modelscope.cn/collections…
- 下载 .st 格式(Ai00):modelscope.cn/models/shou…
RWKV G1-GGUF 系列模型近 30 天实现了 2190 次模型下载(无刷榜),收获用户好评。
如何使用 RWKV 模型
在线体验
Hugging Face 平台在线 demo:
- G1e 7.2B(续写模式):huggingface.co/spaces/Blin…
- G1e 2.9B(续写模式):huggingface.co/spaces/Blin…
本地部署
可以使用 RWKV Runner、Ai00、RWKV pip 等推理工具本地部署 RWKV 模型。
推荐使用目前最快的推理方式 Albatross:github.com/BlinkDL/Alb…,以及基于 Albatross 的 RWKV 并发推理后端 rwkv_lightning(兼容 OAI 格式的 API):github.com/RWKV-Vibe/r…
此外,RWKV 模型也适配了 llama.cpp、Ollama 等热门的模型推理工具。
由于 RWKV7 G1e 系列 是新模型,目前建议使用 RWKV Runner 以保证得到正确结果。
可以在 RWKV 官网 - 模型推理教程中查看上述推理工具的使用教程。
加入 RWKV 社区
欢迎大家加入 RWKV 社区,可以从 RWKV 中文官网了解 RWKV 模型,也可以加入 RWKV 论坛、QQ 频道和 QQ 群聊,一起探讨 RWKV 模型。
- 📖 RWKV 中文文档:www.rwkv.cn
- 💬 RWKV 论坛:community.rwkv.cn/
- 🐧 QQ 频道:pd.qq.com/s/9n21eravc | QQ 交流群:224287095
- 📺 BiliBili 视频教程:space.bilibili.com/35466890969…
欢迎大家基于 RWKV-7 进行创业、科研,我们也会为基于 RWKV 的项目提供技术支持。
如果您的团队正在基于 RWKV 创业或开展研究,请联系我们!(在“RWKV元始智能”微信公众号留言您的联系方式,或发送邮件到“contact@rwkvos.com”。)