【开源】基于51单片机的简易智能楼道照明设计

17 阅读5分钟

项目说明

该设计是一个简易的基于51单片机的智能楼道照明设计,功能说明:

  1. 按键按下在自动和手动模式中切换。
  2. 自动模式下,检测到人体,并且当前光照阈值低于设定阈值,灯点亮,如果检测不到人体,楼道灯熄灭。
  3. 手动模式下,按键可以直接选择点亮灯还是关闭灯。

开源链接见文章结尾。

V1.1 (2025_07_05更新)

更新内容

1、在V1.0基础上优化了LCD显示延时,使得LCD的显示更加迅速。 2、如果有问题,大家可以继续提出。大家就不要去下资源绑定里面的内容了,那个不能实时更新。

LCD显示优化

在实际仿真使用的时候LCD刷新会比较慢,使用实物的时候可以用原来的代码,仿真的时候可以把延时注释了,使用下面的函数,开头要加个1ms的延时,因为没有忙检测。

void LcdWriteCom(uint8_t com)	  //写入命令
{
	Lcd1602_Delay1ms(1);
	LCD1602_E = 0;     //使能
	LCD1602_RS = 0;	   //选择发送命令
	LCD1602_RW = 0;	   //选择写入
	
	LCD1602_DATAPINS = com;     //放入命令
//	Lcd1602_Delay1ms(1);		//等待数据稳定

	LCD1602_E = 1;	          //写入时序
//	Lcd1602_Delay1ms(5);	  //保持时间
	LCD1602_E = 0;
}

void LcdWriteData(uint8_t dat)			//写入数据
{
	Lcd1602_Delay1ms(1);
	LCD1602_E = 0;	//使能清零
	LCD1602_RS = 1;	//选择输入数据
	LCD1602_RW = 0;	//选择写入

	LCD1602_DATAPINS = dat; //写入数据
//	Lcd1602_Delay1ms(1);

	LCD1602_E = 1;   //写入时序
//	Lcd1602_Delay1ms(5);   //保持时间
	LCD1602_E = 0;
}	

V1.0 基础内容

设计说明

该设计是一个简易的基于51单片机的智能楼道照明设计,功能说明:

  1. 按键按下在自动和手动模式中切换。
  2. 自动模式下,检测到人体,并且当前光照阈值低于设定阈值,灯点亮,如果检测不到人体,楼道灯熄灭。
  3. 手动模式下,按键可以直接选择点亮灯还是关闭灯。

硬件设计

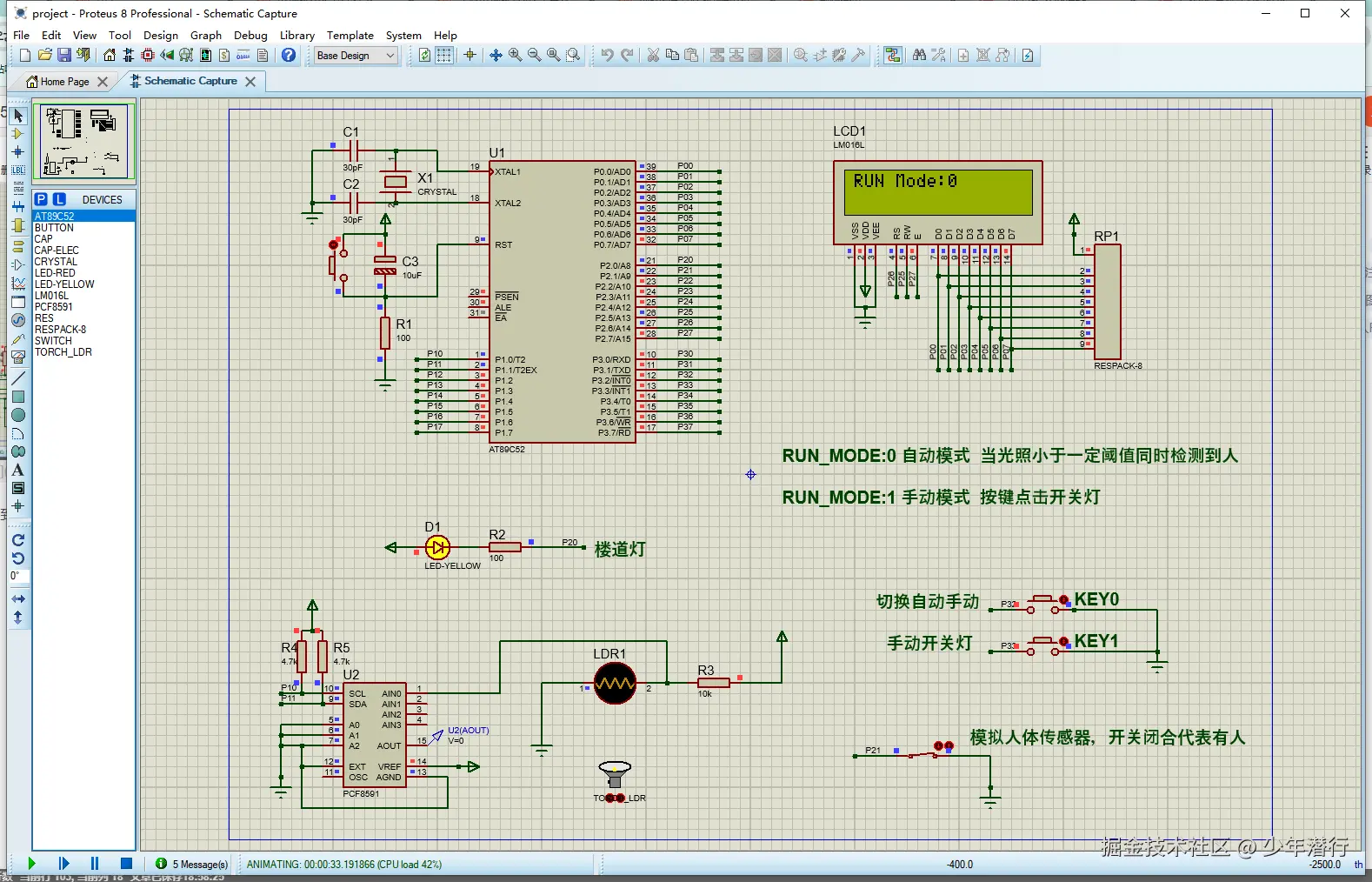
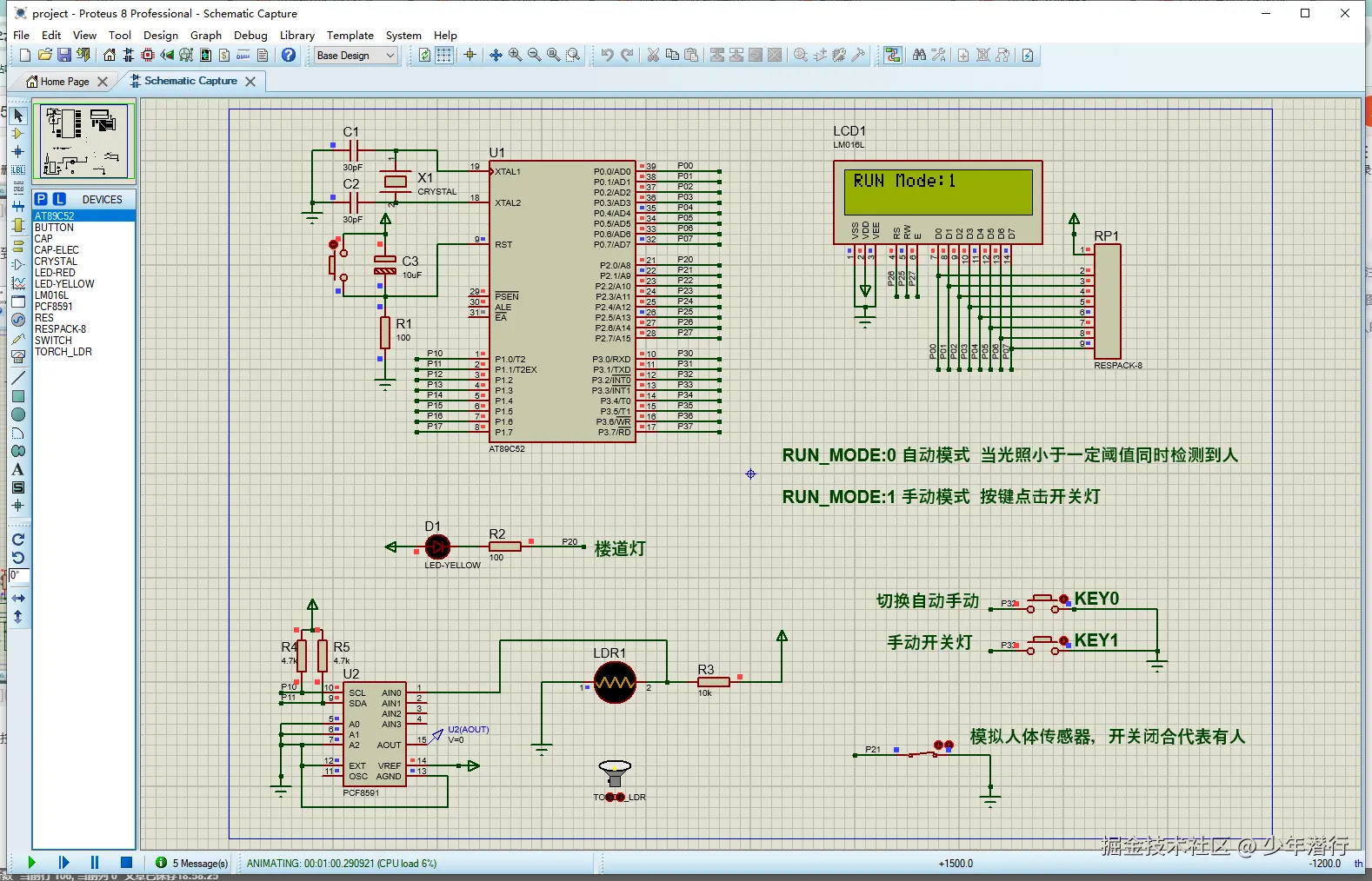
在这里插入图片描述 电路使用LCD1602来显示当前的执行状态,使用光敏电阻和普通电阻分压,然后使用PCF8591读取ADC的电压值,使用I2C通信获取和控制PCF8591。按键0用来切换现在是自动模式还是手动模式,按键1用来在手动模式下开关灯。使用一个SWITCH开关模拟人体传感器。

软件设计

软件的整体设计思路是采用一个5MS定时器来做控制和信号读取的任务,包含按键扫描,根据按键值控制当前的状态,以及ADC的读取,根据ADC值和人体传感器的值确定当前开关灯的状态,在While循环中不断地刷新显示屏的值。

#include "main.h"
#include "delay.h"
#include "i2c.h"
#include "pcf8591.h"
#include "LCD1602.h"
#include "key.h"

// 变量定义
sbit LED = P2^0;          // 楼道灯
sbit MAN = P2^1;          // 人体红外传感器 有人的时候信号为0
uint8_t  key_value = 0;   // 按键按下的值
uint8_t  adcx      = 0;   // 当前的ADC检测到的值
uint8_t  run_mode  = 0;   // 运行模式 0 :自动模式  1:手动模式

// 函数声明
void Timer0_Init(void);		//5毫秒@11.0592MHz

void main()
{
	IIC_init();
	LcdInit();
	Timer0_Init();
	
	EA = 1;                 //打开所有中断
	
	while(1)
	{
		LcdShowStr(0,0,"RUN Mode:");
		LcdShowNumInt(9,0,run_mode,1,0);
		delay_ms(5);
	}
}

// 5ms定时器中断,5MS执行一次
void Timer0Routine(void) interrupt 1
{
	static int count = 0;
	// 5ms 定时值重置
	TL0 = 0x00;				//设置定时初始值
	TH0 = 0xEE;				//设置定时初始值
	
	// 按键扫描并获得值
	key_value = KeyScan();
	// 按键0按下切换工作模式
	if(key_value == KEY0_PRES)
	{
		if(run_mode == 0) // 假如是自动模式,就切换到手动模式
			run_mode = 1;
		else if(run_mode == 1) // 假如是手动模式,就切换到自动模式
			run_mode = 0;
	}
	// 按键1按下,如果在手动模式就开关灯
	else if(key_value == KEY1_PRES)
	{
		if(run_mode == 1)
		{
			LED = !LED;
		}
	}
	// 如果在自动模式,读取光敏电阻分压的值,然后根据读到得阈值和是否检测到人开关灯
	if(run_mode == 0)
	{
		// 读取光敏电阻和电阻分压值
		adcx = pcf_analog_read(0);
		if(adcx > 128 && MAN == 0)
			LED = 0;
		else
			LED = 1;
	}
}


void Timer0_Init(void)		//5毫秒@11.0592MHz
{
	TMOD &= 0xF0;			//设置定时器模式
	TMOD |= 0x01;			//设置定时器模式
	TL0 = 0x00;				//设置定时初始值
	TH0 = 0xEE;				//设置定时初始值
	TF0 = 0;				//清除TF0标志
	TR0 = 1;				//定时器0开始计时
	ET0 = 1;                //打开定时器中断
}

调试效果

1、自动模式下,检测到人和光照强度大于一定值。 在这里插入图片描述 2、自动模式下,检测到人和光照强度小于一定值。 在这里插入图片描述 3、手动模式下,按键控制开关,人体不起作用 在这里插入图片描述

项目开源链接

关注VX公众号 少年潜行 回复 A001楼道照明 在对应文中获得网盘链接 免费开源。有问题请VX公众号后台回复,博客不一定能及时查看。