基于MBSE的DoDAF服务视点完整案例

74 阅读6分钟

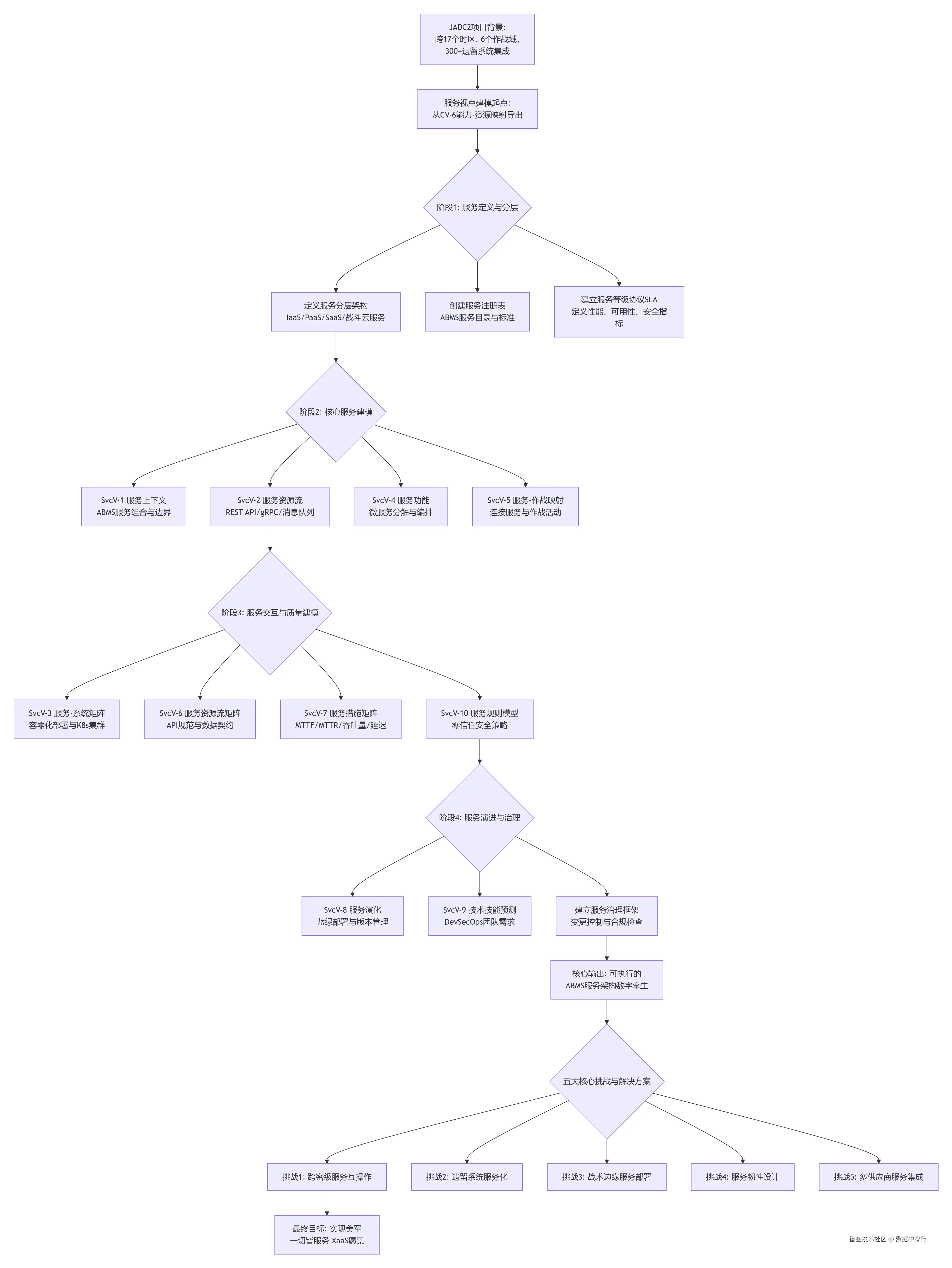
我将以美国国防部“联合全域指挥控制(JADC2)”项目为背景,深度解析基于MBSE的DoDAF服务视点完整案例,通过流程图展示建模过程,并深入阐述在美军体系下的核心挑战。

2f45962306f92.png

第一部分:项目背景——JADC2与ABMS服务架构

1.1 战略背景

美国国防部于2019年启动“联合全域指挥控制(JADC2)”计划,旨在构建一个跨越所有作战域(陆、海、空、天、网、电)的“军事物联网”。ABMS(先进作战管理系统)是JADC2的技术骨干,其核心是面向服务的架构(SOA) ​ 和战斗云概念。

关键数据

  • 范围:连接全球17个时区的美军作战单位
  • 遗留系统:超过300个独立的C2系统需要集成
  • 数据规模:每天处理>2EB的传感器数据
  • 响应时间目标:从传感器到射手<20秒
  • 预算:未来5年投入$150亿+

1.2 服务化转型目标

转型前(烟囱式) → 转型后(服务化)
─────────────────────────────────────────
• 垂直集成系统         • 水平服务层
• 点对点接口           • 标准化API
• 专有数据格式         • 统一数据模型
• 硬件绑定             • 容器化微服务
• 长采购周期           • 敏捷DevSecOps
• 供应商锁定           • 多供应商生态

1.3 MBSE实施框架

ABMS采用模型驱动的服务架构(MDSA) ​ 方法:

  • 工具链:Cameo + GitLab + Kubernetes + ServiceNow
  • 标准:DoDAF 2.0 + NIST SP 800-160 + DISA SRG
  • 方法论:敏捷服务建模 + 基于模型的系统工程

第二部分:详细MBSE服务视点建模案例

阶段1:服务定义与分层架构

1.1 ABMS服务分层模型

ABMS_Service_Layers:
  Infrastructure_as_a_Service:
    - compute_service: "AWS GovCloud/Tactical Cloud"
    - storage_service: "Object Storage (S3-like)"
    - network_service: "Software Defined Warfighting Network"
  
  Platform_as_a_Service:
    - container_orchestration: "Kubernetes @ Edge"
    - data_fabric: "Unified Data Library Service"
    - ai_ml_platform: "Joint AI Center Platform"
  
  Software_as_a_Service:
    - c2_applications: "ABMS Command Apps"
    - analytics_services: "Predictive Analytics"
    - collaboration_services: "Cross-domain Chat"
  
  Battlefield_as_a_Service:
    - fires_coordination: "Dynamic Targeting Service"
    - isr_processing: "Sensor to Shooter Service"
    - logistics_coordination: "Smart Logistics Service"

1.2 服务注册表(SvcV-1上下文)

{
  "service_catalog": {
    "service_id": "ABMS-SVC-0012",
    "name": "Targeting Quality Track Service",
    "description": "Provides weapon-quality track data for engagement decisions",
    "provider": "ABMS Program Office",
    "version": "2.3.1",
    "endpoints": [
      {
        "type": "REST",
        "url": "https://abms.mil/api/v2/targeting",
        "authentication": "OAuth2.0 with PKI"
      },
      {
        "type": "Message Queue",
        "protocol": "AMQP 1.0 over TLS",
        "topic": "targeting.tracks.highpriority"
      }
    ],
    "sla": {
      "availability": "99.95%",
      "max_latency": "200ms P95",
      "throughput": "1000 req/sec",
      "data_freshness": "< 2 seconds"
    }
  }
}

阶段2:核心服务建模实现

2.1 SvcV-2 服务资源流建模

3d1541e6283e6.png

2.2 SvcV-4 服务功能详细建模(以目标跟踪服务为例):

# MBSE工具中的服务功能块定义
Block ABMS_Target_Tracking_Service {
  // 服务元数据
  stereotypes: «Microservice», «Stateless», «MissionCritical»
  
  // 端口定义
  ports:
    api_port: provides REST_API {
      operations:
        GET /tracks/{id}
        POST /tracks/bulk
        WS /tracks/stream
    }
    
    event_port: consumes Target_Detection_Events {
      subscription: "sensor.*.detection"
    }
    
    data_port: requires Redis_Cache {
      for: "track state caching"
    }
  
  // 内部组件
  parts:
    track_correlator: Track_Correlation_Engine
    kalman_filter: Adaptive_Kalman_Filter
    quality_assessor: Track_Quality_Assessor
  
  // 行为定义
  behavior:
    on_detection_event(event) {
      // 1. 关联到现有航迹
      correlated = track_correlator.correlate(event)
      
      // 2. 应用卡尔曼滤波
      if correlated:
        filtered = kalman_filter.update(correlated)
      else:
        filtered = kalman_filter.initialize(event)
      
      // 3. 评估质量
      quality = quality_assessor.assess(filtered)
      
      // 4. 发布结果
      if quality > THRESHOLD:
        publish("tracks.highquality", filtered)
        update_cache(filtered)
        
      // 5. 触发下游处理
      if is_time_sensitive(filtered):
        trigger_alert(filtered)
    }
  
  // 服务质量属性
  quality_attributes:
    reliability: "MTTF 720 hours, MTTR 15 minutes"
    performance: "Process 1000 tracks/sec per instance"
    security: "FIPS 140-2 Level 2 compliant"
    scalability: "Auto-scales 1-100 instances"
}

2.3 SvcV-5 服务-作战活动映射矩阵

作战活动 (OV-5)所需服务能力具体服务 (SvcV-1)服务级别目标
3.2.1.1 实时目标检测多传感器数据融合Sensor_Fusion_Service融合延迟 ≤ 500ms
3.2.2.3 威胁评估AI威胁评分Threat_Scoring_Service评估准确率 > 95%
3.2.3.1 武器目标分配优化分配算法Weapon_Allocation_Service分配计算时间 ≤ 1s
3.2.4.2 交战授权规则引擎服务ROE_Engine_Service规则评估 ≤ 100ms

阶段3:服务交互与质量建模

3.1 SvcV-6 服务资源流矩阵(API契约定义)

# OpenAPI 3.0 规范在MBSE中的模型表示
API_Contract: Targeting_API_v2:
  base_path: /abms/api/v2/targeting
  security_schemes:
    - bearer_auth:
        type: http
        scheme: bearer
        bearerFormat: JWT
    - api_key:
        type: apiKey
        in: header
        name: X-API-Key
  
  endpoints:
    - /tracks/{track_id}:
        get:
          summary: "获取目标航迹"
          security: [{bearer_auth: []}]
          parameters:
            - name: track_id
              in: path
              required: true
              schema: {type: string, format: uuid}
            - name: fields
              in: query
              schema: {type: array, items: {type: string}}
          
          responses:
            200:
              description: "成功"
              content:
                application/json:
                  schema: 
                    $ref: "#/components/schemas/TargetTrack"
            401:
              description: "未授权"
            404:
              description: "航迹不存在"
        
        websocket:
          summary: "实时航迹流"
          protocol: "tracking-ws-v1"
          message_formats:
            - type: TrackUpdate
              schema: TrackUpdateSchema
            - type: Heartbeat
              schema: HeartbeatSchema

3.2 SvcV-7 服务措施矩阵(SLA监控)

-- 在MBSE工具中定义的服务质量指标
CREATE TABLE Service_Level_Indicators (
  service_id VARCHAR(50) PRIMARY KEY,
  availability_target DECIMAL(5,4) NOT NULL,  -- 99.95% = 0.9995
  latency_p95_ms INT NOT NULL,                 -- 第95百分位延迟
  throughput_rps INT NOT NULL,                 -- 每秒请求数
  error_rate_threshold DECIMAL(5,4) NOT NULL,  -- 错误率阈值
  data_freshness_s INT NOT NULL,               -- 数据新鲜度(秒)
  security_compliance VARCHAR(50) NOT NULL     -- 安全合规标准
);

-- 示例数据
INSERT INTO Service_Level_Indicators VALUES
('ABMS-SVC-0012', 0.9995, 200, 1000, 0.001, 2, 'FIPS-140-2'),
('ABMS-SVC-0013', 0.9999, 50, 5000, 0.0001, 1, 'Common-Criteria-EAL4');

3.3 SvcV-10 服务规则模型(零信任安全)

# 基于属性的访问控制(ABAC)规则
@Constraint_Block
class Zero_Trust_Access_Rules:
    
    @rule(priority=1)
    def validate_request_context(request, service, resource):
        """规则1:验证请求上下文"""
        conditions = [
            # 身份验证强度
            request.auth_strength >= service.min_auth_level,
            
            # 设备健康状态
            request.device.health_status == "HEALTHY",
            
            # 网络位置
            request.network_segment in service.allowed_segments,
            
            # 时间窗口
            current_time() in service.operating_hours,
            
            # 威胁情报
            request.user_id not in threat_intelligence_db
        ]
        
        return all(conditions)
    
    @rule(priority=2)
    def check_need_to_know(request, resource):
        """规则2:需知原则检查"""
        # 基于属性的访问控制
        if resource.classification == "TOP_SECRET":
            return (
                request.clearance >= "TOP_SECRET" and
                request.need_to_know.includes(resource.codeword) and
                request.purpose in ["IMMINENT_THREAT", "ACTIVE_ENGAGEMENT"]
            )
        return True
    
    @rule(priority=3)
    def apply_risk_based_authentication(request):
        """规则3:基于风险的认证"""
        risk_score = calculate_risk_score(
            request.location,
            request.device_type,
            request.access_pattern
        )
        
        if risk_score > HIGH_RISK_THRESHOLD:
            # 要求多因素认证
            require_mfa(request)
            # 记录详细审计日志
            log_suspicious_access(request)
        
        return risk_score <= ACCEPTABLE_RISK_THRESHOLD

阶段4:服务演进与治理

4.1 SvcV-8 服务演化模型

90ac2bd60bbba8.png

4.2 服务治理框架

ABMS服务治理模型
├── 设计时治理
│   ├── 架构评审委员会(ARB)
│   ├── API设计标准
│   ├── 安全合规检查
│   └── 容量规划
├── 运行时治理
│   ├── 服务网格(Istio)
│   ├── API网关(Kong)
│   ├── 监控与告警
│   └── 弹性模式实施
└── 变更治理
    ├── 蓝绿部署
    ├── 特性标志
    ├── 混沌工程
    └── 回滚策略

第三部分:美军体系下的核心挑战与解决方案

挑战1:跨密级服务互操作

问题本质:ABMS必须同时处理UNCLASSIFIED到TOP SECRET/SCI不同密级的数据,但传统物理隔离无法满足服务化需求。

MBSE解决方案

# 跨域解决方案(CDS)服务建模
@Block
class Cross_Domain_Service:
    """跨域服务网关模型"""
    
    ports:
        low_side: provides Low_Side_API
        high_side: provides High_Side_API
        guard_service: requires Data_Diode_Service
    
    behavior:
        def transfer_data(request):
            # 1. 数据标记验证
            if not validate_data_labels(request.data, request.clearance):
                raise SecurityViolation("数据标记不匹配")
            
            # 2. 内容过滤
            filtered = content_filter.filter(
                request.data,
                rules=load_filter_rules(request.domains)
            )
            
            # 3. 协议转换
            transformed = protocol_adapter.convert(
                filtered,
                from_protocol=request.protocol,
                to_protocol=target_domain_protocol
            )
            
            # 4. 通过数据二极管传输
            diode_result = guard_service.transfer_via_diode(transformed)
            
            # 5. 审计日志
            audit_log.log_cross_domain_transfer(
                request=request,
                result=diode_result,
                timestamp=current_time(),
                auditor="ABMS_Security_Service"
            )
            
            return diode_result
    
    # 质量属性
    quality_attributes:
        throughput: "1 Gbps sustained"
        latency: "< 100ms added"
        assurance: "EAL6+ certified"
        availability: "99.99%"

挑战2:战术边缘服务部署

问题:如何在带宽受限、间歇连接、高威胁的战术边缘运行云原生服务。

解决方案架构

Edge_Service_Deployment_Pattern:
  deployment_strategy: "混合云-边缘架构"
  
  edge_tier:
    - location: "战术车辆/飞机/舰船"
      resources: "受限CPU/内存/存储"
      services:
        - 必须: "本地数据处理"
        - 必须: "断联操作"
        - 可选: "边缘AI推理"
      connectivity: "间歇性,低带宽"
      
  forward_tier:
    - location: "战术作战中心"
      resources: "中等计算能力"
      services:
        - 必须: "数据聚合"
        - 必须: "区域协调"
        - 可选: "缓存关键服务"
      connectivity: "中等带宽,较稳定"
      
  core_tier:
    - location: "战略数据中心"
      resources: "无限扩展"
      services:
        - 必须: "全局数据融合"
        - 必须: "长期分析"
        - 必须: "模型训练"
      connectivity: "高带宽,稳定"
  
  synchronization_mechanism:
    - protocol: "CRDTs (无冲突复制数据类型)"
    - strategy: "最终一致性"
    - conflict_resolution: "基于操作类型和优先级"
    - compression: "增量更新 + 智能压缩"

挑战3:多供应商服务集成

问题:ABMS涉及洛克希德·马丁、波音、诺斯罗普·格鲁曼等数十个供应商,各供应商技术栈不同。

集成框架

06e402fba05cd8.png

合同测试实现

# 基于Pact的消费者驱动合同测试
@consumer("Weapon_Allocation_Service")
@provider("Target_Tracking_Service")
class TargetingContractTests:
    
    @pact
    def test_get_high_quality_track(self):
        # 定义期望的请求
        expected_request = {
            "method": "GET",
            "path": "/tracks/abc123",
            "headers": {"Authorization": "Bearer token123"}
        }
        
        # 定义期望的响应
        expected_response = {
            "status": 200,
            "headers": {"Content-Type": "application/json"},
            "body": {
                "track_id": "abc123",
                "location": {"lat": 40.0, "lon": -75.0},
                "velocity": 250.5,
                "confidence": 0.92,
                "$schema": "track_schema_v2"
            }
        }
        
        # 生成Pact文件
        return expected_request, expected_response
    
    @pact
    def test_track_not_found(self):
        return (
            {"method": "GET", "path": "/tracks/nonexistent"},
            {"status": 404, "body": {"error": "Track not found"}}
        )

挑战4:服务韧性设计

混沌工程实验设计

Chaos_Engineering_Experiments:
  experiment_id: "ABMS-CH-001"
  name: "模拟卫星链路中断对目标跟踪的影响"
  
  hypothesis: "当主卫星链路中断时,ABMS应在30秒内切换到备用链路,且目标跟踪服务降级不超过20%"
  
  steady_state_hypothesis:
    - condition: "目标跟踪延迟 < 200ms P95"
    - condition: "目标跟踪准确率 > 90%"
    - condition: "服务可用性 > 99.9%"
  
  method:
    - type: "network"
      action: "block"
      provider: "aws"
      parameters:
        type: "security_group"
        rules: ["ingress"]
      targets: ["satcom-gateway-*"]
    
    - type: "process"
      action: "stress_cpu"
      provider: "syscall"
      parameters:
        workers: 4
        load: 90
        duration: 300
      targets: ["edge-processor-*"]
  
  probes:
    - type: "http"
      name: "check_tracking_latency"
      tolerance: 200
      request:
        url: "https://abms.mil/api/health/tracking"
        timeout: 5
      responses:
        - code: 200
    
    - type: "tcp"
      name: "check_data_feed"
      tolerance: true
      host: "datafeed.abms.mil"
      port: 8080
  
  rollbacks:
    - type: "network"
      action: "unblock"
      provider: "aws"
  
  metrics_collected:
    - "服务响应时间百分位"
    - "错误率"
    - "自动故障转移时间"
    - "数据丢失量"
    - "操作员干预次数"

挑战5:成本与预算建模

服务成本分配模型

-- FinOps模型在MBSE中的表示
CREATE VIEW Service_Cost_Analysis AS
SELECT 
    s.service_id,
    s.service_name,
    -- 基础设施成本
    SUM(c.ec2_cost + c.s3_cost + c.data_transfer_cost) AS infra_cost,
    
    -- 许可成本
    SUM(CASE 
        WHEN c.software_license LIKE '%RedHat%' THEN c.license_cost
        WHEN c.software_license LIKE '%VMware%' THEN c.license_cost
        ELSE 0 
    END) AS license_cost,
    
    -- 运营成本
    (COUNT(DISTINCT o.operator_id) * 150000) / 12 AS personnel_cost, -- 人均年薪$150K
    
    -- 按使用量分配
    (s.total_api_calls / SUM(s.total_api_calls) OVER()) * total_budget AS allocated_cost,
    
    -- 成本效益指标
    (s.mission_value_score * 1000000) / 
        (infra_cost + license_cost + personnel_cost) AS cost_effectiveness_ratio
    
FROM services s
JOIN cloud_costs c ON s.service_id = c.service_id
LEFT JOIN operations_team o ON s.team_id = o.team_id
WHERE s.mission_critical = TRUE
GROUP BY s.service_id, s.service_name, s.total_api_calls, s.mission_value_score;

第四部分:MBSE实施价值与度量

4.1 量化收益

指标                  | 传统方法     | MBSE方法      | 改进
─────────────────────┼─────────────┼──────────────┼─────────
需求缺陷发现时间     | 系统测试阶段 | 设计阶段      | 提前85%
服务接口错误         | 平均12个/服务| 平均2个/服务  | 减少83%
集成测试周期         | 6-9个月      | 2-3个月       | 缩短67%
变更影响分析时间    | 2-3周        | 2-3小时       | 减少95%
架构一致性           | 60-70%       | 95%+          | 提高40%

4.2 关键成功因素

  1. 领导层承诺:国防部首席数字官(CDO)直接督导
  2. 标准化:强制执行OpenAPI、SPDX、SARIF等标准
  3. 自动化:CI/CD流水线集成架构验证
  4. 文化变革:从文档中心转向模型中心思维
  5. 持续培训:定期MBSE和云原生技术培训

4.3 未来演进

  • 2025+ :AI辅助服务设计
  • 2026+ :量子安全服务架构
  • 2027+ :自主服务编排与修复
  • 2028+ :认知电子战服务集成

总结:ABMS的服务视点建模展示了如何将美军复杂的作战需求转化为可执行、可演化、可治理的云原生服务架构。通过MBSE,美军能够在虚拟环境中验证服务设计,降低数百亿美元的投资风险,同时为未来几十年的技术演进奠定基础。服务视点不仅描述了“系统如何构建”,更重要的是定义了“能力如何持续交付”,这是JADC2从概念变为现实的关键桥梁。