RabbitMQ和RocketMQ,哪个更好?

2,661 阅读8分钟

前言

最近有球友问我:苏三哥,现在一般的项目中的消息中间件,是用RabbitMQ,还是RocketMQ,更好?

这是一个非常常见的问题。

今天这篇文章就专门跟大家一起聊聊这个话题,希望对你会有所帮助。

更多项目实战在项目实战网:java突击队

一、为什么需要消息队列?

有些小伙伴在工作中可能已经用过消息队列,但未必清楚它的核心价值。

让我们先通过一个简单的场景来理解:

没有消息队列的系统:

@RestController
public class OrderController {
    
    @Autowired
    private InventoryService inventoryService;
    
    @Autowired
    private PromotionService promotionService;
    
    @Autowired
    private LogService logService;
    
    @PostMapping("/order")
    public Result createOrder(@RequestBody OrderRequest request) {
        // 串行调用多个服务,用户需要等待所有操作完成
        inventoryService.deductStock(request.getProductId(), request.getQuantity());
        promotionService.updatePromotionUsage(request.getUserId(), request.getPromotionId());
        logService.recordOrderLog(request);
        
        return Result.success("下单成功");
    }
}

引入消息队列后:

@RestController
public class OrderController {
    
    @Autowired
    private OrderService orderService;
    
    @Autowired
    private RocketMQTemplate rocketMQTemplate;
    
    @PostMapping("/order")
    public Result createOrder(@RequestBody OrderRequest request) {
        // 1. 保存订单主记录(核心业务)
        Order order = orderService.saveOrder(request);
        
        // 2. 发送消息,异步处理非核心业务
        OrderCreatedEvent event = new OrderCreatedEvent(order);
        rocketMQTemplate.send("order-topic", event);
        
        // 3. 立即返回成功
        return Result.success("订单创建成功,处理中");
    }
}

// 消费者异步处理
@Component
@RocketMQMessageListener(topic = "order-topic", consumerGroup = "order-group")
public class OrderConsumer implements RocketMQListener<OrderCreatedEvent> {
    
    @Override
    public void onMessage(OrderCreatedEvent event) {
        // 并行执行多个操作,但用户无需等待
        inventoryService.deductStock(event.getProductId(), event.getQuantity());
        promotionService.updatePromotionUsage(event.getUserId(), event.getPromotionId());
        logService.recordOrderLog(event);
    }
}

消息队列的核心价值在于:解耦、异步、削峰

但不同的消息队列在实现这些价值时,侧重点各不相同。

其实咱们的星球中的商城微服务系统、秒杀系统、SaaS点餐系统就大量使用了MQ实现相关业务逻辑。

比如:异步海量数据导出功能、WebSocket消息实时通信功能、商品秒杀功能、订单超时自动取消功能等等。

二、核心特性对比

让我们先通过一个表格直观感受两者的核心差异:

对比维度RabbitMQRocketMQ
吞吐量(TPS)5-10K50K+
延迟(ms)50-10020-50
协议支持AMQP、MQTT、STOMP等7种协议自定义TCP协议为主
路由机制4种Exchange,灵活路由Topic模型,相对简单
事务消息不支持支持
定时/延时消息插件支持原生支持,秒级精度
顺序消息单队列保证全局/分区顺序支持
开发语言ErlangJava
社区活跃度极高,生态丰富较高,阿里生态为主

三、RabbitMQ解析

3.1 RabbitMQ的核心优势

有些小伙伴可能对RabbitMQ的灵活路由机制印象深刻。确实,这是RabbitMQ最强大的特性之一。

RabbitMQ的四种交换机类型:

代码示例:Topic交换机实现复杂路由

// RabbitMQ配置类
@Configuration
public class RabbitMQConfig {
    
    @Bean
    public TopicExchange orderExchange() {
        return new TopicExchange("order.exchange");
    }
    
    @Bean
    public Queue paymentQueue() {
        return QueueBuilder.durable("payment.queue").build();
    }
    
    @Bean
    public Queue inventoryQueue() {
        return QueueBuilder.durable("inventory.queue").build();
    }
    
    @Bean
    public Binding paymentBinding() {
        return BindingBuilder.bind(paymentQueue())
                .to(orderExchange())
                .with("order.payment.*");
    }
    
    @Bean
    public Binding inventoryBinding() {
        return BindingBuilder.bind(inventoryQueue())
                .to(orderExchange())
                .with("order.inventory.*");
    }
}

// 生产者
@Service
public class OrderProducer {
    
    @Autowired
    private RabbitTemplate rabbitTemplate;
    
    public void sendOrderEvent(String eventType, OrderEvent event) {
        // routingKey可以是 order.payment.success 或 order.inventory.update
        rabbitTemplate.convertAndSend("order.exchange", 
                                      "order." + eventType, 
                                      event);
    }
}

// 消费者 - 支付服务
@Component
@RabbitListener(queues = "payment.queue")
public class PaymentConsumer {
    
    @RabbitHandler
    public void handlePayment(OrderEvent event) {
        System.out.println("支付服务处理:" + event);
    }
}

// 消费者 - 库存服务
@Component
@RabbitListener(queues = "inventory.queue")
public class InventoryConsumer {
    
    @RabbitHandler
    public void handleInventory(OrderEvent event) {
        System.out.println("库存服务处理:" + event);
    }
}

RabbitMQ的另一个优势是多协议支持。它原生支持AMQP 0-9-1、AMQP 1.0、MQTT、STOMP等多种协议,这在物联网、移动端等异构系统集成时非常有用。

3.2 RabbitMQ的局限性

虽然RabbitMQ灵活易用,但它也存在一些明显的短板:

  1. 性能瓶颈:单节点吞吐量约5-10K TPS,在百万级消息/秒场景下,Erlang虚拟机可能成为性能瓶颈。
  2. 集群扩展复杂:依赖镜像队列实现高可用,增加存储开销,网络分区处理较为复杂。
  3. 顺序消息困难:默认不保证跨消费者的消息顺序。
  4. 事务机制不完善:RabbitMQ的事务机制会极大影响性能,官方也不推荐使用。

3.3 RabbitMQ适用场景

推荐使用场景

  • 中小规模微服务系统(消息量<10万级/秒)
  • 需要复杂路由逻辑的业务(如订单状态变更通知)
  • 多协议接入场景(IoT设备、移动端、WebSocket)
  • 对可靠性要求高于性能的企业级应用

不推荐场景

  • 超大规模日志处理(首选Kafka)
  • 严格顺序要求的金融交易(考虑RocketMQ)
  • 极低延迟需求的高频交易场景

更多项目实战在项目实战网:java突击队

四、RocketMQ解析

4.1 RocketMQ的核心优势

RocketMQ是阿里巴巴开源的分布式消息中间件,在电商、金融等大规模分布式系统中表现优异。

RocketMQ的高可用架构:

RocketMQ的核心特性代码示例:

1. 事务消息(RocketMQ的王牌特性)

@Component
public class TransactionOrderService {
    
    @Autowired
    private RocketMQTemplate rocketMQTemplate;
    
    @Autowired
    private OrderMapper orderMapper;
    
    // 发送事务消息
    public void createOrderWithTransaction(OrderRequest request) {
        OrderMessage orderMessage = new OrderMessage(request);
        
        TransactionSendResult result = rocketMQTemplate.sendMessageInTransaction(
            "order-tx-group",
            "order-topic",
            MessageBuilder.withPayload(orderMessage).build(),
            request // 传递给本地事务执行器的参数
        );
        
        if (result.getLocalTransactionState() == LocalTransactionState.COMMIT_MESSAGE) {
            System.out.println("事务提交成功");
        }
    }
    
    // 本地事务执行器
    @RocketMQTransactionListener(txProducerGroup = "order-tx-group")
    public class OrderTransactionListener implements RocketMQLocalTransactionListener {
        
        @Override
        public RocketMQLocalTransactionState executeLocalTransaction(Message msg, Object arg) {
            OrderRequest request = (OrderRequest) arg;
            
            try {
                // 1. 执行本地事务 - 保存订单
                orderMapper.insert(request);
                
                // 2. 返回提交状态
                return RocketMQLocalTransactionState.COMMIT;
            } catch (Exception e) {
                // 3. 异常时回滚
                return RocketMQLocalTransactionState.ROLLBACK;
            }
        }
        
        @Override
        public RocketMQLocalTransactionState checkLocalTransaction(Message msg) {
            // 事务回查 - 解决分布式事务的最终一致性
            OrderMessage orderMessage = (OrderMessage) msg.getPayload();
            
            // 查询本地事务是否成功
            Order order = orderMapper.selectById(orderMessage.getOrderId());
            
            if (order != null) {
                return RocketMQLocalTransactionState.COMMIT;
            } else {
                return RocketMQLocalTransactionState.ROLLBACK;
            }
        }
    }
}

2. 精确到秒级的定时消息

RocketMQ 5.x版本引入了秒级定时消息,这是通过时间轮算法实现的:

@Service
public class DelayMessageService {
    
    @Autowired
    private RocketMQTemplate rocketMQTemplate;
    
    // 发送定时消息(精确到秒)
    public void sendDelayMessage(MessageData data, long delaySeconds) {
        long delayTimestamp = System.currentTimeMillis() + delaySeconds * 1000;
        
        Message<MessageData> message = MessageBuilder.withPayload(data)
                .setHeader("DELAY_TIME", delayTimestamp)
                .build();
        
        rocketMQTemplate.syncSend("delay-topic", message);
    }
    
    // 消费定时消息
    @Service
    @RocketMQMessageListener(topic = "delay-topic", consumerGroup = "delay-group")
    public class DelayMessageConsumer implements RocketMQListener<MessageData> {
        
        @Override
        public void onMessage(MessageData message) {
            System.out.println("定时消息到达:" + message);
        }
    }
}

RocketMQ的定时消息底层通过时间轮(TimerWheel)+ TimerLog实现:

这种设计保证了即使消息延迟时间很长(如半个月),也不会丢失。

3. 顺序消息实现

@Service
public class OrderlyMessageService {
    
    @Autowired
    private RocketMQTemplate rocketMQTemplate;
    
    // 发送顺序消息 - 按订单ID路由
    public void sendOrderlyMessage(String orderId, OrderEvent event) {
        // 通过MessageQueueSelector将同一订单的消息发送到同一个队列
        rocketMQTemplate.syncSendOrderly(
            "order-topic", 
            event, 
            orderId  // 选择key
        );
    }
    
    // 顺序消费
    @Service
    @RocketMQMessageListener(
        topic = "order-topic",
        consumerGroup = "orderly-group",
        consumeMode = ConsumeMode.ORDERLY  // 顺序消费模式
    )
    public class OrderlyConsumer implements RocketMQListener<OrderEvent> {
        
        @Override
        public void onMessage(OrderEvent event) {
            // 保证同一订单的消息串行处理
            System.out.println("顺序处理订单事件:" + event);
        }
    }
}

4.2 RocketMQ的局限性

  1. 协议封闭:主要支持自定义TCP协议,多语言客户端支持较弱
  2. 社区生态:相比RabbitMQ,生态规模较小,主要在阿里生态中活跃
  3. 学习曲线:概念较多(NameServer、Broker、Queue等),入门门槛略高
  4. 运维复杂度:需要部署NameServer和Broker集群,运维成本相对较高

4.3 RocketMQ适用场景

推荐使用场景

  • 电商交易系统(订单、支付、库存)
  • 金融核心系统(需要事务一致性)
  • 大规模分布式系统(消息量>10万级/秒)
  • 需要严格顺序消息的业务(如交易流水)
  • 需要定时/延时消息的场景

不推荐场景

  • 多协议接入需求(首选RabbitMQ)
  • 简单的内部系统(Kafka或RabbitMQ更轻量)
  • 非Java技术栈为主的项目

五、如何选型?

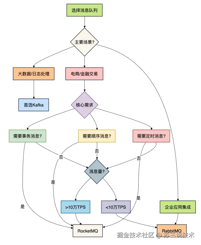
5.1 决策树

5.2 关键决策因素

选择RabbitMQ当

  • 需要复杂消息路由(Topic、Direct、Fanout等)
  • 需要支持多种协议(MQTT、AMQP、STOMP)
  • 团队熟悉Erlang或对运维复杂度敏感
  • 消息量适中(<10万TPS)

选择RocketMQ当

  • 需要分布式事务支持
  • 需要严格顺序消息
  • 需要精准定时/延时消息
  • 系统规模较大(>10万TPS)
  • Java技术栈为主

5.3 混合架构方案

在实际项目中,完全可以采用混合架构:

架构方案:
  - 主干消息: RocketMQ
    用途: 核心交易、订单、支付
    理由: 事务保证、高吞吐
    
  - 分支消息: RabbitMQ
    用途: 通知推送、日志收集、IoT设备
    理由: 多协议支持、灵活路由
    
  - 监控体系:
    - Prometheus + Grafana
    - 队列积压监控
    - 消费延迟告警

更多项目实战在项目实战网:java突击队

总结

通过本文我们可以得出以下结论:

  1. RabbitMQ:胜在灵活性和协议兼容性,适合企业级应用集成、复杂路由场景。
  2. RocketMQ:胜在功能全面和性能优势,特别适合电商、金融等需要事务保证和顺序消息的场景。
  3. 没有绝对的优劣,只有最适合的选择。选择消息队列时,需要综合考虑:
    • 业务需求(事务、顺序、定时)
    • 性能要求(吞吐量、延迟)
    • 技术栈(Java/非Java)
    • 运维能力
  4. 关注技术演进:RocketMQ 5.x在定时消息、高可用等方面持续创新;RabbitMQ也在引入Quorum Queues等增强一致性。建议每18个月重新评估技术栈。

最后,送给大家一句话:选型不是终点,理解才是关键

只有深入理解消息队列的原理,才能在遇到问题时游刃有余。

如果你有任何问题或经验分享,欢迎在评论区交流讨论!