OpenClaw 系统架构分析

196 阅读12分钟

OpenClaw系统架构封面.png

1. 架构概述

OpenClaw 采用插件化的 Gateway 控制平面架构,结合多渠道消息系统跨平台客户端应用,构建了一个完整的个人 AI 助手生态系统。

核心架构特征

OpenClaw核心架构特征信息图.png

  1. Gateway 控制平面: 单一 WebSocket 服务器管理所有会话、渠道和事件
  2. 多渠道消息系统: 统一抽象层支持 15+ 消息平台
  3. 插件化扩展: Monorepo 架构下的独立插件包
  4. 跨平台客户端: CLI + macOS App + iOS/Android 节点
  5. AI 代理引擎: 基于 Pi Agent 的 RPC 模式代理
  6. 本地优先设计: 数据和会话本地存储,隐私可控

2. 整体架构模式

2.1 架构分类

OpenClaw 结合了多种架构模式:

架构模式应用场景
分层架构核心代码分为接入层、路由层、业务层、存储层
插件架构渠道扩展、工具扩展、内存扩展
Monorepo统一管理核心包和 20+ 插件包
事件驱动Gateway 事件总线、WebSocket 消息分发
微服务思想每个渠道插件独立运行、故障隔离
客户端-服务器Gateway (服务器) + macOS/iOS/Android 应用 (客户端)

2.2 架构层次

OpenClaw七层架构信息图.png

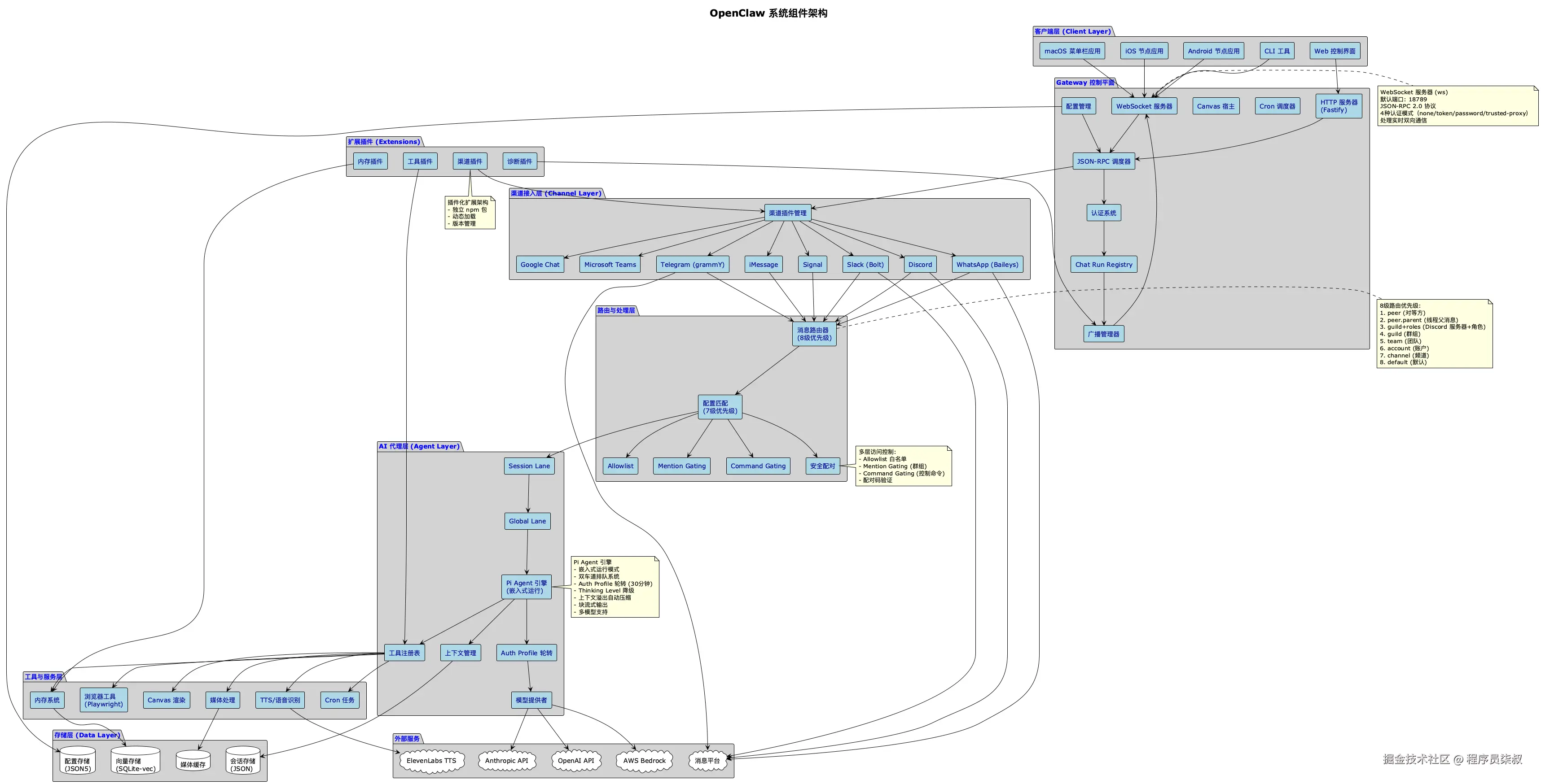
2.3 组件架构图

system-component-architecture.png


3. 核心组件

3.1 Gateway 控制平面

Gateway控制平面架构信息图.png

职责: 整个系统的核心控制器

功能:

  • WebSocket 服务器 (ws://localhost:18789)
  • JSON-RPC 2.0 方法调度 (70+ 方法,8 个命名空间)
  • 多层认证系统 (off/local-only/token/tailscale/tailscale-local)
  • 作用域授权 (admin/read/write/approvals/pairing)
  • 会话生命周期管理
  • 多代理路由和隔离
  • 实时事件广播和去重
  • Canvas 宿主服务
  • Cron 定时任务调度
  • 配置热重载

技术实现:

  • 语言: TypeScript
  • 框架: Fastify + ws
  • 协议: JSON-RPC 2.0
  • 位置: src/gateway/

关键文件:

  • src/gateway/server.impl.ts - Gateway 主入口和 WebSocket 服务器
  • src/gateway/server-methods.ts - 方法调度和授权系统
  • src/gateway/server-chat.ts - Chat 会话管理
  • src/gateway/server-broadcast.ts - 事件广播系统
  • src/gateway/auth.ts - 多层认证系统
  • src/gateway/server-methods/ - 32+ 方法处理器模块

3.2 渠道系统

职责: 连接各个消息平台,提供统一消息接口

核心渠道 (src/ 目录):

  • src/channels/ - 渠道通用逻辑
  • 内置频道 (9个): telegram, discord, slack, signal, whatsapp, imessage, web, line, acp

扩展渠道 (extensions/ 目录):

  • extensions/telegram/ - Telegram 扩展
  • extensions/discord/ - Discord 扩展
  • extensions/slack/ - Slack 扩展
  • extensions/whatsapp/ - WhatsApp 扩展
  • extensions/msteams/ - Microsoft Teams
  • extensions/matrix/ - Matrix
  • extensions/googlechat/ - Google Chat
  • extensions/bluebubbles/ - BlueBubbles
  • extensions/zalo/ - Zalo
  • extensions/zalouser/ - Zalo Personal
  • extensions/line/ - LINE
  • extensions/feishu/ - Feishu/Lark(飞书)
  • extensions/irc/ - IRC
  • extensions/synology-chat/ - Synology Chat
  • extensions/mattermost/ - Mattermost
  • extensions/tlon/ - Tlon
  • extensions/twitch/ - Twitch
  • extensions/nostr/ - Nostr
  • extensions/nextcloud-talk/ - Nextcloud Talk
  • extensions/phone-control/ - 手机控制
  • extensions/voice-call/ - 语音通话 (Telnyx)
  • extensions/lobster/ - Lobster 工具

统一接口:

interface Channel {
  start(): Promise<void>
  stop(): Promise<void>
  sendMessage(target: string, content: string): Promise<void>
  onMessage(handler: MessageHandler): void
  getStatus(): ChannelStatus
}

3.3 消息路由系统

OpenClaw消息路由优先级系统信息图.png

职责: 将收到的消息路由到正确的代理和会话

功能:

  • 渠道识别 (WhatsApp/Telegram/etc.)
  • 对等方识别 (用户 ID/群组 ID)
  • 代理路由 (多代理隔离)
  • 6 级路由优先级: peer > guild > team > account > channel > default
  • 7 级配置匹配: 精确 > 空间 > 账户通配符 > 账户 > 频道通配符 > 频道 > 全局
  • 会话激活 (peer/guild/team/account/channel/global)
  • 多层访问控制:
    • Allowlist 白名单过滤
    • Mention Gating (群组提及门控)
    • Command Gating (控制命令授权)
  • 群组逻辑 (提及门控/回复标签)

技术实现:

  • 位置: src/routing/
  • 关键文件:
    • src/routing/resolve-route.ts - 主路由器 (resolveAgentRoute)
    • src/channels/channel-config.ts - 7级配置匹配
    • src/channels/command-gating.ts - 控制命令授权
    • src/channels/mention-gating.ts - 群组消息过滤

3.4 安全与配对系统

职责: 保护系统免受未授权访问

功能:

  • DM 配对模式 (默认拒绝)
  • 配对码生成和验证
  • 白名单管理
  • 访问控制列表 (ACL)
  • 配置安全检查 (Doctor 工具)

技术实现:

  • 位置: src/pairing/, src/security/
  • 存储: ~/.openclaw/pairing/ (JSON 文件)

配对流程:

1. 未知用户发送消息
2. 系统生成短配对码 (例: ABC123)
3. 回复包含配对码
4. 管理员运行: openclaw pairing approve <channel> ABC123
5. 用户添加到白名单
6. 后续消息正常处理

3.5 AI 代理引擎

AI代理双车道排队系统信息图.png

职责: 处理用户消息,生成 AI 响应

功能:

  • 多模型支持 (Anthropic/OpenAI/Bedrock/Ollama)
  • 嵌入式运行模式 (runEmbeddedPiAgent)
  • 双车道排队系统:
    • sessionLane: 单会话串行执行
    • globalLane: 全局并发控制
  • Auth Profile 轮转: 30 分钟冷却,自动切换认证配置
  • Thinking Level 降级: high → low → off 故障转移
  • 上下文溢出处理: 自动压缩和修剪
  • 工具调用 (browser/canvas/cron/etc.)
  • 块流式输出
  • 会话上下文管理
  • 多重尝试和错误恢复

技术实现:

  • 核心: @mariozechner/pi-agent-core
  • 位置: src/agents/pi-embedded-runner/
  • 关键文件:
    • run.ts - 核心编排逻辑 (runEmbeddedPiAgent)
    • run/attempt.ts - 单次执行尝试
    • pi-embedded-subscribe.ts - 流式事件订阅
    • pi-tools.ts - 工具创建 (createOpenClawCodingTools)

支持的工具:

  • Browser (playwright)
  • Canvas (A2UI)
  • Cron (定时任务)
  • System (macOS 命令)
  • Media (图像/音频/视频)
  • Memory (向量存储)

3.6 会话管理系统

职责: 管理多代理、多渠道的会话状态

功能:

  • 会话创建和销毁
  • 上下文持久化 (JSONL 格式)
  • 会话隔离 (main/group/)
  • 会话激活模式
  • 会话队列模式

技术实现:

  • 位置: src/sessions/
  • 存储: ~/.openclaw/sessions/~/.openclaw/agents/<id>/sessions/
  • 格式: JSON (完整对象,包含 key + meta + history + version)
  • 权限: 0o600 (仅所有者可读写)

会话作用域 (SessionScope):

  • peer: 对等方会话 (1对1 直接对话)
  • guild: 服务器/群组会话
  • team: 团队会话
  • account: 账户会话
  • channel: 频道默认会话
  • global: 全局会话
  • custom: 自定义作用域 (任意字符串)

3.7 媒体处理管道

职责: 处理图像、音频、视频、文档

功能:

  • 图像:
    • 压缩和转换 (Sharp)
    • 尺寸限制
    • 格式转换 (PNG/JPEG/WebP)
  • 音频:
    • 转码
    • 语音转文字 (转录钩子)
    • TTS 合成
  • 视频:
    • 转码
    • 时长和尺寸限制
  • PDF:
    • 提取文本
    • 渲染页面
  • 文档:
    • DOCX 预览
    • 文本提取

技术实现:

  • 位置: src/media/, src/media-understanding/
  • 依赖: sharp, pdfjs-dist, node-edge-tts

3.8 浏览器工具

职责: 提供无头浏览器自动化能力

功能:

  • 网页导航
  • 截图
  • PDF 生成
  • DOM 操作
  • JavaScript 执行

技术实现:

  • 引擎: Playwright (Chromium)
  • 位置: src/browser/
  • 沙箱: multi-agent-sandbox-tools

3.9 Canvas 系统

职责: 提供代理驱动的可视化界面

功能:

  • A2UI 协议 (Agent-to-UI)
  • 实时 WebSocket 更新
  • 多平台支持 (macOS/iOS/Android)
  • 组件渲染
  • 代理控制

技术实现:

  • 宿主: src/canvas-host/
  • A2UI: src/canvas-host/a2ui/
  • 打包: scripts/bundle-a2ui.sh

3.10 语音交互系统

职责: 支持语音输入和输出

功能:

  • Voice Wake:
    • 语音唤醒 (macOS/iOS/Android)
    • 自定义唤醒词
    • 持续监听
  • Talk Mode:
    • 语音对话
    • 推送通话 (PTT)
    • 覆盖层 UI
  • TTS:
    • ElevenLabs 集成
    • 多语言支持

技术实现:

  • TTS: src/tts/
  • 依赖: node-edge-tts
  • 客户端: apps/macos, apps/ios, apps/android

3.11 CLI 工具

职责: 提供命令行操作界面

命令:

  • openclaw gateway - 启动/停止 Gateway
  • openclaw agent - 与 AI 代理交互
  • openclaw message send - 发送消息
  • openclaw channels status - 渠道状态
  • openclaw config - 配置管理
  • openclaw onboard - 引导向导
  • openclaw doctor - 诊断工具
  • openclaw pairing - 配对管理

技术实现:

  • 框架: Commander.js
  • 位置: src/cli/, src/commands/
  • 入口: openclaw.mjs

3.12 插件系统

职责: 支持渠道和功能的动态扩展

插件类型:

  • 渠道插件: 扩展消息平台支持
  • 工具插件: 扩展 AI 代理工具
  • 内存插件: 扩展向量存储
  • 诊断插件: 扩展监控能力

技术实现:

  • SDK: src/plugin-sdk/
  • 加载: src/plugins/
  • 位置: extensions/

插件接口:

interface Plugin {
  name: string
  version: string
  init(context: PluginContext): Promise<void>
  destroy(): Promise<void>
}

3.13 配置管理

职责: 管理系统和用户配置

配置层级:

  1. 默认配置 (内置)
  2. 全局配置 (~/.openclaw/config.json)
  3. 项目配置 (openclaw.config.json5)
  4. 环境变量 (覆盖)

技术实现:

  • 位置: src/config/
  • 格式: JSON5 (支持注释和尾部逗号)
  • 文件: ~/.openclaw/config.json
  • 验证: Zod Schema
  • 权限: 0o600 (仅所有者可读写)
  • 工具: openclaw config

配置系统特性:

  • $include 指令: 支持多文件合并
  • 环境变量替换: ${VAR} 自动替换
  • 原子性写入: 临时文件 + 重命名
  • 备份轮转: 自动保留 3 个备份
  • 遗留迁移: 自动迁移旧版配置
  • 运行时覆盖: 临时修改不持久化
  • 配置缓存: 可配置的内存缓存

关键配置:

{
  "gateway": {
    "mode": "local",
    "port": 18789,
    "auth": {
      "mode": "token",
      "token": "${GATEWAY_TOKEN}"
    }
  },
  "agents": {
    "defaults": {
      "model": "claude-sonnet-4-20250514",
      "thinking": "high",
      "maxConcurrent": 3
    }
  },
  "channels": {
    "defaults": {
      "dmPolicy": "allow",
      "groupPolicy": "allow-mentions"
    },
    "telegram": {
      "botToken": "${TELEGRAM_BOT_TOKEN}"
    }
  }
}

3.14 跨平台应用

macOS 应用

职责: 菜单栏控制中心

功能:

  • Gateway 启动/停止
  • 渠道状态显示
  • Voice Wake 控制
  • Talk Mode 界面
  • WebChat 嵌入
  • Canvas 显示

技术:

  • 语言: Swift
  • 框架: SwiftUI
  • 位置: apps/macos/

iOS 应用

职责: 移动节点和 Canvas 客户端

功能:

  • Canvas 渲染
  • Voice Wake
  • Talk Mode
  • 相机工具
  • 屏幕录制
  • Bonjour 配对

技术:

  • 语言: Swift
  • 框架: SwiftUI
  • 位置: apps/ios/

Android 应用

职责: 移动节点和 Canvas 客户端

功能:

  • Canvas 渲染
  • Talk Mode
  • 相机工具
  • 屏幕录制
  • 可选 SMS 集成

技术:

  • 语言: Kotlin
  • 框架: Jetpack Compose
  • 位置: apps/android/

4. 数据流

4.1 消息接收流程

消息处理全链路信息图.png

外部消息 
  → 渠道层 (WhatsApp/Telegram/etc.)
    → 频道元数据解析 (channelId, peerId, guildId)
      → 路由解析 (resolveAgentRoute)
        → 6 级路由优先级匹配
        → 7 级配置匹配
          → 多层访问控制检查
            → Allowlist 白名单
            → Mention Gating (群组)
            → Command Gating (控制命令)
              → 会话激活/创建
                → SessionKey 解析 (agentId + scope + peerId)
                  → 消息入队 (双车道)
                    → sessionLane: 单会话串行
                    → globalLane: 全局并发控制
                      → Agent 执行 (runEmbeddedPiAgent)
                        → Auth Profile 选择/轮转
                        → Thinking Level 应用
                        → 上下文溢出检查
                        → 工具调用 (如果需要)
                        → 流式响应生成
                          → 响应处理
                            → 类型转换 (适配频道)
                            → 分块发送 (长消息)
                            → 重试机制
                              → 渠道发送
                                → 会话持久化
                                  → 用户收到回复

4.2 命令执行流程

CLI 命令 
  → Commander 解析
    → 命令处理器 (commands/)
      → Gateway API (WebSocket/HTTP)
        → Gateway 处理
          → 执行操作
            → 返回结果
              → CLI 显示

4.3 Canvas 更新流程

AI 代理 
  → Canvas 工具调用
    → Canvas 宿主 (gateway)
      → WebSocket 推送
        → macOS/iOS/Android 客户端
          → UI 渲染更新

4.4 语音交互流程

用户语音 
  → Voice Wake 检测 (macOS/iOS/Android)
    → STT (语音转文字)
      → Gateway 消息
        → AI 代理处理
          → 响应生成
            → TTS (文字转语音)
              → 用户听到回复

5. 组件依赖关系

5.1 核心依赖

Gateway 控制平面
  ├── WebSocket 服务器 (ws)
  ├── HTTP 服务器 (Fastify)
  ├── JSON-RPC 调度器
  │   ├── 认证系统 (5种模式)
  │   ├── 授权系统 (5个作用域)
  │   └── 70+ 方法处理器 (8个命名空间)
  ├── 渠道系统
  │   ├── 9 个内置频道
  │   └── 15+ 扩展频道
  ├── 路由系统
  │   ├── 6 级路由优先级
  │   ├── 7 级配置匹配
  │   └── 多层访问控制
  ├── Chat Run Registry
  ├── AI 代理引擎
  │   ├── 双车道排队 (sessionLane + globalLane)
  │   ├── Pi Agent Core
  │   ├── Auth Profile 轮转
  │   ├── 模型提供者
  │   └── 工具注册表
  ├── 广播管理器
  ├── Canvas 宿主
  └── Cron 调度

5.2 客户端依赖

macOS/iOS/Android 应用
  └── Gateway WebSocket
      ├── 连接管理
      ├── 消息同步
      ├── Canvas 更新
      └── 状态订阅

5.3 插件依赖

插件包 (extensions/)
  └── Plugin SDK
      ├── 插件接口
      ├── 上下文访问
      └── 生命周期钩子

6. 外部集成

外部集成技术栈信息图.png

6.1 AI 模型提供者

  • Anthropic: Claude (官方 API + OAuth)
  • OpenAI: ChatGPT (官方 API + OAuth)
  • AWS Bedrock: 多模型支持
  • Ollama: 本地模型运行
  • node-llama-cpp: 本地 LLM (可选)

6.2 消息平台

  • WhatsApp: Baileys Web 协议
  • Telegram: Bot API
  • Slack: Bolt SDK
  • Discord: Discord.js
  • Google Chat: Chat API
  • Signal: signal-cli
  • iMessage: imsg/BlueBubbles
  • Microsoft Teams: Bot Framework
  • Matrix: Matrix SDK
  • Zalo: Zalo API

6.3 语音服务

  • ElevenLabs: TTS 合成 (node-edge-tts)
  • 本地 STT: macOS/iOS/Android 系统 API

6.4 浏览器

  • Chromium: Playwright 驱动
  • BiDi: Chromium BiDi 协议

6.5 网络服务

  • Bonjour: mDNS 服务发现 (@homebridge/ciao)
  • Tailscale: (可选) 远程访问
  • Fly.io: (可选) 远程部署

7. 部署架构

7.1 本地部署 (推荐)

┌─────────────────────────────────────┐
│  用户设备 (macOS/Linux/Windows)      │
│                                     │
│  ┌───────────────────────────────┐ │
│  │  Gateway 守护进程              │ │
│  │  (systemd/launchd)            │ │
│  └───────────────────────────────┘ │
│                                     │
│  ┌───────────────────────────────┐ │
│  │  macOS 菜单栏应用 (可选)       │ │
│  └───────────────────────────────┘ │
│                                     │
│  ┌───────────────────────────────┐ │
│  │  Web 控制界面                  │ │
│  │  http://localhost:18789       │ │
│  └───────────────────────────────┘ │
└─────────────────────────────────────┘

7.2 远程部署

┌─────────────────────────────────────┐
│  云服务器 (VPS/Fly.io)               │
│                                     │
│  ┌───────────────────────────────┐ │
│  │  Docker 容器                   │ │
│  │  └── Gateway 服务              │ │
│  └───────────────────────────────┘ │
│                                     │
│  ┌───────────────────────────────┐ │
│  │  Nginx 反向代理                │ │
│  │  (HTTPS/WSS)                  │ │
│  └───────────────────────────────┘ │
└─────────────────────────────────────┘
          ↓ WebSocket/HTTPS
┌─────────────────────────────────────┐
│  用户设备                            │
│  - iOS 节点                         │
│  - Android 节点                     │
│  - macOS 应用                       │
└─────────────────────────────────────┘

7.3 Docker 部署

docker-compose.yml
  ├── gateway 服务
  ├── 卷挂载 (配置/会话)
  └── 端口映射 (18789)

8. 扩展性设计

8.1 水平扩展

  • 插件系统: 独立 npm 包,按需安装
  • 渠道扩展: 新渠道作为插件添加
  • 工具扩展: 新工具通过 SDK 注册

8.2 垂直扩展

  • 多代理: 每个代理独立进程
  • 会话隔离: 多租户会话管理
  • 资源限制: 可配置的并发和队列

8.3 未来扩展方向

  • 分布式 Gateway (多节点)
  • 集群会话同步
  • 云端会话备份
  • 企业级权限管理

9. 安全架构

9.1 认证和授权

  • DM 配对: 默认拒绝未知 DM
  • 白名单: 细粒度访问控制
  • OAuth: AI 模型认证
  • API Key: 备用认证方式

9.2 数据安全

  • 本地存储: 会话和配置本地文件
  • 加密传输: WebSocket + HTTPS
  • 临时文件: 自动清理媒体缓存
  • 隔离会话: 代理间完全隔离

9.3 风险防护

  • 提示注入: 模型层防护
  • 速率限制: 渠道节流 (throttler)
  • Doctor 工具: 配置安全检查
  • 沙箱隔离: 浏览器工具沙箱

10. 性能优化

10.1 缓存策略

  • 媒体缓存: 临时文件系统
  • 会话缓存: 内存 + 持久化
  • 配置缓存: 热重载机制

10.2 并发控制

  • 渠道节流: @grammyjs/transformer-throttler
  • 队列模式: 会话级别排队
  • 工具池: 浏览器实例复用

10.3 资源管理

  • 自动清理: 临时文件生命周期
  • 内存限制: 可配置的缓存大小
  • 连接池: 数据库和 HTTP 连接

11. 监控和诊断

11.1 日志系统

  • 分级日志: tslog (trace/debug/info/warn/error)
  • 结构化日志: JSON 格式
  • 日志轮转: 按日期归档

11.2 诊断工具

  • Doctor 命令: openclaw doctor
    • 配置检查
    • 安全审计
    • 版本检查
    • 依赖验证
  • 状态命令: openclaw channels status --deep
    • 渠道探测
    • 连接测试
    • API 可达性

11.3 可观测性 (可选)

  • OpenTelemetry: diagnostics-otel 插件
  • 指标收集: 自定义 metrics
  • 追踪: 分布式追踪 (可选)

12. 总结

OpenClaw 的架构设计体现了以下核心理念:

  1. 本地优先: 数据和隐私完全掌控
  2. 插件化: 易于扩展和定制
  3. 多渠道: 统一抽象,广泛兼容
  4. 安全默认: 配对模式和白名单
  5. 跨平台: CLI + 原生应用全覆盖
  6. AI 驱动: 强大的代理引擎和工具生态

这种架构既保证了系统的灵活性和可扩展性,又确保了个人助手应有的隐私性和安全性,是一个优秀的个人 AI 助手平台。

该项目社区及其活跃,前景无量。