图解RocketMQ运行原理

185 阅读16分钟

图解RocketMQ运行原理:Producer、Broker、Consumer全流程深度剖析

本文通过 18 张原理图,从 Producer、Broker、Consumer 三大核心模块出发,图文并茂地拆解 RocketMQ 消息写入、主从同步、消息消费、Raft 协议的完整运行机制。适合有一定分布式基础的 Java 开发者深入阅读。

前言

当我们谈到可靠的、高吞吐量的分布式消息队列,RocketMQ 必将是绕不开的话题。作为阿里巴巴开源的高性能消息中间件,RocketMQ 已在电商、物流、支付等各类核心场景中得到广泛应用,以其出众的吞吐性能和高可靠性赢得了大量企业和开发者的信赖。

本文将深入剖析 RocketMQ 的运行原理,依次探讨:

  • Producer:如何选择 Broker 并写入消息(含三种刷盘策略对比)
  • Broker:如何通过主从同步保障数据可靠性(Push/Pull 模式详解)
  • Consumer:如何高效消费消息并处理失败重试
  • Raft 协议:如何支撑过半写入与 Leader 选举

一、RocketMQ 运行原理

1.1 整体架构概览

RocketMQ 整体运行流程图——NameServer、Broker、Producer、Consumer 四大组件协作关系

图1:RocketMQ 整体运行流程图

上图是 RocketMQ 运行的整体架构。在深入各模块之前,先了解其四大核心组件

组件角色核心职责
NameServer注册中心管理 Broker 节点信息,维护 Topic 路由表
Broker消息存储核心接收、存储、转发消息,分为主节点(Master)和从节点(Slave)
Producer消息生产者创建消息并发送到 Broker 主节点
Consumer消息消费者从 Broker 拉取消息并交由业务处理

整体运行流程:

  1. Broker 启动后,根据配置向 NameServer 注册,此后每 30 秒发送一次心跳
  2. NameServer 管理 Broker 集群信息及 Topic 路由信息(哪个 Topic 的哪些 Queue 在哪个 Broker 上)
  3. Producer 从 NameServer 获取路由信息,通过负载均衡算法选择 Broker,将消息写入主节点
  4. 消息在 Broker 主节点持久化到 CommitLog,并同步到从节点,保障数据可靠性
  5. Consumer 从 Broker 拉取消息,完成消费后提交消费进度

1.2 Producer 如何选择 Broker

Producer 写入消息前需要先选择 Broker 节点,具体是如何实现的?

Producer 通过 NameServer 路由信息 + 负载均衡算法选择 Broker 节点

图2:Producer 选择 Broker 流程图

NameServer 心跳检测机制:

  • Broker 启动后自动注册到 NameServer,此后每隔 30 秒发送一次心跳
  • NameServer 每隔 10 秒检查各 Broker 节点是否在线
  • 若某 Broker 120 秒内未发送心跳,NameServer 判定其宕机,将其从路由表中移除

Producer 负载均衡选择 Broker 流程:

Producer 在发送消息前,先从 NameServer 拉取目标 Topic 路由信息(包含该 Topic 各 Queue 的信息及所在 Broker),缓存到本地后,通过负载均衡算法选择目标 Queue 及其对应的 Broker 节点进行写入。

Broker 故障时的故障退避机制:

:::warning 故障退避机制 若某 Broker 在写入时突然宕机,RocketMQ 的故障处理策略如下:

  • 写入失败后立即重试,从可用 Broker 列表中重新选择
  • 采用故障退避策略:在一段时间内停止向故障 Broker 发送数据,避免持续失败
  • Broker 故障不会立即被感知:只有 NameServer 将其移除、Producer 刷新本地缓存后,才会真正感知该 Broker 不可用 :::

1.3 Producer 写入消息 — 默认异步刷盘

选定 Broker 后,消息是如何写入并持久化的?

Producer 写入消息默认走 PageCache,后台异步刷盘到 CommitLog

图3:Producer 写入消息 — 默认异步刷盘模式

默认写入流程(异步刷盘):

  1. Producer 将消息写入操作系统管理的 PageCache,写入成功即返回(不等待落盘
  2. 后台线程异步将 PageCache 中的消息刷入磁盘文件 CommitLog
  3. 另一个专门线程将 CommitLog 中消息的物理偏移量索引写入 ConsumeQueue
  4. Consumer 消费时,先查 ConsumeQueue 获取 offset,再到 CommitLog 读取实际消息内容

高并发下的隐患:

异步刷盘性能极高,但当写入与读取请求量极大时,读写都集中在 PageCache,可能触发 Broker busy 异常。


1.4 Producer 写入消息 — 开启 transientStorePool 机制

Broker busy 怎么解决?RocketMQ 提供了 transientStorePool 机制。

开启 transientStorePool 后,写请求走 JVM offheap 堆外内存,读请求走 PageCache,实现读写分离

图4:开启 transientStorePool — 读写分离提升并发性能

核心思路:读写分离

写请求  →  JVM offheap 堆外内存  →(异步)→  PageCache  →(异步)→  CommitLog(磁盘)
读请求  →  PageCache(独立,不受写请求干扰)

开启 transientStorePool 后:

  • 写请求 直接写入 JVM 管理的 offheap 堆外内存(不经过 PageCache),显著降低写入压力
  • 读请求 仍从 PageCache 读取,实现读写分离,大幅提升并发吞吐量

:::warning 数据安全风险 消息写入 offheap 堆外内存后,若 JVM 进程重启或宕机,尚未异步刷入 PageCache 的消息将永久丢失。而默认写 PageCache 的方式,JVM 重启后 PageCache 中的数据仍在(由 OS 管理),只有整台服务器宕机才可能丢失。 :::

适用场景: 高并发写入、且业务可容忍极少量数据丢失的场景(如日志收集、埋点上报等)。


1.5 Producer 写入消息 — 同步写入 CommitLog

若要做到数据不丢失,需要开启同步刷盘

同步写入 CommitLog,等待落盘后才返回,保证数据不丢失

图5:同步写入 CommitLog — 数据安全最高保障

同步刷盘特点:

  • 消息写入后,等待数据落盘到 CommitLog 才返回成功,保证每条消息都已持久化
  • 只有 Broker 的物理存储设备发生故障时,才存在数据丢失风险
  • 可配合多副本备份(主从架构)进一步提升数据安全性

:::tip 代价 同步刷盘每次写入都需要等待磁盘 IO 完成,吞吐量会大幅下降,适用于金融、交易等对数据安全要求极高的场景。 :::

三种写入方式横向对比:

写入方式性能数据安全性适用场景
异步刷盘(默认)⭐⭐⭐⭐⭐⭐⭐⭐通用场景,高吞吐
transientStorePool⭐⭐⭐⭐⭐⭐⭐极高并发,可容忍少量丢失
同步刷盘⭐⭐⭐⭐⭐⭐⭐金融交易,强一致要求

二、主从同步

为实现高可用,RocketMQ 通常部署多台 Broker,分为主节点(Master)和从节点(Slave),消息写入主节点后需同步到从节点。

2.1 主从同步概述

Broker 主从复制支持 Push 和 Pull 两种模式

图6:Broker 主从同步整体流程

Broker 主从复制支持 PushPull 两种模式:

模式同步方式特点
Push 模式主节点主动推送数据到从节点时延低,性能高
Pull 模式从节点主动拉取主节点数据控制权在从节点,适合数据安全要求高的场景

2.2 主从同步 — Pull 方式详解

从节点通过 HAClient 定期向主节点发送 pull 请求,主节点返回 CommitLog 数据

图7:主从同步 Pull 模式详细流程

Pull 模式核心组件与流程:

  1. 主节点启动后监听从节点连接,连接建立后初始化 HAConnection 组件(每个从节点对应一个专属的 HAConnection)
  2. 从节点创建两个 HAClient 线程:一个负责发出 pull 请求,一个负责处理主节点响应
  3. HAClient 定期发出 pull 请求,携带本地 CommitLog 的最大物理偏移量(Offset),请求同步该 Offset 之后的所有数据
  4. 主节点收到请求后,将对应数据发回从节点
  5. 从节点 HAClient 响应线程将收到的数据写入本地 CommitLog,完成同步

:::warning 风险点 若消息写入主节点 PageCache 后服务器宕机,由于 PageCache 由 OS 管理,未来得及 pull 的数据在切换到从节点时将丢失。 :::


2.3 主从同步 — 数据零丢失方案(同步写入 + Pull)

如何彻底防止同步过程中的数据丢失?

同步写入主节点 CommitLog,等待从节点 pull 请求并完成写入,实现数据零丢失

图8:同步写入 + Pull 实现数据零丢失

在金融等高安全场景下,结合同步刷盘 + Pull 模式,完整流程如下:

① 主节点:消息同步写入 CommitLog(1次磁盘IO)
② 等待从节点发来 pull 请求
③ 从节点:查询本地 CommitLog 最大 offset1次磁盘IO)
④ 从节点 → 主节点:发送 pull 请求(1次网络IO)
⑤ 主节点:读取并对比本地 offset1次磁盘IO)
⑥ 主节点 → 从节点:发送最新数据(1次网络IO)
⑦ 从节点:写入本地 CommitLog(1次磁盘IO)

:::tip 总结 同步写入 + Pull 共需 3次磁盘IO + 2次网络IO,可做到数据零丢失,但写入延迟会从几十毫秒拉长到数百毫秒甚至数秒。 :::


2.4 主从同步 — Push 方式详解

主节点写入 PageCache 后直接 push 数据到从节点,从节点写入 PageCache 后返回

图9:主从同步 Push 模式 — 高性能异步推送

Push 模式流程:

  1. 主节点将消息写入 PageCache 后立即返回(异步刷盘)
  2. 无需等待从节点发起请求,主节点直接 push 数据至从节点
  3. 从节点收到数据写入 PageCache 后返回,后台线程异步持久化

三种主从同步方案综合对比:

方案写入性能数据安全适用场景
异步写入 + Push⭐⭐⭐⭐⭐⭐⭐高吞吐、容忍少量丢失
同步写入 + Push⭐⭐⭐⭐⭐⭐⭐兼顾性能与安全(推荐
同步写入 + Pull⭐⭐⭐⭐⭐⭐⭐金融核心链路,强一致

:::tip 生产推荐 大多数场景下,使用同步写入 + Push 是性能与数据安全性最佳的平衡点。 :::


三、Consumer 消费

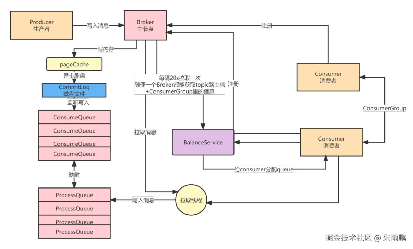
3.1 Consumer 如何选择 Queue

每个 Consumer 不是消费所有 Queue 的消息,而是通过分配算法绑定到特定 Queue。

Consumer 启动后注册到 Broker,BalanceService 每 20 秒进行 Queue 分配

图10:Consumer 通过 BalanceService 进行 Queue 分配

Queue 分配流程:

  1. Consumer 启动后,将自身信息注册至每个 Broker
  2. Broker 因此可获取 ConsumerGroup 中所有 Consumer 的信息
  3. Consumer 内部的 BalanceService 组件每隔 20 秒,从 Broker 拉取 Topic 路由信息和 ConsumerGroup 信息
  4. BalanceService 基于分配算法,将 Queue 分配给各 Consumer(每个 Queue 同一时刻只分配给一个 Consumer)

常用分配算法:

算法描述适用场景
平均分配Queue 数量均分给各 Consumer最常用,节点数量均衡
轮询分配按轮询顺序依次分配 Queue需要顺序消费时
基于机房分配优先将 Queue 分配给同机房 Consumer多机房部署,降低跨机房流量

3.2 Consumer 拉取消息

Consumer 拉取 ConsumeQueue 中的消息索引,再到 CommitLog 读取实际消息,写入 ProcessQueue

图11:Consumer 拉取消息并写入 ProcessQueue

消息拉取流程:

  1. Queue 分配完成后,Consumer 启动拉取线程开始拉取消息
  2. Producer 写入的消息已经历 PageCache → CommitLog → ConsumeQueue 的存储流程
  3. Consumer 读取 ConsumeQueue 中的索引(offset),再到 CommitLog 中读取实际消息
  4. 拉取到的消息写入内存中的 ProcessQueue(ProcessQueue 是 ConsumeQueue 消息的内存映射),为后续并发处理做准备

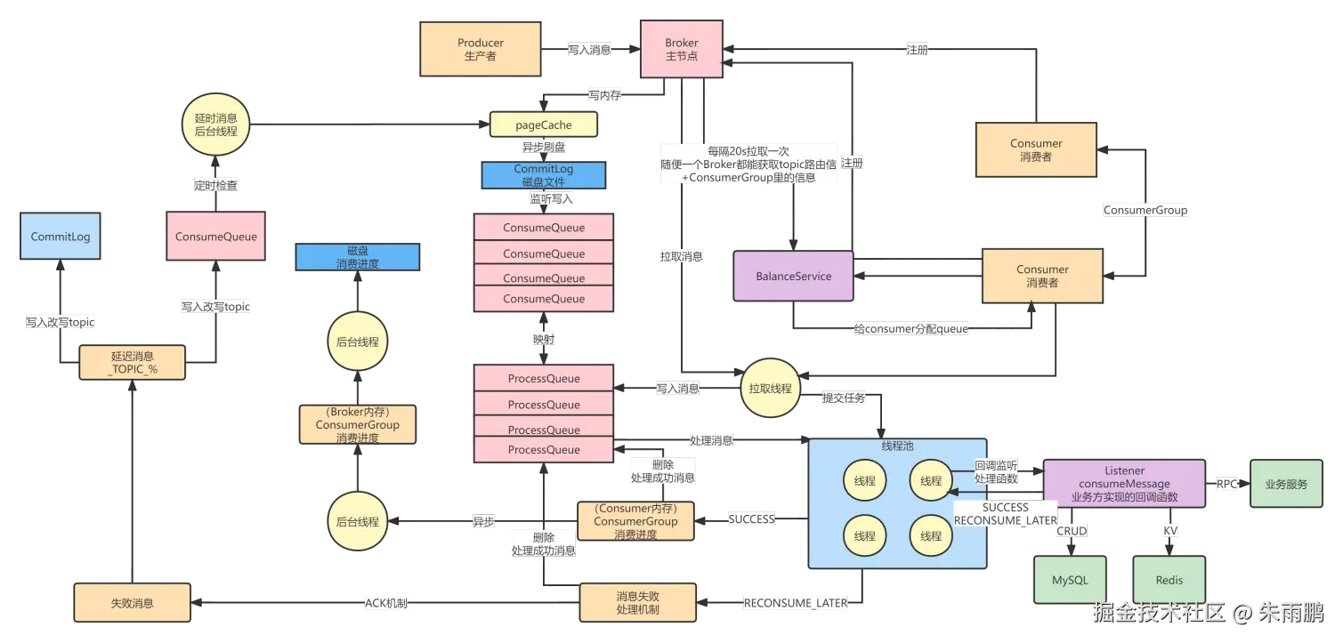
3.3 Consumer 消息处理

Consumer 启动线程池并发消费 ProcessQueue 中的消息,回调业务监听器

图12:Consumer 启动线程池并发处理消息

消息写入 ProcessQueue 后,Consumer 启动线程池并发处理,回调业务方实现的监听器:

// Spring Boot 集成 RocketMQ 消费者示例
@RocketMQMessageListener(topic = "order-topic", consumerGroup = "order-consumer-group")
public class OrderMessageListener implements RocketMQListener<String> {
    @Override
    public void onMessage(String message) {
        // 1. 写入数据库(MySQL 订单状态更新)
        orderService.updateStatus(message);
        // 2. 更新缓存(Redis)
        redisTemplate.opsForValue().set("order:" + message, "processed");
        // 3. 调用下游服务(RPC)
        notifyService.send(message);
    }
}

处理结果与后续动作:

处理结果返回状态后续动作
业务处理成功ConsumeConcurrentlyStatus.CONSUME_SUCCESS提交 ACK,更新消费进度
业务处理失败ConsumeConcurrentlyStatus.RECONSUME_LATER消息延迟重试,最多重试 16 次

3.4 消费成功 — SUCCESS 处理流程

消费成功后删除 ProcessQueue 中的消息,保存消费进度并异步持久化到 Broker

图13:消费成功后的消费进度持久化流程

SUCCESS 后的完整处理链路:

  1. 消费者返回 SUCCESS 状态
  2. ProcessQueue 中移除已成功消费的消息
  3. 在内存中记录消费进度(当前 Queue 消费到哪个 offset)
  4. 后台线程异步将消费进度上报给 Broker
  5. Broker 将消费进度持久化到磁盘,保障重启后不丢失

:::tip 消费进度的关键作用 当消费者节点数量发生变化(扩容/缩容)时,BalanceService 会触发 Queue 重新分配。由于消费进度已持久化,新分配到该 Queue 的 Consumer 直接从上次消费的 offset 继续处理,既不会重复消费,也不会漏消费。 :::


3.5 消费失败 — RECONSUME_LATER 重试机制

消费失败后 Broker 将消息重写 Topic 为 %RETRY%ConsumerGroup,定时检查后重新投递

图14:消费失败后的延迟重试机制

RECONSUME_LATER 重试流程:

  1. Consumer 通过 ACK 机制通知 Broker 该消息消费失败,需要重试
  2. Broker 将失败消息的 Topic 重写为重试 Topic(格式:%RETRY%ConsumerGroup),存入 CommitLog 及 ConsumeQueue
  3. Broker 启动定时任务,按指数退避策略设置重试延迟:
    • 10s → 30s → 1min → 2min → 3min → 4min → ... 最多 16 次
  4. 延迟时间到达后,Broker 将消息 Topic 恢复为原始 Topic,重新投递给 Consumer 消费

:::danger 死信队列 超过最大重试次数(16次)后,消息进入死信队列(Dead Letter Queue,DLQ),Topic 为 %DLQ%ConsumerGroup,需要人工介入处理,避免消息永久丢失。 :::

🎯 类比理解: 就像快递投递失败后,快递员不会立刻再次投递,而是将快件暂存,等合适时间重新投递,且每次失败后等待时间会更长。


3.6 Consumer 消费完整流程汇总

RocketMQ Consumer 完整消费流程,涵盖 Queue 分配、消息拉取、处理、成功/失败分支

图15:RocketMQ Consumer 消费完整流程图

完整消费链路回顾:

Consumer 启动
    │
    ├─► 向每个 Broker 注册自身信息
    │
    ├─► BalanceService(每20秒)拉取 Topic 路由 + ConsumerGroup 信息
    │        └─► 分配算法:确定当前 Consumer 负责消费哪些 Queue
    │
    ├─► 拉取线程:从 Broker ConsumeQueue 拉取消息 → 写入 ProcessQueue
    │
    └─► 线程池并发处理 ProcessQueue 中的消息
             │
             ├─► 回调业务监听器(MessageListener.onMessage)
             │
             ├─► 返回 SUCCESS
             │       ├─► 清理 ProcessQueue 中已消费消息
             │       ├─► 内存记录消费进度
             │       └─► 异步上报 Broker,持久化消费进度
             │
             └─► 返回 RECONSUME_LATER
                     ├─► ACK 通知 Broker 消费失败
                     ├─► Broker 重写 Topic 为 %RETRY%Group
                     └─► 按指数退避延迟后重新投递(最多16次)
                             └─► 超出次数 → 进入死信队列(DLQ)

四、基于 Raft 协议的过半写入机制

在了解完消息消费流程后,我们来看 RocketMQ 如何通过 Raft 协议保证分布式场景下的写入一致性

三节点 Broker 集群中,基于 Raft 协议过半写入:Broker01 写入后同步至 Broker02/03,过半节点写入即成功

图16:基于 Raft 协议的过半写入机制(三节点示例)

以 Broker01(主)、Broker02(从)、Broker03(从)三节点集群为例:

  1. Producer 将消息写入 Broker01,成功写入 PageCache 即认为 Broker01 写入完成
  2. 基于 Raft 协议,Broker01 将消息同步至 Broker02 和 Broker03
  3. 只要 Broker02 和 Broker03 中任意一个成功写入,整体写入即视为成功

:::tip 过半原则 3个节点中,只需 2个节点(≥ N/2+1 = 2)写入成功,消息即可确认写入。这是 Raft 协议保证多数派一致的核心思想。 :::

Broker01 故障时的降级行为:

若 Broker01 故障,剩余 Broker02 和 Broker03 通过 Leader 选举产生新主节点。此时集群变为 2节点,需要 2个节点全部写入成功(2/2,依然满足过半),才视为写入成功,保持系统可用。


五、基于 Raft 协议的 Leader 选举机制

当 Broker 主节点宕机时,集群需要通过 Leader 选举 选出新的主节点,保证消息传输的持续可用。

5.1 三种角色与状态转换

Raft 协议三角色状态机:Follower、Candidate、Leader 之间的转换条件

图17:Raft 协议三角色状态机

RocketMQ 中的 Leader 选举基于 Raft 协议,节点分为三种角色:

角色初始/触发条件主动行为状态转换规则
Follower(跟随者)节点启动默认状态无,被动响应收到心跳 → 重置倒计时保持 Follower;随机倒计时结束 → 升级为 Candidate
Candidate(候选人)Follower 倒计时超时发起投票,向其他节点请求选票获票数 ≥ N/2+1 → 升级为 Leader;获票不足 → 降级为 Follower
Leader(领导者)Candidate 赢得选举定期发送心跳,阻止其他节点超时正常运行 → 持续发送心跳;网络隔离或宕机 → 触发新一轮选举

5.2 选举示例一:顺利选举

场景: Broker01、Broker02、Broker03 三节点同时启动,随机倒计时后 Broker01 最先超时。

过程:

  1. Broker01 倒计时结束 → 升级为 Candidate,向 Broker02、Broker03 发起投票请求
  2. Broker02 和 Broker03 将票投给 Broker01(每个节点在一个任期只能投一票)
  3. Broker01 获得 3 票(含自己),超过半数 → 升级为 Leader
  4. Broker01 开始向 Broker02、Broker03 发送心跳,两者重置倒计时,保持 Follower 状态

5.3 选举示例二:平票情况

Broker01 和 Broker02 同时成为 Candidate 发起投票,Broker03 投给 Broker01,Broker01 过半胜选

图18:Raft 协议 Leader 选举 — 平票情况处理

场景: Broker01 和 Broker02 几乎同时倒计时结束,同时发起投票。

过程:

  1. Broker01 投自己一票,Broker02 投自己一票
  2. Broker03 投票给 Broker01(先到先得原则)
  3. Broker01 获得 2 票(含自己),达到过半数 → 升级为 Leader
  4. Broker02 只有 1 票,未过半 → 降级为 Follower,重新开始随机倒计时,等待下次选举

:::tip Raft 随机超时的妙处 Raft 的随机倒计时设计正是为了解决平票问题:每个节点的超时时间随机,大概率避免多节点同时发起选举;即使偶发平票,也会在下一轮重新选出 Leader,保证最终一致。 :::


六、总结

本文通过 18 张原理图,系统梳理了 RocketMQ 的核心运行机制:

🔵 Producer 消息写入

  • Producer 基于 NameServer 路由信息 + 负载均衡算法选择 Broker
  • 三种刷盘策略:异步刷盘(高性能)transientStorePool(读写分离)同步刷盘(强安全)
  • 故障退避机制保证 Broker 宕机时的写入可用性

🟢 Broker 主从同步

  • Push 模式性能高,Pull 模式控制精细
  • 推荐生产环境使用同步刷盘 + Push,兼顾性能与数据安全
  • 同步刷盘 + Pull 可实现数据零丢失,但 IO 开销大

🟡 Consumer 消息消费

  • BalanceService 每 20 秒进行 Queue 动态分配,支持消费者弹性扩缩容
  • 消费失败后最多重试 16 次(指数退避),超限进入死信队列(DLQ)
  • 消费进度持久化到 Broker,保证 Queue 重分配后无消息丢失

🔴 Raft 协议

  • 过半写入机制保障分布式写入一致性(N/2+1 节点写入即成功)
  • Leader 选举机制保障主节点故障后快速恢复,系统持续可用
  • 随机超时设计有效规避平票问题

如果这篇文章对你有帮助,欢迎点个 👍 支持一下,你的鼓励是我继续创作的动力!

有任何问题或不同见解,欢迎在评论区交流 💬

参考资料: