【亲测好用】数据集成管理能力演示

51 阅读8分钟

导言:
您是否遇到过这样的困扰
:公司的销售数据存在 MySQL 数据库、用户行为数据存在 MongoDB、财务报表是 Excel 文件,想做一次全面的业务分析,却要在多个系统间来回切换,导出数据后还要手动整理清洗,不仅耗时费力,还容易出现数据不一致、格式错乱的问题?

别担心!AllData数据中台商业版通过集成开源项目DataX-数据集成管理(Transport) 就是为了解决这些“数据搬运”的难题。就像我们数据中台里的“智能物流中心”,负责把分散在各处的数据,安全、高效、自动化地“运输”到统一的仓库里,供您随时取用和分析。

4 数据集成管理.png

数据集成管理(Transport) 核心优势:“全兼容、高智能、超可靠、零门槛”。不管是关系型数据库、云存储文件,还是实时产生的业务数据,都能一站式搞定集成,为后续的数据分析、报表生成打下坚实基础。

一、【数据集成管理】功能架构

1、全渠道接入

支持超50种数据源的接入,覆盖企业90%以上的数据源类型。无论是传统的数据库(MySQL、Oracle),还是文件、消息队列(Kafka),甚至各种云服务和API接口。

2、智能化搬运

设定好“发货地址”(来源)和“收货地址”(目标),能自动、持续地把数据搬运过去。支持实时同步(数据一变就搬)和定时同步(每天凌晨搬一次),全程可视,搬运进度一目了然。

3、安全保障与运维

搬运过程全程加密,权限管控精细到每一条数据链路。内置完善的监控和报警,数据流是否健康、有无堵塞,都能第一时间知晓。

数据集成管理.png

二、【核心能力演示】这个 “智能物流中心” 有多省心?

下面结合咱们工作中最常见的场景,给大家进行演示

🔹产品手册—数据集成管理: www.yuque.com/aolingdata/…

1、全域连接能力:一键配置,多源即连

数据集成管理支持多种数据源接入,覆盖企业 90% 以上的数据类型,不管是什么类型,都能通过 JDBC、ODBC、SDK 等多种接入方式一键连接,在一个界面里实现统一管理。

以前接一个新的数据系统,需要技术人员写代码、调试接口,耗时费力。现在,在数据集成管理的界面里,你只需要像填写一个快递地址单一样:

✅ 选择数据源类型(比如“MySQL数据库”)

✅ 填写地址信息(服务器IP、数据库名)

✅ 填写“通行证”(用户名、密码)

✅ 然后点击“测试连接”

绿灯一亮,表示通道打通!后续无论是Oracle、SQL Server,还是腾讯云、阿里云上的服务,都可以用这种“填空”的方式轻松接入。

数据源支持Reader、Writer

2.1数据源支持Reader:Writer.png 2.2数据源支持Reader:Writer .png

2、会 “干活” :AI自动处理数据,清洗整理不用手动

数据集成管理内置了 AI 驱动的 “数据处理大脑”,会全程自动化操作。

自动检测异常:

✅ 比如数据里的错别字、超出合理范围的数值、空白的关键字段,AI 会自动标记并给出修正建议;

✅ 自动匹配字段:不同数据源的字段名称不一样(比如 A 系统叫 “客户 ID”,B 系统叫 “用户编号”),AI 能通过机器学习算法自动识别匹配,不用手动对照;

✅ 适应数据变化:如果数据源的结构变了(比如新增字段、修改字段名称),工具会自动适配,不用重新配置。

测试时: 导入了一份包含重复记录、缺失手机号的客户数据,AI 在 10 秒内就完成了去重、补全,还自动标准化了日期格式,处理后的数据流直接就能用于分析,省去了大量手动操作。

3、够 “灵活”:实时、批量按需选,满足不同业务需求

数据集成管理智能化对数据处理满足不同业务场景对数据的时效性要求不一样的需求。数据集成管理支持两种核心集成模式,按需选择:

✅ 批量集成支持全量数据迁移和增量数据同步,还能分块并行处理,比如迁移几十万条历史订单数据,批量处理比手动操作快 10 倍以上,而且不会占用太多系统资源。

测试时:实时同步功能在 MySQL 里修改了一条销售记录,数据中台 1 秒内就同步了变更结果;批量同步时,导入 5 万条历史数据,仅用了 3 分钟就完成了清洗和加载,效率远超预期。

4、超 “靠谱” 数据安全不丢失,业务运行不中断

数据是企业的核心资产,数据集成管理做了多重保障,达到“安全有保障、运行超稳定、故障能自愈”,在集成过程中解决数据丢失、系统崩溃的问题。数据传输过程中加密处理,还支持自动备份和恢复,就算出现意外,也能快速找回数据;

✅ 采用分布式架构设计,支持水平扩展,就算多个人同时操作、处理大量数据,系统也不会卡顿;支持多活部署和故障自动切换。

如果某个节点出问题,工具会自动切换到备用节点,不会影响数据集成任务的执行。适用于金融、医疗等对数据安全要求高的行业。

5、零 “门槛” :可视化操作,不用写一行代码

很多数据工具需要懂 SQL、懂编程才能用,但数据集成管理全程可视化操作,就像用办公软件一样简单。

配置数据源

点击 “新增连接”,选择数据库类型,输入地址、账号密码,测试连接成功后就能使用;

创建集成任务

拖拽鼠标选择要集成的数据源,设置处理规则(比如 “去重”“保留最新记录”),点击 “启动” 就能自动执行;

查看进度

任务执行过程中,能实时看到进度条、成功 / 失败数量,失败了会提示具体原因,比如 “账号密码错误”“网络中断”,非技术人员也能快速排查。

测试时:跟着引导一步步操作,不到 10 分钟就完成了从数据源配置到数据集成的全流程,完全不用依赖技术同事。

三、【数据集成管理】功能能力演示

1、数据源管理(支持多种数据源注册与管理,便于数据的统一采集与处理)

1·数据源管理-01.png

2、新建数据源(在这里一次性配置好数据源后,后续方便统一管理和永久使用,可以智能管理连接,避免频繁建立断开)

1·数据源管理-02(新建数据源).png

3、任务模块(快速复用的“标准化流程”,将常用任务固化下来,提高效率)

2·任务模版-01.png

4、任务详情(查看和管理单个任务的完整信息,是每个任务的“身份证”)

3·任务详情-01.png

5、新建任务

3·任务详情-02(新建).png

6、运行日志(数据流转的“行车记录仪”,记录任务执行历史,便于追踪问题,优化数据处理流程)

4·运行日志-01.png

7、日志查看

4·运行日志-02(日志查看).png

8、执行配置(任务运行的“闹钟与规则”,支持灵活设置任务执行参数,控制任务何时执行、如何执行)

5·1执行配置.png

9、新建执行配置

5·2新建执行配置.png

10、注册中心(组件管理的“服务目录”,管理所有可用的插件和组件)

6·注册中心.png

11、项目管理(企业数据的“组织架构”,支持项目创建,按项目维度组织和管理数据任务)

7·项目管理-01.png

12、单表同步(简单直接的“一对一搬运”,允许用户创建并执行独立的集成任务,一个源表同步到一个目标表)

步骤1: 选择源与目标

8·单表同步-01.png

步骤2: 字段映射,决定数据质量的关键

8·单表同步-02.png

步骤3:转换规则

8·单表同步-03.png

步骤4: 执行设置

8·单表同步-04.png

构建中选择模版

8·单表同步-05(选择模版).png

13、多表同步(复杂关系的“批量搬运”,支持同时管理和执行多个集成任务,多个相关表同步,保持数据一致性)

步骤1: 选择同步与范围

9·多表同步-01.png

步骤2: 批量映射配置,决定数据质量的关键

9·多表同步-02.png

步骤3: 事务与一致性,保证相关数据的一致性

9·多表同步-03.png

步骤4: 监控与恢复

9·多表同步-04.png

构建中选择模版

9·多表同步-05(选择模版).png

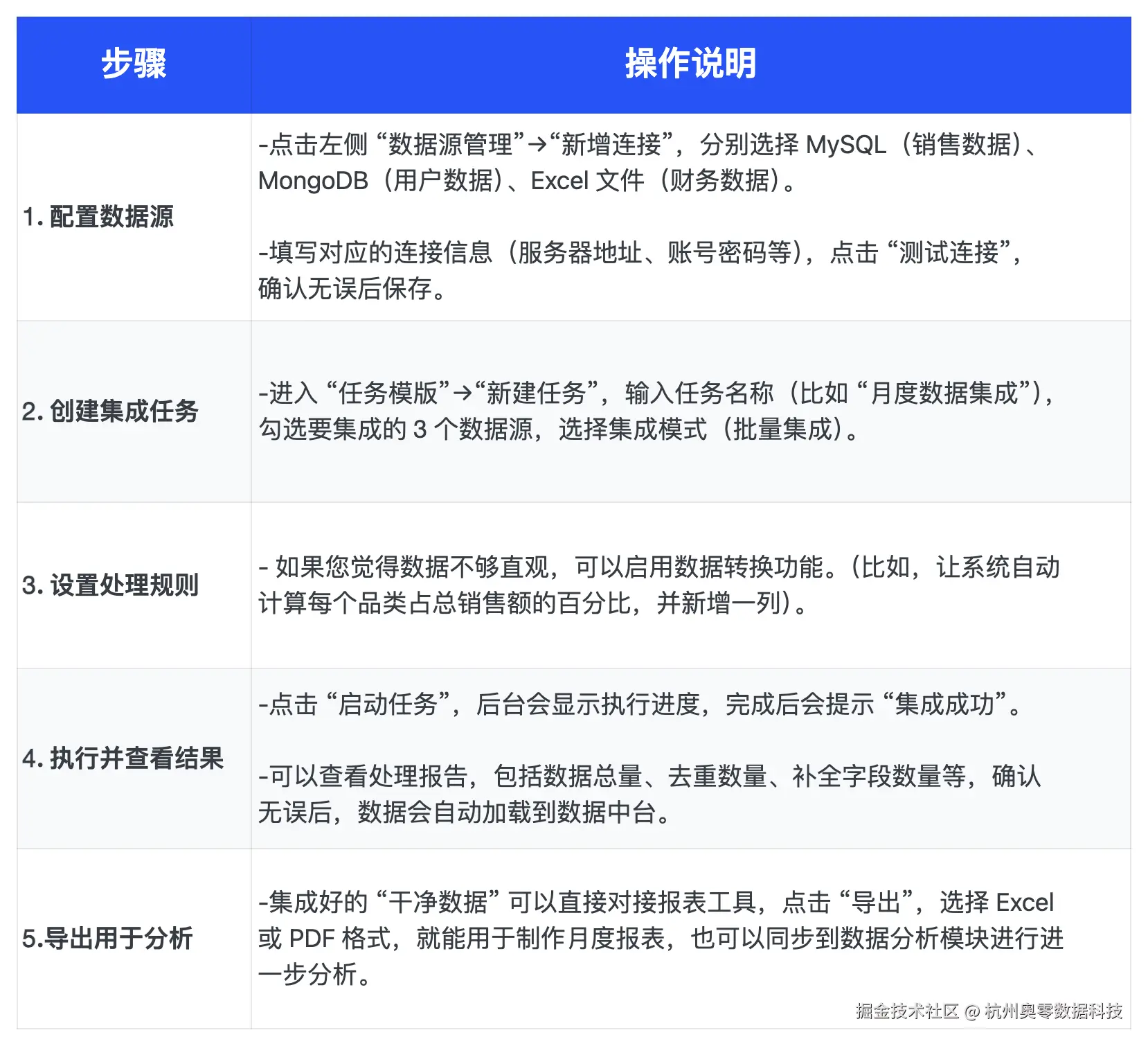
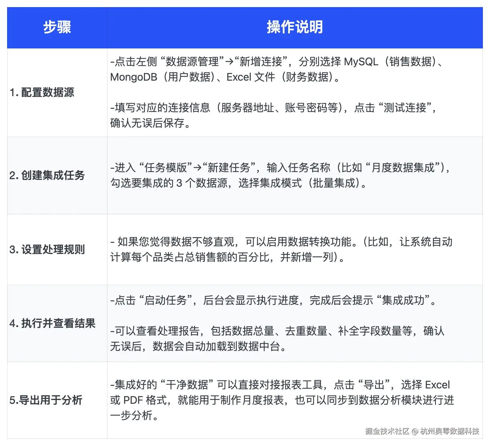
四、【实操演示】5步搞定数据查询与报表生成

下面以 “集成销售数据、用户数据生成月度报表” 为例,演示完整步骤,全程不用写代码:

数据集成管理.png

数据集成管理(Transport) 不再是技术团队的专属工具。通过可视化、零代码、积木式的设计,让每一位业务人员都能成为“数据整合专家”。不要再把时间浪费在重复的数据整理工作上,让AllData数据中台帮您自动化处理,把更多精力投入到更有价值的业务分析和决策中。

五、【相关资源】

AllData开源项目: github.com/alldatacent…

杭州奥零数据科技官网: www.aolingdata.com