液体火箭发动机试验仿真系统设计实现

84 阅读12分钟

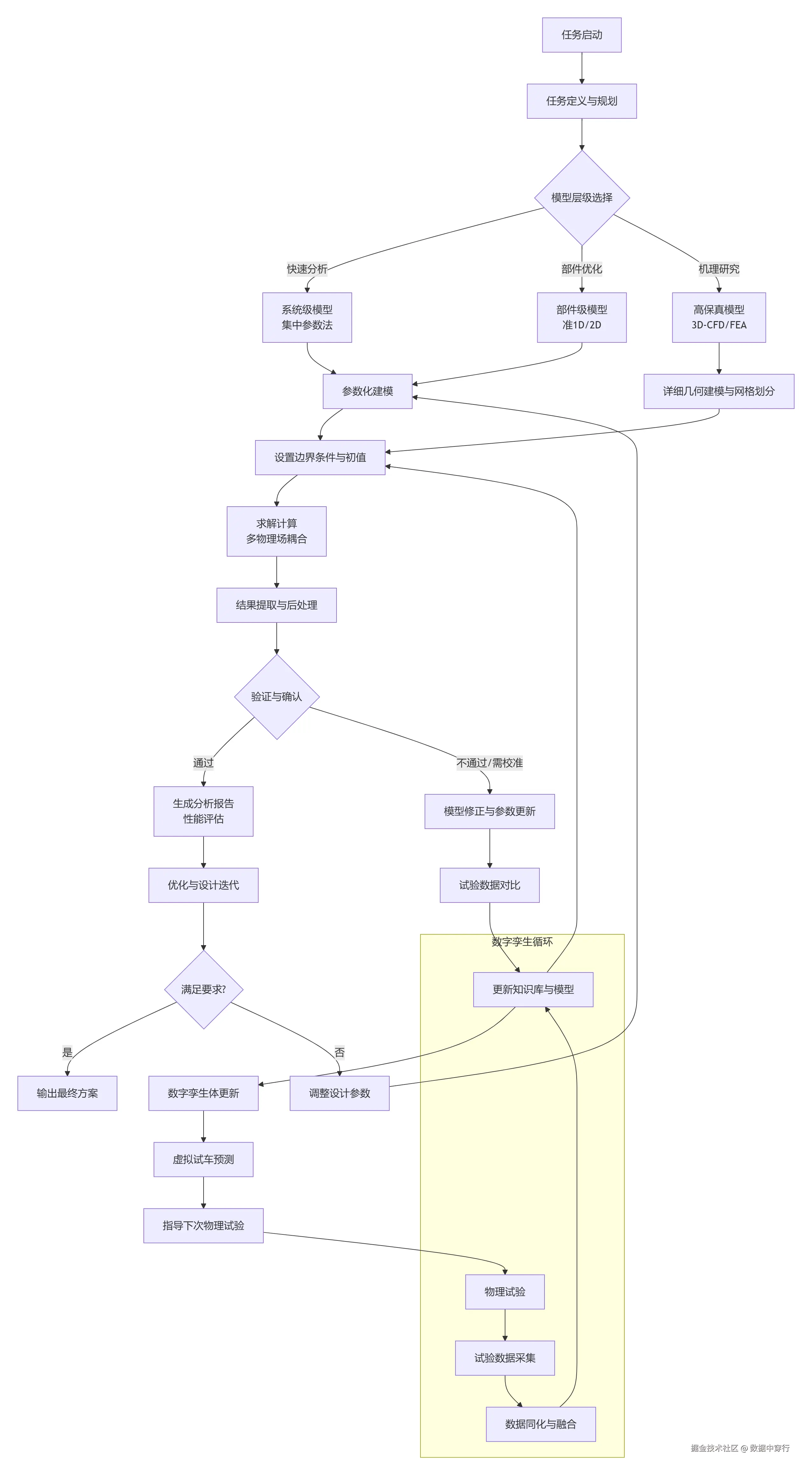
液体火箭发动机试验仿真系统流程图

ddbe21ff8575a.png

液体火箭发动机仿真系统核心模块源代码框架

以下是一个简化的液体火箭发动机系统级仿真框架示例,使用Python编写,展示核心建模思想:

"""
液体火箭发动机系统级仿真框架
模拟燃气发生器循环液氧/煤油发动机
包含:推进剂供应系统、涡轮泵、燃烧室、喷管
"""

import numpy as np
from scipy.integrate import solve_ivp
from dataclasses import dataclass
from typing import Callable, Dict, List
import matplotlib.pyplot as plt

# ========== 1. 数据类型与常量定义 ==========
@dataclass
class EngineState:
    """发动机状态变量"""
    time: float = 0.0
    # 压力 (Pa)
    P_comb: float = 101325.0    # 燃烧室压力
    P_gg: float = 101325.0      # 燃气发生器压力
    P_f: float = 0.0           # 燃料泵出口压力
    P_ox: float = 0.0          # 氧泵出口压力
    # 流量 (kg/s)
    m_dot_f: float = 0.0       # 燃料总流量
    m_dot_ox: float = 0.0       # 氧化剂总流量
    m_dot_gg_f: float = 0.0    # 燃气发生器燃料流量
    m_dot_gg_ox: float = 0.0   # 燃气发生器氧化剂流量
    # 转速 (rad/s)
    N_turbopump: float = 0.0   # 涡轮泵转速
    # 控制输入
    throttle: float = 1.0      # 节流阀开度 (0-1)
    
@dataclass
class EngineParams:
    """发动机固定参数"""
    # 推进剂特性
    gamma: float = 1.2         # 比热比
    R: float = 320.0           # 气体常数 J/(kg·K)
    # 涡轮泵特性
    I_tp: float = 10.0         # 涡轮泵转动惯量 kg·m²
    eta_pump_f: float = 0.75   # 燃料泵效率
    eta_pump_ox: float = 0.75  # 氧泵效率
    eta_turb: float = 0.85     # 涡轮效率
    # 容积 (m³)
    V_comb: float = 0.5        # 燃烧室容积
    V_gg: float = 0.01         # 燃气发生器容积
    # 喷管
    A_throat: float = 0.1      # 喉部面积 m²
    eps: float = 30.0          # 面积比
    # 控制参数
    K_valve: float = 0.05      # 阀门流量系数

# ========== 2. 核心物理模型 ==========
class ComponentModels:
    """部件物理模型"""
    
    @staticmethod
    def injector_flow(P_in: float, P_out: float, K: float, rho: float) -> float:
        """喷注器流量计算 (简化孔板模型)"""
        if P_in <= P_out:
            return 0.0
        return K * np.sqrt(2 * rho * (P_in - P_out))
    
    @staticmethod
    def combustion_temp(O_F: float) -> float:
        """绝热燃烧温度估算 (简化)"""
        T0 = 3500.0  # 基准温度 K
        return T0 * (1.0 - 0.05 * abs(O_F - 2.6))
    
    @staticmethod
    def thrust(Pc: float, At: float, eps: float, Pa: float = 101325.0) -> float:
        """推力计算"""
        # 简化推力公式: F = m_dot * Ve + (Pe - Pa) * Ae
        Cf = np.sqrt(2 * gamma**2 / (gamma - 1) * 
                    (2/(gamma+1))**((gamma+1)/(gamma-1)) *
                    (1 - (Pe/Pc)**((gamma-1)/gamma)))
        return Cf * Pc * At

# ========== 3. 发动机系统模型 ==========
class LiquidEngineModel:
    """液体火箭发动机系统模型"""
    
    def __init__(self, params: EngineParams):
        self.params = params
        self.state = EngineState()
        self.history = []
        
    def derivatives(self, t: float, y: np.ndarray, controls: Dict) -> np.ndarray:
        """
        系统状态微分方程
        y = [P_comb, P_gg, N_turbopump, m_dot_f, m_dot_ox, ...]
        """
        # 解包状态变量
        P_comb, P_gg, N = y[0], y[1], y[2]
        
        # 获取控制输入
        throttle = controls.get('throttle', 1.0)
        
        # 1. 计算涡轮泵功率平衡
        # 泵功率需求
        W_pump_f = self._pump_power(P_comb, self.state.m_dot_f, rho_f=800)
        W_pump_ox = self._pump_power(P_comb, self.state.m_dot_ox, rho_ox=1140)
        
        # 涡轮功率产生
        W_turb = self._turbine_power(P_gg, N)
        
        # 涡轮泵转速微分: I * dN/dt = (W_turb - W_pump_f - W_pump_ox) / N
        dN_dt = (W_turb - W_pump_f - W_pump_ox) / (self.params.I_tp * N + 1e-6)
        
        # 2. 燃烧室压力微分
        # 质量守恒: dP/dt = (R*T/V) * (Σm_dot_in - m_dot_out)
        m_dot_in_comb = self.state.m_dot_f + self.state.m_dot_ox
        m_dot_out_comb = self._nozzle_mass_flow(P_comb)
        
        T_comb = ComponentModels.combustion_temp(
            self.state.m_dot_ox / (self.state.m_dot_f + 1e-6)
        )
        
        dP_comb_dt = (self.params.R * T_comb / self.params.V_comb) * \
                    (m_dot_in_comb - m_dot_out_comb)
        
        # 3. 燃气发生器压力微分
        m_dot_in_gg = self.state.m_dot_gg_f + self.state.m_dot_gg_ox
        m_dot_out_gg = self._gg_mass_flow(P_gg)
        
        dP_gg_dt = (self.params.R * 1000 / self.params.V_gg) * \
                  (m_dot_in_gg - m_dot_out_gg)
        
        # 4. 阀门流量动态 (一阶惯性)
        tau_valve = 0.01  # 阀门时间常数
        
        # 目标流量基于节流阀指令
        m_dot_f_target = throttle * 50.0  # kg/s, 示例值
        m_dot_ox_target = m_dot_f_target * 2.6  # 混合比2.6
        
        dm_dot_f_dt = (m_dot_f_target - self.state.m_dot_f) / tau_valve
        dm_dot_ox_dt = (m_dot_ox_target - self.state.m_dot_ox) / tau_valve
        
        # 燃气发生器流量分配 (固定比例)
        frac_to_gg = 0.03
        dm_dot_gg_f_dt = (m_dot_f_target * frac_to_gg - self.state.m_dot_gg_f) / tau_valve
        dm_dot_gg_ox_dt = (m_dot_ox_target * frac_to_gg - self.state.m_dot_gg_ox) / tau_valve
        
        return np.array([
            dP_comb_dt, dP_gg_dt, dN_dt,
            dm_dot_f_dt, dm_dot_ox_dt,
            dm_dot_gg_f_dt, dm_dot_gg_ox_dt
        ])
    
    def _pump_power(self, P_out: float, m_dot: float, rho: float) -> float:
        """计算泵功率"""
        if m_dot <= 0:
            return 0.0
        # 简化计算,忽略入口压力
        delta_P = P_out - 2e5  # 假设入口压力0.2MPa
        return m_dot * delta_P / (rho * self.params.eta_pump_f)
    
    def _turbine_power(self, P_gg: float, N: float) -> float:
        """计算涡轮功率"""
        # 简化涡轮模型
        m_dot_turb = self.state.m_dot_gg_f + self.state.m_dot_gg_ox
        if m_dot_turb <= 0:
            return 0.0
        # 等熵膨胀功率
        T_gg = 800.0  # 燃气发生器温度 K
        eta = self.params.eta_turb * (1.0 - 0.1 * (N / 3000)**2)  # 转速影响
        return m_dot_turb * self.params.R * T_gg * eta
    
    def _nozzle_mass_flow(self, Pc: float) -> float:
        """喷管质量流量"""
        if Pc <= 101325:
            return 0.0
        # 一维等熵流
        gamma = self.params.gamma
        R = self.params.R
        T = 3500.0  # 假设燃烧温度
        
        term = (2/(gamma+1))**((gamma+1)/(2*(gamma-1)))
        return (Pc * self.params.A_throat / np.sqrt(R*T)) * \
               np.sqrt(gamma) * term
    
    def _gg_mass_flow(self, P_gg: float) -> float:
        """燃气发生器流量"""
        return ComponentModels.injector_flow(
            P_gg, 101325, 0.02, 0.5
        )
    
    def simulate(self, t_end: float, dt: float, control_seq: List[Dict]):
        """执行仿真"""
        n_steps = int(t_end / dt)
        t = 0.0
        
        # 初始化状态向量
        y = np.array([
            self.state.P_comb,
            self.state.P_gg,
            self.state.N_turbopump,
            self.state.m_dot_f,
            self.state.m_dot_ox,
            self.state.m_dot_gg_f,
            self.state.m_dot_gg_ox
        ])
        
        for i in range(n_steps):
            # 获取当前时间步的控制指令
            control_idx = min(int(t * len(control_seq) / t_end), len(control_seq)-1)
            controls = control_seq[control_idx]
            
            # 计算导数
            dydt = self.derivatives(t, y, controls)
            
            # 前向欧拉积分 (实际应用应用更高级方法)
            y = y + dydt * dt
            t += dt
            
            # 更新状态并记录历史
            self.state.time = t
            self.state.P_comb = y[0]
            self.state.P_gg = y[1]
            self.state.N_turbopump = y[2]
            # ... 更新其他状态
            
            self.history.append({
                'time': t,
                'P_comb': y[0],
                'N': y[2],
                'm_dot_f': y[3],
                'm_dot_ox': y[4],
                'throttle': controls.get('throttle', 1.0)
            })
    
    def calculate_performance(self) -> Dict:
        """计算性能指标"""
        if not self.history:
            return {}
        
        # 提取稳态数据 (最后20%的时间)
        hist_array = np.array([list(h.values()) for h in self.history])
        steady_start = int(0.8 * len(hist_array))
        steady_state = hist_array[steady_start:, 1:]  # 跳过时间列
        
        avg_values = np.mean(steady_state, axis=0)
        
        # 计算推力 (简化)
        Pc_avg = avg_values[0]  # P_comb
        thrust = ComponentModels.thrust(
            Pc_avg, 
            self.params.A_throat, 
            self.params.eps
        )
        
        # 计算比冲
        m_dot_total = avg_values[2] + avg_values[3]  # m_dot_f + m_dot_ox
        Isp = thrust / (m_dot_total * 9.80665)
        
        return {
            'thrust_avg_N': thrust,
            'Isp_avg_s': Isp,
            'Pc_avg_Pa': avg_values[0],
            'N_avg_rpm': avg_values[1] * 9.5493,  # rad/s to rpm
            'O_F_ratio': avg_values[3] / (avg_values[2] + 1e-6)
        }

# ========== 4. 仿真控制器 ==========
class SimulationController:
    """仿真流程控制器"""
    
    def __init__(self, model: LiquidEngineModel):
        self.model = model
        self.results = {}
        
    def run_steady_state(self, throttle: float = 1.0) -> Dict:
        """运行稳态仿真"""
        print(f"运行稳态仿真,节流阀开度: {throttle*100}%")
        
        # 控制序列:前0.5s开启,之后保持
        control_seq = [
            {'throttle': 0.0} for _ in range(50)  # 前0.5s关闭
        ]
        control_seq.extend([
            {'throttle': throttle} for _ in range(150)  # 之后保持
        ])
        
        self.model.simulate(t_end=2.0, dt=0.01, control_seq=control_seq)
        performance = self.model.calculate_performance()
        
        self.results['steady'] = {
            'history': self.model.history.copy(),
            'performance': performance
        }
        
        return performance
    
    def run_transient(self, throttle_profile: List[float]) -> Dict:
        """运行瞬态仿真(节流)"""
        print("运行瞬态仿真(节流测试)")
        
        control_seq = []
        for t, throttle in enumerate(throttle_profile):
            control_seq.append({'throttle': throttle})
        
        self.model = LiquidEngineModel(self.model.params)  # 重置模型
        self.model.simulate(
            t_end=len(throttle_profile)*0.01, 
            dt=0.01, 
            control_seq=control_seq
        )
        
        self.results['transient'] = {
            'history': self.model.history.copy(),
            'throttle_profile': throttle_profile
        }
        
        return {'status': 'completed'}
    
    def run_fault_scenario(self, fault_type: str, t_fault: float) -> Dict:
        """运行故障场景仿真"""
        print(f"运行故障仿真: {fault_type} at t={t_fault}s")
        
        # 正常控制序列
        control_seq = [{'throttle': 1.0} for _ in range(200)]  # 2秒
        
        # 注入故障
        if fault_type == 'valve_stuck':
            # 模拟阀门卡滞在50%
            for i in range(int(t_fault/0.01), len(control_seq)):
                control_seq[i]['throttle'] = 0.5
                control_seq[i]['fault'] = 'valve_stuck'
        
        elif fault_type == 'pump_degrade':
            # 模拟泵性能下降
            for i in range(int(t_fault/0.01), len(control_seq)):
                control_seq[i]['pump_efficiency'] = 0.5  # 效率降至50%
        
        self.model = LiquidEngineModel(self.model.params)
        self.model.simulate(t_end=2.0, dt=0.01, control_seq=control_seq)
        
        return {
            'fault_type': fault_type,
            'history': self.model.history,
            'performance': self.model.calculate_performance()
        }

# ========== 5. 结果可视化与分析 ==========
class ResultVisualizer:
    """结果可视化"""
    
    @staticmethod
    def plot_steady_state(results: Dict, save_path: str = None):
        """绘制稳态仿真结果"""
        history = results['history']
        perf = results['performance']
        
        fig, axes = plt.subplots(3, 2, figsize=(12, 10))
        fig.suptitle('液体火箭发动机稳态仿真结果', fontsize=14)
        
        # 提取数据
        times = [h['time'] for h in history]
        P_comb = [h['P_comb']/1e6 for h in history]  # MPa
        N = [h['N']/1000 for h in history]  # krpm
        m_dot_f = [h['m_dot_f'] for h in history]
        m_dot_ox = [h['m_dot_ox'] for h in history]
        throttle = [h['throttle']*100 for h in history]  # %
        
        # 1. 燃烧室压力
        ax = axes[0, 0]
        ax.plot(times, P_comb, 'r-', linewidth=2)
        ax.set_xlabel('时间 (s)')
        ax.set_ylabel('燃烧室压力 (MPa)')
        ax.grid(True, alpha=0.3)
        ax.set_title('燃烧室压力变化')
        
        # 2. 涡轮泵转速
        ax = axes[0, 1]
        ax.plot(times, N, 'b-', linewidth=2)
        ax.set_xlabel('时间 (s)')
        ax.set_ylabel('转速 (krpm)')
        ax.grid(True, alpha=0.3)
        ax.set_title('涡轮泵转速')
        
        # 3. 推进剂流量
        ax = axes[1, 0]
        ax.plot(times, m_dot_f, 'g-', label='燃料', linewidth=2)
        ax.plot(times, m_dot_ox, 'b-', label='氧化剂', linewidth=2)
        ax.set_xlabel('时间 (s)')
        ax.set_ylabel('流量 (kg/s)')
        ax.legend()
        ax.grid(True, alpha=0.3)
        ax.set_title('推进剂流量')
        
        # 4. 混合比
        O_F = [ox/(fuel+1e-6) for ox, fuel in zip(m_dot_ox, m_dot_f)]
        ax = axes[1, 1]
        ax.plot(times, O_F, 'purple-', linewidth=2)
        ax.axhline(y=2.6, color='r', linestyle='--', alpha=0.5, label='设计值')
        ax.set_xlabel('时间 (s)')
        ax.set_ylabel('O/F 混合比')
        ax.legend()
        ax.grid(True, alpha=0.3)
        ax.set_title('混合比变化')
        
        # 5. 节流阀指令
        ax = axes[2, 0]
        ax.plot(times, throttle, 'k-', linewidth=2)
        ax.set_xlabel('时间 (s)')
        ax.set_ylabel('节流阀开度 (%)')
        ax.grid(True, alpha=0.3)
        ax.set_title('控制输入')
        
        # 6. 性能指标表格
        ax = axes[2, 1]
        ax.axis('off')
        perf_text = (
            f"平均推力: {perf.get('thrust_avg_N', 0)/1000:.1f} kN\n"
            f"平均比冲: {perf.get('Isp_avg_s', 0):.0f} s\n"
            f"平均室压: {perf.get('Pc_avg_Pa', 0)/1e6:.2f} MPa\n"
            f"平均转速: {perf.get('N_avg_rpm', 0):.0f} rpm\n"
            f"平均混合比: {perf.get('O_F_ratio', 0):.2f}"
        )
        ax.text(0.1, 0.5, perf_text, fontsize=10, 
                verticalalignment='center',
                bbox=dict(boxstyle='round', facecolor='wheat', alpha=0.5))
        ax.set_title('性能汇总')
        
        plt.tight_layout()
        if save_path:
            plt.savefig(save_path, dpi=300, bbox_inches='tight')
        plt.show()
    
    @staticmethod
    def plot_transient_response(results: Dict):
        """绘制瞬态响应"""
        history = results['history']
        profile = results.get('throttle_profile', [])
        
        fig, (ax1, ax2) = plt.subplots(2, 1, figsize=(10, 8))
        
        times = [h['time'] for h in history]
        P_comb = [h['P_comb']/1e6 for h in history]
        throttle = [h['throttle']*100 for h in history]
        
        # 压力和节流阀
        ax1.plot(times, P_comb, 'r-', label='燃烧室压力', linewidth=2)
        ax1.set_xlabel('时间 (s)')
        ax1.set_ylabel('压力 (MPa)', color='r')
        ax1.tick_params(axis='y', labelcolor='r')
        ax1.grid(True, alpha=0.3)
        
        ax1_twin = ax1.twinx()
        ax1_twin.plot(times, throttle, 'b--', label='节流阀指令', linewidth=1.5)
        ax1_twin.set_ylabel('节流阀开度 (%)', color='b')
        ax1_twin.tick_params(axis='y', labelcolor='b')
        
        lines1, labels1 = ax1.get_legend_handles_labels()
        lines2, labels2 = ax1_twin.get_legend_handles_labels()
        ax1.legend(lines1 + lines2, labels1 + labels2, loc='upper right')
        
        ax1.set_title('瞬态响应 - 节流过程')
        
        # 流量响应
        m_dot_f = [h['m_dot_f'] for h in history]
        m_dot_ox = [h['m_dot_ox'] for h in history]
        
        ax2.plot(times, m_dot_f, 'g-', label='燃料流量', linewidth=2)
        ax2.plot(times, m_dot_ox, 'b-', label='氧化剂流量', linewidth=2)
        ax2.set_xlabel('时间 (s)')
        ax2.set_ylabel('流量 (kg/s)')
        ax2.legend()
        ax2.grid(True, alpha=0.3)
        ax2.set_title('推进剂流量响应')
        
        plt.tight_layout()
        plt.show()

# ========== 6. 主程序示例 ==========
def main():
    """主程序示例"""
    print("="*60)
    print("液体火箭发动机仿真系统 v1.0")
    print("="*60)
    
    # 1. 初始化发动机参数
    params = EngineParams(
        V_comb=0.8,
        A_throat=0.12,
        I_tp=15.0
    )
    
    # 2. 创建发动机模型
    engine = LiquidEngineModel(params)
    
    # 3. 创建仿真控制器
    simulator = SimulationController(engine)
    
    # 4. 运行稳态仿真
    print("\n>>> 运行100%工况稳态仿真...")
    perf_100 = simulator.run_steady_state(throttle=1.0)
    
    print("\n>>> 运行80%工况稳态仿真...")
    perf_80 = simulator.run_steady_state(throttle=0.8)
    
    # 5. 运行瞬态仿真
    print("\n>>> 运行节流瞬态仿真...")
    # 创建节流剖面:1.0 -> 0.7 -> 0.9 -> 1.0
    throttle_profile = [1.0]*50 + [0.7]*50 + [0.9]*50 + [1.0]*50
    simulator.run_transient(throttle_profile)
    
    # 6. 运行故障仿真
    print("\n>>> 运行阀门卡滞故障仿真...")
    fault_result = simulator.run_fault_scenario('valve_stuck', t_fault=1.0)
    
    # 7. 可视化结果
    print("\n>>> 生成可视化图表...")
    visualizer = ResultVisualizer()
    
    # 绘制稳态结果
    visualizer.plot_steady_state(
        simulator.results['steady'],
        save_path='engine_steady_state.png'
    )
    
    # 绘制瞬态结果
    visualizer.plot_transient_response(
        simulator.results['transient']
    )
    
    # 8. 性能对比
    print("\n" + "="*60)
    print("性能对比总结:")
    print("="*60)
    print(f"{'工况':<10} {'推力(kN)':<12} {'比冲(s)':<10} {'室压(MPa)':<12} {'O/F':<8}")
    print("-"*60)
    print(f"{'100%':<10} {perf_100['thrust_avg_N']/1000:<12.1f} "
          f"{perf_100['Isp_avg_s']:<10.0f} "
          f"{perf_100['Pc_avg_Pa']/1e6:<12.2f} "
          f"{perf_100['O_F_ratio']:<8.2f}")
    
    print(f"{'80%':<10} {perf_80['thrust_avg_N']/1000:<12.1f} "
          f"{perf_80['Isp_avg_s']:<10.0f} "
          f"{perf_80['Pc_avg_Pa']/1e6:<12.2f} "
          f"{perf_80['O_F_ratio']:<8.2f}")
    
    # 9. 生成仿真报告
    report = generate_simulation_report(simulator.results)
    print(f"\n>>> 仿真完成!详细报告已保存至: {report}")

def generate_simulation_report(results: Dict, filename: str = "simulation_report.txt") -> str:
    """生成仿真报告"""
    with open(filename, 'w') as f:
        f.write("液体火箭发动机仿真报告\n")
        f.write("="*50 + "\n\n")
        
        f.write("1. 仿真配置\n")
        f.write("-"*30 + "\n")
        f.write(f"仿真时间: {len(results['steady']['history'])*0.01:.1f} s\n")
        f.write(f"时间步长: 0.01 s\n")
        f.write(f"数据点数: {len(results['steady']['history'])}\n\n")
        
        f.write("2. 稳态性能\n")
        f.write("-"*30 + "\n")
        perf = results['steady']['performance']
        for key, value in perf.items():
            f.write(f"{key}: {value}\n")
        
        f.write("\n3. 故障仿真结果\n")
        f.write("-"*30 + "\n")
        if 'fault_result' in results:
            f.write(f"故障类型: {results.get('fault_type', 'N/A')}\n")
            fault_perf = results.get('fault_performance', {})
            for key, value in fault_perf.items():
                f.write(f"{key}: {value}\n")
    
    return filename

# ========== 7. 扩展模块示例 ==========
class AdvancedModels:
    """高级模型组件示例"""
    
    @staticmethod
    def combustion_instability_model(Pc: float, history: List[float], 
                                     freq: float = 1000.0) -> float:
        """简化的燃烧不稳定模型 (亥姆霍兹谐振器模型)"""
        if len(history) < 10:
            return 0.0
        
        # 简单的延迟耦合模型
        tau = 0.005  # 延迟时间
        n_delay = int(tau / 0.01)  # 假设时间步0.01s
        
        if len(history) > n_delay:
            P_delay = history[-n_delay]
            # 压力振荡项
            oscillation = 0.01 * Pc * np.sin(2*np.pi*freq*len(history)*0.01)
            # 与历史压力耦合
            coupling = 0.001 * (Pc - P_delay)
            return oscillation + coupling
        return 0.0
    
    @staticmethod
    def regen_cooling_model(q_heat: float, m_dot_coolant: float, 
                           T_wall: float, geometry: Dict) -> float:
        """再生冷却简化模型"""
        # 对流传热系数 (简化)
        h = 5000.0  # W/(m²·K)
        A = geometry.get('area', 1.0)
        delta_T = 100.0  # 假设温升
        
        # 冷却剂温升
        Cp = 2000.0  # J/(kg·K) 煤油比热
        delta_T_coolant = q_heat / (m_dot_coolant * Cp + 1e-6)
        
        # 壁面热流
        q_wall = h * A * delta_T
        
        return {
            'delta_T_coolant': delta_T_coolant,
            'q_wall': q_wall,
            'T_wall_new': T_wall + delta_T
        }

# ========== 运行主程序 ==========
if __name__ == "__main__":
    # 检查必要的库
    try:
        import numpy as np
        import matplotlib.pyplot as plt
        from scipy.integrate import solve_ivp
        main()
    except ImportError as e:
        print(f"缺少依赖库: {e}")
        print("请安装: pip install numpy matplotlib scipy")

系统使用说明

核心功能模块

  1. 发动机模型 (LiquidEngineModel)

    • 基于集中参数法的系统级动态模型
    • 包含涡轮泵、燃烧室、燃气发生器等组件耦合
    • 支持启动、稳态、关机、节流等瞬态过程
  2. 仿真控制器 (SimulationController)

    • 管理仿真流程
    • 支持稳态、瞬态、故障等多种仿真模式
    • 控制序列生成与注入
  3. 可视化分析 (ResultVisualizer)

    • 多参数并行可视化
    • 性能指标计算与显示
    • 支持结果导出
  4. 高级模型 (AdvancedModels)

    • 燃烧不稳定模型
    • 再生冷却模型
    • 可扩展的专用模型接口

仿真流程

# 基本使用示例
params = EngineParams()  # 1. 设置参数
engine = LiquidEngineModel(params)  # 2. 创建模型
simulator = SimulationController(engine)  # 3. 创建控制器

# 4. 运行仿真
results = simulator.run_steady_state(throttle=1.0)
results = simulator.run_transient(throttle_profile)

# 5. 可视化
visualizer.plot_steady_state(results)

扩展与定制

  1. 添加新组件

    class NewComponent:
        def __init__(self, params):
            self.params = params
    
        def calculate(self, state):
            # 实现组件物理模型
            return output
    
  2. 修改控制逻辑

    • control_seq中定义控制指令序列
    • 实现自定义的控制算法
  3. 集成高保真模型

    • 可将CFD/FEA结果作为查找表集成
    • 通过回调函数接口调用外部求解器

注意事项

  1. 此代码为教学演示框架,实际工程应用需要:

    • 更精确的物理模型和物性参数
    • 更稳健的数值积分方法
    • 更完整的故障模式和边界条件
    • 与专业工具(MATLAB/Simulink, Amesim等)的接口
  2. 关键参数(如效率系数、时间常数等)需通过试验数据标定

  3. 建议采用模块化开发,便于团队协作和模型维护

此仿真系统框架提供了液体火箭发动机数字孪生的基础架构,可根据具体型号需求进行深度定制和扩展。实际工程应用中,建议采用专业的仿真平台(如Modelica, Dymola)或商业软件进行详细实现。