【亲测好用】数据中枢平台能力演示

57 阅读10分钟

导言:您是否遇到过被数据 “卡脖子”?当业务会议上急需一份“月度热销商品榜”或“新用户城市分布图”时,您明知道答案就锁在公司的数据库里,却感觉像隔着一道无形的墙——看不懂复杂的数据,面对满屏冰冷的数字和混乱的字段,大脑一片空白,不知从何解读。而当数据终于整理清晰后,已经错过了最佳的决策窗口。

其实您与数据世界之间,缺少一位能理解您、并以您能懂的方式回应您的“翻译官”与“执行者”。

今天,我们就来深入体验这样一位颠覆性的伙伴——AllData数据中台集成开源项目datacap作为数据中枢平台。 一个并非为程序员打造的晦涩工具,数据中枢平台就像一个“数据魔术师”,为每一位需要用数据说话的业务人员——无论您来自市场、销售、运营还是财务——量身定制的“全民数据搭档”。

3 数据中枢平台.png

数据中枢平台:一位站在您和数据库之间的“智能翻译官” 兼 “全能管家”。

核心任务:数据中枢平台可以把您说的“大白话”,变成数据库能听懂的“专业指令”,然后把结果清晰、直观地呈现给您。

在AllData数据中台的架构中,数据中枢平台并非单一组件,而是一个融合了数据交互、智能解析、服务化与治理能力的综合性层次化平台。

一、【数据中枢平台】功能架构

作为 AllData 数据中台商业版的核心组件,数据中枢平台基于开源项目 datacap 建设,是一款专注于数据转换、集成与可视化的集成软件。

其架构设计核心围绕 “让非技术人员也能轻松驾驭多源数据”,数据中枢平台就像我们和复杂数据世界之间的“智能翻译官”和“全能大管家”。它用一套聪明的架构,把各种专业的事情变得无比简单。

🔹项目地址:github.com/devlive-com…

1、多源适配引擎

支持同时连接和管理40多种不同的数据源,无论是常见的MySQL、Oracle,还是新兴的ClickHouse、Elasticsearch,甚至是文件系统,都能“认识”并“对话”;

2、统一查询与转换引擎

让所有数据 “说同一种话” 的 “翻译官”,能把所有不同类型数据的语言统一成一种标准“语言”(SQL)。更厉害的是,还能将不同格式的数据智能转换成统一的、可分析的格式,更方便做整合分析;

3、插件化扩展与安全管控引擎

数据中枢平台功能可以像手机安装APP一样,随时按需添加。同时,对数据权限管得很细,谁能在什么范围看什么数据,都有严格把控,所有操作还都被记录下来,非常安全可靠。

1.功能架构.jpg

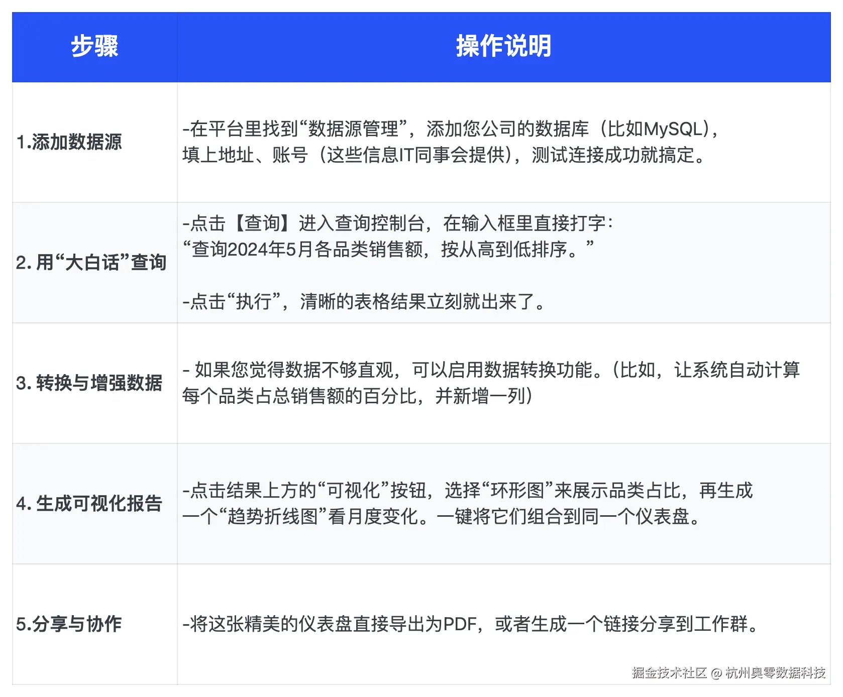
二、【实操演示】5步搞定数据查询与报表生成

说了这么多,不如动手试一次。假设您是运营,想“分析本月各品类销售额并做一份简报”:

数据中枢平台 (1).png

三、【数据中枢平台】功能能力演示

1、首页(平台的“控制台”,一眼看全关键数据、任务状态与常用入口)

1.首页.png

2、插件市场(平台的“应用商店”,像安装APP一样,为系统一键增添新的数据源连接器、图表或功能)

2.插件市场.png

3、数据源(统一配置和管理所有可访问的数据库、文件等原始数据来源)

3.数据源1.png

✅ 支持多种连接协议,配置连接参数、测试连通性。这是实现“多源适配”、打破数据孤岛的技术基础。

3.数据源2.png

4、工作流(可自动化、可编排的数据流水线)

4.工作流.png

可视化编排:像搭积木一样构建数据流程

提供一个拖拽式的画布界面,用户可以将各种预定义的“节点”(如“执行SQL”、“数据同步”、“调用API”、“发送邮件”、“条件判断”、“等待”)连接起来,形成一个完整的业务流程。

4.工作流2.webp

这些积木包括:

(1)取数/存数积木:从哪儿拿数据,存到哪儿去。

(2)计算/整理积木:把数据清干净、算一算、拼一起。

(3)判断积木:如果成功就做A,如果失败就做B。

(4)通知积木:干完了发个微信或邮件告诉谁。

✅ 除了积木式搭建还有丰富的触发方式:

(1)时间调度: 支持类Cron表达式,可设置“每日凌晨2点”、“每周一上午9点”、“每月最后一天”等复杂周期;

(2)事件驱动: 可配置为“当上游某个数据表更新完成后”自动触发,实现真正基于数据就绪状态的依赖执行;

(3)手动触发: 支持临时手动运行,用于测试或应急补数据。

✅ “工作流”就是保障企业核心数据资产按时、按质、稳定产出的“自动化流水线”和“中央调度室”。

是实现数据Ops(DataOps)理念的核心工具,将散落、手动的数据任务(如数据同步、清洗、加工、报表生成、消息通知)编排成可监控、可调度、可复用的自动化流程。它确保了数据生产的可靠性、效率与可管理性。

5、查询(支持用自然语言或专业SQL直接向数据提问并获得即时答案)

5.查询.png

6、数据集(将常用的查询结果保存并定义为标准、干净的数据集合,供直接分析使用)

6.数据集.png

✅ 将一次性的查询结果,通过定义(如筛选条件、关联逻辑、计算字段)固化为一个命名的、可持续使用的数据集合。

例如,“活跃用户宽表”、“每日核心业绩指标”都可定义为数据集。

6.数据集2.png

7、数据报表(平台的“固定格式数据输出”,用于生成和分发周期性、格式规范的详细业务报告)

7.数据报表.png

8、仪表盘(平台的“动态监控大屏”,集中展示核心业务指标与交互图表,用于实时决策与洞察)

8.仪表盘.png

✅ 多种数据图表类型

8.仪表盘2.png

9、系统设置-查询历史(自动记录所有数据查询操作,便于回溯、复用与审计)

9.系统设置-查询历史.png

10、系统设置-调度(统一管理所有定时任务的执行计划、启停与监控)

10.系统设置-调度.png

11、系统设置-代码片段(保存和共享常用SQL代码模板,提升开发效率)

11.系统设置-代码片段.png

12、系统设置-函数

12.系统设置-函数.png

13、系统设置-权限(精细化控制用户或角色对数据、功能的访问范围,保障安全)

13.系统设置-权限.png

14、系统设置-菜单(配置与管理系统前端导航栏的布局与内容)

14.系统设置-菜单.png

15、系统设置-用户(管理系统使用者的账户信息、状态并分配对应角色)

15.系统设置-用户.png

四、【核心能力演示】这位 “数据管家”有多实用?

数据中枢平台(datacap) 的核心亮点是“零门槛、全场景、超安全”,下面结合咱们工作中最常见的场景,一一给大家演示。

1、会 “统一语言”:一个SQL,查遍所有数据

非技术人员的痛点:不同数据库的操作语言不一样,比如操作 MySQL 用 SQL,操作 MongoDB 用专属指令,记不住也用不惯。

数据中枢平台完美解决了这个问题 —— 它把所有数据源的操作语言统一为 SQL,不管您要查哪个系统的数据,都只用写一段 SQL 语句(甚至可以用平台自带的简单查询模板),不用学习各种数据库的专属语法。

无论底层数据来自哪里、是什么类型,只需要用这一种方式提问,就能帮您从所有地方拿到答案。

2、数据整合:多源数据 “一键标准化”,迁移整合不头疼

数据中枢平台就像一个万能数据接口,支持40+数据源。平台的“数据转换 + 集成” 功能就是 “神器”:能自动把不同数据源、不同格式的数据(比如 Excel 的表格、数据库的字段、日志的文本数据)转换成统一格式,还能做去重、补全、字段匹配等操作,实现数据统一管理。避免了要手动调整格式、剔除重复值,减少耗时和出错率。测试时:连接一个老版本的 PostgreSQL 数据库,用常规 JDBC 连接失败后,切换到 Native 协议很快就成功了,兼容性拉满。

3、懂 “变形转换”:让杂乱数据变得规整好用

数据中枢平台的“数据转换”功能可以自动识别不同数据源的格式,并把它们清洗、转换成统一、规范的格式。比如,把所有日期都变成标准格式,把不同部门对“客户级别”的划分统一化。测试时:在做季度复盘时,需要整合市场部的活动数据和销售部的成单数据两个表格格式完全不同数据。通过平台的可视化转换工具设好了转换规则,几分钟就把两张“貌合神离”的表格,合并成一张干净整齐的汇总表,直接用于分析。

4、数据结果 “一键转图表”,汇报分析更直观

数据中枢平台内置强大的数据可视化能力,让您的数据“会说话”。当您拿到任何数据结果后,只需要点击“生成图表”,就能立刻得到柱状图、折线图、饼图等。

5、插件扩展:按需 “装功能”,系统升级不折腾

采用“插件化”设计,当需要连接新类型的数据源时,管理员可以像在应用商店安装APP一样,快速安装对应的连接插件,整个系统无需暂停重启。数据中枢平台的能力边界可以随着企业需求的变化而随时、灵活地扩展,永远跟得上业务发展的脚步。

6、超 “安全放心”:数据在自家,操作有记录

如果您考虑公司数据交给一个平台处理,安全吗?数据中枢平台的设计从根本上打消了这种担忧。核心是“数据本地化处理”,您的查询请求在内部网络处理,敏感的业务数据不会上传到外部云端。平台的权限管理非常精细,可以控制到“销售部同事只能看客户表和销售表,看不到成本利润字段”。

操作痕迹可追溯、可审计,像谁、在什么时候、查了什么数据,所有操作都被清清楚楚地记录下来,完全符合金融、医疗等对数据安全要求极高行业的规定。

数据中枢平台(datacap) 不只是又一个冰冷的查询工具。通过统一查询语言、广泛连接、智能转换、可视呈现和弹性扩展,真正做到了“技术隐身,业务先行”。

可以让数据不再是技术部门的专属领域,而是变成了每个业务人员触手可及、可自由驾驭的资源。降低的是使用数据的门槛,提升的是整个企业基于数据做决策的速度和效率,将数据能力真正转化为决策力和生产力。

如果您也在为跨系统查数据、整理混乱报表、向技术同事频繁提需求而烦恼,强烈建议您体验一下AllData数据中台的数据中枢平台。

五、【相关资源】

AllData开源项目: github.com/alldatacent…

杭州奥零数据科技官网: www.aolingdata.com