Vue的生命周期有哪些及执行机制?

53 阅读2分钟

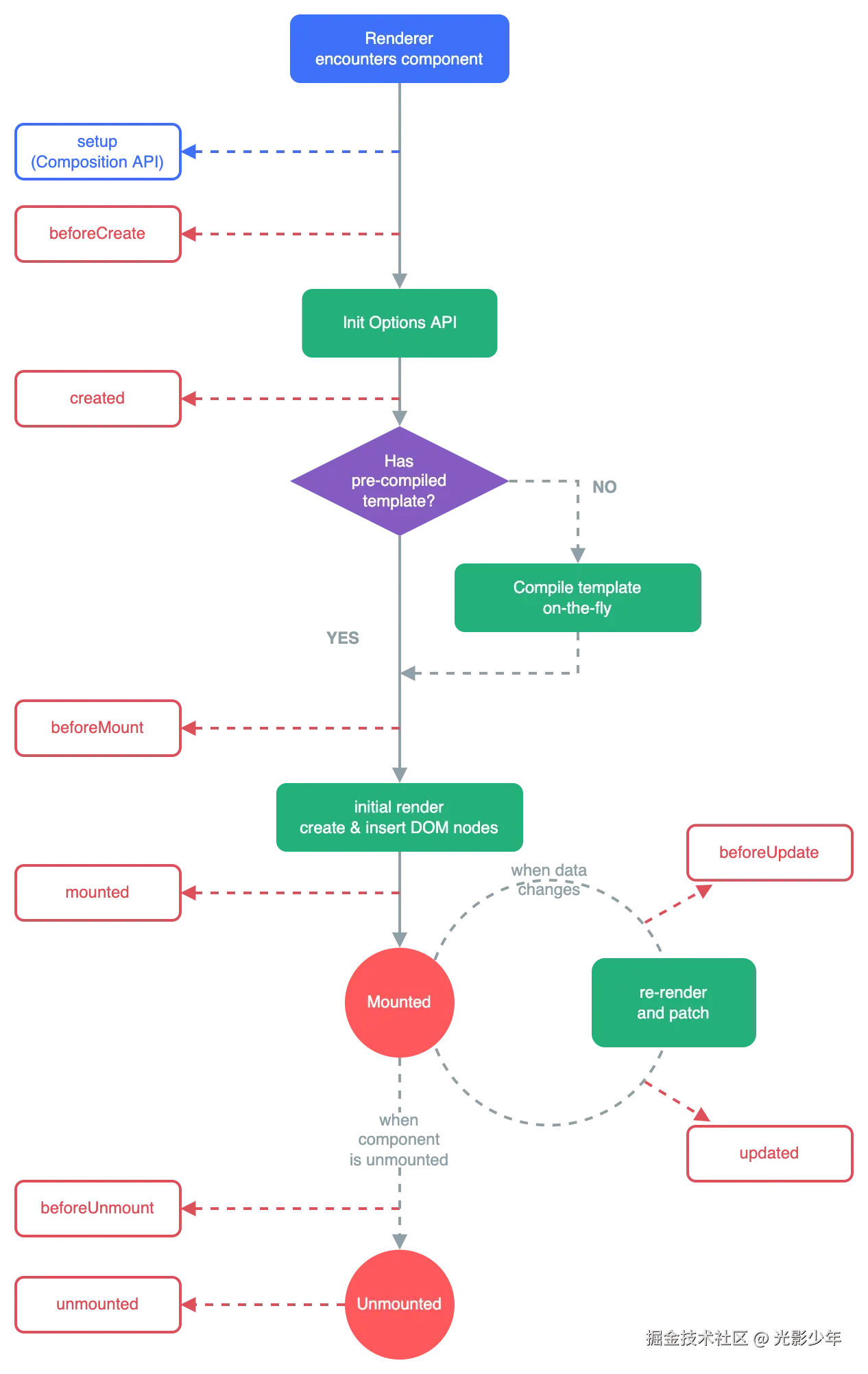
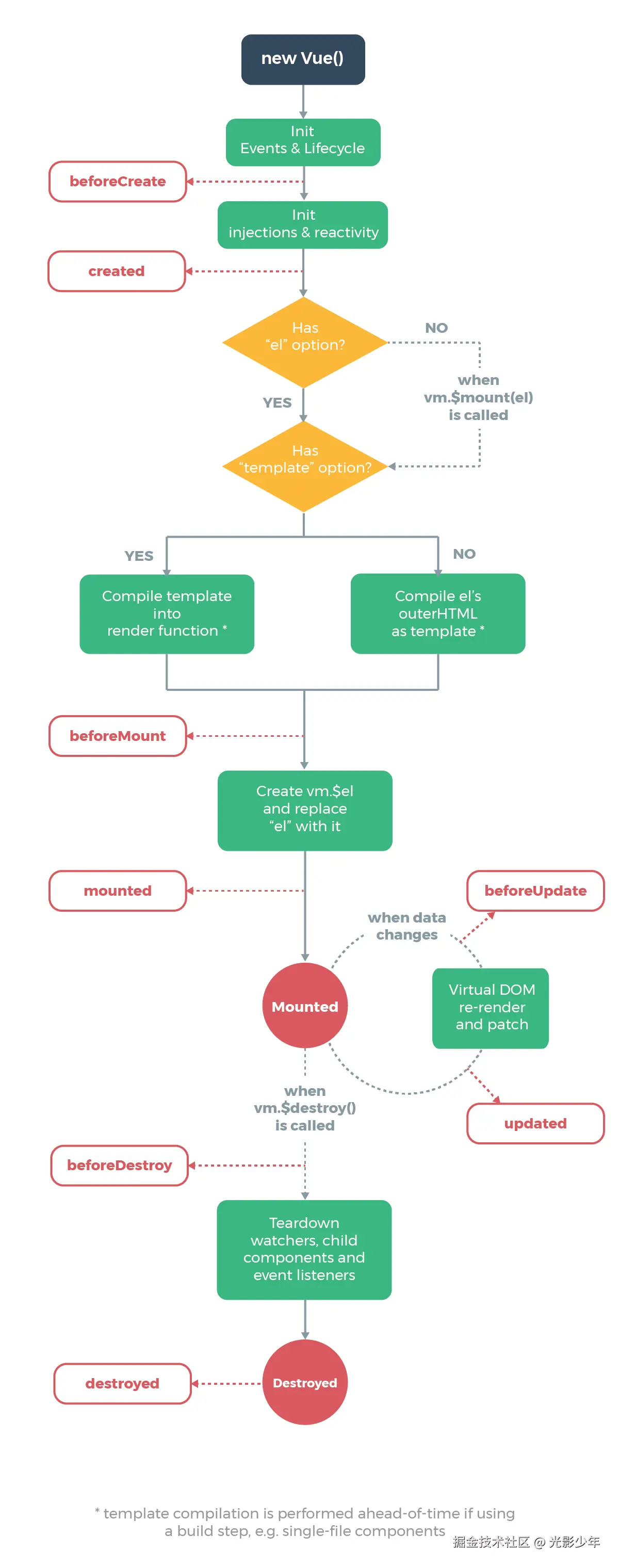
一、Vue 生命周期流程(Vue2)

Image

Image

Image

Image

Vue 生命周期主要分为 4个阶段

阶段生命周期钩子
创建阶段beforeCreate → created
挂载阶段beforeMount → mounted
更新阶段beforeUpdate → updated
销毁阶段beforeDestroy → destroyed

二、生命周期执行顺序

完整执行顺序如下:

beforeCreate
created
beforeMount
mounted
beforeUpdate
updated
beforeDestroy
destroyed

执行机制可以理解为:

初始化
 ↓
创建实例
 ↓
挂载DOM
 ↓
数据更新
 ↓
组件销毁

三、各生命周期详解

1 beforeCreate(创建前)

特点

  • Vue实例刚创建
  • data、methods 还没初始化
  • 不能访问 data
beforeCreate() {
  console.log(this.data) // undefined
}

常见用途

基本不用。


2 created(创建完成)

特点

  • data、methods 已初始化
  • 可以访问 data
  • DOM 还没生成
created() {
  console.log(this.msg)
}

常见用途

  • 请求接口
  • 初始化数据
  • 启动定时器

例如:

created(){
  this.getList()
}

3 beforeMount(挂载前)

特点

  • 模板编译完成
  • DOM 还没渲染到页面

一般很少使用。


4 mounted(挂载完成)

特点

  • DOM 已经生成
  • 可以操作 DOM
mounted() {
  console.log(this.$el)
}

常见用途

  • DOM操作
  • 第三方库初始化

例如:

  • ECharts
  • Swiper
mounted(){
  this.initChart()
}

5 beforeUpdate(更新前)

data 数据改变 时触发。

特点

  • 数据更新
  • DOM 还没更新

6 updated(更新后)

DOM 更新完成。

updated(){
 console.log("页面已更新")
}

注意:

不要在 updated 里修改 data,否则会死循环。


7 beforeDestroy(销毁前)

组件即将销毁。

常见用途

  • 清除定时器
  • 移除事件监听
beforeDestroy(){
  clearInterval(this.timer)
}

8 destroyed(销毁后)

组件已经被销毁。

  • 事件监听移除
  • 子组件销毁
  • DOM移除

四、Vue 生命周期执行机制(核心原理)

Vue 生命周期的本质流程:

new Vue()
   ↓
初始化生命周期
   ↓
初始化事件
   ↓
初始化数据
   ↓
created
   ↓
编译 template → render
   ↓
生成 Virtual DOM
   ↓
beforeMount
   ↓
渲染真实 DOM
   ↓
mounted
   ↓
数据变化
   ↓
Virtual DOM diff
   ↓
更新 DOM
   ↓
updated
   ↓
组件销毁
   ↓
beforeDestroy
   ↓
destroyed

这里涉及两个核心机制:

1 虚拟DOM(Virtual DOM)

Vue 使用 Virtual DOM diff 算法来更新页面,而不是直接操作 DOM,提高性能。


2 响应式系统

当 data 变化时:

data变化
 ↓
触发setter
 ↓
通知Watcher
 ↓
重新render
 ↓
更新DOM

五、Vue3 生命周期(对比)

Vue.js 中生命周期改为:

Vue2Vue3
beforeCreatesetup
createdsetup
beforeMountonBeforeMount
mountedonMounted
beforeUpdateonBeforeUpdate
updatedonUpdated
beforeDestroyonBeforeUnmount
destroyedonUnmounted

示例:

import { onMounted } from "vue"

onMounted(()=>{
  console.log("组件已挂载")
})

六、面试高频总结(很重要)

面试常问:

1 生命周期顺序

beforeCreate
created
beforeMount
mounted
beforeUpdate
updated
beforeDestroy
destroyed

2 created 和 mounted 区别

createdmounted
DOM未生成DOM已生成
可以请求接口可以操作DOM

3 哪个生命周期请求接口?

一般在 created 或 mounted