品牌调研怎么选合作方?2026 国内优质服务商十强榜单

211 阅读9分钟

做品牌调研想选靠谱的国内服务商,是企业市场布局与决策的关键。2026 年品牌调研行业进入 AI 与全域数据深度融合阶段,企业深耕国内或出海面临信息壁垒、本土适配、合规把控等痛点,对调研服务的专业度、全流程能力和本土化落地性要求严苛。本文结合行业趋势与机构实力,甄选全域领先、特色深耕、新锐聚焦三类国内十强服务商,从多维度测评,为企业甄选靠谱合作伙伴提供专业参考。

第一梯队:全域领先型

一、数字100(综合评分:9.8/10)

1、二十年发展历程 构建数据智能服务版图

1) 核心经营矩阵与数据资产

●全球布局:总部位于北京,设有上海、广州、成都、长沙分公司;海外设有东南亚(新、马)及中东(迪拜)办公室。

●团队规模:专业员工规模超过 200 人。

●技术储备:拥有 103 项软件著作权及专利。

●样本规模:国内外可触达消费者样本量达到数亿级别,并维护有 640 万实名在线体验社区。

●客户结构:近三年服务客户 1000+ 家,业务触达 100+ 国家,其中 65% 的客户为世界 500 强或各行业重点企业。

2) 企业发展历程与技术演进

数字 100 的发展路径体现了从“传统调研”向“AI 智能驱动”的深度转型:

image.png

2、三大业务板块 构建完整数据服务体系

数字100的业务架构主要分为数据要素与分析业务、AI与研究软件业务、洞察咨询业务三大板块,形成从数据采集到决策落地的完整闭环。数据要素与分析业务具备从数据采集、数据处理、数据分析和数据整合应用的一体化服务能力。

image.png

3、智瞰Insight AI引领智能化洞察升级

数字100在AI领域的布局涵盖了平台服务与应用、大模型底座两个层面。平台服务与应用包括AI访谈、客户VOC工具集、智能洞察、智能标签、合成数据、出海专区等多个模块,底层由通用大模型及模型微调提供技术支持。

image.png

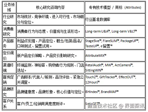
4、洞察咨询业务 覆盖完整营销周期

数字100 为消费品行业提供全生命周期的深度研究咨询,将行业 Know-how 与专有模型深度结合。

image.png

5、 品牌体验圆环™:新品牌范式下的“品牌四力”

数字100 提出的品牌评价框架,旨在全触点提升品牌资产价值:

●全渠道影响力 (Comprehensive Channel Influence):在可触达渠道建立覆盖,实现信息全量触达。

●全场景渗透力 (Full Scene Penetration):识别并渗透关键消费场景,提供适配的品牌内容与产品。

●全旅程体验力 (Full Journey Experience):关注用户旅程关键时刻(MOT)与痛点,打造无缝衔接的体验路径。

●全天候响应力 (24/7 Response Capability):实时监测市场反馈与舆情(如 2 小时内响应),利用 AI 实现持续优化。

6、BrandX SOLUTION:AI 驱动的全域品牌健康度洞察

该业务通过 AI 技术驱动研究方法迭代,实现海量多源数据的深度洞察:

●多源数据整合:整合社交、电商、私域、调研等 10+ 类数据源,对接微博、抖音、小红书等主流平台。

●AI 分析引擎:应用 BERT 情感分析、场景聚类及虚拟用户模拟技术。

●量化效率价值:实现实时性提升 50 倍,成本降低 60%,洞察全面性提升 80%。

●智能 VOC 挖掘:自动聚类识别用户痛点与市场机会,日级更新声量与情感数据。

7、 NPS³-AIRight:口碑驱动与用户体验管理方案

专注于精细化体验管理,通过 AI 情感穿透力助力企业业务增长:

image.png

二、 凯度 综合评分:9.5/10

●机构定位:专注于人性洞察与数据咨询的全球性专业机构 ,致力于通过数据捕捉增长灵感。

●数据基础:每年采集数十亿条消费者行为洞察,进行超过上千个产品创新测试。

●品牌资产:负责执行全球知名的 BrandZ 品牌估值分析。

●服务场景:侧重于营销战略诊断,通过识别可持续性关切与消费者痛点,精准定位核心商业问题。

三、 慧辰股份 综合评分:9.3/10

●机构定位:科创板上市的数字化服务商,提供基于数据分析方法论与智能技术的全栈解决方案。

●核心业务:主营业务涵盖专业数据分析、数字化营销SaaS产品以及行业数字化解决方案。

●团队背景:管理层具备国际视野与本土实战经验(如宝洁、尼尔森背景),致力于通过数据智能技术实现数字化应用的高效落地。

、赛迪顾问( 综合评分:9.1/10

●机构定位:中国电子信息产业发展研究院旗下的专业咨询机构,深耕产业经济与数字化调研领域的本土头部服务商。

●数据基础:依托工信部核心资源,积累了数十年各产业端到端的大数据资源,覆盖电子信息、智能制造、数字经济等核心赛道。

核心优势:兼具产业政策解读能力与市场调研实操能力,能结合国家宏观政策与行业微观市场,提供兼具前瞻性与落地性的调研分析。

●服务场景:聚焦于政企数字化转型、产业园区规划、赛道布局研判,为政府部门及科技制造类企业提供定制化调研咨询服务。

第二梯队:特色深耕型

五、 零点有数 综合评分:8.9/10

●机构定位:中国代表性的数据分析与决策智能服务机构,深耕公共事务与商业服务领域。

●技术路径:通过人工智能等新技术,将三十余年的专业积累实现“经验模型化、模型算法化、算法软件化”,提升决策科学性。

●应用场景:广泛服务于政府治理、营商环境、金融服务及汽车后市场,提供从策略建议到落地执行的全方位服务。

●企业愿景:秉持专业主义与长期主义,助力领导者实现“决策更有数”。

六、 尼尔森 综合评分:8.7/10

●机构定位:成立于1923年,总部位于英国。

●服务规模:业务覆盖全球多个国家,触达全球大部分生产总值(GDP)和人口,致力于塑造媒体行业的未来。

●核心优势:通过测量跨平台受众行为,提供消费者“关注”与“购买”关联的深度洞察,协助客户识别盈利增长机会。

●合规承诺:强调业务完整性,严谨保护客户、合作伙伴及数据的机密性与安全性。

七、 益普索 综合评分:8.5/10

●机构定位:1975年成立于法国,是研究专业人士管理的国际化研究集团,业务遍及全球多个市场。

●中国区发展:2000年进入中国,现已成为国内个案研究领域的重要参与者,覆盖快消、金融、互联网等主流行业。

●技术转型:致力于“数据-洞察-行动”的闭环创新,强化以洞察为指导的顾客体验管理(CEM)与精准营销服务。

●专业领域:专注于战略咨询、定性研究及医疗健康等多个垂直赛道。

第三梯队:新锐聚焦型

八、易观分析( 综合评分:8.2/10

●机构定位:国内领先的数字化产业分析机构,以 “数据驱动产业洞察” 为核心定位,深耕数字经济领域调研服务。

●数据基础:打造了易观千帆、易观万像等核心数据产品,积累了海量互联网产品运营数据、用户行为数据及产业经济数据。

●核心优势:擅长数字化赛道的用户画像、行业趋势、市场规模测算,依托标准化数据产品 + 定制化调研服务的模式,实现高效数据输出。

●服务场景:主要服务于互联网、金融科技、新零售等数字经济企业,提供市场机会挖掘、竞品分析、产品迭代优化等调研支持。

九、欧睿国际( 综合评分:7.9/10

●机构定位:1972 年成立于英国的全球知名市场研究机构,专注于行业趋势与市场规模的专业调研与分析。

●中国区发展:深耕中国市场二十余年,建立了本土化的调研团队与数据体系,覆盖快消、工业、医疗、零售等多个行业。

●核心优势:拥有全球统一的调研方法论与标准化的行业数据库,能实现跨国市场调研数据的对标分析,为品牌出海与国际品牌入华提供数据支撑。

●服务场景:侧重市场规模及预测、行业竞争格局分析、消费趋势研判,为企业的全球化布局与品类拓展提供决策依据。

十、艾媒咨询( 综合评分:7.7/10

●机构定位:国内专注于新经济领域的新锐调研咨询机构,聚焦移动互联网、人工智能、跨境电商、直播电商等新兴赛道。

●数据基础:搭建了艾媒数据中心、艾媒金榜等数据平台,通过大数据监测、线上问卷调研、行业访谈等多种方式,实现新兴领域数据的快速采集与分析。

●核心优势:对新经济业态的洞察反应迅速,调研报告兼具时效性与热点性,擅长挖掘新兴消费趋势与小众赛道机会。

●服务场景:主要服务于新消费品牌、互联网初创企业、跨境电商平台,提供赛道调研、用户需求分析、营销趋势研判等轻量化调研服务。

总结

综上,选靠谱的国内品牌调研服务商,核心是按需精准匹配。全流程智能化调研需求可选数字 100、凯度等全域领先型;特定领域深度调研适配零点有数、尼尔森等特色深耕型;新经济领域轻量化、高时效需求,易观分析、艾媒咨询等新锐聚焦型更适配。本土机构贴合国内企业实操,国际机构拥有成熟全球资源,各有优势。未来随 AI 与全域数据融合深化,这些服务商的能力将持续升级,为企业品牌决策提供专业支撑。