【亲测好用】数据源平台能力演示

61 阅读7分钟

导言: 您有没有过这样的烦恼?想知道“这个月哪款产品卖得最好”、“上周新用户来自哪些城市”,却因为不懂专业代码,只能一遍遍麻烦技术同事;等拿到数据时,要么过了最佳决策时间,要么数据格式复杂,看着满屏表格头都大了。

其实,您缺的不是懂代码的技术,而是一个能“听懂人话”的数据源工具。

AllData数据中台集成的开源项目Chat2DB数据源平台,哪怕您完全不懂技术,只要会说话、会打字,就能轻松玩转公司数据库,自己搞定数据查询和分析。

1 数据源平台.png

先简单介绍下:Chat2DB是一款AI驱动的数据源管理平台,也是AllData数据中台集成的开源项目核心组件。 

核心优势:

“让不懂技术的人也能玩转数据”,就像一位“全能数据助手”,既能把我们说的大白话翻译成数据库能听懂的“专业语言”,还能把复杂数据转换成直观的图表。

本次测试用了数据源平台的最新版本,不管是网页版还是客户端,操作都像用微信一样简单,支持20多种常见数据库,包括大家听过的MySQL、Oracle,还有国产的达梦、人大金仓等。

1..png

一、【数据源平台】功能架构

作为架构中枢,提供多源适配引擎 + AI SQL 引擎 + 安全管控引擎三大核心能力。

🔹Chat2DB项目地址:github.com/CodePhiliaX…

🔹Chat2DB官方文档: chat2db-ai.com/resources/d…

1、多源适配:支持 20+ 种数据库(含国产库)的统一连接、元数据同步;
2、AI SQL:自然语言转 SQL、SQL 优化、多轮对话迭代等增强能力;
3、安全管控:权限隔离、加密传输、审计日志等企业级安全保障。

2.功能架构.jpg

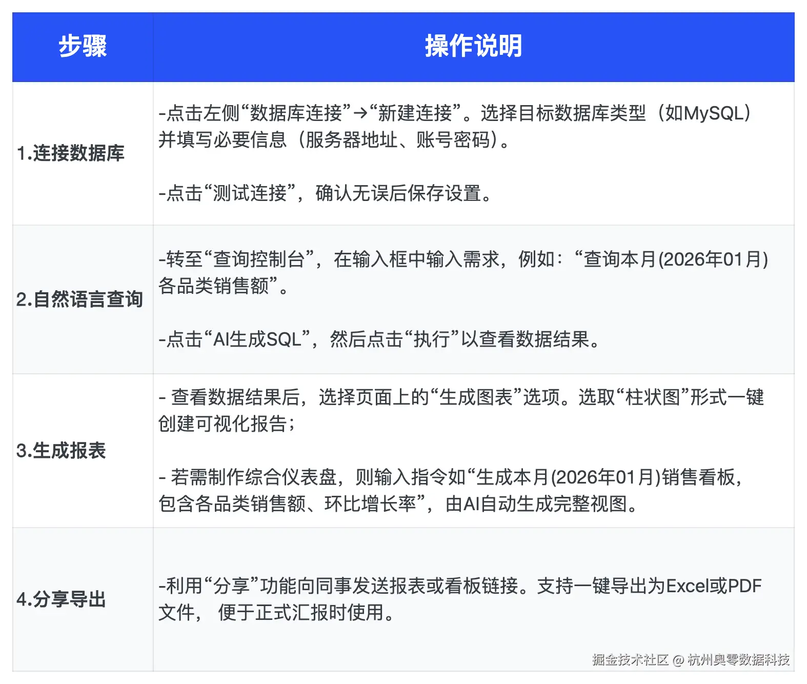
二、【实操演示】5步搞定一次数据同步

为了让大家更直观地感受它的简单,我以“把MySQL里的数据同步到Doris”为例,给大家演示下核心步骤(全程用可视化界面,不用写一行代码):

Sheet1 (1).png

三、【数据源平台】功能能力演示

1、数据源

3.1数据源.png

2、链接MySQL数据库(可安全高效连接SQL数据库)

3.2链接MySQL数据库.png

3、链接KingBase数据库(可安全高效链接KingBase数据库)

3.3链接KingBase数据库.png

4、链接OceanBase数据库(可安全高效链接OceaBase数据库)

3.4链接OceanBase数据库.png

5、导入数据库(支持MySQL等多类型数据库一键导入,实现高效数据集成与统一管理)

3.5导入数据库.png

6、工作台(Chat2DB工作台支持多数据源管理,提供SQL开发与智能分析一体化操作界面)

3.6.1工作台.png

核心组件数据源平台Chat2DB ,基于 Doris 数据库搭建ODS→DWD→DWS→ADS四层数据架构,既能让数据 “有序流转”,又能让业务人员 “零门槛用数”。

ODS层(原始数据 “收纳层”)

ODS 层即操作数据存储层,是企业原始数据的“收纳箱”“备份库”,业务系统订单、用户行为日志、ERP 财务等数据会原封不动同步至此。其核心是保留原始数据,避免直接访问源系统,保障其稳定,为后续处理提供完整素材,如同搬家先打包存客厅再分类。

3.6.2 ODS层(原始数据 “收纳层”).png

DWD层(数据 “清洗加工层”)

DWD 层即明细数据层,是数据“加工车间”。它拿到 ODS 层原始数据后,会做清洗、去重、标准化处理,如删重复订单、修正错误手机号、统一字段命名,且保留数据最细粒度。这一层数据是后续分析的基础,好比拆开纸箱分类存放物品以便取用。

3.6.3 DWD层(数据 “清洗加工层”).png

DWS层(数据 “汇总统计层”)

DWS 层即汇总数据层,是数据“半成品仓库”。它基于 DWD 层明细数据按业务需求轻度汇总,如按用户、地区维度统计。其核心是减少重复计算,避免业务人员每次分析都从明细统计,提前汇总可提升查询速度数倍,如同提前备好食材方便做饭。

3.6.4 DWS层(数据 “汇总统计层”).png

ADS层(数据 “应用输出层”)

ADS 层即应用数据层,是数据“成品展示柜”。它基于 DWS 层汇总数据生成报表、指标数据,如月度销售报表等,数据贴合业务场景,拿来即用,销售、运营等可直接取数无需加工。

3.6.5 ADS层(数据 “应用输出层”).png

7、执行成功,请选择图表配置

3.7执行成功.png

8、新增仪表盘

3.8新增仪表盘.png

9、团队管理-链接管理-添加链接

3.9团队管理-链接管理-添加链接.png

10、团队管理-链接管理-添加链接-MySQL

3.10团队管理-链接管理-添加链接-MySQL.png

11、团队管理-用户管理

3.11团队管理-用户管理.png

12、团队管理-团队管理

3.12团队管理-团队管理.png

13、设置

3.13 设置.png

四、【核心能力演示】这位 “数据助手”有多懂您

1、会 “翻译”:大白话变数据结果,不用写运行代码

数据源平台Chat2DB核心且惊喜的能力是:能听懂自然语言并转成数据库指令,清晰呈现结果,操作如与助手对话般简单。

测试时,查“今年第二季度各品类销售额排名前5的产品”,以前需技术同事写SQL代码等半小时,现在用Chat2DB,输入语句1秒生成指令,10秒内就列出结果。

2、能“统筹”:20+数据库全兼容,不用来回切换工具

很多公司不同业务数据分散在不同数据库,查询需切换工具,麻烦耗时。Chat2DB如同“数据总管家”,可同时连接20多种数据库,在一个界面就能查询。测试时我同时连了MySQL、PostgreSQL和达梦数据库,切换轻松。比如对比销售和成本数据,无需分别导出,在Chat2DB里一次性查询两数据源,还能自动算利润,效率翻倍,对有国产数据库适配需求的企业很实用。

3、懂“可视化”:自动生成图表,报表制作零门槛

做报表对不懂 Excel 高级功能的人是难题,Chat2DB 有“可视化报表”功能,能一键将查询结果转图表,小白也能做专业报表。

4、超“安全”:数据本地留痕,隐私有保障

很多人怕查数据泄露公司机密,用Chat2DB无需担忧,数据源平台有多重安全保障,核心是数据仅属用户,查询在本地处理,不上传真实业务数据,只取必要表结构信息。测试时发现数据源平台支持权限管理,可按需分配查询权限,避免敏感数据泄露。且所有操作有审计记录,可追溯,金融、医疗等对数据安全要求高的行业用着很放心。

5、够“灵活”:网页/客户端都能用,随时随地查数据

数据源平台Chat2DB支持网页版和客户端两种使用方式,不管是在公司还是出差,都能轻松用起来。数据源平台Chat2DB不只是一个数据源工具,更像一个“全民可用的数据助手”,能让每个岗位的人都能轻松玩转数据,不用再依赖技术同事。作为AllData数据中台的核心组件,还能和数据中台的其他功能协同,比如数据治理、数据建模等,要是企业有更复杂的数据需求,还能扩展更多高级功能。

如果您也经常被“查数据难、做报表难”困扰,强烈建议您试试我们的数据源平台,30天免费试用足够您体验所有核心功能。亲测好用,绝对能帮你节省大量时间和精力

五、【相关资源】

AllData开源项目: github.com/alldatacent…

杭州奥零数据科技官网: www.aolingdata.com