2026年,一周就能背完的web前端八股文!(春招最新附答案)!

87 阅读8分钟

死磕高频20题!7天保命法:

Day1-2:HTML/CSS/JS核心

语义化标签(SEO/可访问)→ 盒模型(标准/IE)→ BFC触发(overflow/float/absolute)→ 事件循环(宏/微任务)→ 闭包内存泄露(释放引用)→ 原型链(proto→prototype)→ this指向(默认/隐式/显式/new/箭头)→ 数组reduce/flat。

中大厂面试题整理:以下展示均已打包好【题库】

HTML板块:

  • 什么是DOM和BOM?
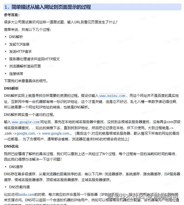
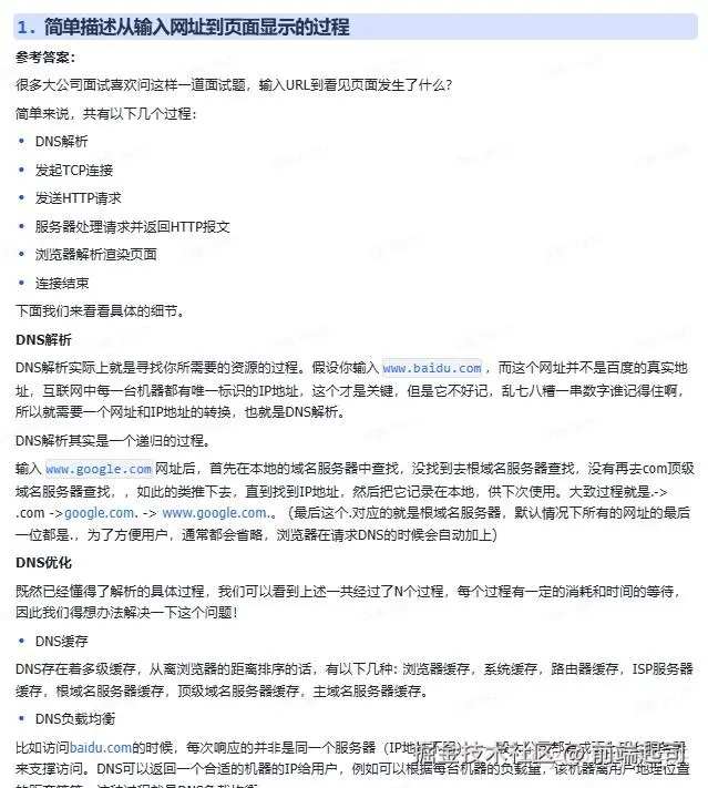
  • 简单描述从输入网址到页面显示的过程
  • 一台设备的dpr,是否是可变的?
  • 前端该如何选择图片的格式?
  • 前端跨页面通信,你知道哪些方法?
  • 说说你对Dom树的理解
  • 行内元素有哪些?块级元素有哪些?空(void)元素有那些?
  • html和css中的图片加载与渲染规则是什么样的?
  • title与h1的区别、b与strong的区别、i与em的区别?
  • script标签为什么建议放在body标签的底部(defer、async)

..............................................................................................................................

CSS板块:

  • css 中 animation,transition、transform 有什么区别?
  • 怎么做移动端的样式适配?
  • 相邻的两个inline-block节点为什么会出现间隔,该如何解决?
  • grid网格布局是什么?
  • CSS3新增了哪些特性?
  • 怎么使用CSS3实现动画?
  • 怎么理解回流跟重绘?什么场景下会触发?
  • 什么是响应式设计?响应式设计的基本原理是什么?如何进行实现?
  • 如果使用CSS提高页面性能?
  • 如何实现单行/多行文本溢出的首略样式?

..............................................................................................................................

JavaScript板块:

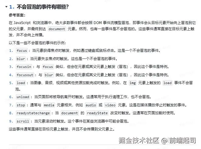
  • 不会冒泡的事件有哪些?
  • mouseEnter和mouseOver 有什么区别?
  • MessageChannel是什么,有什么使用场景?
  • async、await实现原理
  • Proxy能够监听到对象中的对象的引用吗?
  • 如何让 var [a,b]={a:1,b:2}解构赋值成功?
  • 下面代码会输出什么?
  • 描述下列代码的执行结果
  • 什么是作用域链?
  • bind、call、apply有什么区别?如何实现一个bind?
  • common.js和es6中模块引|入的区别?
  • 说说vue3中的响应式设计原理
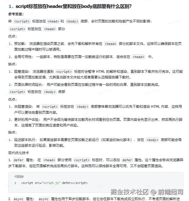
  • script标签放在header里和放在body底部里有什么区别?

..............................................................................................................................

Day3:浏览器与网络

渲染流程(HTML→DOM→CSSOM→RenderTree→布局→绘制)→ 重绘回流(回流必重绘)→ 跨域(CORS/jsonp/代理)→ HTTPS(对称+非对称)→ 缓存(强缓存/协商缓存)→ XSS(转义/CSP)→ CSRF(token/同源检测)。

准备的面试题库:

  • 简单描述从输入网址到页面显示的过程
  • 说说WebSocket和HTTP的区别
  • 说说https的握手过程
  • HTTP2中,多路复用的原理是什么?
  • 说说你对"三次握手"、“四次挥手"的理解
  • 为什么推荐将静态资源放到cdn上?
  • 什么是DNS劫持?
  • TLS1.3做了哪些改进?
  • TLS1.2握手的过程是怎样的?
  • HTTP报文结构是怎样的?
  • HTTPS为什么是安全的?
  • Axios的原理是什么?
  • 说说对HTTP3 的了解
  • 跨域时怎么处理cookie?
  • POST请求的Content-Type常见的有哪几种?
  • Blob,ArrayBuffer,Base64分别有哪些使用场景?
  • Blob,ArrayBuffer,Base64 有什么区别?
  • TCP和UDP的区别是什么?
  • Http3.0是基于udp的,那么它是如何保证传输可靠性的?20.说下websocket的连接原理

..............................................................................................................................

Day4:框架(React/Vue 二选一)

React:JSX(createElement)→ Fiber(时间切片+优先级)→ diff(同层+key)→ Hooks(闭包+链表)→ 通信(props/context/redux)。

Vue:响应式(defineProperty/Proxy)→ 模板编译(parse/optimize/generate)→ 虚拟DOM diff(同层)→ 通信(props/emit/vuex)→ nextTick(微/宏任务降级)

准备好的面试题库:

react板块:

  • 下面代码中,点击“+3”按钮后,age的值是什么?
  • React Portals有么用?
  • react和react-dom是什么关系?
  • React 中为什么不直接使用 requestIdleCallback?
  • 为什么react需要fiber 架构,而Vue却不需要?
  • 子组件是一个Portal,发生点击事件能冒泡到父组件吗?
  • React 为什么要废 componentWillMount, componentWillReceiveProps,componentWillUpdate这三个生命周期钩子?它们有哪些问题呢?React 又是如何解决的呢?
  • 说说Reactrender方法的原理?在什么时候会被触发?
  • 说说React事件和原生事件的执行顺序
  • 说说对受控组件和非受控组件的理解,以及应用场景?
  • 你在React项目中是如何使用Redux的?项目结构是如何划分的?
  • 说说对Redux中间件的理解?常用的中间件有哪些?实现原理?
  • 说说你对Redux的理解?其工作原理?
  • 说说你对immutable的理解?如何应用在read项目中?
  • 说说ReactJsx转换成真实DOM过程?

..............................................................................................................................

Vue板块:

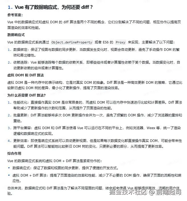
  • Wue有了数据响应式,为何还要diff?
  • wue3为什么不需要时间分片?
  • vue3为f什么要引入Composition API?
  • 谈谈Vue事件机制,并手写onon、off、emitemit、once
  • computed计算值为什么还可以依赖另外一个computed计算值?
  • 说一下vm.$set原理
  • 怎么在Wue中定义全局方法?
  • Wue中父组件怎么监听到子组件的生命周期?
  • wue组件里写的原生addEventisteners监听事件,要手动去销毁吗?为什么?
  • 说说wue3中的响应式设计原理
  • Vue中,created和mounted两个钩子之间调用时间差值受什么影响?
  • vue中,推荐在哪个生命周期发起请求?
  • 为什么react需要fber架构,而Vue却不需要?
  • SPA(单页应用)首屏加载速度慢怎么解决?
  • 说下Vite的原理

..............................................................................................................................

Day5:工程化与性能优化

Webpack流程(entry/loader/plugin/output)→ Loader/Plugin区别(转换/扩展)→ 打包优化(splitChunks/tree shaking/按需)→ 首屏优化(CDN/懒加载/SSR)→ 性能指标(FP/FCP/LCP/TTI)→ 白屏时间(performance API)。

准备好面试题库:

工程化板块:

  • package.json 文件中的devDependencies 和dependencies 对象有什么区别?
  • webpack5的主要升级点有哪些?
  • 说下Vite的原理
  • 与webpack类似的工具还有哪些?区别?
  • 说说如何借助webpack来优化前端性能?
  • 说说webpack proxy工作原理?为什么能解决跨域?
  • 说说webpack的热更新是如何做到的?原理是什么?
  • 说说Loader和Plugin的区别?编写Loader,Plugin的思路?
  • 说说webpack中常见的Plugin?解决了什么问题?
  • 说说webpack中常见的Loader?解决了什么问题?
  • 说说webpack的构建流程?
  • 说说你对webpack的理解?解决了什么问题?
  • webpack loader 和plugin 实现原理
  • 如何提高webpack的构建速度?
  • 说说 webpack-dev-server 的原理

..............................................................................................................................

性能优化板块:

  • script标签放在header里和放在body底部里有什么区别?
  • 前端性能优化指标有哪些?怎么进行性能检测?
  • SPA(单页应用)首屏加载速度慢怎么解决?
  • 如果使用CSS提高页面性能?
  • 怎么进行站点内的图片性能优化?
  • 虚拟DOM一定更快吗?
  • 有些框架不用虚拟dom,但是他们的性能也不错是为什么?
  • 如果某个页面有几百个函数需要执行,可以怎么优化页面的性能?
  • 讲一下png8、png16、png32的区别,并简单讲讲png的压缩原理
  • 页面加载的过程中,JS文件是不是一定会阻塞DOM和CSSOM的构建?

..............................................................................................................................

Day6:手写与算法

防抖节流(input/scroll)→ 深拷贝(循环引用/Date/RegExp)→ Promise.all/race→ 数组去重(Set/filter)→ 快排(基准递归)→ 事件总线(发布订阅)

算法题库:

  • 最大的钻石
  • 举例说明你对尾递归的理解,以及有哪些应用场景
  • 去除字符串中出现次数最少的字符,不改变原字符串的顺序。
  • 请手写"快速排序”
  • 洗牌算法
  • 什么是尾调用优化和尾递归?
  • 合并K个升序链表
  • 什么是时间复杂度?
  • 请手写"基数排序”
  • 请手写"桶排序”

..............................................................................................................................

Day7:补漏

TS:interface/type区别→ 泛型约束→ TS配置。

Node:事件循环(timers/poll/check)→ 中间件(洋葱圈)

Git:reset(--soft/--mixed/--hard)→ rebase/merge区别。

设计模式:单例(闭包)/观察者(addEventListener)。

TypeScript题库:

  • 说说对TypeScript中命名空间与模块的理解?区别?
  • 说说你对typescript的理解?与javascript的区别?
  • Typescript中泛型是什么?
  • TypeScript中有哪些声明变量的方式?
  • 什么是Typescript的方法重载?
  • 请实现下面的sleep方法
  • typescript中的is关键字有什么用?
  • TypeScript支持的访问修饰符有哪些?
  • 请实现下面的myMap方法
  • 请实现下面的treePath方法
  • 请实现下面的product方法
  • 请实现下面的myAll方法
  • 请实现下面的sum方法
  • 请实现下面的mergeArray方法
  • 实现下面的firstSingleChar方法

..............................................................................................................................

Node.js题库:

  • common.js和es6中模块引入的区别?
  • 为什么Node在使用esmodule时必须加上文件扩展名?
  • 浏览器和Node中的事件循环有什么区别?
  • Node性能如何进行监控以及优化?
  • 如果让你来设计一个分页功能,你会怎么设计?前后端敬如何交互?
  • 如何实现文件上传?说说你的思路
  • 如何实现jwt鉴权机制?说说你的思路
  • 说说对中间件概念的理解,如何封装node中间件?
  • 说说Node文件查找的优先级以及Require方法的文件查找策略?
  • 说说对Nodejs中的事件循环机制理解?

..............................................................................................................................

真相:7天背不全所有!但死磕这些题=覆盖90%基础考点,犹豫1小时=少面2家公司!

各位前端的小伙伴,有需要跳槽或者面试工作的,我在这里准备好了一份2026年精选的前端面试题,内容都是经过精简的,全部都是高频中大厂的面试真题,有需要的可以拿去看看! 【2026精选宝典】