ecahrts图形多的页面,怎么解决数据量大的渲染问题?

168 阅读4分钟

在一个页面上使用多个 ECharts 图表并处理大量数据时,性能问题确实是个不小的挑战。这主要是因为浏览器既要处理庞大的数据量,又要同时渲染和更新多个图表,很容易导致页面卡顿甚至崩溃。

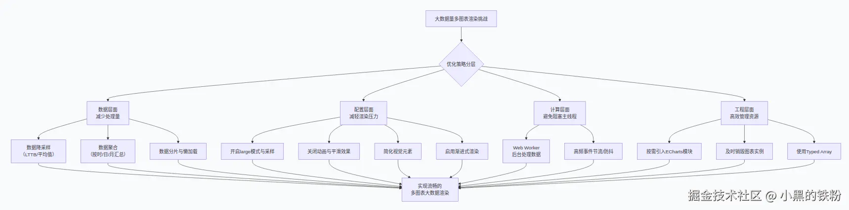
解决这个问题需要一个系统性的策略,从数据处理、渲染配置、计算优化资源管理这四个核心层面入手。下面是一个清晰的解决框架:

图片.png

🧮 数据层面:从源头"减负"

这是最有效的一步,直接从数据量上下手,减轻前端的处理压力。

  • 数据降采样:当数据点超过屏幕像素时,很多点是“画不出来的”。可以通过算法保留关键特征点(如峰值、趋势),同时大幅减少数据量。推荐使用 LTTB (最大三角形三桶) 算法,它能在保留数据轮廓的同时将10万条数据压缩至千条以内,渲染效率提升90%以上。ECharts 也内置了sampling: 'lttb'配置。
  • 数据聚合:在后端或前端对数据进行预处理,比如将每秒的数据聚合成每分钟的平均值、总和等。例如,展示全年订单趋势时,将每日数据聚合为周或月数据,数据量可减少80%以上。
  • 数据分片与懒加载:不要一次性请求所有数据。可以先加载概览数据,当用户通过dataZoom组件缩放或滚动时,再按需加载更精细的数据。ECharts 的appendData方法可以实现增量渲染。

⚙️ 配置层面:让渲染更"轻松"

通过调整ECharts的配置项,可以显著降低图表的渲染计算量。

  • 开启“大型数据”模式:在series中设置large: true,ECharts会启用内部的优化算法进行批量绘制,这对于超过1-2千的数据点非常有效。同时可以设置largeThreshold来手动触发阈值。
  • 关闭非必要的视觉效果
    • 动画:设置 animation: false,这在大量数据下可节省约30%的渲染时间。
    • 数据点标记:设置 symbol: 'none',隐藏折线上的小圆圈。
    • 平滑曲线:设置 smooth: false,因为计算贝塞尔曲线非常消耗CPU。
    • 阴影和渐变:简化itemStyle中的复杂样式。
  • 启用渐进式渲染:通过progressive(渐进渲染步长)和progressiveThreshold(启用渐进渲染的阈值)配置,让图表分批次渲染数据点,避免一次性绘制大量图形造成的卡顿。
  • 优化交互:将tooltip的触发方式从默认的'mousemove'改为'click',或者使用tooltip.delay来减少高频计算。

🧠 计算层面:把"重活"放后台

JavaScript是单线程的,复杂的计算会阻塞UI更新。使用Web Worker可以将耗时任务移到后台线程。

  • 使用 Web Worker 处理数据:将获取数据、解析数据、执行LTTB降采样算法等CPU密集型任务放在Worker线程中执行。这样,即使后台在处理5万以上的数据点,页面主线程依然可以流畅响应用户的滚动和点击。
    // 主线程代码
    const worker = new Worker('/path/to/lttb-worker.js');
    worker.postMessage({ data: rawData, threshold: 2000 });
    worker.onmessage = (event) => {
      const sampledData = event.data;
      myChart.setOption({ series: [{ data: sampledData }] });
    };
    
  • 事件节流与防抖:对window.resizemousemove等高频率事件进行节流(throttle)或防抖(debounce)处理,避免频繁调用chart.resize()或触发重绘。

🧹 工程与资源层面:做好"大管家"

良好的编码习惯和资源管理是页面长期稳定运行的保障。

  • 按需引入ECharts模块:不要全量引入ECharts。只引入项目实际用到的图表类型和组件(如LineChart, BarChart, Grid等),可以有效减少打包后的体积,加快页面加载速度。
  • 及时销毁图表实例:在组件卸载或页面隐藏时,务必调用chart.dispose()方法来释放图表占用的内存和监听器,防止内存泄漏。
  • 使用高效的数据格式:对于纯数值型数据,考虑使用Typed Array(类型数组,如Float32Array)来代替普通的JavaScript数组。它的解析速度更快,内存占用更低,ECharts可以直接消费这类数据。
  • 选择正确的渲染器:对于大多数大数据量场景(万级以上),Canvas渲染器是首选,因为它基于像素绘制,无需维护庞大的DOM树。实测数据显示,10万数据点下Canvas渲染时间(约900ms)远优于SVG(约1800ms)。