首页
沸点
课程
数据标注
HOT
AI Coding
更多
直播
活动
APP
插件
直播
活动
APP
插件
搜索历史
清空
创作者中心
写文章
发沸点
写笔记
写代码
草稿箱
创作灵感
查看更多
登录
注册
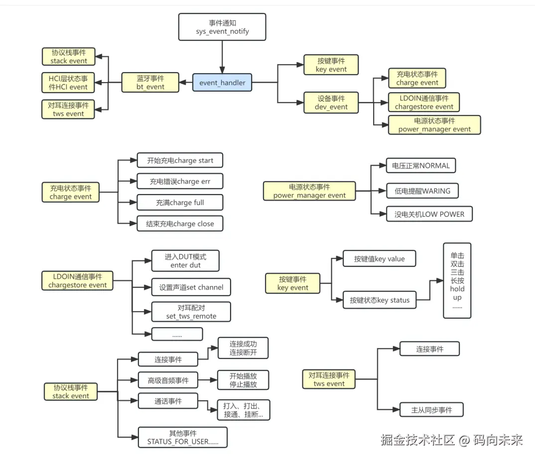
杰理蓝牙板块:耳机事件通知【篇】
用户074748439391
2026-03-11
1
阅读1分钟
用户074748439391
2
文章
2
阅读
0
粉丝
目录
收起