我的Claude账号被封了,复盘了一下,感觉非常冤!

2,414 阅读3分钟

卧槽,那天打开Claude,看到这行字的时候,我整个人麻了:Claude封号了。

没有任何预警,没有任何解释,直接就封号。

编辑


复盘了一下,总结出几个最常见的封号原因

说实话,Claude的封号机制,比大多数人想象的要严得多。

我梳理了一下,封号大概分这几种情况:

第一种:网络问题,也是最冤的一种。

Anthropic 的风控系统对 IP 非常敏感。你用的节点如果是数据中心IP(就是那种几十块钱一个月的便宜VPN),基本就是高危。

更坑的是,如果你今天用北京,明天用东京,后天用洛杉矶,这种频繁跳网络的行为,在系统眼里就是「可疑账号」,直接触发审查。

打开ping0.cc/ip/看显示结果。如果显示"家庭IP",恭喜,你的网络环境干净。如果显示"IDC机房"或其他数据中心标识,赶紧换一个。

编辑

第二种:用了第三方工具接入Claude Pro订阅。

这个是2026年1月最新的一波封号潮的主要原因,很多人根本不知道自己在违规。

2026年1月,Anthropic 开始大规模执行一直存在但从未严格落地的条款:禁止用任何自动化或非人工方式通过订阅账号访问服务。OpenCode、Moltbot、Roo Code、Cline 等工具的用户,大批量中招。

Anthropic 工程师在 X 上亲自确认了这次执法行动。

就是说,你花 $20 买了 Plus,然后把它接进 OpenCode 或者某个 Telegram 机器人,这就违反条款了。

第三种:内容触发了安全过滤器。

尝试 jailbreak、让 Claude 输出违规内容、或者反复 push 它绕过限制,这些行为会被记录,累积到一定程度就封。不是一次就封,但系统会一直在盯着。

第四种:非正常的使用

最近很多Claude code中转平台倒闭,就是因为这个原因,因为Claude code中转站的本质就是通过自己订阅Claude Max会员,然后把额度分给用户,但是如果Claude发现你是非正常使用,它会进行封号不退款,所以很多廉价的CC中转就直接倒闭了。如果是个人正常使用,是会进行封号退款的。

下面的是我的退款记录。

编辑

被封了之后能怎么办?

先冷静,不要反复尝试登录——这反而会增加异常信号。

然后去 support.claude.ai 提交申诉。Anthropic 官方有申诉通道,如果你认为账号被错误封禁,可以填写申诉表单,由 Safeguards 团队重新审查。

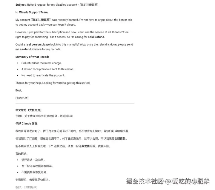
我自己使用的模版,大家可以参考一下。

编辑

成功率不能保证,但规规矩矩用、没有实质违规的账号,申诉回来的概率是有的。


另外就是目前国内绝大多数的第三方平台是封号不退款的,目前已知的唯一封号进行退款的第三方平台是wildAI

它的页面上是明确显示的。

传送门:bewild.ai?code=AIG

编辑

虽然会收取25%的手续费,但是对比其他的平台的封号不退款,它这种商页模式明显更好。

如果你还不会订阅Claude,也可以看我之前的文章,有详细的介绍。

相关阅读:告别封号!2025最新Claude注册及Pro付费教程,100%成功

再说会为什么会被封,主要是接入了龙虾。。。。。