开发者与行业分析师关注:这个融合了行业分析模型的AI智能体“五度妙笔”,如何重构报告生产流程?

36 阅读4分钟

生物医药行业的从业者,恐怕都逃不过行业分析报告、可行性研究报告的打磨——从临床试验数据梳理到专利文献解读,从市场格局分析到投资可行性研判,每一步都需要耗费大量精力,还得跟着行业技术迭代、政策调整不断更新内容,这份煎熬想必不少人深有体会。而现在,五度易链旗下的AI智能体“五度妙笔”,专为生物医药行业打造的报告自动生成工具,正用AI技术颠覆传统报告编制模式,让数据解读变得简单又专业。

生物医药报告编制,传统模式的三重困境

一直以来,生物医药行业的报告编制都依赖人工完成,从资料收集、数据分析到最终的报告撰写,整个流程不仅耗时耗力,也面临不少挑战。

首先是人工操作的主观性,报告质量易受撰写者的专业能力、经验储备影响,难以保证分析的客观性和准确性;其次是行业特性带来的高难度,生物医药技术迭代快、市场环境变化频繁,再加上相关政策的持续调整,报告需要不断更新优化,进一步增加了工作成本;而在投资前期咨询阶段,可行性研究报告更是决定项目建设成败的关键,人工编制的低效率,很容易错失市场投资的最佳时机。

“五度妙笔” :赋能生物医药行业的智能化升级

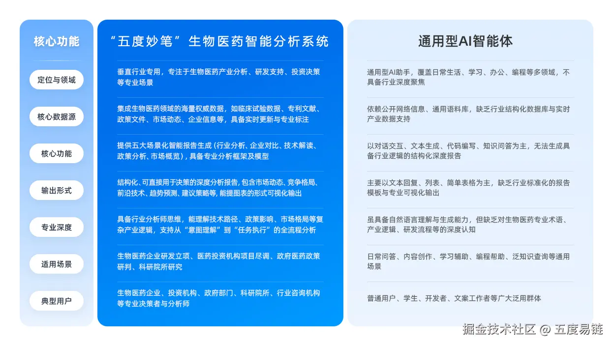
针对生物医药行业的报告编制痛点,“五度妙笔”将生成式AI与海量行业数据相结合,由专业的行研团队配合,以差异化为突破口、技术融合为手段,打造出垂直细分领域的数字化智能创作工具。

这款AI智能体深度融合NLP、语义分析、知识图谱、行业分析模型,聚焦生物医药产业的核心需求,通过对行业数据的智能获取与分析,能自动生成结构清晰、分析专业的行业研究报告,颠覆了前期咨询领域的传统工作方式,让从业者能轻松解锁行业背后的专业洞见。

四大核心优势,重新定义生物医药报告编制


1、聚合权威数据源,筑牢分析基础

“五度妙笔”依托自身在产业、企业、政策等方面的数据优势,集成了生物医药领域的海量权威数据,涵盖临床试验数据、专利文献、政策文件、市场动态、企业信息等核心内容,同时实现数据的实时更新与专业标注,从源头保证了报告的数据准确性和时效性。

2、兼具专业深度,吃透产业复杂逻辑

区别于普通的AI写作工具,“五度妙笔”具备专业的行业分析师思维,能够精准理解生物医药行业的技术路径、政策影响、市场格局等复杂产业逻辑,支持从“意图理解”到“任务执行”的全流程分析,让生成的报告更具专业价值。

3、效率跨越式提升,十倍压缩 编制 时间

在效率层面,“五度妙笔”实现了质的突破,原本需要专业人员耗费几天时间编制的数据报告,借助这款AI智能体,仅需10分钟就能完成,大幅压缩了数据检索和报告编制的时间成本,让从业者能将更多精力放在核心决策上。

4、零门槛操作,轻松上手提需求

“五度妙笔”打破了行业专业壁垒,即便使用者没有生物医药行业基础,也能通过指令提出报告需求,真正实现了零门槛操作,让行业分析不再是专业分析师的专属能力。

从人工编制的耗时费力,到AI智能体的高效专业,“五度妙笔”为生物医药行业的报告编制、研发支持、投资决策提供了全新解决方案。在生物医药行业快速发展的当下,这款聚焦垂直领域的AI智能体,正以技术的力量推动行业发展,让数据解读更简单,让行业决策更高效,成为生物医药从业者的高效工作助手。