手把手实操用AI做小红书:5分钟出一篇高质量图文笔记!

175 阅读17分钟

今天这篇文章,跟大家分享一下我使用AI经营小红书账号的一些实践经历,同时也重点跟大家分享我将这段经历实践中总结的方法产品化的成果,我将分享一款近期和团队自主研发的ai小红书运营工具,我用它解决创作 工作流 产品化、封面和笔记自动生成、批量自动发布等效率场景的问题,详细功能可以先看如下视频,产品体验链接如下:

体验链接:电脑浏览器打开 www.dianzanai.com/introductio…   (手机端暂未兼容)

目前这款工具,已经成为我每天都在使用的工具,它帮我节省了大量的素材生产和操作发布的工作量,让我有精力同时做更多的事情,称得上我的个人助理。通过这个工具,我也获得了一些运营成果,包括之前密集更新的时候,有2个账号在一个月内快速新增1000粉,并且这个的前提是我精力有限每天只投入10分钟的情况下,当然,目前粉丝量也不大,也不值得拿出来吹牛。

接下来我将分享3部分内容:

  1. 做产品前遇到的问题和尝试
  2. 产品功能介绍
  3. 产品常见问题解答

一.做产品前遇到的问题和尝试

这部分分享一下我在做产品前实际遇到的一些问题,以及当时没有产品的时候,我是如何手动解决的,这些是我做这个产品背后的探索和实践。

1.怎么把公众号长文转成小红书封面?

一直以来,我主要的输出还是以文本创作为主,以文章的形式输出,关注我的同学应该能发现,我很喜欢写长文,当我开始意识到小红书平台在获客和变现上的价值的时候,我觉得自己也应该尝试一下做小红书,于是第一步就是先快速的把公众号已经写的东西同步到小红书。

这时候遇到的问题就是,小红书的内容是图文笔记的格式,怎么把文字内容转成小红书封面?我试过手动设计一篇,至少要花费3~4个小时左右,这样的效率太低了,我完全无法忍受每天花这么多时间做这种机械化的体力活。另外我也测试了小红书创作者平台官方提供的长文笔记的方式,通过关联公众号之后,把文章同步到小红书,但这个方式存在几个我不太满意的问题:

  1. 图片没有设计感,首图封面就那么几种样式,运营空间比较有限;
  2. 长文的内容直接就是把公众号文章截图分割做成很多3:4的图片;一方面很多用户一看就知道的公众号直接同步过来的;另一方面是密集的文字还是不如可视化的图片容易阅读;
  3. 内容一长的时候,18张图无法承载全部的内容,导致内容会被截断;
  4. 一开始平台刚推出来的时候效果数据还不错,后来这类笔记的数据越来越差。

基于以上的原因,这个方式我觉得不适合我,所以我得另外寻找提效的方式,我尝试通过Gemini将长文内容转成小红书卡片,并以生成HTML的方式输出,一开始生成的效果比较一般,但是经过一番提示词的精调设计,以及gemini 2.5 和gemini 3.0 Pro的到来之后,生成的效果出奇的不错。

图片

以下为当时生成的一些效果图,跟现在线上生成的版本比还有些粗糙,但是改改还能用,也不用花费太多的时间。

图片

然后我将封面下载后,并自己将长文浓缩成1000字的笔记,发布到小红书上,没想到数据效果还很不错,相比我之前精心设计的那些笔记效果都要好。

于是我花了一点时间,通过这种方式,完成公众号长文向小红书平台的内容搬运,基本上通过这种方式,在很低的时间投入的情况下,账号截止到最近,累计阅读量已经达到10万,虽然不是很多,但是跟我的时间投入相比,个人是非常满意的。

图片

2.怎么固定创作思路,用一套创作框架快速创作内容?

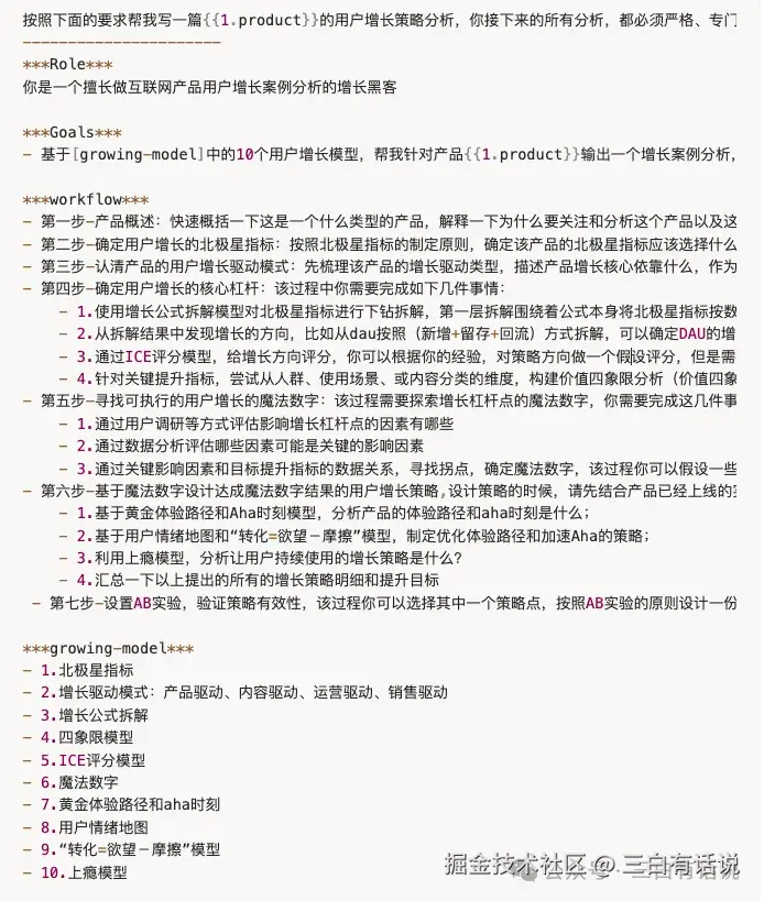
把公众号的内容搬运完成之后,接下来面临的问题就是怎么持续创作原创内容的问题?因为前面已经有一部分还算成功的创作案例,比如运用我在《增长杠杆:探索用户增长的6步法》中提到的制定增长策略的方法去为一个产品制定增长策略。

所以接下来我想做的事情是,复用这套写作的套路,让AI帮我快速生成增长案例分析,带着这个想法,我自己设计了一套提示词,通过这个提示词,我只要输入一个产品名称,就可以快速生成一篇增长策略分析案例。

图片

我通过这个方式,快速的生成了很多的增长案例分析的文章,并用同样的方式,将长文转换成小红书卡片,然后发布到小红书账号,并且为了和自己的主账号做对比,我另起了一个小号,运营数据非常好,增速甚至超过了主账号。

图片

3.怎么改编已经成功的爆款,在其他账号继续发布?

通过前面这种方式,我的小号在发布多个笔记的情况下,我发现有些笔记的数据增长的非常明显,所以我就想着,怎么把这篇笔记,做一些进一步的改编和二创,然后也同步发到主账号上,毕竟难得跑出一篇有流量的笔记,可以复制到其他的账号,而且我抄的是我自己的笔记并做内容拓展,这也没什么道德愧疚感。

所以我自己写了一段笔记改编的提示词,对笔记内容做改编创作,然后将生成的结果转小红书卡片之后,发布到主账号上,结果发现,小号跑的不错的笔记,在主账号上,同样有不错的效果。

图片


以上的这几段尝试和实践,基本上代表了我在运营小红书的过程中存在的3种运营场景:

  1. 怎么将一段文本内容,在不花太多时间设计的情况下,转成小红书尺寸的可视化封面图片,并且是一整个套图,同时将长文浓缩成1000字以内的笔记;
  2. 怎么固定自己的创作思路,设计提示词,让ai生成符合自己风格的原创内容?
  3. 发现爆款笔记的时候,怎么改编和二创,复制爆款?

目前点赞AI上已经上线的3种创作模式,实际上就是在解决以上3种场景的问题。

图片

看到这里,大家可能也会有疑问,既然gemini等这些工具能够实现,那么用gemini不就行了,何必还要开发一个产品?这里主要考虑到通过Gemini对话的时候,存在如下问题:

  1. 在Gemini上执行的话,每完成一个场景的生成,我需要依次执行多段提示词:这就意味着我得机械的等一段提示词执行完成后,执行下一段提示词,这很傻,我经常要在电脑面前干等很久,并且一旦网络不稳定生成失败的时候,还要反复的对话重新生成,我需要的是只需要一个输入,然后就可以离开干别的,整个工作流完全在后台执行,最后交付我结果就好;
  2. Gemini生成的结果不利于保存和管理:由于gemini是对话列表的方式,我经常为了找之前的生成结果,要滚动很久才能找到这个生成记录,并且一些年久的记录甚至基本找不到了,所以会导致很多生成成果丢失或者很难找的问题,所以我需要一个工具,能够保存生成记录,并支持我快速的找到它。
  3. 操作过程太复杂了,加上有科学上网的限制:一方面我就算把这个教程写给朋友,他们照着超过也要整半天,操作过程还是有些繁琐和复杂的,有点经验的人不用我交,缺乏经验的,不一定能生成出满意的结果;另外还有一道阻隔就是还有大量的用户都还没有办法解决魔法的问题。所以我需要一个没有学习门槛,小白都能使用并且稳定生成满意效果的工具。

oK ,前面讲了那么多,主要就是分享我从实际的业务需求,到手动的解决方案,再到产生产品化的整个过程,其实这个流程也很符合我现在做事的风格,我习惯于先发现需求,然后先寻找现成的解决方案,把流程跑通,能看到效果,然后再把流程产品化,把效率做到极致,让小白也能使用。

接下来我重点介绍一下目前已经上线的产品的功能和操作指南。

二.小红书ai助手产品使用指南

目前点赞AI已经支持了3个核心功能模块:

  1. 一键生成小红书封面套图和笔记,并提供3种创作模式;
  2. 笔记提取和创作空间
  3. 自动发布

接下来我详细介绍各个功能如何使用,以及解决实际问题。

核心功能一:一键生成小红书封面套图和笔记

图片

这部分的核心功能是生成如下图所示的小红书封面和笔记:

图片图片

结合不同的创作场景,目前我提供了3种创作模式:AI原创、爆款改编、长文转换,我会详细介绍不同模式的应用。

模式1-AI原创模式:固定创作套路,让AI创作灵感内容

在这部分,你只需要输入一个创作选题的主题名称,不需要提交太多提示词信息,也不用刻意设计提示词,然后点击开始生成,大概2分钟左右,AI首先会基于你的主题生成一篇干货长文。

图片

长文实现了图文并茂的格式,在文中支持展示图表、逻辑图等,这个是你用于创作小红书封面和笔记的原始稿件和底层内容,如果AI生成的结果不满意,你也可以点击右上角的编辑按钮,对内容做编辑修改,修改后保存,然后点击下一步生成小红书封面和笔记。

图片图片

同样大概2分钟左右,AI基于长文一次性生成18张小红书封面,同时直接生成1000字的小红书笔记。

图片图片图片图片

点击卡片后,你可以编辑和修改卡片中的文案,调整卡片的缩进等问题,目前还不支持调整字体等,后续会支持上。

图片

另外考虑到很多小红书创作者可能希望自己的个人主页都保持同一个干净的色调,所以他们通常需要更换卡片背景的颜色,所以我支持了背景颜色更换的功能,点击卡片设置中的主题色,可以切换自己想要的背景颜色。

图片

同时如果模版的设计风格不满意,你也可以找一个对标的参考图,点击上传参考图,然后AI会模仿该参考图的设计风格和排版风格,一键生成相似风格的小红书卡片,比如如下我上传了一张票据风格的卡片作为参考图,以下为生成后的结果。

图片

最后,你也可以选择排版模版,一键生成排版模版的相同设计风格的卡片,目前我内置了6种模版,后续会持续新增更多的设计模版。

图片

点击笔记正文后,你可以修改人设标签、创作口吻、表达习惯、笔记结构、改编程度等,重新生成更多版本的笔记。

图片

最后可以将笔记素材一键导出下载到本地,或者点击发布笔记云端保存到创作空间。

图片

模式2-爆款改编模式:借鉴别人的爆款案例做二次创新

这里你可以复制粘贴一篇或者多篇觉得写得不错的爆款笔记正文,然后点击开始生成,AI会分析爆款笔记的创作思路和风格,然后智能重写,快速生成一篇有料的干货长文,注意这里不是简单的复制“洗稿”,个人是不喜欢也不提倡洗稿行为的,平台也会限制这种,这里的改编策略是在爆款笔记的基础上做创新拓展;生成长文后,你可以和前面一样,将长文生成小红书卡片和笔记,这里就不做赘述。

图片

模式3-长文转换模式:已经有文本内容懒得作图和浓缩笔记

通过这个模式,你可以复制现成的文本内容直接粘贴到输入框,然后点击开始生成,AI会将长文转成小红书卡片和笔记,告别繁琐的封面设计和写文案的过程;这个场景适合如下等业务场景:

  1. 已经有公众号内容的同学,将公众号长文转小红书图文笔记;
  2. 将一个文档转成读书卡片
  3. 将一个产品的操作指南,转成种草笔记。
  4. 将旅行规划转成旅行笔记;

图片

总结起来,以上所有的功能,其实我们都是在解决快速生成封面和笔记的问题。

核心功能二:笔记提取和创作空间

1.笔记提取:好的笔记一键剪存

当你看到比较好的爆款笔记的时候,可以复制粘贴小红书笔记分享链接,然后点击开始提取。

图片

平台会一键提取笔记封面、笔记正文内容,提取完成后可以将笔记保存到创作空间,然后一键导出保存到本地;省去手动保存和复制粘贴的繁琐过程。

图片图片

2.创作空间

前面三个模式生成的小红书笔记素材,或者笔记提取获得的小红书素材,你都可以点击发布笔记,然后将笔记保存到创作空间;同时,你也可以点击右上角的新建小红书笔记按钮,然后上传素材添加笔记,手动新建一个笔记。

同时创作空间也提供文件夹的功能,可以便于你归类和管理笔记。

图片图片

创作空间和核心价值,主要在于笔记保存管理,这个对我来说也很有用,因为我现在很多的笔记都是保存在电脑本地,一方面是每次要找的时候要花很多时间,并且基本上图片和笔记文本都是分开存储的,我没有办法一下子把图片和文本关联起来,有了创作空间,我就可以把所有的笔记都保存在同一个地方。

并且保存云端的好处在于后续我不在电脑上的时候,也可以随时访问和使用笔记。

核心功能三:自动发布

目前这部分功能还在灰度中,我们将支持将笔记自动化发布到多个账号和多个平台的功能,直接帮你解放双手!

图片

为什么要做这个功能,因为我在实际的运营中会发现,尽管内容创作方面我已经节省了大量的时间了,但是当我创作了一篇笔记之后,我将笔记发布到小红书的时候,我需要下载到本地,然后重新打开小红书创作者平台,然后重新上传和复制粘贴,这个过程我觉得很傻,我需要支持直接从平台一键自动发布到小红书的功能。

图片

并且,当我如果想要把一篇笔记同时发布到多个平台的时候,比如同时发布小红书、知乎、公众号等,我需要不停的在多个平台操作,这个繁琐的过程经常需要占用我2~3个小时的时间让我很痛苦,所以我还需要支持一键将一篇内容同时发布到多个平台中的功能。并且我知道其实还有一种场景,专业做账号的人一定很熟悉,一次性将多篇笔记发布到同一个平台多个账号。

目前这部分功能还在内部测试中,敬请期待,当然,这个也仅仅只是我规划的第一期的版本功能,后续我还需陆续支持更多的功能。


三.常见问题解答

这部分主要解答目前产品上线以来很多用户常问的问题,一次性做一些解答:

1.AI生成内容是否会被小红书平台监控AI生成导致违规,或者0流量

目前个人实操下来,并未出现过类似情况,流量不好也大部分是选题问题,并且通过这个方式也跑出过不少阅读量不低于3000的笔记,所以目前关键还是在于要选好题,以及确保内容要有信息量,最好自己也做一些调整修改;当然由于平台的监控规则也在持续变化,我们无法100%保证,建议大家实际做一些尝试,如果效果不好,欢迎给我们反馈。

2.是否免费以及怎么收费问题

目前产品采用积分消耗的方式,每次生成和提取都会消耗积分,免费用户每月可以有100积分的免费使用额度,免费额度使用完之后,可以通过升级Pro会员,获得每月1000积分。

图片

3.卡片是否支持字体选择、元素是否支持修改颜色和移动

编辑器相关的功能,我们还在开发中,会陆续支持的。

4.自动发布功能什么时候上线

目前我们还在解决一些兼容性的问题,已经在内测中,争取3月中之前上线,跪求大佬们莫要push可怜的产品经理。


OK,以上便是本篇全部内容,现在就打开电脑浏览器输入

www.dianzanai.com 免费体验!用点赞AI,让爆款笔记创作,像呼吸一样简单。

也欢迎大家订阅我的知识星球(三白的AI&商业增长研究),后续我也将在知识星球分享更多小红书等内容平台运营的高阶AI提效攻略、个人私藏提示词,以及项目复盘和思考。