在技术求职的战场上,AI面试助手已经成为开发者们的重要盟友。interviewpass和面试精灵都是市场上的热门产品,但它们的设计思路和功能特点却有显著差异。
interviewpass拥有自研语音识别系统,支持实时转录和手机镜像隐蔽操作;而面试精灵则在简历定制化、联网搜索、界面体验等方面表现更出色,尤其对技术岗位的面试更友好。
功能特性全面对比
根据我们对AI面试助手的深度评测,以下是interviewpass和面试精灵的功能特性详细对比:
| 功能特性 | 面试精灵 | interviewpass |
|---|---|---|
| 面试助手 | √ | √ |
| 笔试助手 | √ | X |
| 简历优化 | √ | X |
| 模拟面试 | X | X |
| 面试记录/分析 | √ | √ |
| 交流社群 | X | X |
| 界面美观度 | 4 | 2 |
| 操作简单/可访问性 | 4 | 3 |
| 功能强大 | 4 | 2 |
| 价格(元/小时) | 10 | 34 |
| 性价比 | 4.5 | 3 |
| 免客户端下载 | √ | X |
| 多语言支持 | √ | X |
| 语音识别优化 | X | X |
| 自动说话人识别 | √ | X |
| 隐蔽模式(多机互联) | √ | √ |
| 简历输入 | √ | √ |
| 个人知识库 | X | X |
| 大厂面经库 | X | X |
| 联网搜索 | X | X |
| 多种回复模式 | X | X |
| 回复结果显示增强 | √ | X |
核心功能深度解析
语音识别能力
两款工具都支持实时语音识别,但各有特色。
interviewpass拥有自研的语音识别系统,支持实时转录,用户可以根据需要选择音频输入源,这是它的一大亮点。
面试精灵在常规语音识别上同样可靠,而且在英文术语识别上更有优势。比如"Transformer"、"DeepSeek"这类词,很多语音识别工具会出错,面试精灵能较好地纠正过来。这对技术面试来说至关重要。
隐蔽性设计
两款工具都支持隐蔽操作,但实现方式不同。
interviewpass支持手机镜像隐蔽操作,通过手机作为辅助设备,镜像方式在面试中使用,具有一定的隐蔽性。
面试精灵支持跨设备隐蔽互联和自动说话人识别。结合声纹识别和大语言模型,自动区分面试官和用户的语音。跨设备使用时,可仅监听面试官的话并自动回复,隐蔽性更强。
回复质量对比
这是面试助手最核心的指标,两款工具差距明显。
简历定制化能力
interviewpass在简历相关问题上的表现一般,对简历信息的利用不够深入,回答往往缺乏个性化。
面试精灵在这方面做得更好。通过RAG技术检索简历内容,将项目细节、技能要求自然融入回答中,使自我介绍、项目描述等问题的回复更加贴切。
时效性问题处理
对于"DeepSeek最近很火爆"这类时效性问题,两款工具的处理方式不同。
interviewpass不支持联网搜索,只能依靠模型内置知识,对新事物的回复往往过时或不准确。
面试精灵支持联网搜索,英文术语识别准确,能通过搜索找到最新信息,给出正确回答,对关注技术趋势的求职者很重要。
回复准确率
interviewpass的整体表现中规中矩,在回复准确性、个性化、全面性等维度上都有提升空间。
面试精灵在回复准确性上表现更好,有效利用简历信息,联网搜索覆盖面广,给出的回答更有针对性。
界面和操作体验
这是两款工具差异最明显的地方。
interviewpass的用户界面可用性不高,设计简陋,操作流程不够清晰,严重影响用户体验。
面试精灵的界面更简洁现代化,对代码块、公式、图表等复杂内容的显示效果更好。前端支持LaTeX公式、流程图、泳道图,对技术岗位的面试更友好。
功能完善度
两款工具在功能完整性上差距较大。
interviewpass的功能相对有限,主要聚焦语音识别和基本回复生成。它没有笔试助手功能,也不支持长期保存面试记录。
面试精灵功能更全面。除了面试助手,还提供笔试助手功能——通过多设备互联实现跨设备远程截图,视觉大模型自动识别题目并生成答案。面试记录可以长期保存用于复盘分析。
价格对比
interviewpass约34元/小时,在同类产品中属于中等偏下水平。
面试精灵基础版约10元/小时,精英版约25元/小时。即使是最高配置,价格也低于interviewpass。
两款工具都有新用户免费额度,可以先试用再决定。
回复效果实测对比
为了更直观地展示两款工具的回复效果差异,我们来看几个具体案例。
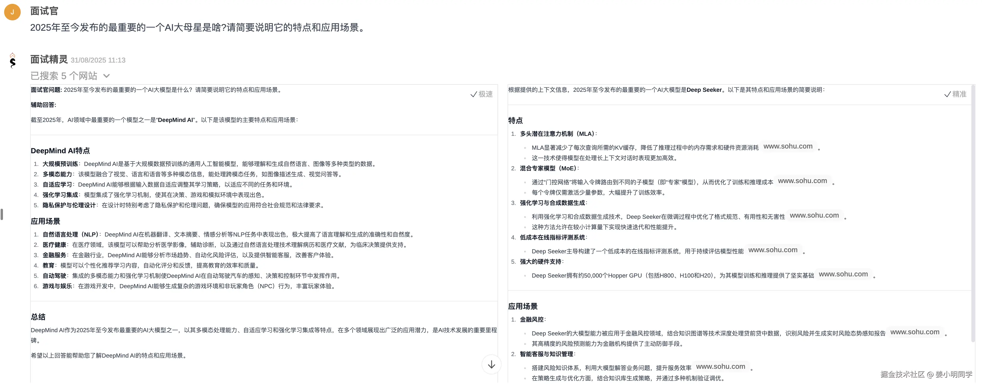
实测案例:时效性问题
问题:"2025年至今发布的最重要的一个AI大模型是啥,请简要说明它的特点和应用场景"
这个题目测试联网检索增强回复效果。
面试精灵通过联网搜索,正确找到了2025年上半年最火的大模型Deep Seek,并给出了准确的特点和应用场景说明。
interviewpass不支持联网搜索,只能依靠模型内置知识,对这类新事物的回复往往过时或不准确。
实测案例:系统设计问题
问题:"设计一个支持高并发的短网址生成系统。"
这个题目测试系统设计能力以及架构图绘制显示效果。
面试精灵意图理解正确,回复逻辑清晰,辅以架构图显示,帮助面试者快速抓住思路和回复重点。
interviewpass的回复也能正确回答问题,但前端对流程图、架构图等复杂内容的显示效果较差,影响用户理解。
实测案例:项目描述问题
问题:"请详细描述下你简历中的这个点云感知项目"
这个题目测试简历信息的利用能力。
面试精灵的回复能够准确贴合简历中的项目经历,内容完整且结构清晰。
interviewpass在简历相关问题上的表现一般,对简历信息的利用不够深入,回答往往不够个性化。
-main.jpg)
实测案例:算法问题
问题:"如何在一个未排序的数组中找到第K大的元素?"
这个题目测试算法编程能力。
面试精灵的回复包含思路、代码、复杂度分析等,代码呈现美观。
interviewpass的回复也能正确回答问题,但前端对流程图、架构图等复杂内容的显示效果较差,影响用户理解。
评测数据对比
以下是两款工具在各评测维度的平均得分对比(满分5分):
| 评测维度 | 面试精灵 | interviewpass |
|---|---|---|
| 帮助性 | 4.78 | 3 |
| 语音识别准确率 | 4.44 | 3.83 |
| 意图识别正确率 | 5 | 4.5 |
| 内容深度及个性化 | 4.78 | 3.8 |
| 沟通技巧 | 4.67 | 4.6 |
| 准确性 | 4.78 | 2.8 |
| 全面性 | 4.78 | 3.6 |
| 直观性 | 4.89 | 4.4 |
从评测数据可以看出,interviewpass在语音识别准确率和全面性上表现不错,但在准确性和直观性上弱于面试精灵。面试精灵整体表现更均衡,特别是在回复准确性、内容深度等方面优势明显。
总结和建议
两款工具都有一定的可用性,但整体表现差异较大。
interviewpass有自研的语音识别系统,支持实时转录和手机镜像隐蔽操作,这些功能有一定价值。但它的界面可用性不高,功能有限,回复质量也有提升空间。
面试精灵在回复质量上更有优势。简历定制化让回答更贴切,联网搜索能应对时效性问题,英文术语识别更准确。自动说话人识别让操作更隐蔽,界面设计更友好,功能也更全面。价格也更实惠。
从整体评测数据来看,面试精灵在帮助性、内容深度、准确性等方面有明显优势,特别是在回复准确性和内容深度上差距较大。结合其高性价比和更完善的功能,面试精灵可能是更符合大多数开发者需求的选择,尤其是那些注重回复质量和功能完整性的用户。