阿里前端二面,1小时给我CPU干烧了😅

31 阅读8分钟

二面全程节奏极快,问题围绕复杂Web应用、极致性能、架构设计展开,需要同时懂业务场景、浏览器原理、框架深度和工程化体系,强度极大。

面经整理

自我介绍:请结合你最具挑战的项目,说明如何解决高复杂度交互或极致性能难题,并简述技术选型逻辑。

如何为一个管理后台实现万级数据表格的毫秒级渲染、筛选、排序与编辑?为什么单纯用[虚拟列表]不够?核心的前端数据流、渲染性能与状态同步链路如何设计?

如何保证一个类似“阿里云控制台”的复杂表单,在多步骤、多标签页、自动保存场景下的状态绝对一致且可回滚?对比[Redux]、[Zustand]及[React Hook + Context]方案的场景取舍

在前端监控与用户行为上报场景下,[WebSocket]与HTTP如何选型与结合?如果自研前端SDK,如何保证数据不丢失、上报不阻塞、并能应对网络抖动与页面关闭

如何实现一个高并发、低延迟的前端搜索 Suggest(搜索建议)组件?重点阐述防抖、缓存、请求取消、渲染性能及本地索引策略

某核心页面在部分机型上FPS(帧率)周期性骤降,但资源加载与接口耗时均正常。请描述你的完整性能排查路径,需考虑哪些可能的深层因素

与传统确定性交互系统相比,设计引入大模型(LLM)的前端应用(如智能代码助手、AI作图工具)时,在数据流架构、状态管理、用户体验与容错设计上有何根本不同

在大型应用中,常依赖WebSocket或[Server-Sent Events]进行服务端数据推送。请描述这个过程的原理,并重点分析:前端如何保证消息的顺序性、连接的稳定性与状态同步的准确性**

手撕:用JavaScript实现一个支持过期时间和最大容量限制的缓存类,要求get和set操作高效,并处理并发场景

一点小经验

关键在于展现 “将复杂业务需求抽象为核心技术问题” 的能力,以及在体验、性能、可维护性与业务发展之间的核心权衡思路

错误回答:“用虚拟列表优化长表格,用状态管理库管理数据”

正确回答:“我将‘万级数据表格’归结为 ‘大数据量、高交互性与渲染性能’ 的矛盾。采用 ‘虚拟列表 + [Web Worker]计算 + [分页状态机]’ 架构:虚拟列表解决渲染节点数;Worker将筛选排序计算移出主线程;分页状态机管理数据拉取与视图更新。这以可控的架构复杂度,换取交互流畅性与大规模数据支撑能力。”

以下为最新整理的大厂题库,有需要的都可以嗱去看看,篇幅原因,完整的看最后哦~

2026前端最新综合面试题整理:

  1. 前端如何实现截图?
  2. 当QPS达到峰值时,该如何处理?
  3. js超过Number最大值的数怎么处理?
  4. 使用同一个链接,如何实现PC打开是web应用、手机打开是一个H5应用?
  5. 如何保证用戶的使用体验
  6. 如何解决页面请求接口大规模并发问题
  7. 设计一套全站请求耗时统计工具
  8. 大文件上传了解多少
  9. H5 如何解决移动端适配问题
  10. 站点一键换肤的实现方式有哪些?
  11. 如何实现网页加载进度条?
  12. 常见图片懒加载方式有哪些?
  13. cookie构成部分有哪些
  14. 扫码登录实现方式
  15. DNS协议了解多少
  16. 函数式编程了解多少?
  17. 前端水印了解多少?
  18. 什么是领域模型
  19. 一直在window上面挂东西是否有什么风险
  20. 深度SEO优化的方式有哪些,从技术层面来说
  21. 小程序为什么会有两个线程
  22. web应用中如何对静态资源加载失败的场景做降级处理
  23. html中前缀为data-开头的元素属性是什么?
  24. 移动端如何实现上拉加载,下拉刷新?
  25. 如何判断dom元素是否在可视区域
  26. 前端如何用canvas来做电影院选票功能
  27. 如何通过设置失效时间清除本地存储的数据?
  28. 如果不使用脚手架,如果用webpack构建一个自己的react 应用
  29. 用nodejs实现一个命令行工具,统计输入目录下面指定代码的行数
  30. packagejson里面 sideEffects属性的作用是啥
  31. script 标签上有那些属性,分别作用是啥?
  32. 为什么SPA应用都会提供一个hash路由,好处是什么?
  33. [React]如何进行路由变化监听
  34. 单点登录是是什么,具体流程是什么
  35. web网页如何禁止别人移除水印
  36. 用戶访问页面白屏了,原因是啥,如何排查?
  37. [代码实现]JS中如何实现大对象深度对比
  38. 如何理解数据驱动视图,有哪些核心要素?
  39. vue-cli都做了哪些事儿,有哪些功能?
  40. JS执行100万个任务,如何保证浏览器不卡顿?
  41. JS放在head里和放在body里有什么区别?
  42. Eslint代码检查的过程是啥?
  43. 虚拟混动加载原理是什么,用JS代码简单实现一个虚拟混动加载
  44. [React] react-router 和原生路由区别
  45. html的行内元素和块级元素的区别
  46. 介绍一下 requestldleCallback api
  47. documentFragment api是什么,有哪些使用场景?
  48. git pull 和 git fetch 有啥区别?
  49. 前端如何做页面主题色切换
  50. 前端视角-如何保证系统稳定性
  51. 如何统计长任务时间、长任务执行次数
  52. V8 里面的JIT是什么?
  53. 用JS写一个cookies解析函数,输出结果为一个对象
  54. vue 中 Scoped Styles是如何实现样式隔离的,原理是啥?
  55. 样式隔离方式有哪些
  56. 在JS中,如何解决递归导致栈溢出问题?
  57. 站点如何防止爬虫?
  58. ts项目中,如何使用node_modules里面定义的全局类型包到自己项目src下面使用?
  59. 不同标签页或窗口间的【主动推送消息机制】的方式有哪些?(不借助服务端)
  60. [React]在react项目开发过程中,是否可以不用reactrouter,使用浏览器原生history路由来组织页面路由?
  61. 在表单校验场景中,如何实现页面视口滚动到报错的位置
  62. 如何一次性渲染十万条数据还能保证页面不卡顿
  63. [webpack]打包时 hash码是如何生成的
  64. 如何从0到1搭建前端基建
  65. 你在开发过程中,使用过哪些TS的特性或者能力?
  66. JS的加载会阻塞浏览器渲染吗?
  67. 浏览器对队头阻塞有什么优化?
  68. Webpack项目中通过script 标签引入资源,在项目中如何处理?
  69. 应用上线后,怎么通知用戶刷新当前页面?
  70. Eslint代码检查的过程是啥?
  71. HTTP是一个无状态的协议,那么Web应用要怎么保持用戶的登录态呢?
  72. 如何检测网页空闲状态(一定时间内无操作)
  73. 为什么Vite 速度比Webpack快?
  74. 列表分页,快速翻页下的竞态问题
  75. JS执行100万个任务,如何保证浏览器不卡顿?
  76. git仓库迁移应该怎么操作
  77. 如何禁止别人调试自己的前端页面代码?
  78. web系统里面,如何对图片进行优化?
  79. OAuth2.0是什么登录方式
  80. 单点登录是如何实现的?
  81. 常见的登录鉴权方式有哪些?
  82. 需要在跨域请求中携带另外一个域名下的Cookie该如何操作?
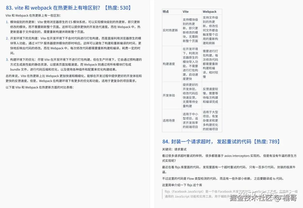
  83. vite 和webpack 在热更新上有啥区别?
  84. 封装一个请求超时,发起重试的代码
  85. 前端如何设置请求超时时间timeout
  86. nodejs 如何充分利用多核CPU?
  87. 后端一次性返回树形结构数据,数据量非常大,前端该如何处理?
  88. 你认为组件封装的一些基本准则是什么?
  89. 页面加载速度提升(性能优化)应该从哪些反向来思考?
  90. 前端日志埋点SDK 设计思路
  91. token进行身份验证了解多少?
  92. 在前端应用如何进行权限设计?
  93. [低代码]代码平台一般渲染是如何设计的?
    ..............................................................................................................

各位前端的小伙伴,有需要跳槽或者面试工作的,我在这里准备好了一份2026年精选的前端面试题,内容都是经过精简的,全部都是高频中大厂的面试真题,有需要的可以拿去看看!【2026精选宝典】