前言
C#/.NET/.NET Core技术前沿周刊,你的每周技术指南针!记录、追踪C#/.NET/.NET Core领域、生态的每周最新、最实用、最有价值的技术文章、社区动态、优质项目和学习资源等。让你时刻站在技术前沿,助力技术成长与视野拓宽。
欢迎投稿、推荐或自荐优质文章、项目、学习资源等。
- 🏆技术前沿周刊Gitee开源地址: gitee.com/ysgdaydayup…
- 📰技术前沿周刊GitHub开源地址: github.com/YSGStudyHar…
- 👪DotNetGuide技术社区: mp.weixin.qq.com/s/CbPvhmfK4…
《上海市卫生健康”信息技术应用创新”白皮书》C#/.NET “A组件”认定事件始末与最终结果
- 文章简介: 《上海市卫生健康”信息技术应用创新”白皮书》C#/.NET “A组件”认定事件始末与最终结果。
- 文章地址: www.cnblogs.com/shanyou/p/1…
Slickflow.NET 基于 AI 大模型实现智能客服多轮问答系统
- 文章简介: 本文介绍基于 Slickflow.NET 工作流引擎与 AI 大模型 实现的 智能客服多轮问答系统。该系统由前端 aichatapp(基于 React 的单页应用,使用纯 JS + JSX 组件)与后端 aichatbackend(ASP.NET Core WebAPI)组成。
- 文章地址: www.cnblogs.com/slickflow/p…
.NET SqlSugar多线程下SqlSugarClient 的线程安全陷阱
- 文章简介: .NET SqlSugar多线程下SqlSugarClient 的线程安全陷阱。
- 文章地址: www.cnblogs.com/kybs0/p/196…
MAUI项目在Android平台通过U盘实现软件更新
- 文章简介: 项目使用MAUI开发的用Android工控机进行相关功能的实现。作为操作设备的屏幕嵌入到仪器中,要使用串口操作实现对仪器的控制。想要实现在有软件更新时,可以通过U盘实现对软件的升级。
- 文章地址: www.cnblogs.com/sesametech-…
C# 驱动的开源无人机机载飞控算法
- 文章简介: 在无人机(UAV)及多旋翼飞行器工程的传统发展历程中,飞行控制系统(Flight Control System, FCS)的固件开发几乎完全被 C、C++ 和汇编语言等底层非托管语言所垄断。这是因为飞行控制系统本质上是一个硬实时(Hard Real-Time)系统,要求微控制器能够以微秒级的精度处理传感器中断、执行复杂的姿态解算矩阵运算,并以严格的周期(通常为 100 Hz 至 400 Hz,即每 2.5 到 10 毫秒一次)向电子调速器(ESC)输出脉冲宽度调制(PWM)信号。任何计算周期的延迟或抖动(Jitter)都可能导致飞行器失去空气动力学稳定性并坠毁。
- 文章地址: www.cnblogs.com/shanyou/p/1…
重塑WPF辉煌?基于DirectX 12的现代.NET UI框架Jalium
- 文章简介: 你是否曾经幻想过,如果WPF诞生在今天,它的底层渲染会是什么样子?是依然依赖老旧的MilCore,还是拥抱DirectX 12的极致性能?今天要介绍的Jalium,正是这样一个将WPF的设计哲学与现代图形技术融合的实验性项目——它用DirectX 12重新实现了WPF的核心概念,带来了一个完全自研的、面向.NET 10的Windows桌面UI框架。
- 文章地址: www.cnblogs.com/ruo1101/p/1…
【译】Visual Studio 二月更新
- 文章简介: 本月的 Visual Studio 更新继续聚焦于帮助您提升效率、保持流畅的工作状态,在人工智能辅助、调试、测试和现代化方面带来了切实的改进。在 1 月份编辑器更新的良好势头基础上,2 月份的版本带来了更智能的诊断功能,并针对从 WinForms 维护到 C++ 现代化等实际开发场景提供了有针对性的支持。
- 文章地址: www.cnblogs.com/MeteorSeed/…
如何通过 C# 实现 PDF 文本提取?
- 文章简介: 在日常办公和开发中,从 PDF 文件中提取文本是一项高频需求。手动复制粘贴不仅耗时,而且面对大量文档时效率极低。传统的自动化方案往往依赖 Adobe Reader 等外部组件,不仅部署麻烦,遇到加密或扫描件更是难以处理。本文将介绍如何使用免费库 Free Spire.PDF for .NET ,无需安装任何 PDF 阅读器,轻松实现高精度、高可靠性的 PDF 文本提取。我们将从方案对比开始,逐步讲解环境搭建、核心代码实现以及高级应用技巧,并提供可直接运行的示例。
- 文章地址: www.cnblogs.com/jazz-z/p/19…
MAUI库推荐五:Maui.PDFView
- 文章简介: MAUI库推荐五:Maui.PDFView,用于在Android、iOS、MacOS和Windows平台显示PDF文件的库。
- 文章地址: www.cnblogs.com/sesametech-…
ML.NET 快速入门与实践教程:开源机器学习框架
- 文章简介: ML.NET 是微软为 .NET 开发者量身打造的机器学习框架,让你无需离开熟悉的 C# 环境,就能将智能功能集成到应用中。本文将从一个简单的成绩预测案例入手,逐步带你掌握数据加载、模型训练、评估和预测的全流程,后面有时间还会介绍能大幅提升效率的 Model Builder 可视化工具。
- 文章地址: www.cnblogs.com/shenchuanch…
【翻译】MAUI 的.NET 11预览版:使用内联C#表达式简化XAML
- 文章简介: 如果你的 MAUI UI 逻辑根本不需要转换器或额外的 ViewModel 属性会怎么样?.NET 11 预览版的 C# 表达式允许你直接在 XAML 中嵌入小型、安全、强类型的 C# 代码片段,以源代码生成的速度清理格式化、仅 UI 数学运算和条件语句。虽然仍处于实验阶段,但非常适合演示和早期探索。
- 文章地址: www.cnblogs.com/sesametech-…
C#AI系列:从零开始打造自己的OpenClaw
- 文章简介: 这个项目是参考OpenClaw的CSharp版控制台智能体助手,Aot发布后主体程序7mb大小,另外的Skills文件夹目前自带了浏览器操作、office文件读取等基础工具。用户可自行动态扩展Skills(描述提供地址及操作方式后,即可学会各种技能,比如登录到公司网络报销发票、请假考勤等。注意:部分网站的DOM可能不易交互导致失败)
- 文章地址: www.cnblogs.com/luojin765/p…
C#上位机实现西门子PLC标签通信
- 文章简介: 上位机与西门子PLC进行S7通信时,我们必须取消勾选优化的块访问,然后基于地址寻址来实现数据访问。如果不想取消勾选,能不能实现标签通信呢?答案是可以的,有两种方案,一种是OPCUA通信,另一种是S7CommPlus协议。今天跟大家分享一下如何基于S7CommPlus实现标签通信。
- 文章地址: mp.weixin.qq.com/s/aD6elbLox…
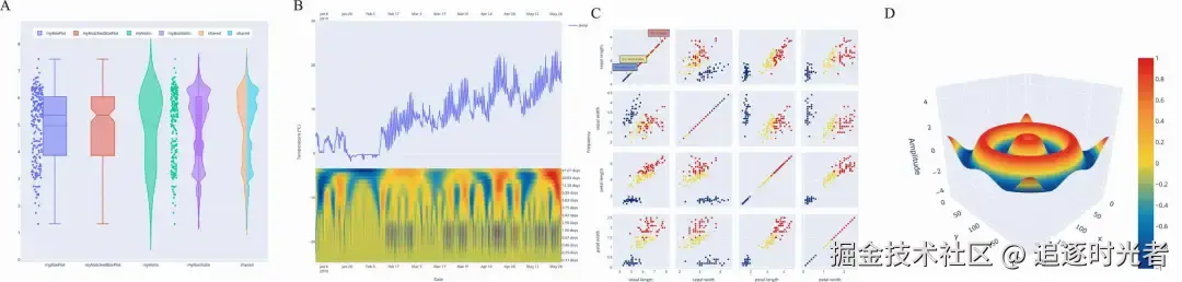
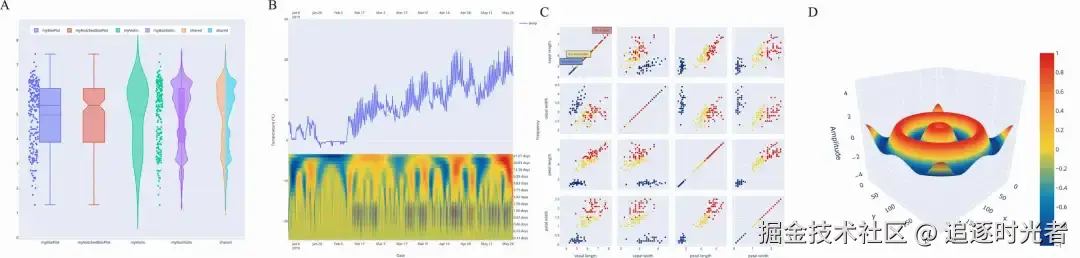
一个专门为 .NET 打造的强大、免费、开源的交互式图表库
- 文章简介: Plotly.NET 是一个专为 .NET 平台设计的强大、免费且开源的交互式图表库。它支持 C# 和 F# 编程语言,基于 plotly.js 构建,并提供了多个 API 层,使用户能够轻松创建、样式化和渲染美观的数据可视化图表。Plotly.NET 适用于多种应用场景,包括科学计算、数据分析、业务报告等,能够帮助用户快速将数据转化为直观的图形表示。
- 文章地址: mp.weixin.qq.com/s/UyDa68lMN…
C# 扩展方法只会写 this 吗?C# 14 新语法直接把扩展方法玩出了花
- 文章简介: C# 扩展方法只会写 this 吗?C# 14 新语法直接把扩展方法玩出了花。
- 文章地址: mp.weixin.qq.com/s/iNBMvPCeA…