收藏!AI代理全家桶:MCP/Skills/Agent /OpenClaw,原理+操作指南一步到位

755 阅读17分钟

原文: mp.weixin.qq.com/s/ZUKdpMX1C…

欢迎关注公zh: AI-Frontiers

2024年底以来,AI领域经历了一场从对话式交互向代理式执行的范式转变。LLM不仅能知识问答,逐渐演变为能感知环境、制定计划并利用外部工具执行复杂任务的智能代理。在这一演化进程中,模型上下文协议(Model Context Protocol, MCP)、Skills规范、多样化的Agent开发框架以及 OpenClaw这样的集成化平台,共同构建了一个日益繁荣且复杂的生态系统。

传统的AI应用面临着M×NM \times N 集成难题,即MM个LLM模型对接NN个外部工具、数据库和工作流,这会带来碎片化、重复劳动的低效问题。为解决这一痛点,行业领先者提出了MCP/Skills/Agent/OpenClaw等解决方案,本篇将带大家探讨这些核心技术的原理、应用场景及GitHub开源实践,并对比分析OpenClaw这一现象级项目与既有技术路线的异同。

MCP(模型上下文协议)

MCP是由Anthropic于2024年11月发布的开放标准,用于将大型应用与外部数据源、工具连接,它就像给 AI 模型装上一个「USB接口」,接入MCP后,模型就能访问文件、数据库、日历、知识库等外部系统。可参考下图进行理解。

简单来说,你可以把它理解成一个中间协议层,就像下图展示的那样,把大模型和各类工具清晰地连接起来。Anthropic推出MCP的核心目的,就是统一大模型工具调用的标准,让整个过程更规范、更通用。

技术架构

MCP是一套基于JSON‑RPC 2.0的AI能力扩展架构,采用客户端‑服务器模式,参考下图理解:宿主就是直接使用的AI应用,里面的客户端负责连接管理,外部的服务器则提供实际功能。三者通过标准消息通信,让AI可以安全、规范地调用外部能力。

核心提供工具、资源、提示词模板三种能力:工具让AI能执行操作,资源为AI提供实时数据,提示词模板则帮AI快速执行固定流程。这种设计让 AI 可以在运行时动态发现并使用外部功能,不用把大量功能说明硬编码在提示词里,大幅节省上下文Token,让系统更轻量、灵活、易扩展。

适用场景

MCP非常适合对安全、隔离、可扩展要求高的企业场景,如自动化日程管理、文档检索、客服机器人数据查询等。每个MCP Server独立进程运行,权限与环境相互隔离,不同服务的凭证互不泄露,OS级隔离大幅降低权限风险。同时它支持安全代码执行,数据在本地处理后仅返回过滤结果,能有效保护隐私数据(如 PII)。对开发者来说,MCP大幅降低集成成本,遵循标准即可快速接入大量社区现成服务,适用于AI编辑器、聊天界面、自动化流程等多种场景。

开源项目

modelcontextprotocol/servers

  • github: github.com/modelcontex…

  • 核心特性:官方维护的参考服务器集合,包含文件系统、GitHub、Google Drive、PostgreSQL 等集成

  • 适用场景:开发者快速获取基础能力支持,如文件操作和数据库查询

modelcontextprotocol/python-sdk

  • github: github.com/modelcontex…

  • 核心特性:官方Python实现的开发套件,支持快速构建符合MCP规范的Server和Client

  • 适用场景:Python开发者构建自定义AI代理工具和后端集成

punkpeye/awesome-mcp-servers

  • github: github.com/punkpeye/aw…

  • 核心特性:社区驱动的各类MCP Server汇总列表,涵盖社交媒体、金融、开发工具等数千个条目

  • 适用场景:寻找特定领域现成的AI插件和第三方服务连接器

modelcontextprotocol/inspector

  • github: github.com/modelcontex…

  • 核心特性:官方提供的可视化测试工具,用于调试MCP Server的消息交换过程

  • 适用场景:Server端的性能调优、逻辑验证和连接测试

ashishpatel26/500-AI-Agents-Projects/

  • github: github.com/ashishpatel…

  • 核心特性:该 AI 智能体代码仓库收录 500 个项目、模板、案例与集成方案,围绕可复现、规范、安全构建,覆盖单 / 多智能体及工具集成,明确复现细节,统一规范与合规要求,并提供完善协作维护流程

  • 适用场景:支持新手学习、开发者快速搭建、研究人员实验评估,也可为企业提供合规部署参考,规避 AI 落地风险

mcp.so

  • 网址: mcp.so/

  • 核心特性:mcp.so是社区驱动的MCP服务器中央目录,聚合超1.8万个第三方MCP服务器,覆盖数据源、开发工具、生产力工具等;支持与Claude Desktop、Cursor等主流AI客户端无缝对接,提供在线调试、接口文档与代码示例,支持OAuth 2.1与RBAC权限管理,开发者可提交服务器入库。

  • 适用场景:覆盖开发者、企业、个人 / 团队,可分别助力AI助手能力扩展与工作流简化、企业级AI应用落地、日常办公效率提升。

参考资料

Skills

Skills是给AI Agent的复用功能包,也叫Agent Skills,通常包含说明文档SKILL.md和执行脚本。每个技能封装了完成某项任务的步骤和资源,使Agent在需要时加载使用,而不必记住所有细节。比如,codex中的「skill-creator」技能,如下图所示,会包含必要的Python脚本和操作说明,对应截图中的scripts文件夹和SKILL.md文件。

Agent只需激活该技能就能自动执行创建、配置等多步操作。这类似于让A 拥有一个可安装的「功能插件」,只有当用户提出需求时才加载执行。

技术原理

Agent Skills以文件夹形式组织,核心是带YAML前置信息的SKILL.md文件,还可搭配脚本或素材。其核心优势是「渐进式披露」机制:代理不会初始加载所有技能,而是按任务需求动态检索加载相关 SKILL.md内容。这一设计解决了模型面对过多工具时的「选择困难症」和推理能力退化问题,将复杂逻辑封装在离线文件中,形成便携、可分享的知识单元;且在OpenClaw等实现中,Agent可修改自身指令、改进工作流,让Skills能随使用持续进化。

适用场景

Skills适用于高度专业化且逻辑固定的场景,如特定编码风格的自动编程、合规审计、法律文档分析、复杂 DevOps 流程自动化等。它与MCP形成互补:MCP负责连接外部系统,Skills则为代理提供具体操作指引。2026年技术演进中,Agent Skills已成为Claude Code、OpenAI Codex等主流代理工具的核心能力扩展方式,其开放性和基于文件的特性让Git等版本控制工具可直接用于代理能力管理,提升了系统的透明度与可预测性。

开源项目

openclaw/skills

  • github: github.com/openclaw/sk…

  • 核心特性:OpenClaw官方维护的技能仓库,包含数千个经归档的社区技能

  • 适用场景:OpenClaw用户扩展其助手在生活管理和自动化方面的能力

VoltAgent/awesome-openclaw-skills

  • github: github.com/VoltAgent/a…

  • 核心特性:精选的OpenClaw技能集合,经过分类和初步的安全过滤

  • 适用场景:寻找高质量、可信赖的自动化技能,如日程管理、财务分析等

agentskills/specification

  • github: github.com/agentskills…

  • 核心特性:Agent Skills的核心格式规范文档,指导如何编写SKILL.md

  • 适用场景:框架开发者实现跨平台的技能加载逻辑和标准化验证

ComposioHQ/awesome-claude-skills

  • github: github.com/ComposioHQ/…

  • 核心特性:优质Claude Skills的合集,提供了创建、分享 Claude技能的标准化规范(如 SKILL.md 模板、PR 指南),涵盖开发、生产力、营销等多类场景化技能

  • 适用场景:开发者/团队为Claude定制专属技能、扩展其领域能力,或参考现成技能解决实际工作中的特定问题,如开发者成长分析、销售线索调研

anthropics/skills

  • github: github.com/anthropics/…

  • 核心特性:Anthropic官方推出的Claude技能相关资源,聚焦为Claude设计可复用、场景化的能力扩展包

  • 适用场景:开发者基于Anthropic官方规范为Claude构建技能,适配Claude AI/API等多平台的功能扩展需求

openai/skills

  • github: github.com/openai/skil…

  • 核心特性:OpenAI 推出的技能体系相关项目,为 OpenAI 模型(如 GPT 系列)提供模块化的能力扩展方案,聚焦通过技能扩展模型在特定领域的落地能力

  • 适用场景:开发者为OpenAI模型定制行业/场景专属技能,解决如内容创作、数据分析、工具集成等特定任务需求

skillsmp.com

  • 网址:skillsmp.com/zh

  • 核心特性:独立的Claude技能社区平台,聚合超万款GitHub开源Claude技能,支持AI语义/关键词搜索、多维度分类浏览与热度排序,还提供清晰的安装指引并对低质量仓库做基础过滤,部分技能支持一键安装。

  • 适用场景:适合开发者、团队负责人及AI爱好者快速查找、安装Claude技能以拓展Claude Code功能,也适用于想要学习创建自定义Claude技能、挖掘各类场景下AI自动化解决方案的人群。

参考资料

AI Agents

AI Agent核心驱动力为大语言模型,规划、记忆和工具使用是其三个关键的组件,即AI Agent=LLM(大语言模型)+Planning(规划)+Memory(记忆)+Tools(工具) 。具体来看,AI Agent通过传感器感知周围环境,使用LLM进行记忆检索、决策推理和行动规划等,结合外部工具获取信息等,最终或使用具体执行器做出响应。

  • 规划(Planning)

    • 任务分解:调用LLM通过思维链能力将复杂任务分解为较小、可管理的子目标
    • 反思和完善:通过对过去行为进行自我批评和反思,从错误行为中吸取教训并为未来的步骤进行改进,从而提高最终结果的质量
  • 记忆(Memory)

    • 短期记忆:所有输入会形成短期记忆,以及上下文学习等都是利用模型的短期记忆来学习。短期记忆受到有限上下文窗口长度的限制
    • 长期记忆:提供了长时间保留和调用信息的能力,外部向量数据库可通过快速检索进行访问
  • 工具使用(Tools)

    • 外部工具API:通过使用外部工具API可获取大模型以外的信息和能力,如查询行程、设定闹钟等
    • 插件功能:通过调用插件访问特定数据源等

核心特征:推理与规划

与传统聊天机器人的单次请求-响应模式不同,AI Agent引入了闭环控制逻辑。这种逻辑通常被称为「思考-行动-观察,Think-Act-Observe」循环。在这种模式下,代理会先对目标进行分解,产生一系列子任务(Planning),然后选择合适的工具进行执行(Action),最后根据执行结果(Observation)调整下一步的计划。

在多代理协作(Multi-Agent Collaboration)领域,如CrewAI 、AutoGen框架,将这一逻辑提升到了团队协作的层面。通过定义不同的角色、目标和后台故事,多个专业化的代理可以像人类团队一样进行分工、辩论和协同工作,从而解决单个模型无法应对的超大规模问题。

适用场景

适用于需要连续决策和多轮交互的场景,如综合信息检索、复杂数据分析、业务流程自动化等。常见应用包括智能客服(自动处理用户问题)、DevOps自动化(自动监控报警并修复问题)、市场调研报告生成、财务报表分析等。

开源项目

langchain-ai/langgraph

  • github: github.com/langchain-a…

  • 核心特性:基于LangChain的状态机代理框架,支持人机协作

  • 适用场景:极其复杂的自动化工作流,需要精准控制每一步逻辑

crewAIInc/crewAI

  • github: github.com/crewAIInc/c…

  • 核心特性:专注于角色扮演的多代理编排,强调智能体之间的自主协作

  • 适用场景:自动化内容营销计划、跨平台研究报告生成等团队型任务

microsoft/autogen

  • github: github.com/microsoft/a…

  • 核心特性:微软出品,支持对话式代理,具有强大的代码执行沙箱

  • 适用场景:需要在多代理对话中自动发现Bug并修复的场景

langgenius/dify

  • github: github.com/langgenius/…

  • 核心特性:集成了LLM网关、知识库管理和工作流编排的低代码平台

  • 适用场景:快速将企业私有知识库转化为具备工具调用能力的代理

参考资料

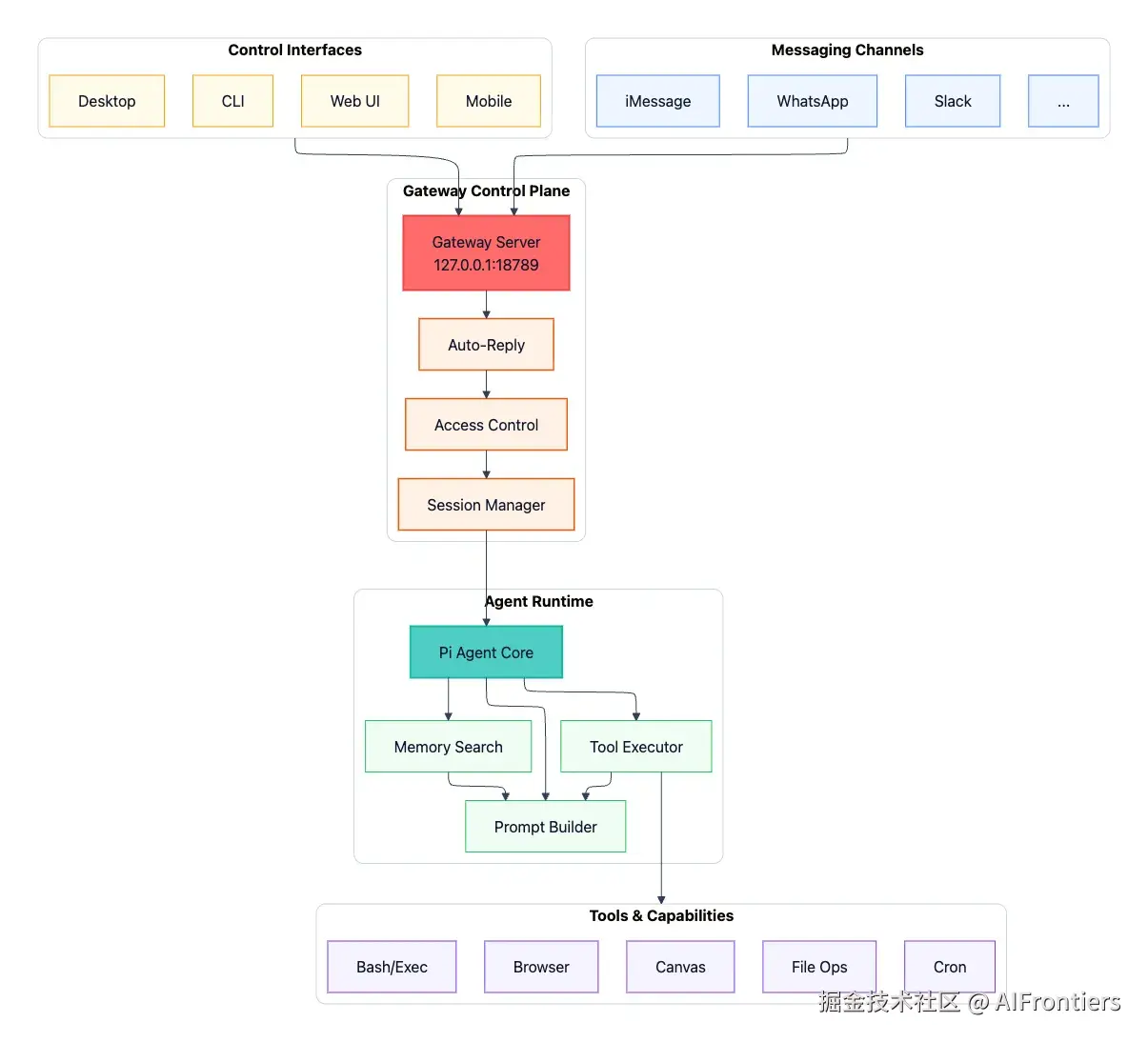
OpenClaw

OpenClaw(曾用名 Clawdbot, Moltbot)是2026年开源社区中最受瞩目的项目之一。在短短四个月内就在GitHub上获得了超过28万个Star。

OpenClaw是一款流行的开源AI代理/个人助理,号称是「主动式」助手,可以全天候运行。它将语言模型与本地环境连接,支持将AI部署在手机、电脑等设备上,与Gmail、日历、聊天工具(Slack、Discord、WhatsApp 等)深度集成。

OpenClaw 的核心优势在于本地执行与持久记忆:可以在沙盒中直接读写文件、运行任意脚本、控制浏览器,并把对话和任务结果记录为可查询的Markdown文档。

项目内置了100多个预配置技能,支持执行Shell命令、管理文件系统、自动化网页操作等。用户可以带着自己的AI密钥,在保证隐私的前提下让OpenClaw在本地24×7运行,完成日常任务自动化、信息处理等工作。

技术架构

OpenClaw并不是另一个简单的库,而是一个面向最终用户的、全功能的个人助手平台。它的核心设计哲学是「本地优先」与「全渠道连接」。

  • 网关架构:OpenClaw的核心是一个名为Gateway的Node.js 进程。它内置了包括WhatsApp、Telegram、Discord、Slack在内的十几种即时通讯频道的适配器。这意味着用户只需通过手机上的聊天软件,就能远程操控其本地计算机。
  • 心跳机制与主动性:不同于被动等待指令的ChatGPT,OpenClaw 拥有「心跳引擎」。它会定期唤醒,检查任务清单(HEARTBEAT.md),主动向用户发送早报或执行预定的自动化脚本。
  • 持久化身份与记忆:OpenClaw维护着一组纯文本文件,如 SOUL.md(定义性格)、MEMORY.md(长期偏好)和 AGENTS.md(角色配置)。这种透明的数据存储方式让用户能够完全掌控其助手的大脑,并可通过Git进行版本控制和备份。

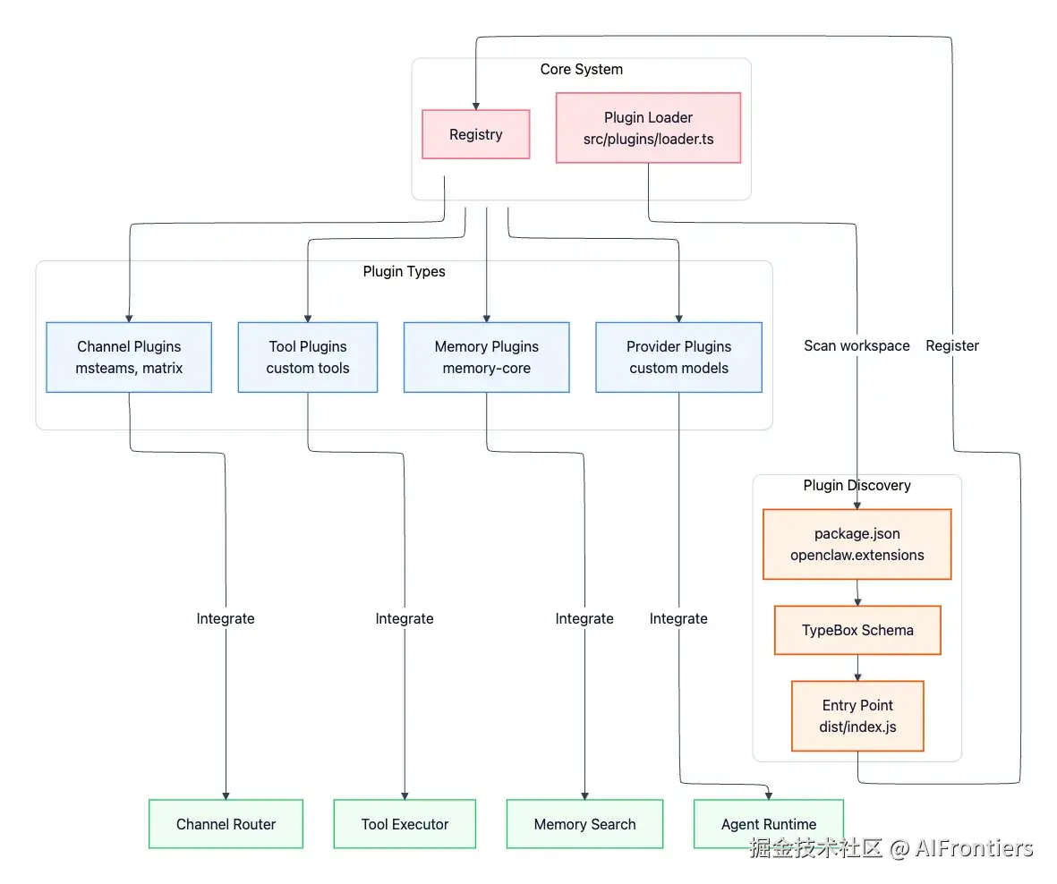
OpenClaw的设计理念是在不修改核心代码的情况下进行扩展。插件主要通过以下四种方式扩展系统:

  • 渠道插件(Channel Plugin) :其他消息平台,比如Microsoft Teams、Matrix、Mattermost 等
  • 记忆插件(Memory Plugin) :换一种存储后端,比如向量存储、知识图谱与默认的SQLite
  • 工具插件(Tool Plugin) :添加自定义能力,比如除了内置的命令行、浏览器、文件操作之外的新工具
  • 模型服务商插件(Provider Plugin) :自定义LLM提供商或自托管模型

适用场景

个人生产力和企业办公自动化。比如,让OpenClaw自动整理邮件、日程管理、生成报表,或者作为企业内网查询助手。它也被用于自动化股票交易、IoT设备控制、编程辅助等场景。其跨平台特性允许部署到服务器、桌面、手机等。由于OpenClaw可自行编写新技能,它还有潜力成为一个「自我进化」的系统。

参考资料

OpenClaw与 MCP/Skills/Agent的对比

在理解了这些概念之后,有必要对它们的定位和区别进行系统的对比,以帮助开发者和企业做出更好的选择。

角色定位

  • MCP是底层通信协议:它解决的是「如何连接」的问题,本身不具备自主性。
  • Agent Skills是封装格式:它解决的是「如何执行任务」的问题,是一种指令和能力的载体。
  • Agent 框架是开发工具库:它们解决的是「如何构建代理逻辑」的问题。
  • OpenClaw是集成化产品:它整合了上述所有元素,直接面向普通用户或极客提供成品助手。

执行模型与安全隔离

在安全性方面,各技术路线的选择体现了不同的权衡哲学。

技术项隔离级别凭据管理灵活性与自主性
MCP。Server 在独立进程运行,受限的资源访问。作用域隔离。Server仅能访问分配给它的特定密钥 。。结构严密,但不适合 AI的自我快速迭代。
Agent Skills (OpenClaw)。在网关进程内直接执行,风险较高 。共享沙盒。插件可能读取到网关主进程的所有本地密钥 。极高。AI可以动态编写并立即部署新的技能 。
Agent 框架 (LangGraph)。取决于宿主环境的配置和沙箱设计。中心化管理。通常由开发者显式定义和传递密钥。。支持高度复杂的逻辑分支和自我修正 。

OpenClaw 与 Claude Code 的细微差别

尽管两者都涉及代码和代理,但其设计的原始初衷决定了截然不同的应用路径。

特性Claude CodeOpenClaw
核心目的提升专业程序员的编码效率 。充当生活的「贾维斯」,处理跨平台的个人事务 。
典型的 Session短暂、专注的工作环节(Session-based)。24/7持续运行的守护进程(Always-on)。
安全性企业级SOC2合规,强调人机协作。用户自担风险,偏向极客自主性 。
交互逻辑输入指令,模型执行,产生 PR 或修复 。心跳驱动,主动检索邮件、天气、日程并告知用户 。

操作指南

在 AI Agent技术爆发的当下,开发者和组织不应在不同标准之间盲目徘徊,而应采取一种「分层防御与混合集成」的策略。

对开发者的建议

对于追求稳定性的企业应用,应优先采用MCP作为外部连接的标准,并结合LangGraph这种具备强类型状态管理的框架,以确保执行逻辑的可预测性和安全性。在引入社区 Skills 时,务必进行静态分析和代码审查,必要时应在受限的Docker容器中隔离代理的执行环境。

对个人用户的建议

OpenClaw是提升个人生产力的利器,但用户应意识到这是一种「浮士德式的交易」:获得力量的同时也伴随着巨大的风险。建议使用加固安装工具,并严格限制代理能够访问的本地目录范围。始终保持Human-in-the-loop的确认机制,对于敏感的删除、发送或转账操作,应开启显式的人工授权。