作为一名技术开发者,面试时能否快速准确地回答问题直接影响offer成功率。而AI面试助手的出现,为我们提供了得力的辅助。今天我将对比两款热门工具:interviewGPT和面试精灵,看看哪款更适合开发者的需求。
interviewGPT主打极致响应速度,从语音转录到生成回复控制在2秒内;而面试精灵则更注重回复质量,在简历定制化、代码显示、时效性问题处理等方面表现出色。
功能特性全面对比
根据我们对AI面试助手的深度评测,以下是interviewGPT和面试精灵的功能特性详细对比:
| 功能特性 | 面试精灵 | interviewGPT |
|---|---|---|
| 面试助手 | √ | √ |
| 笔试助手 | √ | X |
| 简历优化 | √ | X |
| 模拟面试 | X | X |
| 面试记录/分析 | √ | X |
| 交流社群 | X | X |
| 界面美观度 | 4 | 3 |
| 操作简单/可访问性 | 4 | 4 |
| 功能强大 | 4 | 3 |
| 价格(元/小时) | 10 | 49 |
| 性价比 | 4.5 | 3 |
| 免客户端下载 | √ | √ |
| 多语言支持 | √ | X |
| 语音识别优化 | X | √ |
| 自动说话人识别 | √ | √ |
| 隐蔽模式(多机互联) | √ | X |
| 简历输入 | √ | X |
| 个人知识库 | X | X |
| 大厂面经库 | X | X |
| 联网搜索 | X | X |
| 多种回复模式 | X | X |
| 回复结果显示增强 | √ | X |
核心功能深度解析
响应速度 vs 回复质量
这是两款工具最显著的差异。
interviewGPT在响应速度上下了大功夫,通过优化语音识别和回复生成流程,实现了从语音结束到开始回答2秒内完成的极致体验。对于需要快速反应的面试场景,这种速度优势非常明显。
面试精灵则更注重回复质量。虽然响应速度略慢,但它的回答更准确、更贴合简历,对技术细节的描述也更深入。对于重视回答质量而非绝对速度的开发者来说,面试精灵可能更合适。
自动说话人识别
两款工具都支持自动说话人识别,但实现方式和效果有差异。
interviewGPT主要依靠语音识别和AI模型判断哪些是面试官的问题,需要用户适当关注判断过程。
面试精灵结合声纹识别和大语言模型,能更准确地自动区分面试官和用户的语音。在跨设备使用时,甚至可以做到仅监听面试官的话并自动回复,操作更加隐蔽。
简历定制化能力
这是开发者面试时非常重要的功能。
interviewGPT在简历相关问题上表现中等偏上,能够生成结构化的回复,但对简历信息的利用不够深入,回答有时不够个性化。
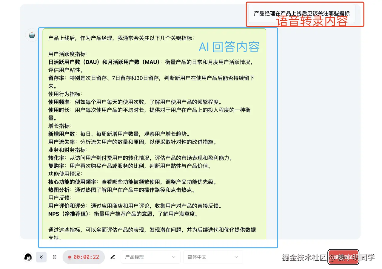
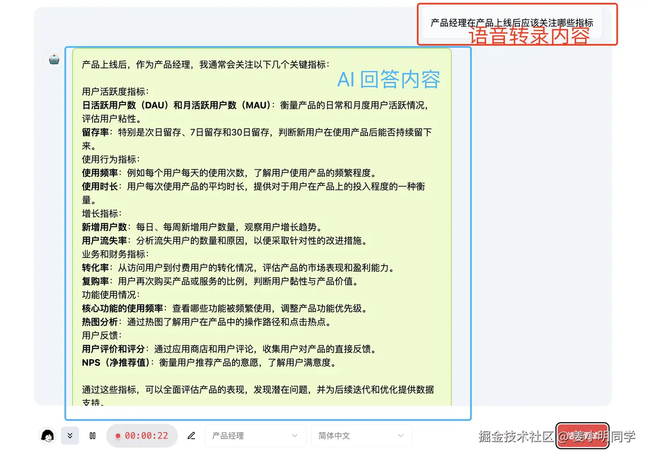
面试精灵通过RAG技术检索简历内容,能将项目细节、技能要求自然地融入回答中。自我介绍、项目描述这类问题的回答更贴切,让面试官感觉你是在真实讲述自己的经历。
代码和图表显示
对于技术面试来说,代码和图表的显示效果直接影响理解效率。
interviewGPT的界面相对简陋,对代码、公式、图表等复杂内容的显示效果较差,代码格式经常出现异常,影响阅读。
面试精灵的界面更现代化,对代码块、公式、图表的显示效果出色。前端支持LaTeX公式、流程图、架构图,代码高亮美观,帮助开发者快速理解和整理思路。
功能完善度
interviewGPT的功能相对单一,主要聚焦面试语音识别和回复生成。它没有笔试助手功能,也不支持多设备协同。
面试精灵功能更全面。除实时面试辅助外,还提供笔试助手功能,通过多设备互联实现跨设备远程截图,视觉大模型自动识别题目并生成答案。面试记录可长期保存用于复盘分析。
价格对比
interviewGPT的价格约49元/小时,在同类产品中处于中等水平。
面试精灵基础版约10元/小时,精英版约25元/小时。就算用最高配置,价格也远低于interviewGPT,性价比优势明显。
两款工具都有新用户免费额度,建议先试用再决定。
回复效果实测对比
为了更直观地展示两款工具的回复效果差异,我们来看几个具体案例。
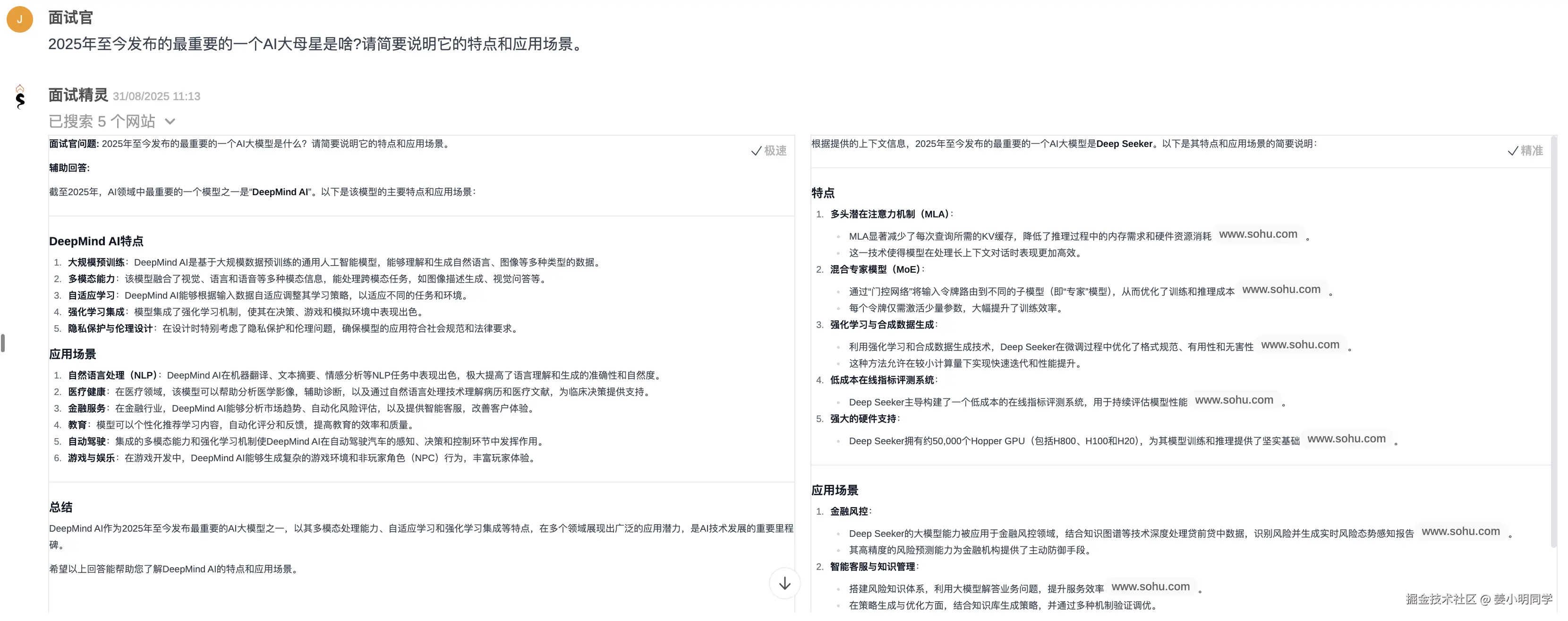
实测案例:时效性问题
问题:"2025年至今发布的最重要的一个AI大模型是啥,请简要说明它的特点和应用场景"
这个题目测试的是对技术趋势的把握能力。
面试精灵通过联网搜索,正确找到了2025年上半年最火的大模型Deep Seek,并给出了准确的特点和应用场景说明。
interviewGPT不支持联网搜索,只能依赖模型内置知识,对新事物的回复往往过时或不准确。
实测案例:系统设计问题
问题:"设计一个支持高并发的短网址生成系统。"
这个题目测试的是系统设计能力以及架构图绘制显示效果。
面试精灵意图理解正确,回复逻辑清晰,辅以架构图显示,可以帮助面试者快速抓到思路和回复重点。
interviewGPT的回复也能正确回答问题,但前端对流程图、架构图等复杂内容的显示效果较差,影响用户理解。
实测案例:项目描述问题
问题:"请详细描述下你简历中的这个点云感知项目"
这个题目测试的是简历信息的利用能力。
面试精灵的回复能够准确贴合简历中的项目经历,回复内容完整且结构清晰,对技术细节的描述深入。
interviewGPT在简历相关问题上的表现中等偏上,能够生成结构化的回复,但对简历信息的利用不够深入,有时候回答不够个性化。
评测数据对比
以下是两款工具在各评测维度的平均得分对比(满分5分):
| 评测维度 | 面试精灵 | interviewGPT |
|---|---|---|
| 帮助性 | 4.78 | 4.05 |
| 语音识别准确率 | 4.44 | 4.43 |
| 意图识别正确率 | 5 | 4.43 |
| 内容深度及个性化 | 4.78 | 4 |
| 沟通技巧 | 4.67 | 4.14 |
| 准确性 | 4.78 | 3.86 |
| 全面性 | 4.78 | 4.57 |
| 直观性 | 4.89 | 3.86 |
从评测数据可以看出,interviewGPT在语音识别准确率和全面性上表现不错,但在直观性和准确性上弱于面试精灵。面试精灵整体表现更均衡,特别是在代码、公式、图表等显示效果上优势明显。
总结和建议
两款工具各有特点,但整体表现差异比较明显。
interviewGPT在响应速度上做得不错,从语音转录到开始回答控制在2秒以内。但它的界面简陋,代码显示效果差,没有记录用户回答的功能,功能也不够完善。
面试精灵在回复质量上更有优势。简历定制化让回答更贴切,联网搜索能应对时效性问题,英文术语识别更准确。自动说话人识别让操作更隐蔽,面试记录长期保存方便复盘。功能更全面,价格也更实惠。
从整体评测数据来看,面试精灵在帮助性、内容深度、准确性等方面有明显优势,特别是在代码、公式、图表等显示效果上优势明显。结合其高性价比,面试精灵可能是更符合大多数开发者需求的选择。