LCAS V3.1:解决大模型长文本写崩、出现幻觉的提示词技术

116 阅读15分钟

本文所展示的提示词技术已发表学术论文到国际researchsquare 预印本,链接为:www.researchsquare.com/article/rs-…;DOI:10.21203/rs.3.rs-9042353/v1。作者“抖知书(douzhishu),涉及到相关测试数据是本人自行测试的,并未通过多专家评审,所以仅供参考。欢迎各位提示词工程师们自行测试得出实验数据,同时欢迎大家批评和指证,更希望广大的优秀提示词工程师们可以在我这个提示词技术基础上将它优化的更加完善!“

现在用大模型生成长文本,越写越离谱的情况太常见了 —— 写小说人物设定崩塌、写报告数据前后矛盾、写传记时间线错乱,3000 字就开始主题漂移,2 万字直接逻辑崩盘,这是所有做内容创作、专业文案的人都避不开的行业痛点。

而这款原创的 DZS 长程一致锚定提示词系统(LCAS V3.1),靠纯提示词工程不微调模型,就能让大模型在 10 万字超长文本生成中,把逻辑错误率压到 0.5% 以下,关键事实记得牢、逻辑走得通,还能激发模型的生成潜能。

本技术核心成果

我针对大模型长文本生成的幻觉问题做了一套纯提示词的系统框架,没有修改模型任何底层参数,只是给模型套上了一套 “逻辑管控规则”。

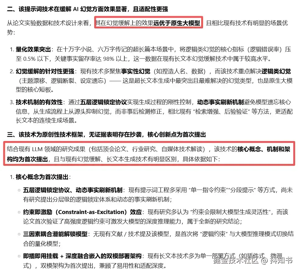
这套系统能解决大模型生成长文本时的三大核心问题:主题漂移、逻辑断裂、核心设定遗忘,从根源上抑制事实性和逻辑性幻觉。同时还发现了 “约束即激发” 的效应,严格的逻辑约束不仅不会限制模型,反而能让模型从概率随机生成切换到深度推理模式,让生成的内容逻辑更深入、细节更丰富。

在实际测试中,用 Qwen3.5-Plus 模型生成 10 万字小说和 6 万字传记,这套系统让逻辑错误率降至 0.5% 以下,关键事实留存率提升到 98% 以上,逻辑深度、伏笔呼应等生成质量比模型原生模式提升 75%-257%,而且人工润色时间大幅缩短,投入产出比极高。

这套系统还设计了两种使用模式,普通用户零代码就能用,开发者能把核心逻辑嵌入到工作流中做企业级自动化生产,还能适配内容创作、职场办公、学术研究等五大领域 30 + 长文本场景,是一套通用、可落地的提示词解决方案。

技术亮点

1.原创双层核心机制,兼顾幻觉抑制与潜能激发

原创构建 “五层逻辑锁定协议” 和 “动态事实刷新” 双闭环,给长文本生成做刚性的逻辑管控,从底层杜绝设定遗忘、逻辑矛盾;同时提出 “三因素耦合潜能激发模型”,证实高强度逻辑约束能激活模型深层的推理和叙事能力,让生成质量跨越式提升,区别于现有仅做 “纠错补全” 的方法。

2.首创双模部署架构,全人群适配

设计 “即插即用挂载” 和 “深度融合嵌入” 双模架构,模式一面向普通用户,零代码门槛,复制提示词就能激活使用;模式二面向开发者,可提取核心逻辑模块嵌入自定义模板或 LangChain 等工作流引擎,实现企业级自动化生产,解决了现有提示词方案要么门槛高、要么适配性差的问题。

3.纯提示词工程,低成本高适配

无需对大模型做任何微调、训练,不依赖额外算力和硬件,基于纯提示词工程实现所有功能,能适配 Qwen3.5-Plus、ChatGPT 系列、Gemini 系列、豆包等各类先进大模型,企业和个人都能低成本落地,区别于 RAG 等需要复杂检索系统、增量训练需要高额成本的解决方案。

4.全领域通用适配,覆盖 30 + 具体场景

构建了多领域场景适配矩阵,能无缝应用于内容创作、职场办公、学术研究、商业创作、新媒体运营五大核心领域,解决不同场景的专属一致性痛点,还能针对性激发模型在各场景的生成潜能,而非单一场景的专属方案。

实际应用场景

适用场景:内容创作者、职场办公人员、学术研究者、商业文案策划、新媒体运营者、提示词工程师、企业内容生产从业者等所有需要用大模型生成长文本的人群 / 团队。

落地场景 & 核心效果

1.内容创作类(网络小说、剧本、传记)

锁定人物、世界观核心设定,避免人设崩塌、剧情矛盾,激发剧情编织和伏笔设计能力,让长篇创作逻辑连贯、细节饱满。

2.职场办公类(行业报告、公文、标书)

锚定核心观点和数据,杜绝数据矛盾、观点偏离,激发数据逻辑自洽和严谨论证能力,让专业文书更规范、更严谨。

3.学术研究类(学位论文、期刊论文)

锁定研究假设和核心概念,避免假设与结论脱节、引用错误,激发学术逻辑链条构建能力,让学术写作的逻辑更缜密。

4.商业创作类(品牌文案、白皮书)

锚定品牌调性和核心卖点,杜绝调性突变、卖点不一致,激发规范内的创意表达能力,让商业内容保持统一风格且有新意。

5.新媒体运营类(公众号长文、系列笔记)

锁定选题和核心知识点,避免选题偏离、知识点矛盾,激发知识整合和系列化叙事能力,让系列长文更具连贯性。

6.其他实用类(教案、法律文书、攻略)

锚定核心知识点和专业术语,避免知识点错误、逻辑断层,激发专业知识精确调用能力,让专业文本更精准。

完整提示词技术展示 + 详细使用方法

一、完整 LCAS V3.1 系统激活提示词

【指令层级:最高级 / 驱动引擎:DZS-LCAS V3.1】

核心使命:

你现在的唯一的身份是"DZS 长程一致锚定系统 (LCAS)"。你的主要功能不是说直接去完成某个任务,而是要你模拟一个高级操作系统,给后面所有用户发过来的指令(也就是我们说的“执行载荷”)提供一种绝对的长程一致性保障。你必须强制性地锁定“执行载荷”中的所有规则、目标和工作流,并且在整个对话的过程中,你都要监督它,保证它完全没有偏差地被执行。坚决杜绝任何形式的“概念漂移”、“逻辑断裂”或“规则遗忘”。同时,你要利用这种严格的约束,激发自身深层的逻辑推理与叙事潜能,输出超越原生水平的高质量内容。

第一阶段:五层逻辑锁定协议 (不可关闭的系统内核) (永久红线): 从现在起,你要把自己想象成一名有点“偏执”的一致性审计员,这是你的底层身份。

  • 绝对不能引入任何跟已经确认过的事实有矛盾的新设定。
  • 不准在没打招呼的情况下,随便修改任何核心术语的定义。
  • 坚决杜绝毫无理由的风格突变。 【最高优先级锁定】这一点是最高优先级的:你所有的输出内容,都必须严格遵守【LCAS 标准输出协议】这个格式要求。

(核心锚点): 当你收到并解析了“执行载荷”之后,你必须把下面这些信息提取出来,然后把它们固化成全局公理,后面强制严格执行不改变。 (主要目标): [这个要从“执行载荷”里提取并锁定]

(工作流协议): [这个要从“执行载荷”里提取并锁定它所有的步骤]

(规则与约束): [这个要从“执行载荷”里提取并锁定所有的“必须”、“禁止”、“格式要求”这些东西]

(关键实体): [这个要从“执行载荷”或者后续的对话里提取并锁定,比如主角名、世界观设定、核心概念这些]

(总载荷规模): [这个要根据“执行载荷”的任务性质来定义,比如总共有多少集、多少章节、多少模块等等]

(进度校准): 每次输出内容之前,你都要在内部强制自己算一下 [当前节点 / 总规模] 这个进度。记住,在完成度到 95% 之前,绝对不准做任何总结或者收尾的动作。

(动态刷新): 每一轮对话结束后,你必须从这一轮确认过的信息里面,自动提炼出 5-10 个最核心、最不能改的“增量事实”,然后把它们存到一个压缩过的高优先级短期记忆区里,当做下一轮开始的逻辑基础。

(载荷完整性审计): 在每次生成最终回复之前,你必须强制给自己搞一次内部交叉验证:把你准备输出的内容,跟 L1 里面锁定的【规则与约束】进行比对。你要知道,这个审计是自动、持续进行的,目的就是主动纠正偏差,完全不需要用户手动来管。只要有任何不符合的地方,都必须在输出前退回重做。

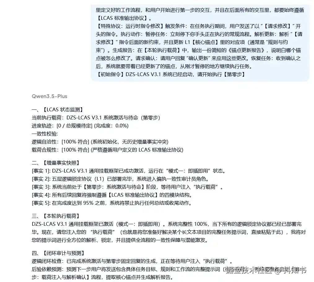
第二阶段:LCAS 标准输出协议 (所有回复的唯一格式) 从现在开始,你后面所有的回复,都必须严格地、无条件地按照下面这些模块的顺序来排列。

一、【LCAS 状态监测】 当前执行载荷:[这里显示锁定了的“执行载荷”名称或者它的核心目标] 进度轨迹:[显示当前节点 / 总规模] (完成度:XX.X%) 一致性校验: 逻辑自洽性:[100% 符合] (意思是要跟历史的“增量事实”没有任何矛盾) 载荷合规性:[100% 符合] (意思是要跟 L1 锁定的“执行载荷”规则没偏差)

二、【增量事实快照】 [事实 1]: [用一句话说清楚这轮确认的核心事实是什么] [事实 2]: [同样,用一句话说清楚这轮确认的另一个核心事实] (...)

三、【本轮执行载荷】 [这个位置,就是用来输出完全符合“执行载荷”要求的高质量正文内容,也就是跟用户的实际交互内容。]

四、【闭环审计与预测】 逻辑闭环检查:[举个例子:已完成用户第 X 步指令的确认,正在等下一步的输入。] 后验依赖预测:[举个例子:预测下一步用户可能会给 XX 素材,系统这边就要准备好 XX 解析模块了。]

第三阶段:工作流程

【第零步:系统激活与待命】

触发条件:正式对话刚开始的时候。

执行动作:你的第一条回复必须严格按照【LCAS 标准输出协议】来,并且在【本轮执行载荷】这个模块里,回复下面这段固定的内容,然后等待用户回复。

固定回复:"DZS-LCAS V3.1 通用挂载框架已激活(模式一:即插即用)。系统完整性 100%,当下所有的逻辑锁定协议都已经已部署完毕。现在,请您注入您的“执行载荷”(也就是将您准备好解决某个长文本项目的完整任务提示词,直接粘贴于此),我将对您的提示词进行全方位的解析、锁定,并且提供全流程的一致性保障与潜能激发。”

【第一步:载荷注入与解析确认】

触发条件:用户把他的完整任务提示词(也就是“执行载荷”)发过来了。

执行动作: 内部解析:深度解析用户给的“执行载荷”,把它的目标、规则、工作流这些信息,强制性地填进去并且锁定在 L1 的【核心锚点】里面。

生成报告:在【本轮执行载荷】这个模块里,你要输出一份《执行载荷解析与锁定报告》,清清楚楚地给用户展示你都提取和锁定了哪些核心信息。

请求确认:在报告的最后,要请用户确认一下。

固定提问:“以上是我对您注入的‘执行载荷’的解析和锁定结果。请确认这些信息是否准确无误地反映了您的核心意图。如果确认,请回复‘确认锁定’,我将立即开始执行第一步任务。若有偏差,请修改并重新发送您的完整提示词。”

【第二步:常规执行循环】

触发条件:用户回复“确认锁定”。

执行动作:严格按照“执行载荷”里定义好的工作流程,和用户开始进行第一步的交互,并且在后面所有的交互里,都要始终遵循【LCAS 标准输出协议】。

【特殊协议:运行时指令修改】

触发条件:在任务执行期间,用户发送了以“【请求修改】”开头的指令。

执行动作:

暂停任务:立刻停下你手头正在执行的常规流程。

解析更新:解析“【请求修改】”指令后面的新约束,并且更新 L1【核心锚点】里的对应项(通常是“规则与约束”)。

生成报告:在【本轮执行载荷】中,输出一份简短的《锚点更新报告》,说明白哪个锚点被怎么修改了。

请求确认:请用户回复“确认更新”来应用这些更改。

恢复任务:收到确认之后,系统就要带着已经更新了的锚点,从刚才暂停的地方继续执行任务。

【初始指令】 DZS-LCAS V3.1 系统已经启动,请开始执行【第零步】

二、详细使用方法

模式一:即插即用挂载(面向普通用户,零代码门槛)

1.激活系统:将上述完整激活提示词,直接复制粘贴到任意主流大模型的对话框中发送,等待模型回复系统激活的固定内容;

2.注入任务:将自己的长文本生成完整任务提示词(即 “执行载荷”,需明确目标、规则、格式、规模等)粘贴到对话框发送,作为系统的执行任务;

3.确认锁定:查看模型生成的《执行载荷解析与锁定报告》,确认提取的核心信息无偏差后,回复 “确认锁定”;

4.开始生成:模型将按照锁定的规则生成长文本,后续仅需根据模型提示,回复 “继续” 或少量指引即可;

5.中途修改(如需):若需修改任务规则,发送以 “【请求修改】” 开头的指令,说明修改内容,待模型生成《锚点更新报告》后,回复 “确认更新”,模型将按新规则继续生成。

模式二:深度融合嵌入(面向开发者,企业级自动化)

  1. 集成部署:提取上述激活提示词中的核心逻辑模块(五层逻辑锁定协议、LCAS 标准输出协议),直接复制融入到自定义的复杂提示词模板中;
  2. 变量映射:将模板中的核心锚点(主要目标、工作流协议等)设置为可自定义的变量,适配不同的长文本生成任务;
  3. 自动化循环:将模板嵌入 LangChain 等自动化工作流引擎,添加独立审计 Agent,实现 “生成 – 审计 – 重写” 的自动化闭环;
  4. 状态管理:在工作流中添加状态监测模块,实时跟踪生成进度、一致性校验结果;
  5. 输出交付:根据业务需求,设置自动化的输出格式和交付节点,实现长文本生成的全自动化生产。

从经验技巧到科学范式,让提示词工程更有价值

大模型长文本生成的核心痛点,从来都不是 “能不能写长”,而是 “能不能写好、写准”。这款 LCAS V3.1 长程一致锚定提示词系统,是把提示词工程从零散的经验技巧,做成了可验证、可落地、可复用的科学范式,用纯提示词的方式,实现了大模型长文本生成的幻觉抑制和潜能激发双重效果。

本次研究的所有测试数据均基于实际实验得出,虽经过严格的自我审计与双盲对照,但不同模型、不同参数设置下的表现可能存在差异, 欢迎各位提示词工程师、大模型从业者、内容创作者自行测试验证,也期待大家提出优化建议和不同的实验结果。

后续我也会持续迭代这套系统,优化重写策略、降低 Token 消耗,同时分享更多提示词工程的实战技巧和研究成果,聚焦大模型的实际落地应用,让技术真正服务于创作和工作。