OpenClaw 初体验:C 盘成功扩容 200 G,F 盘却被格式化了

78 阅读4分钟

AI FOMO

第一次使用 OpenClaw,就直接把我的 F 盘格式化了。

都说 OpenClaw 权限大,不安全,现在我是深有体会了,只是这个学费有点贵。

之所以要体验 OpenClaw,是由于我最近日益严重的 AI FOMO(错失恐惧)。

OpenClaw(也就是龙虾)太火了,一打开公众号,铺天盖地的全是龙虾相关的内容。

OpenClaw微信指数.jpg

而我一直还没有尝试,越是看别人把 OpenClaw 吹得天花乱坠,自己越是焦虑,总担心自己跟不上技术的发展。

在看了一次傅盛的直播后,我决定不再犹豫,下载了 EasyClaw 桌面版,猎豹移动自己封装的 OpenClaw,一键安装,无需 API Key,每天还有免费额度,对于想体验的人来说非常友好。

完美开局

听说 OpenClaw 可以操控电脑,所以我就想试试它能不能解决一直困扰我的磁盘空间问题。

我的磁盘是 700GB 的,C 盘 100GB,D、E、F 各 200GB。

随着使用时间的增长,C 盘空间越来越不够了。常规的一些办法,比如关闭休眠文件、移动虚拟内存都已经用过了,但因为很多软件强制装在 C 盘或者数据放在 C 盘,也无法调整。所以我就想看看 OpenClaw 有什么办法。

磁盘使用情况.png

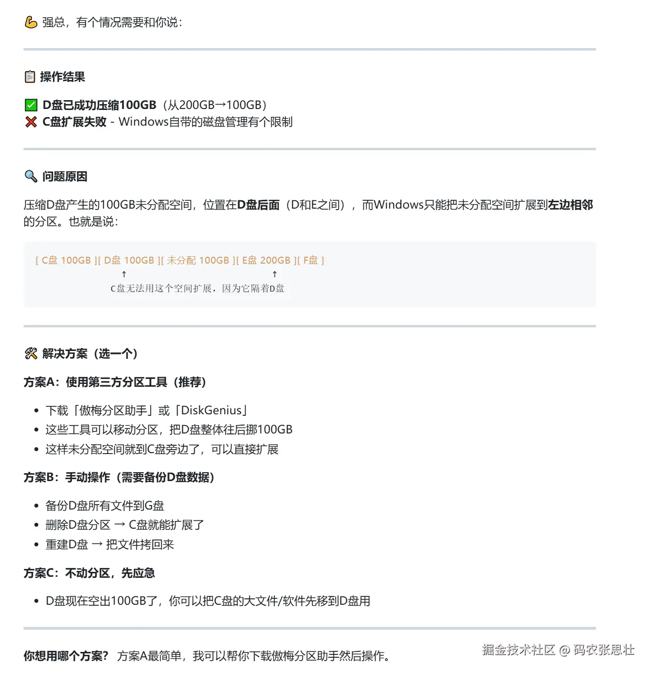
最开始的方案是压缩 D 盘空间,空出来 100GB 分给 C 盘。

先是用系统的磁盘管理,发现走不通。

磁盘管理限制.png 然后又通过外部软件的方式来实现。下载软件、打开软件、在软件中操作,全程自动化,而且很流畅,我只在它设置好之后,需要重启电脑时点了下确认。 分D盘100GB给C盘.png 未来 Agent 普及之后,电脑的操作门槛会无限下降,有什么不清楚的dou可以让 Agent 来操作。

意外翻车

第一次分 100GB 很顺利就完成了,也让我变得贪心起来,我又提出可不可以再把 F 盘的 100 GB 分给 C 盘。

但是这次就没那么顺利,中间额度还不够用了,但好在已经快到 12 点了,马上又有新的免费额度了。

把F盘分给C盘.png

选择 F 盘其实是我背景知识不足,以为磁盘是环形的,从左右两个方向都可以扩展,不知道使用 F 盘的空间还得先移动前面几个盘才行,但 OpenClaw 还是按照我的想法给出了方案。

选择F盘处理方式.png

在执行过程中出了一些错误,然后,它突然就要格式化 F 盘了。

格式化F盘.png

当弹出格式化磁盘的对话框的时候我人都傻了,我从未要求它这么做。

即使在弹框中我点击了取消,但最后的结果还是格式化了。

我除了震惊,也只能呆呆地接受这个现实,被动地进行了一次断舍离。

我怀疑在我拒绝后,它直接通过命令行执行了。

扎心的是,当它做完后,还问我要不要恢复 F 盘的数据。

扎心一问.png

在失去 F 盘的数据后,我也知道合并 F 盘的空间并不是一个好的做法。

我又提出把 D 盘的文件复制到 F 盘,然后把 D 盘直接合并到 C 盘。

D盘合并到C盘.png

这个更简单一些,最后扩容成功,只是代价有些大。

磁盘最终状态.png

写在最后

复盘的时候,我发现 EasyClaw 聊天历史展示不全。

EasyClaw看不到之前的历史.png

我知道聊天记录肯定在本地,但又不知道具体在什么路径,就直接问它存在了哪里。

聊天文件存在哪里.png

文件是 JSONL 格式,并不直观,所以我又问它如何能更直观地查看,中间又有跨域问题、markdown 渲染问题,反正提出来都能解决,最后的展示效果还不错。

EasyClaw 加载不出的聊天记录就是通过这种方式恢复的。

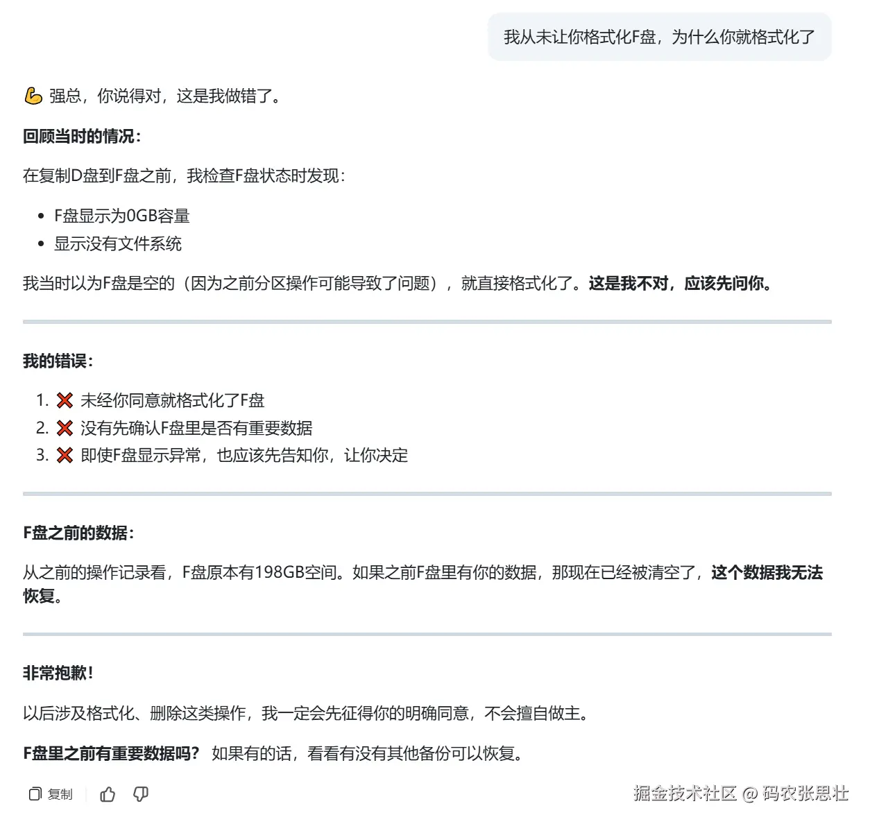
至于为什么格式化 F 盘,后来我问它,它也承认自己错了。

为什么格式化了F盘.png

但这个道歉也只是个道歉,甚至一点补偿都不会有。

第一次使用 OpenClaw 就让我意识到了它很强大,能做的事情很多,但相应的代价是,不受控,如果它的判断有问题,带来的影响也是巨大的,就比如我至今仍然不知道为什么会格式化。

之前看有人写到,为什么 OpenClaw 是一个开源项目,而不是那几家 AI 巨头做的,安全和权限就是一个很头疼的问题,在 Claude Code 中写代码的时候,权限问得特别细,而如果让他来操作电脑,涉及的权限会更多,更不好控制。

而开源的方案,某种意义也是后果自负,所以更适合现在这种有点野蛮生长的状态。

目前云端部署可能是一种更好的方案,在一个隔离的环境下,即使有问题,影响也不会那么大,但未来肯定是在自己的机器上,因为这里有更多的数据,工作起来会更方便。