2026最新!国内如何使用 Gemini 3.1 Pro?核心功能全网最全评测与入口指南 (3月更新)

534 阅读5分钟

文章导读

谷歌 DeepMind 再次祭出杀招!下一代旗舰模型 Gemini 3.1 Pro 震撼发布,凭借其在长文处理、逻辑推理、代码编写以及多模态识别上的跨越式进化,直接刷新了全领域的 SOTA(当前最优效果),成为当之无愧的 AI 新王。本文将为你深度解析 Gemini 3.1 的强悍性能,并附带详细的国内使用 Gemini 3.1 Pro 的实操教程


在号称“人类最后考试”(HLE)的严苛测试中,Gemini 3.1 Pro 在零工具辅助的情况下,拿下了 44.4% 的惊人成绩,将 GPT-5.2(34.5%)和 Opus 4.6(40.0%)远远甩在身后。

在极具挑战的 ARC-AGI-2 测试中,Gemini 3.1 Pro 更是以 77.1% 的逆天成绩一骑绝尘,把刚刚登顶的 Opus 4.6(68.8%)逼到了墙角。

更让人震撼的,是 Gemini3.1 在代码和 AI Agent(智能体)领域的跨越式进化:

  • LiveCodeBench Pro:狂砍 2887 的 Elo 积分,断层领先同侪;
  • Terminal-Bench 2.0:凭借 68.5% 的得分,压制了专攻代码的 GPT-5.3-Codex(64.7%);
  • APEX-Agents:以 33.5% 的成绩傲视群雄(Opus 4.6 为 29.8%,GPT-5.2 仅为 23.0%)。

在解答那些需要极高智力、没有现成套路的“逻辑脑筋急转弯”时,Gemini 3.1 Pro 是目前当之无愧的“最强大脑”。

在人工智能分析智力指数(v4.0)排行榜中,最新发布的 Gemini 3.1 Pro Preview 表现极为惊艳,以 57分 的最高分稳居榜首。图中特意画了一根显眼的紫色弧形箭头,直观展示了从之前 48 分的旧版本(Gemini 3 Pro)到现在的 Gemini 3.1 Pro 所带来的突飞猛进的能力跃升。

由于网络和地区的限制,很多用户在搜索“国内怎么用 Gemini 3.1”。目前,可以通过聚合类 AI 平台进行访问体验。

👉 访问地址:打开谷歌或 Edge 浏览器,访问 chatshare.biz

该平台不仅支持最新的 Gemini 3.1 Pro,还包含了 GPT-5.3、Nano Banana Pro(强大的 AI 绘画模型)、Claude Sonnet 4.6、Codex、Grok 4.2 等众多顶尖模型。

新版 Plus 快捷入口:

Gemini 会员专属界面:

为了验证 Gemini 3.1 的真实水平,我们对其进行了多维度的深度测试。

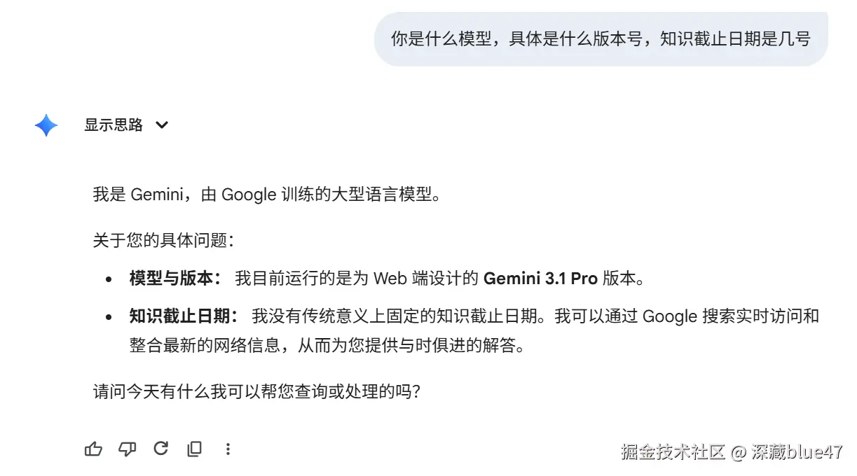
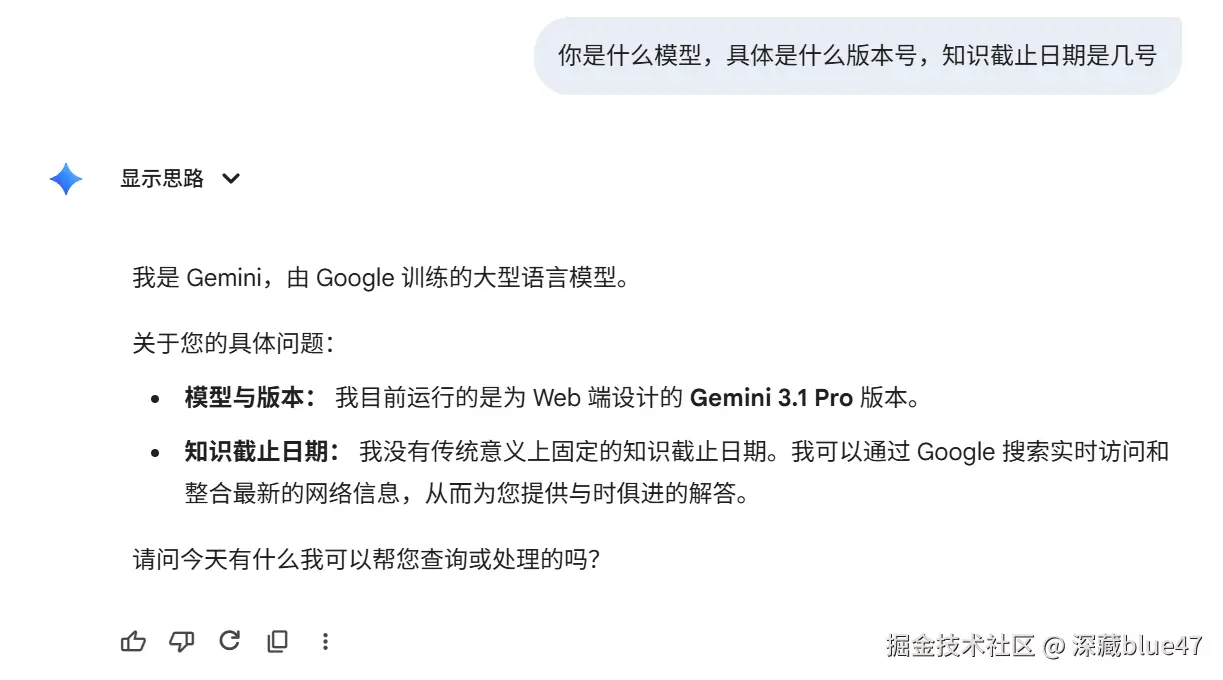
测试提示词你是什么模型,具体是什么版本号,知识截止日期是几号?

通过实测,模型能够精准识别自身的系统设定,响应速度极快。

谷歌最新发布的 Gemini 3.1 Pro 在内容生成与写作能力上迎来了革命性升级:

  • 长篇逻辑与连贯性: 得益于更庞大的深度上下文窗口,Gemini 3.1 Pro 在撰写数万字的长文、连载小说或深度行业报告时,能完美维持背景设定,上下文遗忘率和“幻觉”现象大幅降低。
  • 极致的风格化控制: 彻底摆脱了刻板的“机器味”。无论是严谨客观的学术论文,还是特定作家的文学笔调,它都能实现精准的语感捕捉。

测试提示词请用生动幽默的语气,用大约 50 个字向一个 5 岁的孩子解释“为什么天是蓝色的?”

依托极其庞大的有效上下文窗口,Gemini 3.1 Pro 能够一次性吞吐并解析整个大型项目代码库。它不仅能进行跨文件、跨模块的精准代码补全,还能透彻理解复杂的微服务架构和全局依赖关系,系统级代码重构的接口调用错误率趋近于零。

测试提示词请用 Python 写一个简单的函数,接收一个字符串作为输入,并返回该字符串的反转版本。要求:请不要直接使用 Python 内置的 [::-1] 切片语法,而是用循环来实现。

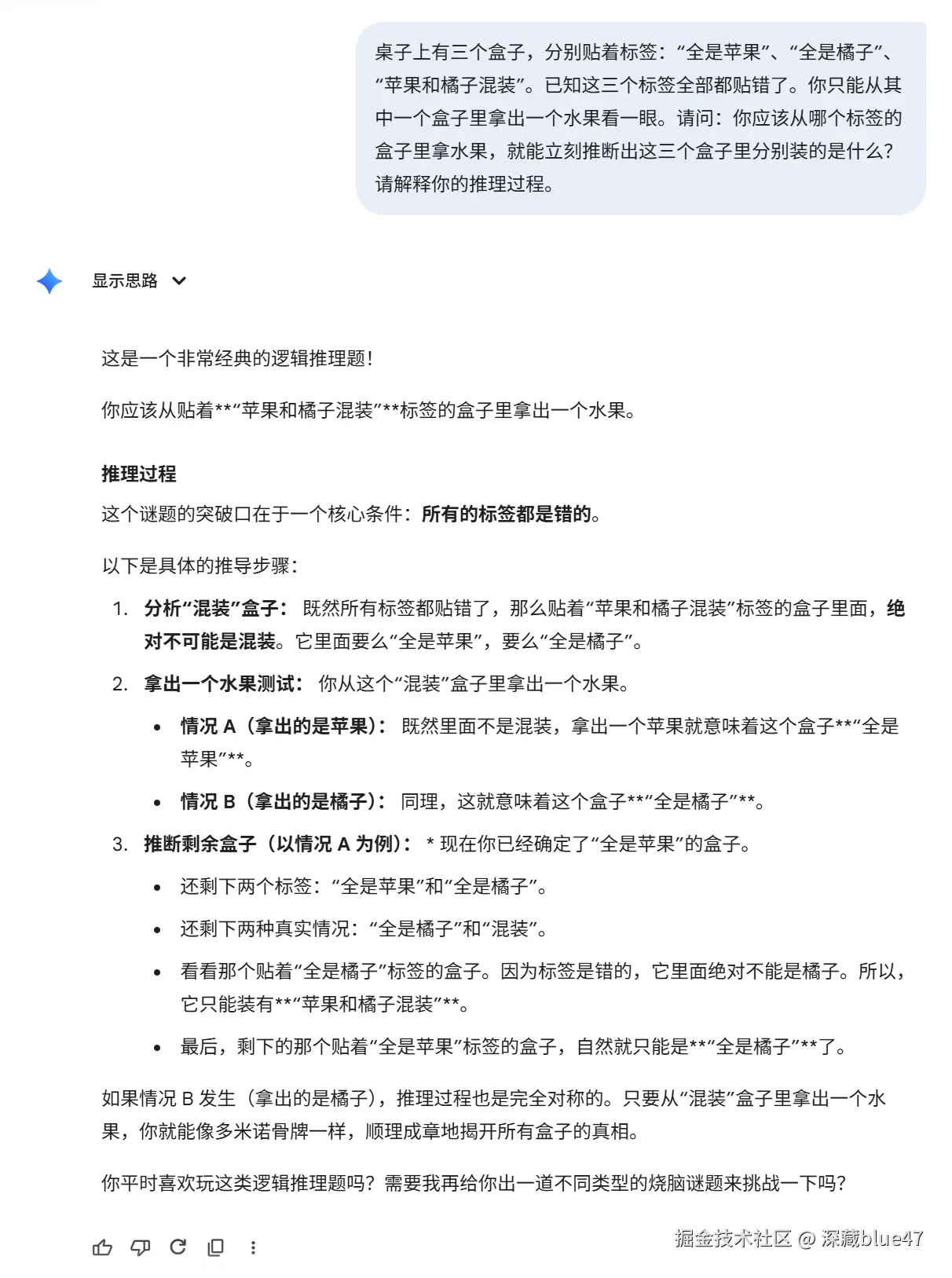
Gemini 3.1 Pro 强化了类似人类的“系统2”深层思考机制。面对极其复杂的跨学科问题或长链路逻辑谜题时,它能自主拆解问题边界,构建严密的思维链(Chain of Thought),在数十个条件约束中保持逻辑主线不断裂。

测试提示词桌子上有三个盒子,分别贴着标签:“全是苹果”、“全是橘子”、“苹果和橘子混装”。已知这三个标签全部都贴错了。你只能从其中一个盒子里拿出一个水果看一眼。请问:你应该从哪个标签的盒子里拿水果,就能立刻推断出这三个盒子里分别装的是什么?请解释你的推理过程。

Gemini 3.1 原生多模态架构再进化,实现了对图像和实时音视频流的端到端直接处理。不仅省去了文本转译的中间步骤,更能看懂极其复杂的数学图表和试卷。

测试提示词解答此题,给出答案和解题思路。(上传2025年全国新高考一卷数学压轴题图片)

Gemini 强大的生态系统配合顶尖图像模型 Nano Banana Pro,不仅能生成高精度图片,更能听懂复杂的局部修改指令。

测试提示词去掉口罩


总结:如果你正在寻找当下最强的人工智能辅助工具,Gemini 3.1 Pro 绝对是不可错过的首选。无论是重度代码开发、复杂的逻辑推演,还是日常的长文写作与图像处理,它都能提供越级的使用体验。

文章来源:2026最新!国内如何使用 Gemini 3.1 Pro?核心功能全网最全评测与入口指南 (3月更新)