在AI面试工具领域,职行AI和面试精灵是两款关注度较高的产品,但它们的功能完善度和实际使用效果却有显著不同。
面试精灵在功能完整性和用户体验上做得更好,各方面表现较为均衡;职行AI虽然支持多种录音模式,在特定场景下能通过GPT区分说话人,但界面设计简陋,整体完成度不高。
功能特性对比
我们对两款AI面试助手进行了全面评测,以下是它们的功能特性对比:
| 功能特性 | 面试精灵 | 职行AI |
|---|---|---|
| 面试助手 | √ | √ |
| 笔试助手 | √ | X |
| 简历优化 | √ | X |
| 模拟面试 | X | X |
| 面试记录/分析 | √ | √ |
| 交流社群 | X | X |
| 界面美观度 | 4 | 2 |
| 操作简单/可访问性 | 4 | 4 |
| 功能强大 | 4 | 2 |
| 价格(元/小时) | 10 | 49 |
| 性价比 | 4.5 | 2 |
| 免客户端下载 | √ | √ |
| 多语言支持 | √ | √ |
| 语音识别优化 | X | X |
| 自动说话人识别 | √ | X |
| 隐蔽模式(多机互联) | √ | X |
| 简历输入 | √ | √ |
| 个人知识库 | X | X |
| 大厂面经库 | X | X |
| 联网搜索 | X | X |
| 多种回复模式 | X | X |
| 回复结果显示增强 | √ | X |
核心功能深度解析
语音识别与说话人识别
两款工具都具备语音识别和说话人区分功能,但实现方式有所不同。
职行AI支持多种录音模式,在无法监听系统音量时,能通过GPT分析语音内容来判断说话人身份,自动识别面试官的问题,这种方式在特定场景下有一定实用性。
面试精灵支持自动说话人识别,结合声纹识别和大语言模型技术,能自动区分面试官和用户的语音。在跨设备使用时,甚至可以只监听面试官的提问并自动回复,隐蔽性更好。
回复质量深度对比
回复质量是AI面试助手的核心指标,两款工具在这方面的表现存在明显差距。
简历信息利用能力
两款工具都支持简历上传功能,但在实际使用中的效果差异显著。
职行AI在处理简历相关问题时表现尚可,能生成结构化的回复,但对简历信息的挖掘不够深入,回答的个性化程度有待提高。
面试精灵在这方面的表现更出色。它通过RAG技术深度检索简历内容,将项目细节、技能要求等信息自然地融入到回答中,使得自我介绍、项目描述这类问题的回答更加贴切。
时效性问题应对
面对"DeepSeek最近很火爆"这类时效性问题,两款工具的处理方式有明显差异。
职行AI不支持联网搜索功能,只能依赖模型内置的知识。根据实测,它的知识更新截止到2024年7月,对于最新的技术动态无法提供准确回答。
面试精灵支持联网搜索,并且对英文术语的识别准确率较高。它能够通过实时搜索获取最新信息,给出准确的回答,这对关注技术趋势的求职者来说非常重要。
界面与内容呈现
在界面设计和内容呈现方面,两款工具的差异非常明显。
职行AI的界面设计简陋,美观度不足。更重要的是,它对代码、公式、图表等复杂内容的显示效果较差,这会影响技术岗位面试者的理解和回复效率。
面试精灵的界面设计更加简洁现代,对代码块、公式、图表等复杂内容的显示效果更好。前端支持LaTeX公式、流程图、泳道图等技术内容的展示,对技术面试场景更加友好。
功能完整性分析
两款工具在功能完整性方面的差距较为明显。
职行AI的功能相对有限,主要集中在语音识别和基础回复生成上。虽然文档清晰、操作简单,但整体完成度较低,许多细节之处还有待优化。
面试精灵的功能更加全面。除了面试助手,还提供笔试助手功能,通过多设备互联实现跨设备远程截图,利用视觉大模型自动识别题目并生成答案。面试记录可以长期保存,方便用户进行复盘分析。
实际评测表现对比
根据实际评测数据,两款工具的得分存在明显差异。
职行AI在帮助性评分上表现尚可,在语音识别和意图识别方面的得分较高。但在内容全面性和直观性方面得分较低,代码可视化效果不佳,功能完善度还有较大提升空间。
面试精灵在各个评测维度的表现都较为均衡,在准确性、个性化、全面性、直观性等方面的表现尤为突出,整体帮助性评分更高。
价格与性价比对比
职行AI的价格约为49元/小时,在同类产品中属于中等水平。
面试精灵的基础版价格约为10元/小时,精英版约25元/小时。即使使用最高配置,价格也比职行AI更实惠。
两款工具都为新用户提供了免费试用额度,用户可以先体验再做决定。
实际使用效果对比
为了更直观地展示两款工具的回复效果差异,我们通过具体的实测案例进行对比。
项目描述问题实测
问题:"请详细描述下你简历中的这个点云感知项目"
这个问题主要测试工具对简历信息的理解和应用能力。
两款工具在这个问题上的表现都不错。职行AI的回复能够准确贴合简历中的项目经历,遵循STAR结构,内容的结构化程度较高。
面试精灵的回答同样准确,而且在技术细节的描述上更加深入。
系统设计问题实测
问题:"设计一个支持高并发的短网址生成系统。"
这个问题主要测试工具的系统设计能力以及架构图的绘制和显示效果。
两款工具都能给出正确的系统设计思路,但面试精灵在架构图的显示效果上更有优势,能够帮助面试者快速抓住重点并理清回复思路。
职行AI的回复虽然正确,但对架构图和技术细节的呈现不够清晰,影响用户的理解效率。
算法问题实测
问题:"如何在一个未排序的数组中找到第K大的元素?"
这个问题主要测试工具的算法编程能力。
两款工具都能给出正确的解题思路和代码,但面试精灵在代码呈现和复杂度分析方面更加清晰,对面试者的理解帮助更直接。
时效性问题实测
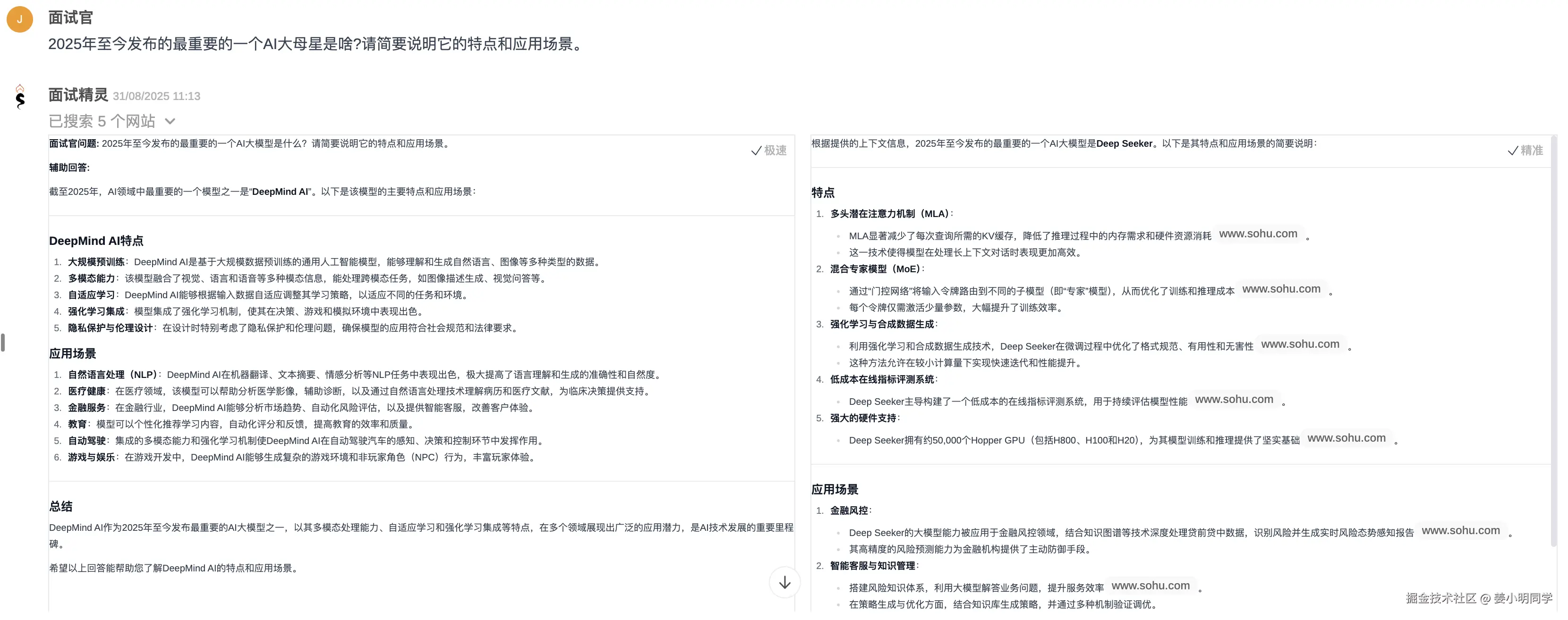
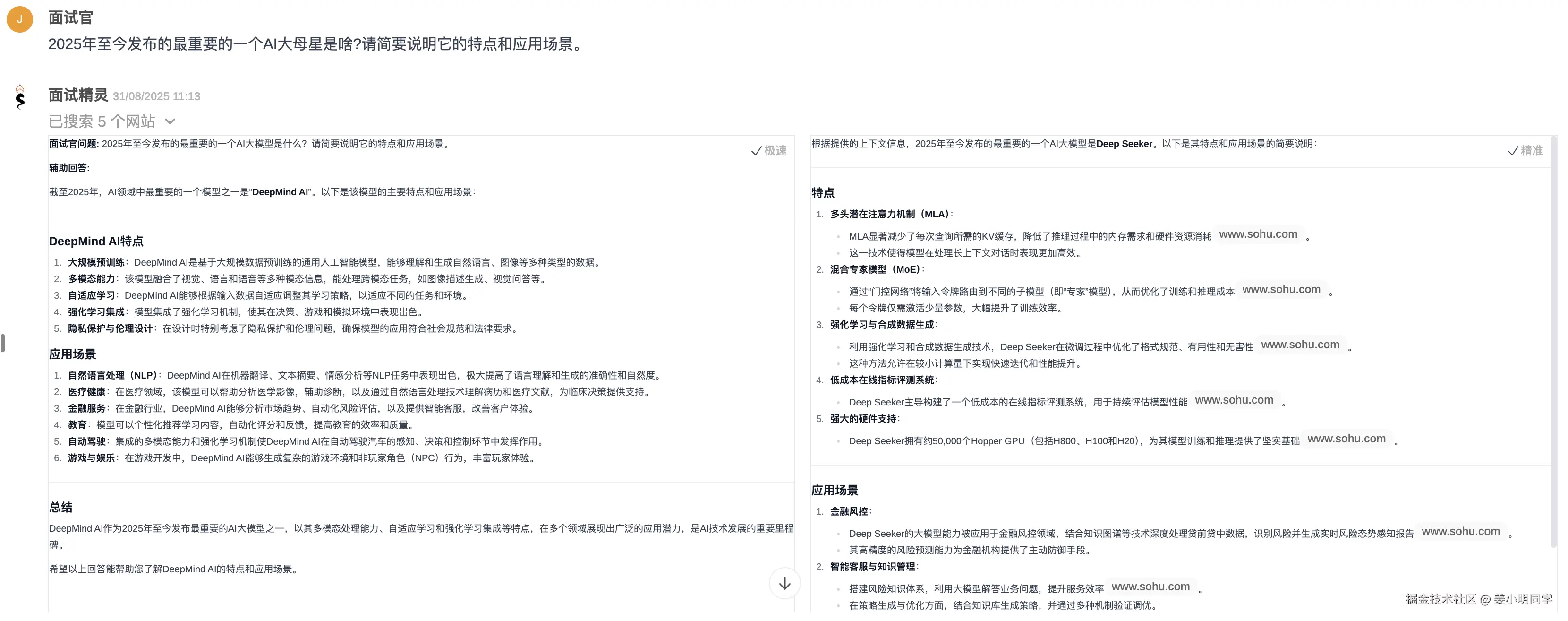
问题:"2025年至今发布的最重要的一个AI大模型是啥,请简要说明它的特点和应用场景"
这个问题主要测试工具的联网检索增强回复功能。
面试精灵通过联网搜索,成功找到了2025年上半年最热门的大模型Deep Seek,并给出了准确的特点和应用场景说明。
职行AI不支持联网搜索功能,只能依赖模型内置的知识,而其知识更新截止到2024年7月,无法回答最新的技术动态问题。
综合评测数据对比
下面是两款工具在各评测维度的平均得分对比(满分5分):
| 评测维度 | 面试精灵 | 职行AI |
|---|---|---|
| 帮助性 | 4.78 | 4.26 |
| 语音识别准确率 | 4.44 | 4.57 |
| 意图识别正确率 | 5 | 5 |
| 内容深度及个性化 | 4.78 | 4.14 |
| 沟通技巧 | 4.67 | 4.57 |
| 准确性 | 4.78 | 4.43 |
| 全面性 | 4.78 | 3.86 |
| 直观性 | 4.89 | 4.14 |
从评测数据可以看出,职行AI在语音识别准确率和沟通技巧方面表现不错,但在内容全面性和直观性方面不如面试精灵。面试精灵的整体表现更均衡,尤其是在代码、公式、图表等复杂内容的显示效果上优势明显。
总结与使用建议
两款工具都具有一定的可用性,但在整体表现上的差异较为显著。
职行AI在语音识别和说话人区分方面做得不错,支持多种录音模式,操作简单,文档清晰。但它的界面简陋,产品完成度较低,代码显示效果不佳,功能完善度还有待提高。
面试精灵在回复质量方面更具优势。简历定制化功能让回答更贴切,联网搜索能够应对时效性问题,英文术语识别更准确。自动说话人识别让操作更隐蔽,界面设计更友好,功能也更全面。整体完成度更高,价格也更实惠。
从整体评测数据来看,面试精灵在帮助性、内容深度、全面性等方面具有明显优势,尤其是在代码、公式、图表等复杂内容的显示效果上表现出色。结合其高性价比和更完善的功能,面试精灵可能更符合大多数求职者的需求,尤其是需要处理技术面试问题的用户。
本文详细对比了职行AI和面试精灵的主要差异。两款工具在产品完成度上的差距较为明显,建议用户在做出选择前先进行实际体验。