OpenClaw联网工具揭秘:让你的AI全天候不断网!

709 阅读5分钟

还没有一台OpenClaw云服务器?点此即可享一键秒级部署。

curl.qcloud.com/OZhKMTQh

可视化面板快速接入QQ、企微、飞书、钉钉等IM应用,同时支持海外Discord、WhatsApp、Telegram、iMessage等应用。

许多小伙伴刚装好OpenClaw(就是那个挺出名的“龙虾”AI助手)就兴冲冲地给它派活儿。 结果碰了一鼻子灰。像我有个哥们儿,想让它搜搜最近的AI硬件行情,这家伙折腾老半天最后憋出一句“干不了”。甚至连搜点国内的基本资料也掉链子。

说实话,猫哥我也在那儿摔过跟头。这几天我总算把这里头的门道摸透了,今天就来给大家揭秘下:OpenClaw那点联网搜索的本事,到底是打哪儿来的?

一、 原装自带的工具(基本是摆设)

还没有一台OpenClaw云服务器?点此即可享一键秒级部署。

curl.qcloud.com/OZhKMTQh

可视化面板快速接入QQ、企微、飞书、钉钉等IM应用,同时支持海外Discord、WhatsApp、Telegram、iMessage等应用。

OpenClaw自己带了三个联网功能:web_search、web_fetch 还有 browser。 那个 web_search 理论上是个搜索引擎,但它非得要 Brave 的 API KEY。这玩意儿极难申请,也是导致大家的小助理搜不动的主因——有枪没子弹,空架子一个。 web_fetch 倒是挺靠谱,你甩个网址给它,它能把内容抓下来,这部分没啥毛病。

添加图片注释,不超过 140 字(可选)

browser 说是能像真人一样点点网页、登录账号,但实际体验一言难尽,连最基础的网页读取都经常翻车。

添加图片注释,不超过 140 字(可选)

提到浏览器插件,其实 agent-browser 厉害多了。如果你是用腾讯云部署的,它就自带,否则得去 clawhub 装一下。这玩意儿能让 AI 真正学会“冲浪”:像人一样点按钮、填单子、截个图或者抠数据。

添加图片注释,不超过 140 字(可选)

二、 更好用的搜索扩展(Skill 或 MCP)

这里汇总了几个亲测好用的搜索扩展,大家根据胃口自己挑着装:

1. tavily-search

Tavily Search 是专门给 AI 智能体设计的搜索。它不像百度谷歌那样吐出一堆广告,而是直接把最有用的、精简过的内容喂给 AI。支持搜新闻,也能做深度挖掘,非常适合搞自动化。

添加图片注释,不超过 140 字(可选)

还没有一台OpenClaw云服务器?点此即可享一键秒级部署。

curl.qcloud.com/OZhKMTQh

可视化面板快速接入QQ、企微、飞书、钉钉等IM应用,同时支持海外Discord、WhatsApp、Telegram、iMessage等应用。

2. Multi Search Engine

Multi Search Engine 就是个“全家桶”,一口气集成了国内外 17 个搜索引擎。国内的百度、微信、头条,国外的谷歌、Brave、WolframAlpha 都在里头。它能过滤时间,还能做精准搜索。最关键的一点:不用搞啥 API Key,装上就能跑。

添加图片注释,不超过 140 字(可选)

3. ddgr

ddgr 是给那些喜欢用命令行的朋友准备的,走的是 DuckDuckGo 的路子。不用网页浏览器就能直接搜,而且不用 API。安装挺简单:

brew install ddgr

虽然不是严格意义上的 Skill,但猫哥强烈建议搞一个。

4. 秘塔 (metaso-search)

秘塔是国内 AI 搜索的扛把子,它也支持 API 调用,只不过目前还没现成的 Skill 可以直接用。

添加图片注释,不超过 140 字(可选)

虽然秘塔 API 收点费,但那点钱换来这么顺手的搜索体验,真心不贵:

添加图片注释,不超过 140 字(可选)

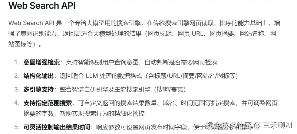
5. 智谱 web-search 和 web-reader

智谱官方出的这两款 MCP 效果拔群。猫哥以前在 Claude Code 上就经常用这套组合,联网效果很稳。

添加图片注释,不超过 140 字(可选)

给 OpenClaw 装 MCP 有点折腾,得用到 mcporter。猫哥专门写了个 mcp-installer 的插件来帮大家省事。装好插件后,直接把智谱的 API 配置甩给它就行:

使用 mcp-installer 这个skill 安装一下这个mcp:---
{
  "mcpServers": {
    "zhipu-web-search-sse": {
      "url": "https://open.bigmodel.cn/api/mcp-broker/proxy/web-search/mcp?Authorization=Your Zhipu API Key"
    }
  } 
}
---
我的api key是:XXXXXXXXXXXXXXXX

换成你自己的 API Key 就能用了(注意搜索功能是按量计费的,虽然挺便宜):

添加图片注释,不超过 140 字(可选)

还没有一台OpenClaw云服务器?点此即可享一键秒级部署。

curl.qcloud.com/OZhKMTQh

可视化面板快速接入QQ、企微、飞书、钉钉等IM应用,同时支持海外Discord、WhatsApp、Telegram、iMessage等应用。

6. deep-research-pro

Deep Research Pro 这可是重量级的。它能像专业调研员一样,去网上扒几十个来源,交叉比对,最后写出一份带出处的正经报告。而且,它完全免费,不需要什么付费 API。

添加图片注释,不超过 140 字(可选)

它的强项在于:自动规划研究路径、海量搜素、深度阅读并整理成有条理的报告。只要是涉及到行业趋势或技术调研,用它准没错。 这个工具底子是靠 ddgr 跑的,所以得先去终端装一下:

brew install ddgr

搞定后直接让 OpenClaw 把这个 Skill 装上,就能体验到“研究员”级别的待遇了:

添加图片注释,不超过 140 字(可选)

三、 这么多工具,怎么挑着用?

这么多搜素利器都配好了,怎么让 AI 选最合适的呢?关键就在 Memory.md 文件的配置上。 这地方相当于 AI 的脑子,文件就在 /root/.openclaw/workspace/MEMORY.md。AI 每次开口说话前都会瞄一眼这个,根据你的需求决定动用哪个工具。

还没有一台OpenClaw云服务器?点此即可享一键秒级部署。

curl.qcloud.com/OZhKMTQh

可视化面板快速接入QQ、企微、飞书、钉钉等IM应用,同时支持海外Discord、WhatsApp、Telegram、iMessage等应用。