行业分析一键生成智能体:用ADP实现五维度专业分析框架

40 阅读8分钟

前言

在快速变化的商业环境中,准确、全面的行业分析是投资决策、市场研究和商业规划的核心基础。传统的行业分析往往需要大量的人工调研、数据收集和专业分析,不仅耗时费力,还容易因为分析维度不全面而遗漏关键信息。

本文将深入解析一个基于ADP构建的"行业分析一键生成"智能体。该系统能够接收用户输入的任意行业查询,自动从五个专业维度进行深度分析,最终生成结构化的行业分析报告。

通过Deepseek v3-250324大语言模型的强大能力,结合行业概览、4P分析法、行业特征、波特五力模型、行业发展阶段等成熟的商业分析框架,实现了行业分析的智能化、标准化和专业化。

效果展示

用户输入示例:

● 输入:“我想了解新能源汽车行业”

● 系统响应:“我已经分析出您想要了解新能源汽车行业,现在我将从行业概览、4P分析法、行业特征、波特五力模型、行业发展阶段五个维度进行分析,下面是分析结果 by ADP😇”

输出包含:

1.  行业概览分析(7个子维度)

2.  4P分析法(产品、价格、渠道、促销)

3.  行业特征分析(竞争、需求、技术、增长、盈利特征)

4.  波特五力模型分析(五个竞争力维度)

5.  发展阶段分析(投入期/成长期/成熟期/衰退期判断)

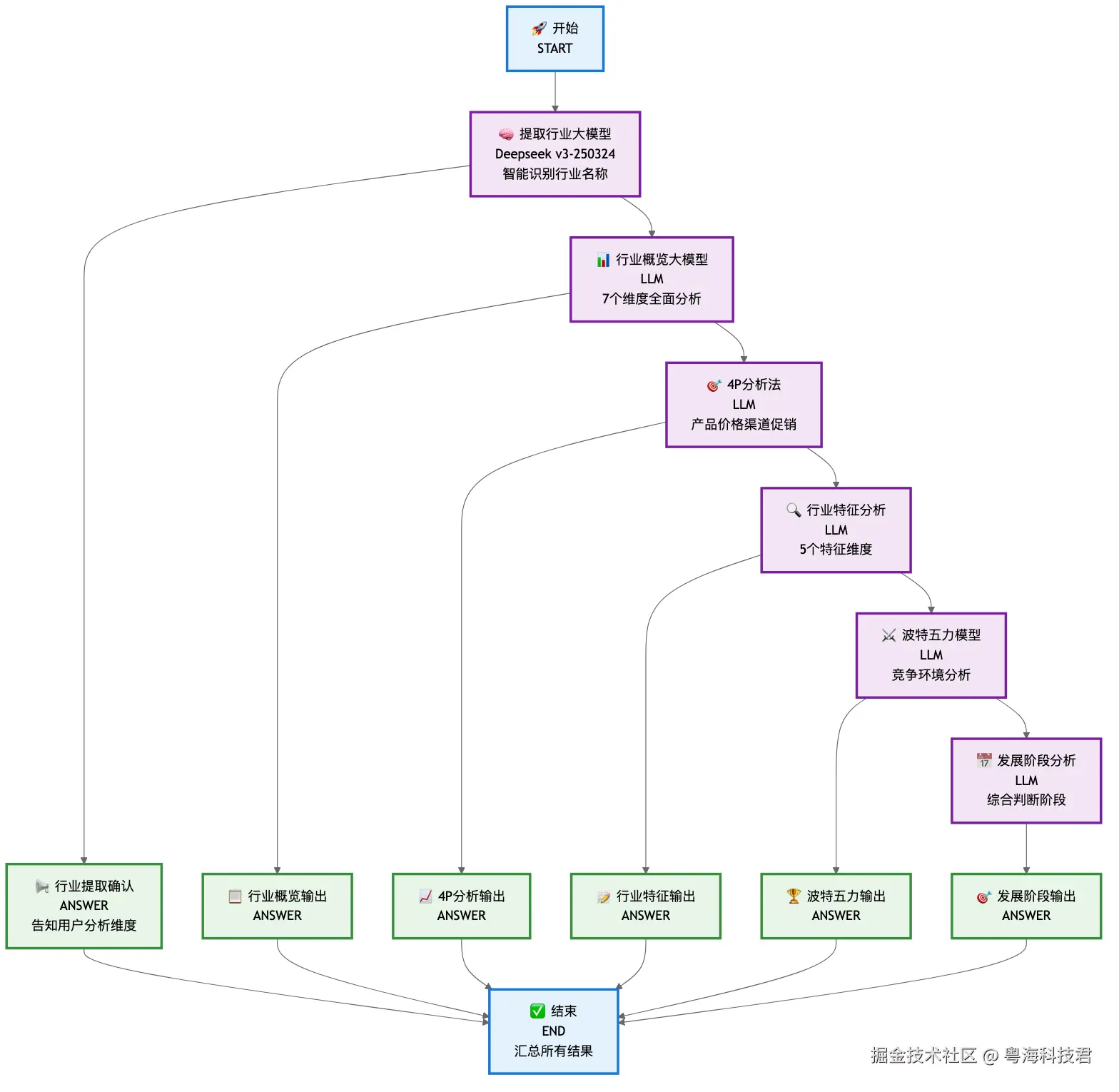
整体架构

该智能体采用"串联+并行"的混合处理架构:

1.  智能行业识别:首先通过LLM提取用户输入中的具体行业名称

2.  五维度专业分析:基于成熟的商业分析框架进行深度分析

3.  渐进式处理:每个分析维度依次处理,确保逻辑连贯性

4.  结构化输出:每个维度都有独立的输出节点,便于用户查看进度

5.  综合判断:最终基于所有分析结果进行发展阶段的综合判断

分步骤详解

步骤1:智能行业识别与提取

节点信息:

● 节点名称:提取行业大模型

● 节点类型:LLM

● 模型:Deepseek/deepseek-v3-250324

核心Prompt设计:

根据用户输入的{{input}},分析出用户想要了解的行业
# 输出
- XX行业
# 输出示例
-  比如"无人机行业"
-  比如"低空经济行业"
-  比如"快消行业"
# 注意
只需要输出'XX行业'

技术配置:

● Temperature:0.6(平衡准确性和创造性)

● TopP:0.6

● 最大Token:4000

● 超时设置:300秒

● 重试机制:最大重试3次,间隔1秒

步骤2:用户友好的进度提示

节点信息:

● 节点名称:行业提取

● 节点类型:ANSWER

输出内容:

“我已经分析出您想要了解{{hangye_output}},现在我将从行业概览、4P分析法、行业特征、波特五力模型、行业发展阶段五个维度进行分析,下面是分析结果 by TCADP😇”设计亮点:

● 向用户确认已识别的行业

● 明确告知分析维度和流程

● 使用友好的表情符号增强用户体验

● 为用户设定合理的期望

步骤3:行业概览深度分析

节点信息:

● 节点名称:行业概览大模型

● 角色定位:行业概览研究助手

分析维度(7个子维度):

1.  行业介绍:发展历程、产业链结构、商业模式

2.  行业数据:市场规模、增长率、市场占有率

3.  行业痛点情况:当前面临的主要问题和挑战

4.  行业发展驱动要素:推动行业发展的关键因素

5.  商业模式:主流的盈利模式和价值创造方式

6.  行业在价值链中的位置:在整个产业价值链中的定位

7.  细分市场情况:主要的细分领域和特点

步骤4:4P营销分析法

节点信息:

● 节点名称:4P分析法

● 角色定位:善于使用4P分析法分析行业的助手

分析维度(经典4P理论):

1.  产品情况(Product)

a.  产品类型和品类分布

b.  产品形态和技术特征

c.  产品生命周期阶段

2.  价格情况(Price)

a.  价格体系和定价策略

b.  折扣体系和促销政策

c.  价格断层和竞争态势

3.  渠道情况(Place)

a.  主要销售渠道分布

b.  渠道模式和合作关系

c.  渠道效率和覆盖范围

4.  促销情况(Promotion)

a.  主流推广策略

b.  促销手段和营销工具

c.  品牌建设和市场传播

步骤5:行业特征深度分析

节点信息:

● 节点名称:行业特征分析大模型

● 角色定位:善于进行行业特征分析的助手

分析维度(5个特征维度):

1.  竞争特征

a.  竞争企业数量和市场集中度

b.  主要竞争策略和差异化程度

c.  行业热点和发展趋势

d.  资源配置和竞争优势

2.  需求特征

a.  市场需求增长率和稳定性

b.  替代品威胁程度

c.  需求弹性和季节性特征

d.  客户群体和消费行为

3.  技术特征

a.  技术成熟度和复杂性

b.  技术影响力和发展趋势

c.  技术可保护性和壁垒

d.  研发投入和创新活跃度

4.  增长特征

a.  生产能力增长率

b.  新投资总额和投资方向

c.  市场扩张模式和增长驱动力

5.  盈利特征

a.  行业整体盈利水平

b.  盈利模式和关键成功因素

c.  盈利临界点和风险因素

步骤6:波特五力竞争环境分析

节点信息:

● 节点名称:波特五力模型分析行业竞争大模型

● 角色定位:行业竞争环境分析助手

分析维度(经典波特五力模型):

1.  上游供应商议价能力

a.  供应商集中度和转换成本

b.  原材料稀缺性和替代性

c.  供应商整合程度和依赖关系

2.  下游购买者议价能力

a.  客户集中度和采购规模

b.  产品差异化程度和转换成本

c.  客户盈利能力和价格敏感度

3.  行业内现有企业竞争情况

a.  竞争者数量和实力对比

b.  市场增长率和退出壁垒

c.  产品同质化程度和竞争激烈程度

4.  替代品威胁

a.  替代品的性价比优势

b.  客户对替代品的接受度

c.  替代品技术发展趋势

5.  潜在进入者威胁

a.  进入壁垒高低(资本、技术、政策等)

b.  资本要求和规模经济效应

c.  政策法规限制和市场准入门槛

步骤7:发展阶段综合判断

节点信息:

● 节点名称:发展阶段分析大模型

● 角色定位:行业发展阶段分析助手

分析方法:

● 输入数据:综合前面四个维度的所有分析结果

● 分析框架:基于行业生命周期理论

● 判断标准:市场增长率、技术成熟度、竞争格局、盈利水平等

发展阶段分类:

1.  投入期

a.  技术不成熟,产品标准化程度低

b.  市场需求不明确,客户接受度有限

c.  投资风险高,盈利能力弱

d.  企业数量少,竞争不激烈

2.  成长期

a.  技术逐步成熟,产品质量提升

b.  市场需求快速增长,客户认知度提高

c.  投资机会增多,盈利能力改善

d.  新企业大量进入,竞争加剧

3.  成熟期

a.  技术标准化,产品同质化严重

b.  市场增长放缓,需求趋于稳定

c.  竞争激烈,利润率下降

d.  行业整合加速,强者恒强

4.  衰退期

a.  需求下降,市场萎缩

b.  技术被新技术替代

c.  企业退出增加,行业萎缩

d.  投资价值降低

总结

基于ADP构建的行业分析一键生成智能体代表了AI技术在商业分析领域的重要应用突破。通过将传统的分析框架与先进的大语言模型技术深度融合,实现了行业分析的智能化、标准化和专业化。

这个智能体不仅是技术创新的成果,更是商业分析工作方式的重要变革。它为投资机构、咨询公司、企业战略部门、学术研究机构等提供了强有力的分析工具。