新能源电驱电流检测硬核“芯”选择!SC4643方案解析!

25 阅读3分钟

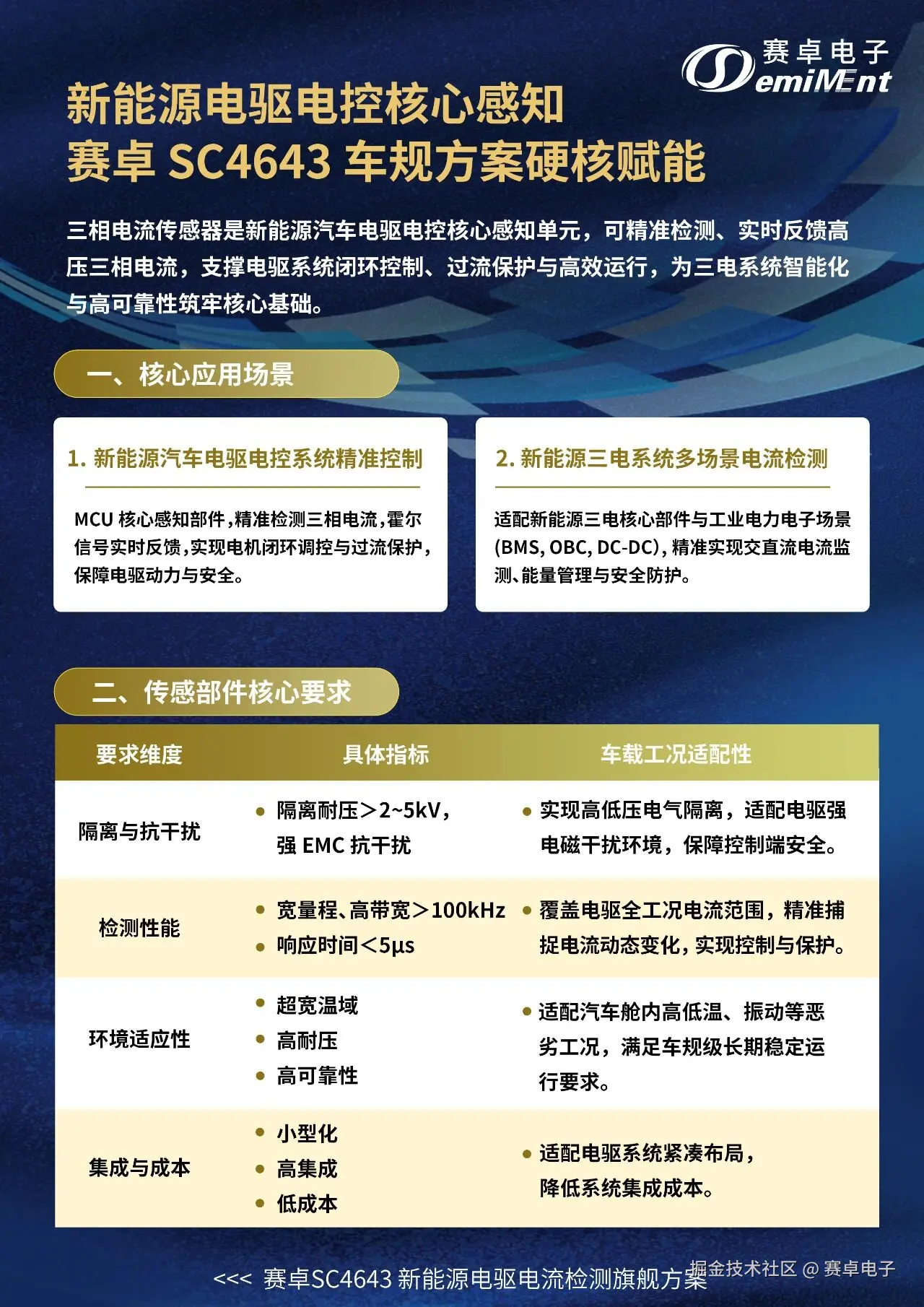
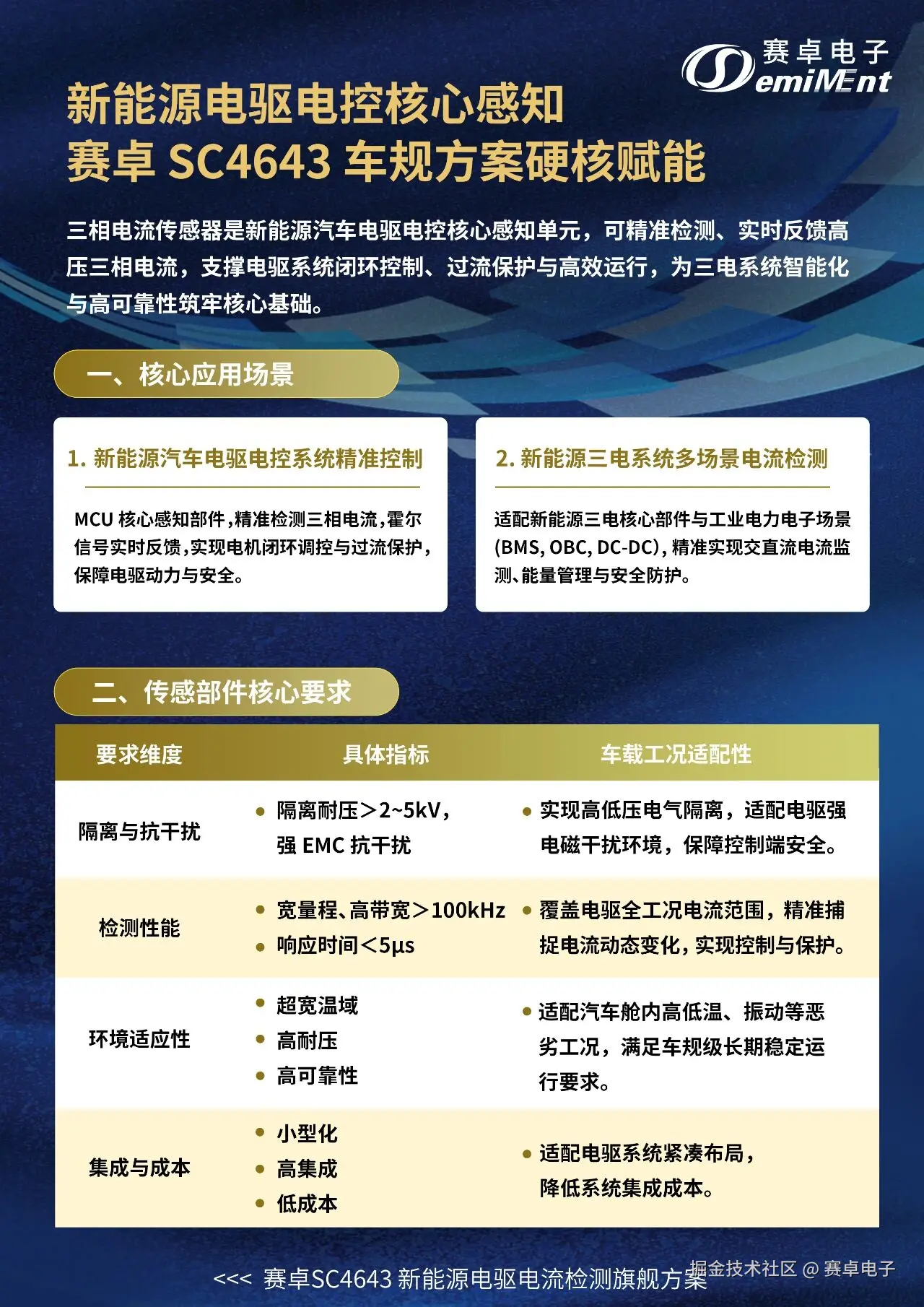
新能源电驱电流检测怕温漂大、响应慢?赛卓电子SC4643车规级方案给出稳定解法。作为新能源电驱感知核心,这款以SC4643为核心的车规级三相电流传感器芯片方案,已实现新能源电驱市场高占有率,为国产电驱感知提供可靠支撑,精准适配核心选型需求。

一、核心适配场景(全场景覆盖,直击应用需求)

新能源汽车电驱电控系统精准控制:  作为MCU核心感知部件,精准检测三相电流,霍尔信号实时反馈,实现电机闭环调控与过流保护,保障电驱动力与安全。

新能源三电系统多场景电流检测:  适配新能源三电核心部件与工业电力电子场景(BMS,OBC,DC-DC),精准实现交直流电流监测、能量管理与安全防护。 二、核心技术优势(精准解决选型痛点)

核心特性:可编程线性霍尔设计,灵敏度0.6~14mV/Gs可调,静态电压、零点、灵敏度温漂均可编程,适配多场景定制

高效响应:响应时间仅3.7μs带宽达120kHz低噪声设计,精准捕捉电驱快速电流波动

车规环境适配:通过AEC-Q100 Grade 0认证工作温度-40℃~150℃,4.5~5.5V宽供电,自带欠压、短路保护,低温漂特性(三温灵敏度温漂<±1.5%)

高兼容性:SIP4/多种TO封装(可折弯),支持国产Pin to Pin替代无缝替换 A1363、70310、MLX91209等国际热门型号

强防护性:VCC±15V、OUT 15V耐压,双端ESD防护,适配车载极端工况,降低系统故障率

作为车规级芯片供应商赛卓电子,该方案以高专业度高可靠性,完美匹配新能源汽车三电智能化、高集成化升级趋势,成为电驱电控感知环节的优质国产选择,一站式适配电驱国产化替换需求

(以上均为赛卓电子官方发布)

46431.jpg

500500.png

如需获取该方案完整技术手册、选型指南,或咨询具体适配细节,可通过官方渠道联系 :官网:semiment.com,咨询电话:021-6408 0230-803/19101635985(仅提供技术咨询与资料对接服务)。

(以上内容为企业官方技术分享,仅供行业参考,不涉及商业推广!!!!)

赛卓电子介绍如下:

赛卓电子科技(上海)股份有限公司成立于2011年,总部位于上海,并在杭州、西安、深圳、嘉善等地设有研发中心、销售中心和车规级封装厂。赛卓电子是国内最早面向汽车电子的集成电路(IC)设计公司之一,致力于为客户提供完整的车规级芯片解决方案,主要产品包括传感器芯片电源管理芯片、电机驱动芯片及其它高性能数模混合芯片等,广泛应用于汽车电子消费电子工业控制。