如何轻松地将数据从安卓设备传输到安卓设备

143 阅读7分钟

升级到新的 Android 手机,却不知道如何在 Android 设备之间传输数据?好在 Android 设备之间的数据迁移不再是难题。本指南提供 6 种不同的方法,助您高效传输数据。现在就开始吧!

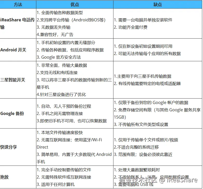
快速浏览一下这些方法:

3.png

第 1 部分:如何通过 iReaShare Phone Transfer 将数据从 Android 传输到 Android

iReaShare Phone Transfer是一款跨平台应用程序,旨在简化手机之间的数据传输流程。它以其用户友好的界面和跨操作系统传输各种数据类型(包括联系人、消息、照片、视频、音乐等)的能力而闻名。您可以使用它一次性将数据从一台安卓设备传输到另一台安卓设备。

iReaShare 电话转移的主要特点:

  • 直接从 Android 复制数据到 Android。

  • 支持照片、视频、音乐、文档、联系人、应用程序、短信等的传输。

  • 支持Android设备之间的无线数据传输。

  • 通过 USB 在移动设备之间稳定地移动数据。

  • 提供4种传输模式:Android到Android、Android到iOS、iOS到Android、 iOS到iOS 。

  • 兼容Android 6.0或更高版本,以及iOS 5.0或更高版本,包括最新版本。

以下是一键将所有内容从 Android 传输到 Android 的方法:

  1. 下载 iReaShare Phone Transfer 后,在电脑上安装。然后在桌面上打开它。

  2. 使用USB数据线将新旧Android手机分别连接到电脑,并在两部手机上开启USB调试功能。

  3. 确保正确识别“”和“目标”手机。如果没有,请使用“翻转”按钮切换它们。现在,从屏幕显示的列表中选择要传输的数据类型。点击“开始复制”。

首页.png

  1. 应用程序将开始将选定的数据从旧手机复制到新手机。等待该过程完成。

第 2 部分:如何通过 Android Switch 将 Android 转移到 Android

Android Switch 应用由 Google 开发,是一款数据传输工具,旨在帮助用户将信息从一台设备迁移到新的 Android 设备。您可以使用它将数据从旧 Android 手机迁移到新 Android 设备。不过,它支持 Android 9.0 或更高版本,因此您无法在非常老旧的 Android 手机上使用它。

使用 Android Switch 将 Android 迁移到新手机:

  1. 打开你的新安卓手机。然后从 Google Play 商店安装该应用到你的旧安卓手机上。

  2. 确保新旧手机都已充满电并连接到 Wi-Fi 网络。在新 Android 手机的设置过程中,系统会提示你从旧设备复制应用和数据。

  3. 如果您没有兼容的数据线,您可以选择无线传输数据。这时,Android Switch 应用就能派上用场了。

  4. 新手机会引导您连接到旧手机并开始传输。您可能需要扫描二维码或输入 PIN 码来建立安全连接。

  5. 您可以选择要复制到新手机的数据类型。所需时间取决于传输的数据量。请将两台设备保持靠近并保持开机状态,直至复制过程完成。

第 3 部分:如何通过 Samsung Smart Switch 将数据传输到新的 Android 手机

Samsung Smart Switch 是一款功能强大的专有应用程序,专为三星 Galaxy 设备设计。它是将数据从任何 Android 或iOS 设备传输到新的 Android三星手机的绝佳选择。

要使用 Smart Switch 将数据从 Android 移动到三星:

  1. 确保您的旧 Android 手机和新三星手机上都安装了 Smart Switch(它通常预装在新三星设备上)。

  2. 在新手机上,打开 Smart Switch 并选择“接收数据”。在旧手机上,选择“发送数据”。

  3. 您可以选择无线连接或通过 USB 数据线连接手机。有线连接需要一根 USB-C 转 USB-C 数据线,或者一根带适配器的 USB-A 转 USB-C 数据线。

  4. 新手机会扫描您的旧设备并显示可转移数据列表。选择要转移的数据。然后,点击“转移”即可开始数据迁移。在转移完成之前,请将两部手机放在一起并保持电量充足。

第 4 部分:如何通过 Google Backup 将数据从一个 Android 传输到另一个 Android

Google Backup 是一款出色且无需干预的数据传输工具。它会自动将您旧 Android 手机的数据备份到您的 Google 帐户,方便您轻松将其恢复到新的 Android 设备。

要从 Google Backup 恢复数据到新的 Android 手机:

  1. 在旧手机上,前往 “设置”  >“ Google ”>“备份”。确保“备份到 Google 云端硬盘”已开启,并且您的数据近期已备份。或者,开启“ Google One 备份”,然后点击“立即备份”。

  2. 设置新 Android 手机时,请使用您在旧设备上使用的 Google 帐户登录。设置过程中,系统会提示您从备份中恢复。请选择旧手机中的备份。

  3. 您可以选择要恢复的数据,包括联系人、通话记录、设置、应用程序等。点击“恢复”。

  4. 新的 Android 手机会在后台下载并恢复您的数据。请注意,此方法并不总是直接传输照片和视频;它们通常通过 Google Photos 同步。

第 5 部分:如何通过快速共享将数据从旧手机发送到新手机

快速共享是三星设备和其他一些安卓手机上的一项功能,允许在没有网络连接的情况下,在设备之间快速本地共享文件。对于少量文件传输来说,这是一个不错的选择。

方法如下:

  1. 在新旧手机上,从快速设置面板或设备设置中打开快速共享。

  2. 在旧的 Android 手机上,打开图库、文件应用程序或任何其他应用程序,然后选择要传输的文件(照片、视频、文档等)。

  3. 点击“共享”图标,并从选项中选择“快速共享”。你的新手机应该会出现在附近设备列表中。点击它。

  4. 新手机上会弹出通知。点击“接受”即可接收文件。由于本地连接,传输速度会非常快。

第 6 部分:如何通过拖放将 Android 复制到 Android

对于喜欢简单方法的用户来说,在 Android 设备之间拖放文件既简单又有效。只要将两台设备都连接到电脑,就可以轻松拖放文件。

要通过拖放操作将 Android 数据复制到另一部 Android 手机:

  1. 使用 USB 数据线将新旧 Android 手机连接到电脑。

  2. 在两部手机上,从屏幕顶部向下滑动,然后点击 USB 通知。将 USB 连接模式更改为“文件传输/Android Auto ”或“ MTP ”。

  3. 在电脑上打开 “文件资源管理器”  。然后打开旧手机的内部存储文件夹。找到包含要复制文件的文件夹(例如,DCIM 用于照片,Music 用于歌曲)。

  4. 将选定的文件夹或文件从旧手机窗口拖放到新手机窗口的相应文件夹中。

第 7 部分:有关将数据从 Android 传输到 Android 的常见问题

问题 1:哪个应用程序最适合将所有数据从 Android 传输到 Android?

Samsung Smart Switch、iReaShare Phone Transfer 和 Google Backup 等应用程序是传输所有数据的最佳选择。Samsung Smart Switch 特别推荐给三星用户,而 iReaShare 则适用于所有安卓设备。

问题 2:在传输数据之前,我是否应该将 SIM 卡放入新的 Android 手机中?

传输数据前无需插入 SIM 卡,因为大多数数据传输方式无需插入 SIM 卡即可进行。不过,建议在传输完成后插入 SIM 卡,以便开始使用蜂窝服务。

Q3:我可以将所有应用程序复制到我的新 Android 手机上吗?

是的,大多数应用程序可以通过 Google Backup、Smart Switch 或 iReaShare Phone Transfer 进行转移。但是,没有工具可以转移系统应用程序。此外,根据所使用的转移方式,某些应用程序可能需要从 Google Play 商店重新安装。

结论

将数据从一部安卓手机传输到另一部手机很简单,对吧?通过以上 6 种方法,您现在可以传输不同类型的数据,甚至是联系人、短信和通话记录等基本信息。如果您想在设置后一键传输各种类型的数据, iReaShare Phone Transfer将非常适合您。它的数据传输和设备要求最低。