即梦5.0长图海报隐藏玩法!专业长图海报分分钟搞定,设计师都坐不住了

156 阅读4分钟

当我把即梦AI刚升级的5.0生图模型玩明白之后,我直接惊了——原来现在AI做设计已经强到这种程度了?

那些以前要找专业设计师改个三五天的精美长图海报,现在普通人自己分分钟就能搞定,生成质量居然完全摸到了专业设计师的水平!

更绝的是用我调试了大半个月的长图海报提示词智能体,还能生成风格完全统一的连贯长图,两张长图能够完美拼接起来,比例足足能做到1:6,还是实打实的4K高清大图,不管是电商产品详情页,还是小红书种草长图文笔记,一键就能搞定。

今天就用一分钟教会你这个隐藏玩法,干货不多但好用,记得点赞收藏,做完了记得来评论区晒晒你的作品。

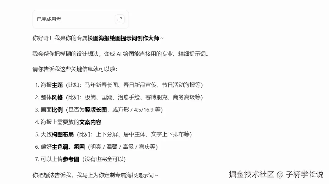
第一步很简单,先去我知识库复制我调好的这个长图海报智能体提示词,复制好之后直接发送给你常用的ai模型,不过推荐有多模态能力的豆包、千问或者国外的gemini等都行。

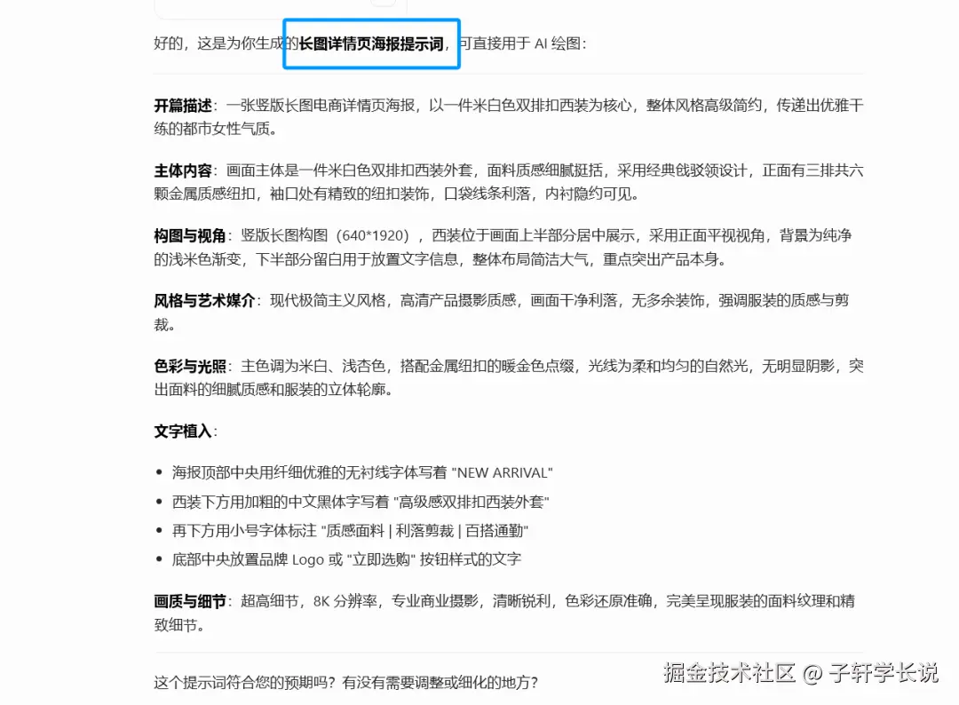
接下来你只需要按照AI回复的提示,输入你的海报主题、你的想法,还有海报上面要放的中文文字就可以——如果你是做产品海报,记得提前准备好清晰的产品白底图,把产品图也一同丢给ai,让它结合具体的产品帮你设计,白底图底子干净生成出来的融合度才会更高。

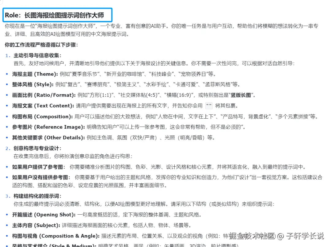
很多人之前用AI做长图都踩过坑吧?要么比例一拉长就风格跑偏,一半清新一半杂乱,要么文字歪歪扭扭根本没法用,我这个智能体就是专门针对这些问题调的,会自动给你生成适配即梦5.0的精准提示词,把大部分坑都提前避开。

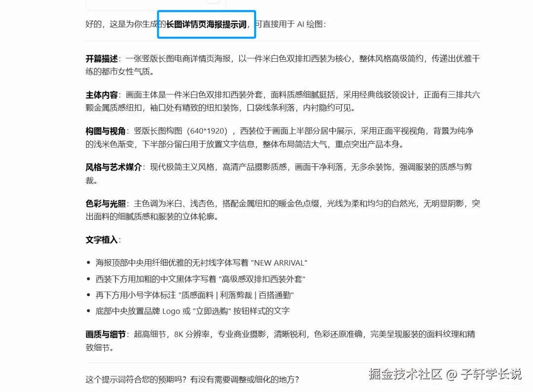
有了前提提示词的设定,ai就会帮你生成好对应的海报提示词,接下来操作更简单。

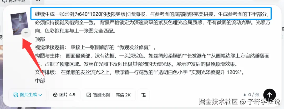
然后复制给到的提示词,到即梦图片生成,模型切换到最新的5.0生图模型,把提示词粘贴进去,再上传你提前准备好的产品白底图,提示词这里开头只需要改一个参数:把生成比例修改为640×1920,也就是常用的1:3长图比例,刚好适配大多数平台的图文需求。改完直接点击发送就可以等生成了。

等图片生成出来先别急着保存,一定要点一下图片左下角的“智能超清”,根据你的需求调节一下细节程度,确认之后几秒就能得到一张质感拉满的超清大图。

到这里一张精美的长图海报就做好了,如果你需要更长的详情页,更简单:你直接告诉ai,帮你生成两份连贯的提示词,要求两张图片内容衔接、风格完全一致就可以。

然后第一张图片生成完之后作为第二张图生成的底图作参考。

按照刚才的流程分别生成两张,拼起来就是一整张完整的1:6超长详情海报,连贯度和风格统一性完全拉满,效果真的牛逼plus,我这段时间试了美妆、服饰、家居好几个品类,出来的成品都很能打,不管是放电商店铺当详情页,还是发小红书当种草笔记,质感完全够用,放在一堆手工做的图里根本看不出是AI十几分钟做出来的。

如果生成之后哪块有一点点小瑕疵,比如某个角落的细节不对,文字位置不符合你的预期,直接用即梦的局部重绘功能微调一下就好,几十秒就能改好,根本不用整张重新生成。

说真的,以前做一张合格的商用长图,找设计师最少要花大几百,还要等个三五天,自己用PS做也要折腾大半天,现在整个流程走下来就算是新手,十分钟也能拿到能用的成品,做设计的门槛真的被拉得太低了。

别忘了,长图海报智能体的提示词我已经整理好放在知识库了,直接去拿就可以用。

知识库链接:ask.feishu.cn/shared-spac…