无需 iTunes 将文件从 PC 传输到 iPhone

87 阅读8分钟

iTunes 曾经是管理 iPhone 内容的标准方式,但许多用户觉得它速度慢、操作繁琐。幸运的是,现在无需 iTunes 即可将文件从电脑传输到 iPhone。专用的传输软件、云服务和无线应用都是不错的选择。它们可以帮助您在电脑和 iPhone 之间传输各种文件。

快速浏览一下这7种方法的优缺点:

2.png

21.png

第一部分:无需 iTunes,即可通过 iReaShare iPhone Manager 将文件从 PC 传输到 iPhone

如果您更喜欢使用 USB 连接电脑和 iPhone, iReaShare iPhone Manager将是比 iTunes 更好的选择,它可以帮助您将文件从电脑传输到 iPhone。使用 iReaShare iPhone Manager,您可以直接在 Windows/Mac 电脑上访问 iPhone 的数据,例如照片、视频、音频文件、联系人、信息、书籍等等。您还可以将电子书、书签、联系人、日历事件等从电脑导入到 iPhone,而无需使用 iTunes。

iReaShare iPhone Manager 的主要功能:

* 将文件从电脑无缝传输到 iOS 设备。

  • 按类别在界面上显示您的 iPhone 数据。

  • 使用 USB 数据线将 iPhone 数据导出到电脑。

  • 以原始质量和格式传输媒体文件。

  • 允许您在 PC 或 Mac 上编辑联系人、添加书签和卸载应用程序。

* 将 iPhone 数据备份到电脑,并轻松恢复备份数据。

  • 兼容大多数 iOS 设备,包括 iPhone 17 Pro Max/17 Pro/17/Air/16/15/14/13/12/11/X、iPad Pro、iPad mini、iPad Air 等。

  • 无广告,并遵循只读模式。

以下是如何在不使用 iTunes 的情况下,通过电脑将文件复制到 iPhone 的方法:

  1. 首先在电脑上下载 iReaShare iPhone Manager,然后安装并启动它。

  2. 使用 USB 数据线将 iPhone 连接到电脑。然后在 iPhone 上选择“信任”。软件会快速识别您的设备。

手机连接.png

  1. 在左侧面板中选择文件类型,然后点击“导入”。接着从电脑中选择文件,然后点击“打开”将其传输到 iPhone。

第二部分:无需 iTunes,通过 LocalSend 将文件复制到 iPhone

LocalSend 是一款免费的开源应用程序,它允许您通过本地网络在设备之间安全地发送文件和文件夹,而无需依赖互联网或专用服务器。因此,您可以使用此应用程序将 PC 文件传输到 iPhone。

如何在不使用 iTunes 的情况下,通过 LocalSend 将视频从 PC 传输到 iPhone:

  1. 在您的电脑和 iPhone 上安装 LocalSend 应用,并确保两个设备都连接到同一个 Wi-Fi 网络。

  2. 在电脑上打开 LocalSend,点击“发送”,然后选择要传输的文件或文件夹。运行 LocalSend 的 iPhone 应该会自动显示为接收方。选择该 iPhone 并开始传输。

  3. 在 iPhone 上,点击“接收”>“接受”。然后文件就会保存到你的 iPhone 上。

第三部分:无需 iTunes,通过 Google 云端硬盘将文件从电脑传输到 iPhone

如果您更倾向于使用云端解决方案, Google 云端硬盘是传输文件的绝佳选择。使用 Google 云端硬盘,您可以从电脑上传文件,然后通过 Google 云端硬盘应用在 iPhone 上访问这些文件。

无需 iTunes,如何使用 Google 云端硬盘将 PC 文件传输到 iPhone:

  1. 在电脑上打开 Google 云端硬盘,登录您的 Google 帐户,然后上传您要传输的文件。

  2. 如果您还没有安装 Google 云端硬盘应用,请从 App Store 下载并安装。打开应用并使用同一帐户登录。

  3. 然后您可以导航到已上传的文件。要将文件保存到您的 iPhone,请点击文件旁边的三点菜单,然后选择“可离线使用”>“保存到文件”。

第四部分:无需 iTunes,即可通过 AirDroid 将文件从 PC 发送到 iPhone

AirDroid是另一款功能强大的解决方案,无需iTunes即可在PC和iPhone之间传输文件。它支持无线文件传输,因此您甚至不需要USB数据线。

使用 AirDroid 将文件从 PC 发送到 iPhone:

  1. 在您的电脑和iPhone上下载并安装AirDroid应用程序。在两台设备上登录您的AirDroid帐户或注册一个帐户。

  2. 在电脑上的 AirDroid 界面中,选择“我的设备”下的 iPhone。然后将文件拖放到界面中。或者点击“文件”或“文件夹”图标,从电脑中选择文件。发送文件。

  3. 然后你就可以在iPhone上收到这些文件了。

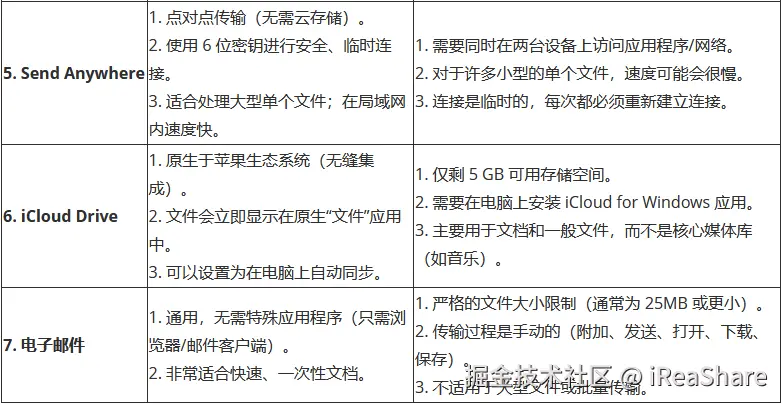
第五部分:无需 iTunes 即可通过 Send Anywhere 将文件传输到 iPhone

Send Anywhere 是一款简单易用的工具,无需使用 iTunes 即可将文件从 PC 传输到 iPhone。它支持跨平台文件传输,这意味着您可以在不同的操作系统之间发送文件。

方法如下:

  1. 在您的电脑上,访问 Send Anywhere 网站或使用桌面应用程序,点击“发送”,然后选择要发送的文件。

  2. 系统将生成一个6位数的密钥。然后在你的iPhone上安装Send Anywhere应用程序。

  3. 在 iPhone 上打开 Send Anywhere 应用,输入代码,文件就会传输。之后,您就可以直接在 iPhone 上访问传输的文件了。

第六部分:无需 iTunes,通过 iCloud 云盘将文件从 PC 同步到 iPhone

如果您更喜欢使用苹果生态系统,iCloud 云盘可实现 PC 和 iPhone 之间的无缝文件传输。设置完成后,iCloud 云盘会在设备间自动同步文件。不过,iCloud 云盘仅提供 5GB 的免费存储空间。

使用 iCloud 云盘将文件从 PC 同步到 iPhone:

  1. 在您的电脑上下载并安装适用于 Windows 的 iCloud。使用您的 Apple ID 登录。

  2. 设置完成后,您就可以在电脑上访问 iCloud 云盘文件夹。将要传输的文件拖入此文件夹即可。

  3. 在 iPhone 上,打开“文件”应用并前往 iCloud 云盘。您应该可以看到所有已上传的文件。您可以将文件下载到 iPhone,也可以直接在“文件”应用中查看。

第七部分:无需 iTunes,通过电子邮件将文件从 PC 传输到 iPhone

最后,使用电子邮件也是一种简单有效的方法。虽然传输大文件可能不是最快的,但通过电子邮件给自己发送文件是一种可靠且免费的在电脑和 iPhone 之间传输数据的方法。

以下是步骤:

  1. 在您的电脑上,新建一封电子邮件,将要传输的文件作为附件,然后发送到您自己的电子邮件地址。

  2. 打开 iPhone 上的电子邮件应用(例如“邮件”、“Gmail”等),找到您刚刚发送的邮件。点击附件即可将其直接下载到您的 iPhone。

  3. 下载完成后,您就可以在 iPhone 上查看和使用这些文件了。

第 8 部分:关于 PC 到 iPhone 文件传输的问答

问题1:为什么我无法通过拖放操作将文档从我的电脑复制到我的iPhone?

核心问题在于,iPhone 连接到 Windows 电脑时,并不会像 U 盘那样将整个文件存储空间完全暴露出来。iOS 使用的是“沙盒”环境。这意味着每个应用,例如邮件、Word 或照片应用,都会将其数据存储在一个私有的、隔离的容器(即各自的沙盒)中。

当你拖动一个文档时,你的电脑不知道该文件是要发送到 iPhone 上哪个应用程序的沙盒中,而 iPhone 也不会允许电脑直接访问并随意转储文件。

Q2:我可以使用快速共享或蓝牙将文件从我的电脑无线发送到 iPhone 吗?

不,您无法直接使用 Quick Share 或标准蓝牙文件传输功能从 PC 向 iPhone 传输文件。Quick Share 是 Google(以及之前的 Samsung)开发的专有文件共享协议,专用于 Android 设备和 Windows PC。即使 Quick Share 和 AirDrop 可以在某些 Android 手机和 iPhone 之间发送和接收文件,但目前尚不支持在 PC 和 iPhone 之间进行文件传输。

Q3:如果我越狱了我的 iPhone,我可以在电脑上访问更多 iPhone 文件吗?

是的。越狱可以移除这些安全限制,让您和专用的电脑软件获得对整个操作系统结构的“root权限”。例如,您可以通过越狱应用商店安装AFC2(Apple File Conduit 2)。它可以修改底层文件共享服务,从而授予对iPhone整个根文件系统的访问权限,而不仅仅是用户可访问的文件夹。但是,请务必注意安全风险。

结论

如果您更喜欢像iReaShare iPhone Manager这样功能强大的专业应用程序,您可以下载它,然后轻松地在电脑和 iPhone 之间传输文件。这款工具将为您提供更多实用功能。如果您喜欢 Google Drive 和 iCloud 等云服务的便捷性,可以直接使用它们在设备之间同步文件。当然,您也可以选择其他无需 iTunes 的文件传输方式。