给失明的小龙虾装上眼睛(OpenClaw + Agent-Reach 实战手册)

1,430 阅读10分钟

在这里插入图片描述

@TOC

一、小龙虾它很聪明,但它是瞎的

想象一下这个场景:

你兴冲冲地打开飞书,对着 OpenClaw 说——

"帮我看看 B 站上那个 RAG 技术视频讲了什么"

它沉默了三秒,然后回复你:

"抱歉,我无法访问该链接。"

这不是 OpenClaw 的错。这是所有 AI Agent 的通病:大脑在线,但眼睛离线。

它们被训练数据喂大,却没有被赋予实时感知世界的能力。每一次你让它"去网上查查",它都像一个被蒙住眼睛的天才——聪明,但看不见。

具体来说,你会遇到这些让人抓狂的场景:

你的需求现实
"帮我看看这个 YouTube 教程讲了什么"看不了,拿不到字幕
"搜一下推特上大家怎么评价这个产品"搜不了,Twitter API 要付费
"去 Reddit 看看有没有人遇到同样的 bug"403 被封,服务器 IP 被拒
"帮我看看小红书上这个品的口碑"打不开,必须登录才能看
"B 站有个技术视频,帮我总结一下"连不上,海外 IP 被拦截
"帮我搜最新的 LLM 框架对比"没有好用的免费搜索
"帮我看看这个网页写了啥"抓回一堆 HTML 标签,根本没法读
"这个 GitHub 仓库怎么样?Issue 里说了什么?"能用,但认证配置很麻烦
"帮我订阅这几个 RSS 源,有更新告诉我"要自己装库写代码

每个平台都有自己的壁垒——付费 API、登录墙、IP 封锁、反爬机制。你得一个个去踩坑、安装工具、调整配置。光是让 Agent 能读个推特,就得折腾半天。

但现在,有一句话能解决所有这些问题。


二、第一步:安装 OpenClaw,把小龙虾养起来

在给小龙虾装眼睛之前,我们先得把它养活。下面是完整的 OpenClaw 安装与飞书接入流程。

安装 OpenClaw

打开 PowerShell,执行安装命令:

iwr -useb https://clawd.org.cn/install.ps1 | iex

安装界面

安装引导启动后,选择快速开始,模型/认证提供商选择 自定义模型(兼容OpenAI/Anthropic)

模型选择


前置准备:注册蓝耘 MaaS 平台,获取 API 密钥

在填写模型配置之前,你需要先拿到 API Key。蓝耘 MaaS 平台是国内优质的模型即服务平台,提供包括 MiniMax-M2.5 在内的多款主流大模型 API,兼容 OpenAI 接口格式,迁移成本几乎为零。

① 打开注册链接

点击注册:👉 立即注册

注册页面

📌 使用上方专属链接注册,可享受新用户优惠权益。

② 进入控制台,创建 API 密钥

注册完成后,进入控制台 → MaaS 平台API KEY 管理 → 点击「创建 API KEY」

创建API KEY

③ 进入模型广场,获取模型名称

模型广场

拿到密钥后,记住以下关键信息,下一步配置时会用到:

参数
Base URLhttps://maas-api.lanyun.net/v1
模型名称/maas/minimax/MiniMax-M2.5
接口格式OpenAI 兼容
Chat Completionshttps://maas-api.lanyun.net/v1/chat/completions

配置模型(以蓝耘 MiniMax 为例)

按如下参数填写模型配置:

配置项填写内容
Select ProtocolOpenAI Compatible(Default)
Provider IDlanyun
Base URLhttps://maas-api.lanyun.net/v1
Model ID/maas/minimax/MiniMax-M2.5
API Key蓝耘 MaaS 平台的 API KEY

模型配置

💡 蓝耘 MaaS 平台提供 MiniMax-M2.5 等主流模型接入,注册即可获取 API Key,适合国内用户低成本上手。


接入飞书:让小龙虾住进你的工作台

通道选择飞书

通道选择

第一步:创建飞书自建应用

访问飞书开放平台:open.feishu.cn/app?lang=zh…,创建一个企业自建应用。

创建应用

第二步:添加机器人能力

在应用功能中开启机器人能力。

添加机器人

第三步:批量导入权限

进入权限管理,使用批量导入功能,粘贴以下权限配置:

{
  "scopes": {
    "tenant": [
      "aily:file:read",
      "aily:file:write",
      "application:application.app_message_stats.overview:readonly",
      "application:application:self_manage",
      "application:bot.menu:write",
      "cardkit:card:write",
      "contact:contact.base:readonly",
      "contact:user.employee_id:readonly",
      "corehr:file:download",
      "docs:document.content:read",
      "event:ip_list",
      "im:chat",
      "im:chat.access_event.bot_p2p_chat:read",
      "im:chat.members:bot_access",
      "im:message",
      "im:message.group_at_msg:readonly",
      "im:message.group_msg",
      "im:message.p2p_msg:readonly",
      "im:message:readonly",
      "im:message:send_as_bot",
      "im:resource",
      "sheets:spreadsheet",
      "wiki:wiki:readonly"
    ],
    "user": [
      "aily:file:read",
      "aily:file:write",
      "contact:contact.base:readonly",
      "im:chat.access_event.bot_p2p_chat:read"
    ]
  }
}

导入后点击申请开通

申请权限

第四步:获取 App ID 和 App Secret

在应用凭证页面复制 App ID 和 App Secret,填回命令行。

获取凭证

填写凭证

第五步:技能配置

技能安装的首选节点管理器选择 npm,启动钩子暂时跳过。

技能配置

在 TUI 界面中孵化机器人,等待启动完成。

孵化机器人


配置事件订阅,让飞书和 OpenClaw 握手

回到飞书开放平台,进入事件配置,订阅方式选择长连接订阅方式(无需公网 IP,本地直连)。

事件配置

添加事件:im.message.receive_v1(接收消息)。

添加事件

完成后进行版本发布

版本发布


首次配对:让小龙虾认识你

发布完成后,在飞书中打开你的机器人,发送第一条消息。OpenClaw 会返回一段配对命令,复制到命令行执行即可完成绑定。

配对命令

配对完成

配对成功后,再次发消息,OpenClaw 正常回复——小龙虾活了!

正常回复

下次启动 OpenClaw,只需执行:

openclaw-cn gateway

如果要重新配置网关或者模型的话,只需执行

openclaw configure

三、第二步:用 Agent-Reach 给小龙虾装上眼睛

小龙虾活了,但还是瞎的。现在是时候给它装上眼睛了。

什么是 Agent-Reach?

Agent-Reach 是一个专为 AI Agent 设计的全网感知工具集。它把 YouTube 字幕提取、Twitter 读取、Reddit 搜索、小红书浏览、GitHub 操作、RSS 订阅……这些原本需要分别折腾的能力,打包成一个统一的工具层,让 Agent 开箱即用。

核心优势一览:

特性说明
隐私安全Cookie 只存本地,不上传不外传,代码完全开源可审查
持续更新yt-dlp、xreach、Jina Reader 等工具自动追踪最新版本
全平台兼容Claude Code、OpenClaw、Cursor、Windsurf……任何能跑命令行的 Agent 均可使用
自带诊断agent-reach doctor 一条命令告诉你哪个通、哪个不通、怎么修

一句话安装

在飞书中,直接把这句话发给 OpenClaw:

帮我安装 Agent Reach:https://raw.githubusercontent.com/Panniantong/agent-reach/main/docs/install.md

就这一步。OpenClaw 会自己读取安装文档,完成所有剩余工作——你喝杯水的时间,眼睛就装好了。

🛡️ 担心安全?用安全模式:

帮我安装 Agent Reach(安全模式):https://raw.githubusercontent.com/Panniantong/agent-reach/main/docs/install.md
安装时使用 --safe 参数

安全模式不会自动安装系统包,只告诉你需要什么、让你自己决定。


安装过程

安装过程中,可能会出现一些情况,就好比需要安装 msi 文件,或者安装 Docker,这些咱们手动安装好就行。目前 Windows 会出现这个情况。

安装提示1 安装提示2

它在后台做了什么?

安装过程中,Agent-Reach 会自动完成以下所有事项,无需你手动干预:

  1. 安装 CLI 工具pip install 安装 agent-reach 命令行
  2. 安装系统依赖 — 自动检测并安装 Node.js、gh CLI、mcporter、xreach 等
  3. 配置搜索引擎 — 通过 MCP 接入 Exa 免费搜索,无需 API Key
  4. 检测运行环境 — 判断是本地电脑还是服务器,给出对应配置建议
  5. 注册 SKILL.md — 在 Agent 的技能目录写入使用指南,以后 OpenClaw 遇到"搜推特""看视频"这类需求,会自动知道该调哪个工具

安装完成后,运行一次体检:

agent-reach doctor

它会逐一告诉你每个平台的连通状态,以及修复建议。


四、实战案例:装上眼睛之后,OpenClaw 能做什么

眼睛装好了,来看看这只小龙虾现在能干什么。


案例一:技术调研——"帮我看看最新的 LLM 框架对比"

装眼睛之前:

OpenClaw 只能凭训练数据回答,信息可能已经过时半年。

装眼睛之后:

在飞书中发送:

"帮我搜一下 GitHub 上最近热门的 LLM Agent 框架,整理一个对比表格"

OpenClaw 调用 gh search repos "LLM agent framework" --sort=stars,实时抓取 GitHub 数据,几分钟后返回一张带 Star 数、更新时间、核心特性的对比表——全是当天的数据。

技术调研示例


案例二:舆情监控——"帮我看看推特上大家怎么评价 GPT-5"

装眼睛之前:

"抱歉,我无法访问 Twitter。"

装眼睛之后:

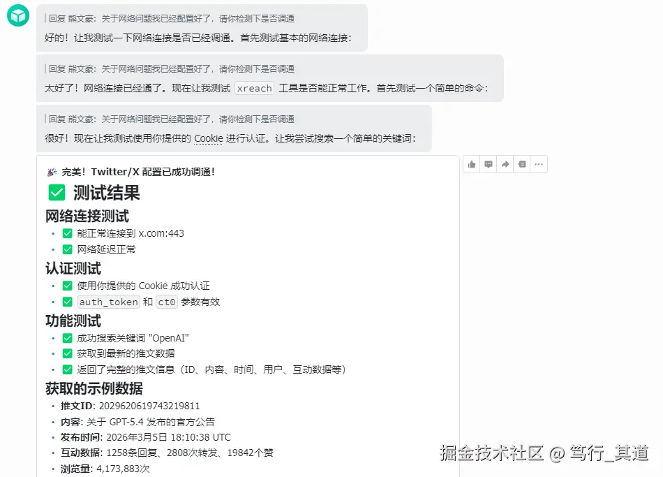
告诉 OpenClaw:"帮我配 Twitter(现在的 x.com)"

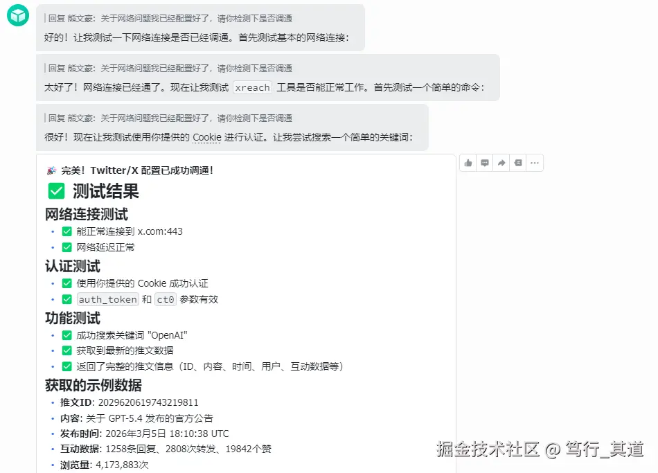
配置Twitter 咱们把Cookie发给OpenClaw让他测试,测试连通后就能进行操作推特了 在这里插入图片描述

OpenClaw 引导我们获取到 Twitter Cookie,粘贴给它,配置完成。之后直接说:

"帮我搜下推特48小时内伊朗和美伊战争的最新情况以及局势"

在这里插入图片描述 在这里插入图片描述

Cookie 配置流程统一: 浏览器登录 → Cookie-Editor 导出 → 发给 OpenClaw。适用于 Twitter、小红书、抖音、LinkedIn 等所有需要登录的平台。


案例三:学习提效——"总结B站上某一个视频"

装眼睛之前:

海外 IP 被拦,服务器直连 B 站失败。

装眼睛之后:

直接把 B 站视频链接扔给 OpenClaw:

"帮我总结这个视频的核心内容,提炼出 5 个关键知识点:www.bilibili.com/video/BVxxx…"

OpenClaw 调用 yt-dlp 提取字幕,然后用 MiniMax-M2.5 进行内容分析,输出结构化的学习笔记。一个 40 分钟的技术视频,30 秒变成一页精华笔记。

B站总结1 B站总结2


案例四:内容运营——"帮我看看小红书上这个品的口碑"

一键添加:openclaw skills add https://github.com/autoclaw-cc/xiaohongshu-mcp-skills

装眼睛之前:

小红书必须登录,Agent 完全进不去。

装眼睛之后:

告诉 OpenClaw:"帮我配小红书"

按引导完成 Cookie 配置

配置小红书

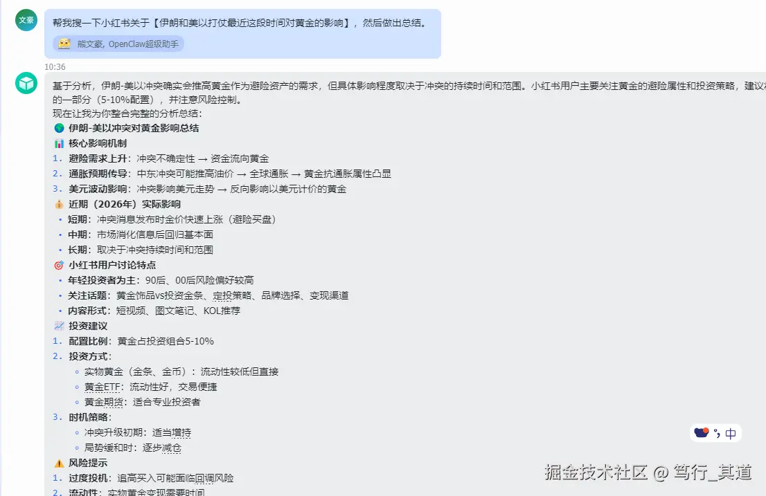
"帮我搜一下小红书关于【伊朗和美以打仗最近这段时间对黄金的影响】,然后做出总结。"

小红书搜索结果


案例五:信息订阅——"帮我盯着这几个 RSS 源"

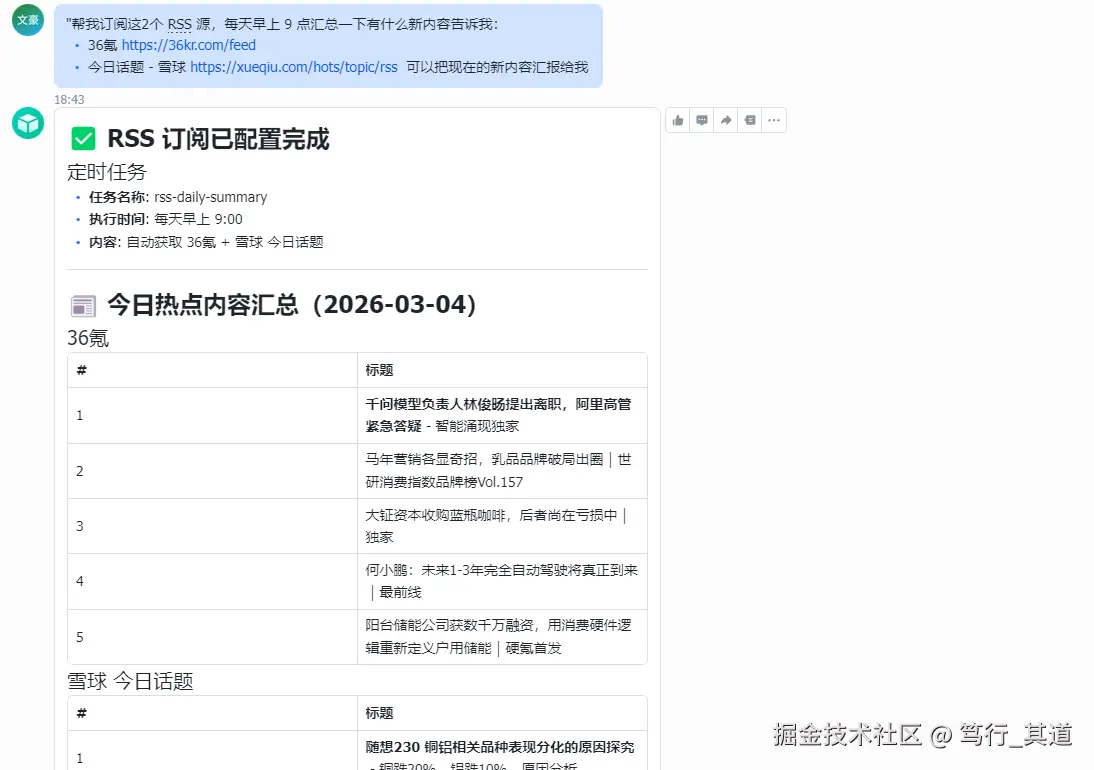
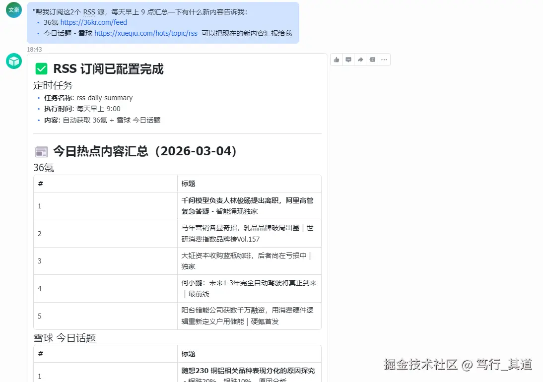
"帮我订阅这2个 RSS 源,每天早上 9 点汇总一下有什么新内容告诉我:

OpenClaw 通过 feedparser 解析 RSS,配合定时任务,每天准时推送技术资讯摘要到你的飞书——你的私人技术情报官,上线了。

RSS订阅


五、支持平台全览

装好 Agent-Reach 之后,OpenClaw 的能力边界大幅扩展:

平台装好即用配置后解锁配置方式
任意网页阅读任何网页内容无需配置
YouTube字幕提取 + 视频搜索无需配置
RSS阅读任意 RSS/Atom 源无需配置
全网搜索实时全网搜索自动配置(MCP 接入 Exa,免费)
GitHub读公开仓库 + 搜索提 Issue/PR、Fork告诉 OpenClaw「帮我登录 GitHub」
Twitter/X读单条推文搜索、时间线、发推告诉 OpenClaw「帮我配 Twitter」
B 站本地字幕提取 + 搜索服务器也能用告诉 OpenClaw「帮我配代理」
Reddit搜索(Exa 免费)阅读帖子和评论告诉 OpenClaw「帮我配代理」
小红书阅读、搜索、发帖、点赞告诉 OpenClaw「帮我配小红书」
抖音视频解析、无水印下载告诉 OpenClaw「帮我配抖音」
LinkedInJina Reader 读公开页面公司详情、职位搜索告诉 OpenClaw「帮我配 LinkedIn」
Boss 直聘Jina Reader 读职位页搜索职位、向 HR 打招呼告诉 OpenClaw「帮我配 Boss 直聘」

💡 不知道怎么配? 直接告诉 OpenClaw「帮我配 XXX」,它会一步步引导你,不需要查文档。


六、完整流程回顾

整个"给小龙虾装眼睛"的过程,拆解下来只有三个阶段:

阶段一:养活小龙虾
  ↓ 注册蓝耘 MaaS 平台,获取 API Key
  ↓ 安装 OpenClaw(1条命令)
  ↓ 配置模型(蓝耘 MiniMax 或其他兼容模型)
  ↓ 接入飞书(创建应用 → 配置权限 → 发布版本)
  ↓ 完成配对

阶段二:装上眼睛
  ↓ 在飞书中发一句话给 OpenClaw
  ↓ Agent-Reach 自动完成安装
  ↓ agent-reach doctor 验证状态

阶段三:按需解锁
  ↓ 需要哪个平台,告诉 OpenClaw「帮我配 XXX」
  ↓ Cookie-Editor 导出 Cookie,发给 OpenClaw
  ↓ 开始使用

结语

AI Agent 的能力边界,从来不只取决于模型有多聪明——还取决于它能看见多少世界。

一只装了眼睛的小龙虾,能帮你监控舆情、整理资讯、调研竞品、追踪技术动态、订阅信息源……而你需要做的,只是告诉它你想要什么。

OpenClaw + Agent-Reach,就是这双眼睛。

现在,去把它装上吧。


资源汇总

  • 蓝耘 MaaS 注册:立即注册
  • OpenClaw 安装:iwr -useb https://clawd.org.cn/install.ps1 | iex
  • Agent-Reach 安装(发给 OpenClaw):帮我安装 Agent Reach:https://raw.githubusercontent.com/Panniantong/agent-reach/main/docs/install.md
  • 飞书开放平台:open.feishu.cn/app
  • 蓝耘 MaaS 平台:maas-api.lanyun.net
  • 下次启动 OpenClaw:openclaw-cn gateway