【项目文章】空间转录组揭秘EBV相关淋巴瘤微环境差异

32 阅读11分钟

空间转录组揭秘两种 EBV 相关淋巴瘤的微环境差异,为精准治疗提供新视角

Epstein–Barr 病毒(EBV)是首个被发现的人类肿瘤相关病毒,其感染引发的 T/NK 细胞淋巴增殖性疾病在亚洲人群中高发,其中结外NK/T细胞淋巴瘤(ENKTL)是最常见的亚型,而EBV阳性结内T/NK细胞淋巴瘤(EBV⁺ nTNKL)则是新划定的罕见亚型,二者均具有高度侵袭性,但临床预后和治疗反应差异显著。

二者虽同为EBV阳性且具有细胞毒性表型,却有着截然不同的谱系起源 ——ENKTL主要起源于NK细胞,EBV⁺ nTNKL则以T细胞起源为主,且目前 EBV⁺ nTNKL尚无标准化治疗方案,治疗策略多参照ENKTL,疗效有限。肿瘤微环境(TME)作为肿瘤细胞生存的核心生态系统,其细胞构成、空间分布和细胞间通讯模式直接影响肿瘤的发生发展、免疫逃逸及治疗应答,而慢性EBV 感染正是通过重构肿瘤微环境推动恶性转化。

但目前科学界仍存在诸多未解答的核心科学问题:EBV⁺ nTNKL与ENKTL 的肿瘤微环境在空间结构、细胞组成上究竟存在哪些本质差异?二者恶性细胞的增殖、代谢分子通路有何亚型特异性?细胞间的核心通讯信号通路是否不同?免疫微环境的活化状态差异是否是导致二者临床预后不同的关键原因?这些问题的解答,是实现两种淋巴瘤亚型精准分型、制定个体化治疗策略的关键。

郑州大学第一附属医院的研究团队以空间转录组测序为核心技术,结合多重免疫荧光检测、14 例 EBV⁺ nTNKL的回顾性临床分析,首次系统且精准地剖析了ENKTL和EBV⁺ nTNKL的肿瘤微环境空间架构、细胞异质性、细胞间通讯特征及免疫景观差异,相关研究发表于《Frontiers in Immunology》。

01.png

单细胞测序可解析单个细胞的基因表达特征,却缺失了细胞的空间位置信息;而空间转录组测序能在保留组织原位空间结构的基础上,实现基因表达的定位分析,精准还原细胞的空间分布及互作关系。在本研究中,空间转录组测序清晰绘制出两种淋巴瘤的肿瘤微环境空间图谱,明确了不同细胞的空间分布、亚型特异性及细胞间通讯的空间特征,破解了二者微环境异质性的核心问题。在相关课题研究中,该技术可用于解析肿瘤、炎症等组织的空间细胞构成,挖掘细胞间的空间互作机制,为探究疾病的发生发展机制、筛选精准治疗靶点提供空间维度的关键数据支撑。纽科生物在其中完成了空间转录组分析工作。接下来,我们将围绕研究结果部分,通过空间转录组的视角,逐一拆解研究团队对上述科学问题的解答。

02.png

 

一. 空间转录组绘出微环境全景,细胞构成呈现亚型特异性

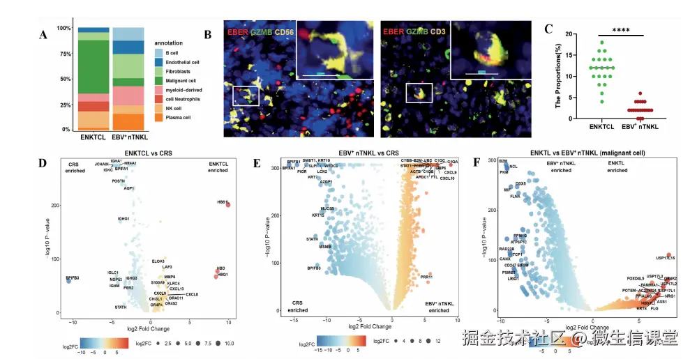
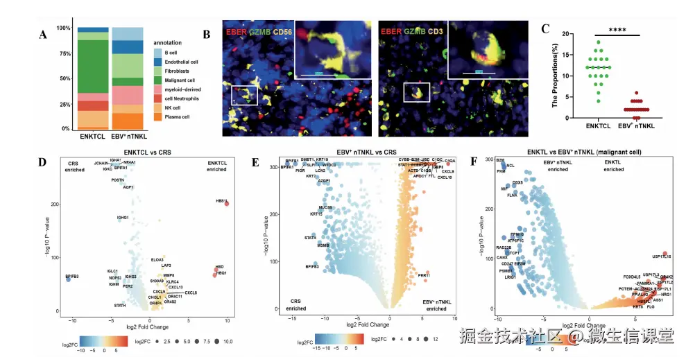
为清晰解析两种淋巴瘤的微环境空间架构,研究团队选取 1 例 EBV⁺ nTNKL、1 例 ENKTL 及 1 例慢性鼻 - 鼻窦炎(CRS)对照样本,利用 10× Genomics Visium 平台开展空间转录组测序,经质量控制后分别获得 2683、2215 和 4446 个有效空间捕获位点,实现了肿瘤组织的高分辨率基因表达定位。

通过降维和无监督聚类,研究在两种淋巴瘤样本中均鉴定出 7 个不同细胞聚类,并结合经典标记基因、拷贝数变异(CNV)谱完成细胞类型注释,涵盖 NK 细胞、中性粒细胞、成纤维细胞、上皮细胞、髓系细胞等多种基质和免疫细胞。

图1.png

核心亚型差异在此显现:中性粒细胞聚类仅在 ENKTL 中存在,而 B 细胞聚类为 EBV⁺ nTNKL 所特有。这种细胞构成的特异性与二者组织起源密切相关 ——ENKTL 多发生于鼻腔,常伴随慢性鼻炎,易招募中性粒细胞;EBV⁺ nTNKL 原发于淋巴结,该部位本就富含 B 细胞。功能富集分析进一步发现,ENKTL 的中性粒细胞聚类富集免疫系统激活通路,EBV⁺ nTNKL 的 B 细胞聚类则富集细胞活化与增殖相关通路,提示不同细胞群在两种淋巴瘤中发挥的功能存在本质区别。  

二. 恶性细胞异质性显著,密度与转录特征各有不同

空间转录组通过量化注释为恶性细胞的空间位点,直接反映肿瘤细胞的分布密度,结果显示ENKTL 的恶性细胞密度显著高于 EBV⁺ nTNKL,这一结论在包含 10 例 ENKTL 和 10 例 EBV⁺ nTNKL 的独立验证队列中,经多重免疫荧光染色得到进一步证实(ENKTL 以 EBER/GZMB/CD56 标记恶性细胞,EBV⁺ nTNKL 以 EBER/GZMB/CD3 标记)。

图2.png

在转录组特征上,与正常 CRS 组织相比,EBV⁺ nTNKL 特异性上调 AQP1、IGHA1、NR4A1 等 B 细胞和免疫调控相关基因,而 ENKTL 无此表达特征。KEGG 通路富集分析显示,ENKTL 的恶性细胞中神经活性配体 - 受体相互作用、细胞因子 - 细胞因子受体相互作用等通路激活;EBV⁺ nTNKL 则以趋化因子信号通路、溶酶体通路异常调控为核心。

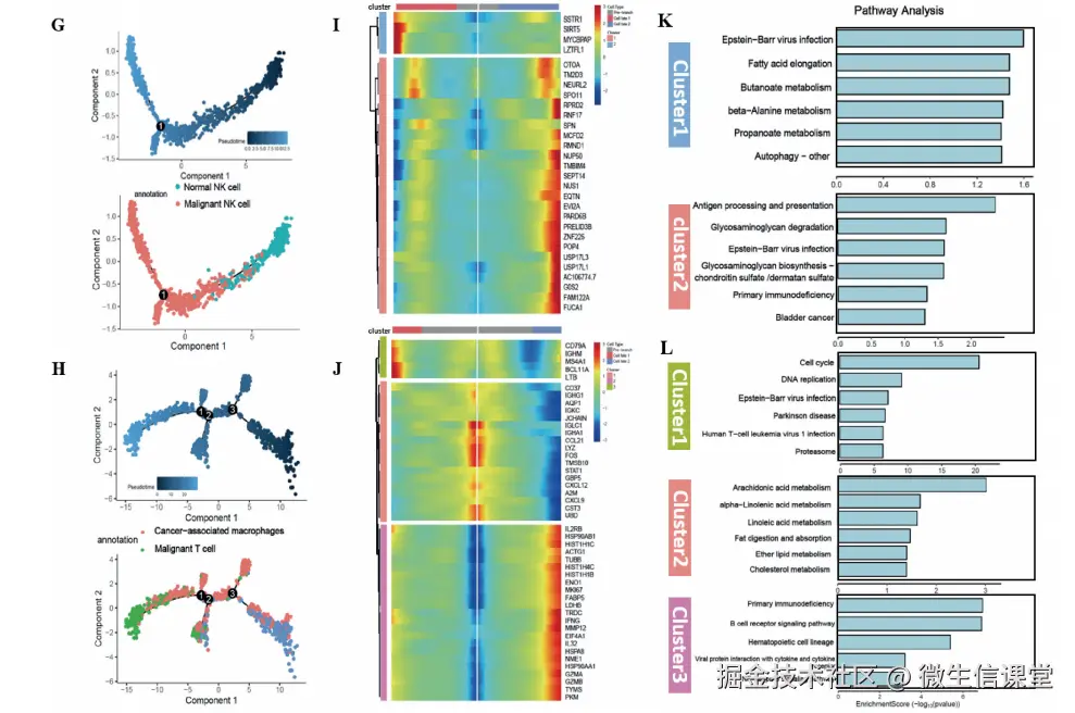
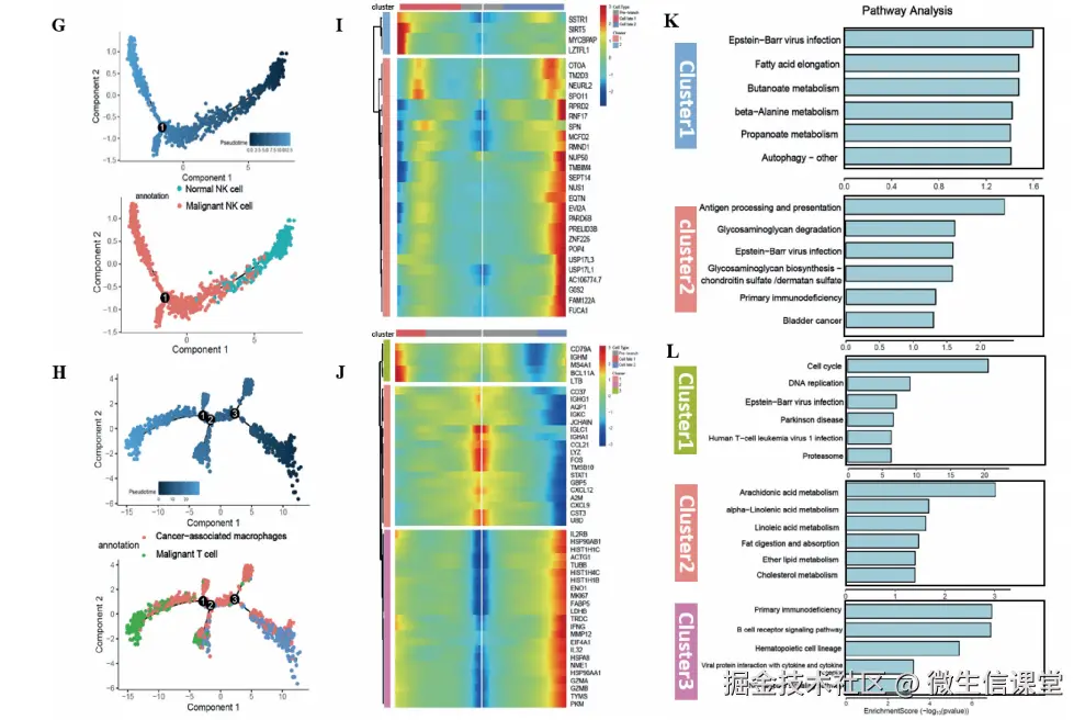
结合 TCR 重排分析和拟时间轨迹分析,研究进一步明确:ENKTL 恶性细胞起源于 NK 细胞,其恶性进展过程中依次激活 EBV 感染、脂肪酸延长、抗原加工提呈等通路;EBV⁺ nTNKL 恶性细胞起源于 T 细胞,细胞周期调控、DNA 复制、花生四烯酸代谢等通路在其恶性转化中发挥关键作用。两种淋巴瘤的恶性细胞不仅起源不同,其增殖、代谢的分子通路也存在亚型特异性,为后续靶向治疗提供了潜在靶点。

图3.png

三. 细胞间通讯通路迥异,信号调控分属不同体系

肿瘤微环境中细胞间的信号通讯是推动肿瘤进展的关键,研究团队利用 CellChat 工具,基于空间转录组的基因表达和空间坐标信息,解析了两种淋巴瘤的细胞间通讯网络,发现二者的核心通讯模式和信号通路存在显著差异。

从通讯强度和频率来看,ENKTL 中最强的细胞间相互作用发生在恶性细胞与中性粒细胞之间,同时中性粒细胞与浆细胞也存在强烈通讯;EBV⁺ nTNKL 的核心通讯则为恶性细胞与肿瘤相关巨噬细胞之间,恶性细胞与上皮细胞的通讯也较为显著。

图4.png

在关键调控通路上,ENKTL 的恶性细胞 - 中性粒细胞相互作用主要由TGF-β/BMP 信号通路介导:BMP 信号主要在恶性 NK 细胞中激活,促进 NK 细胞增殖存活;TGF-β 信号则在恶性 NK 细胞和上皮细胞中富集,介导中性粒细胞趋化并向免疫抑制性 N2 表型极化,最终形成免疫抑制微环境。

EBV⁺ nTNKL 的恶性细胞 - 肿瘤相关巨噬细胞通讯则以CXCL/CCL–GPCR 信号通路为核心:CXCL/CCL 趋化因子通过 G 蛋白偶联受体激活下游 PI3K/AKT 和 MAPK 通路,调控细胞迁移、增殖和存活,放大肿瘤微环境中的炎症反应。空间定位结果更直观显示,ENKTL 的恶性 NK 细胞围绕中性粒细胞分布,EBV⁺ nTNKL 的恶性细胞则被肿瘤相关巨噬细胞环绕,细胞的空间分布与信号通讯通路高度匹配。

图5.png

四. 免疫景观差异明显,EBV⁺ nTNKL 呈免疫活化特征

肿瘤微环境的免疫状态直接影响肿瘤的进展和免疫治疗效果,研究通过空间转录组量化肿瘤区域免疫相关基因表达,发现ENKTL 的免疫相关基因表达显著降低,呈现典型的 “免疫荒漠” 表型;而 EBV⁺ nTNKL 的免疫相关基因表达水平更高,免疫微环境更活跃。

这一差异的成因主要与两点相关:一是 ENKTL 基因组不稳定性更高,而 EBV⁺ nTNKL 基因组相对稳定;二是 ENKTL 存在广泛的启动子高甲基化和独特的 EBVⅡ 型潜伏感染模式,导致免疫相关基因表达下调,促进病毒深度整合,进而抑制免疫应答。

独立验证队列的多重免疫荧光分析进一步验证了免疫景观的差异:与 ENKTL 相比,EBV⁺ nTNKL 中 CD3⁺ T 细胞、CD3⁺CD8⁺细胞毒性 T 细胞的密度显著更高,LMP1⁺肿瘤细胞密度更低;同时,EBV⁺ nTNKL 的 PD-L1 表达水平更高,CD69⁺CD8⁺活化 T 细胞数量更多。而两组的 CD3⁺CD4⁺ T 细胞、调节性 T 细胞密度无显著差异,提示 EBV⁺ nTNKL 的抗肿瘤免疫应答主要由 CD8⁺细胞毒性 T 细胞介导,且免疫检查点通路更活跃,为免疫检查点抑制剂的应用提供了理论依据。

图6.png

五. 临床特征与预后呼应微环境差异,免疫治疗显潜在价值

结合 14 例 EBV⁺ nTNKL 和 20 例 ENKTL 的回顾性临床队列分析,研究发现两种淋巴瘤的临床特征和预后差异,与空间转录组揭示的微环境特征高度呼应。

EBV⁺ nTNKL 主要累及中老年男性,71.4% 的患者伴高热,85.7% 外周血 EBV DNA 升高,噬血细胞综合征的发生率显著高于 ENKTL,这与 EBV⁺ nTNKL 免疫活化微环境中细胞毒性淋巴细胞过度活化密切相关。生存分析显示,EBV⁺ nTNKL 患者的中位总生存期(1074 天)和中位无进展生存期(337 天)均显著差于 ENKTL。

图7.png 在治疗方面,由于 EBV⁺ nTNKL 暂无标准化治疗方案,患者接受的化疗方案存在高度异质性,但部分患者接受免疫治疗后展现出良好疗效:2 例接受 CAR-T 治疗的患者实现完全缓解,持续缓解时间分别达 1245 天和 320 天;2 例接受 PD-1 抑制剂单药治疗的患者,疾病控制时间分别为 552 天和 280 天。这一结果与 EBV⁺ nTNKL 免疫活化、PD-L1 高表达的微环境特征相契合,提示免疫检查点抑制剂、CAR-T 等免疫治疗手段,可能成为该罕见亚型淋巴瘤的有效治疗选择。

本研究以空间转录组测序为核心技术,首次在空间维度上解析了 ENKTL 和 EBV⁺ nTNKL 的肿瘤微环境异质性,清晰揭示了二者在细胞构成、恶性细胞特征、细胞间通讯、免疫景观等方面的核心差异,同时结合临床队列证实了微环境特征与患者临床预后、治疗反应的关联性。

作为一种能保留组织空间结构、实现基因表达与细胞定位结合的技术,空间转录组测序为解析肿瘤微环境的复杂网络提供了全新视角,也为淋巴瘤等肿瘤的亚型分型、精准治疗靶点筛选提供了重要技术支撑。对于 EBV⁺ nTNKL 这一罕见淋巴瘤亚型,本研究的发现为其个体化治疗策略的制定奠定了基础,也为后续更大规模的多中心研究指明了方向。

微生信助力高分文章,谷歌学术9000+