用Openclaw+Obsidian搭建内容工厂,写100W+阅读爆文,单篇6000元

2,404 阅读12分钟

去年,我做过公众号爆文项目,凭借以前做内容的网感,爆了一篇百万级阅读量的文章。

当时还小复盘了一下:

一篇公众号百万阅读量的文章,有多少钱?附10 条「独家」公众号真相

Image

那篇文章发在我现在这个号上,单篇直接带来了6000多元的收益。

后来我反复在想一个问题:这到底是内容本身的胜利,还是因为我这个老号本身自带权重?

为了验证这个逻辑,我单独开了一个全新的号,叫「第二曲线增长」,用纯粹的数据和工业化逻辑把这件事重新做一遍。

为了白嫖 Claude 模型的能力,当时是直接用 Cursor 来处理整个流程的。

我先是抓了一批细分赛道的高赞爆款内容,一共28篇。我把这些文章一股脑塞给模型,强行让它全部看完,要求它严格划分出内容类型、情绪爆点和文章结构。

Image

接着,我让它照葫芦画瓢,直接拉出100个痛点选题。

前期我还专门总结了一套固定的写作风格和提示词框架。

就让模型按照顺序逐一生成文章,拿到文本后我连标点符号都不改,直接复制粘贴发布。

甚至连封面图都是同一张。

Image

结果非常夸张。发到第四篇的时候,文章直接触发了推荐算法,开始疯狂进池子爆流量。

Image

再接着,同样的方式,我做了4、5个号吧,也是成功了。

甚至做教培的时候,也是这样做成了几个号带来了不少客资。

但现在没做了。

因为这种做法太驱逐流量了,没有任何复利,也没有任何个人资产沉淀。

但是,那套工业化生产内容的底层逻辑,非常能打,价值极高。

我近期发现,如果把这套逻辑平移到现在的智能体架构上,用OpenClaw配合Obsidian来做,效果不仅好十倍,而且能真正建立起长期的数据壁垒。

今天这篇文章,直接给你全套开箱即用的实操教程。

Image

01 为什么是 OpenClaw 加上 Obsidian?

很多人每天都在用各种大模型,但依然觉得效率没有质变。

原因在于使用方式极其碎片化。想到一个点子,去问AI,得到一篇文章,复制发布,然后关闭网页。下次再有想法,又得重新设定背景、重新调教语气。每次都在重复无效劳动。

真正的系统化创作,应该是这样的:

  • 你有一个想法,记录进本地的选题库;
  • AI 接收到指令,自动去检索你积累了几个月的爆款素材库;
  • 找到匹配的理论框架后,复用已经被市场验证过的内容结构进行写作;
  • 文章发布后,数据表现会再次沉淀到你的方法论里。

要实现这个闭环,你就必须拥有两个核心组件:一个能持久化保存知识的底层数据库,和一个能在后台全自动执行指令的驱动引擎。

Obsidian 就是那个数据库。它是一个完全本地化的 Markdown 知识管理软件,核心优势在于双向链接功能,能够把孤立的文本碎片连接成立体的知识网络。

OpenClaw 就是那个驱动引擎。它是一个可以 7x24 小时在后台静默运行的守护进程。它不需要你打开对话框去聊天,你只需要通过手机绑定的接口发一条指令,它就会在后台自动读取 Obsidian 里的文件,执行检索、拼接和写作。

这个组合,无论是对于做个人 IP 的小红书博主、公众号创作者,还是对于需要大规模铺设海外独立站 SEO 博客、运营海外社媒的跨境电商企业来说,都是一套极具统治力的基础设施。

02 先看看效果:内容生产流程被彻底重构

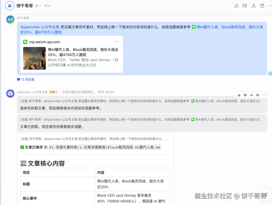
有了这个内容工厂以后,你走在路上,看到一篇优质的行业报道,随手复制链接发给手机上的Agent。

OpenClaw会在云端静默抓取正文,提取核心逻辑,打上正确的YAML标签,并自动同步到你本地Obsidian的灵感库中。

Image

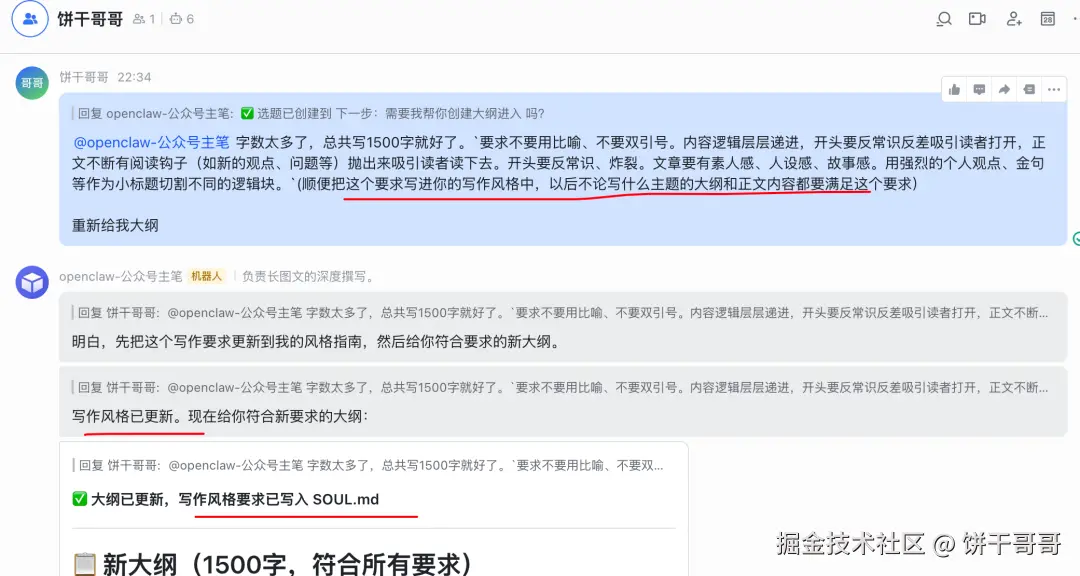
晚上坐在电脑前,你只需要发一句指令开始处理今天收集的灵感。Agent会自动调取素材来给你选题角度。

甚至可以网上实时搜索。

Image

Image

老实说,他给的选题其实都不错:

Image

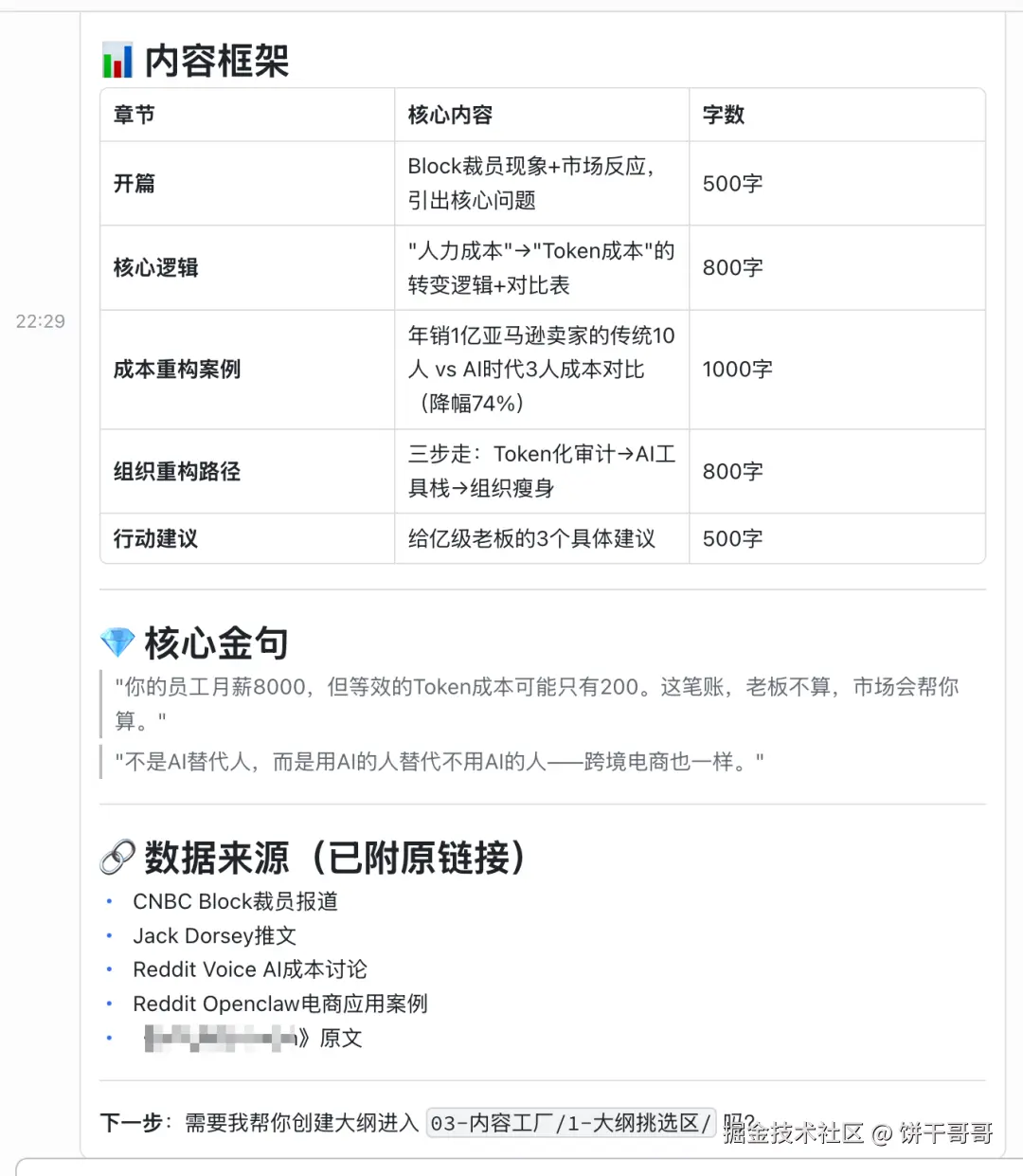
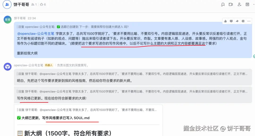
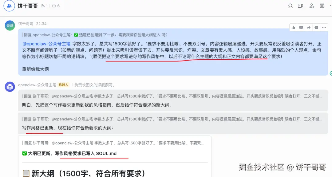
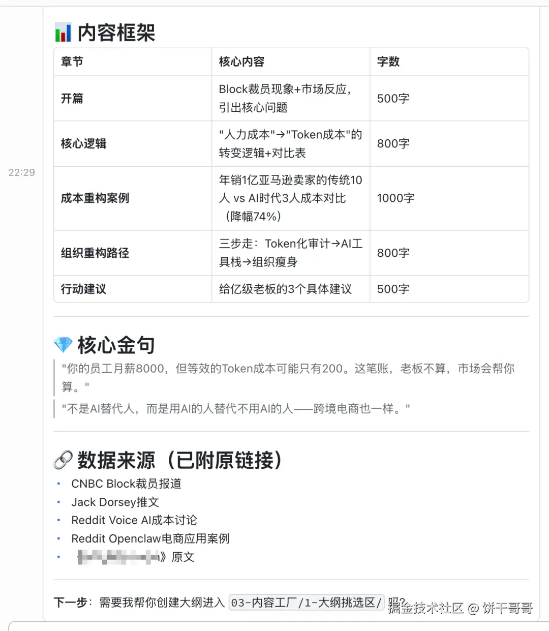
接着让它生成大纲、写文章就很丝滑了。

Image

Image

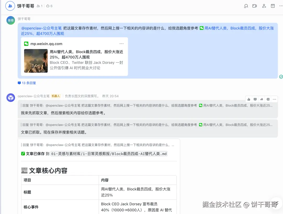
期间有什么问题都可以更新记忆,这种形式特别好,后续想改,直接改md文件就好了。

Image

接下来,废话少说,直接上教程。

03 配置本地底层系统

搭建这套系统,第一步是安装 Obsidian 软件。直接在官网下载并在本地新建一个空文件夹作为仓库(Vault),以我自己为例,命名为 bgggcontent

Image

注意,此时绝对不能让OpenClaw直接操作这个文件夹。

大模型在操作系统层面执行命令非常直接。如果你直接赋予它文件读写权限,当它判断某篇笔记需要重新归类时,它会直接调用底层系统的原生「mv」指令。这个动作在普通的文件夹里没有影响,但在Obsidian里会导致严重错误。

Obsidian的底层结构依赖双向链接。一旦源文件被外部系统强行重命名或移动,所有指向该文件的内部链接会全部失效,整个知识系统会出现大量死链。

为了防范这个灾难,我们要引入 obsidian-cli 命令行工具

npm install -g obsidian-cli

并在 OpenClaw 中严格挂载官方的 obsidian-skills

Image

Image

这个工具确保了未来 AI 在移动或删除任何一篇笔记时,都会向 Obsidian 底层引擎发送信号,使得全局引用关系自动更新。

04 架构设计:利用软链接打通多 Agent 矩阵

此时,就要考虑一个问题:Obsidian的文件夹要放到哪?

内容中台的终极形态,绝对不是由单一智能体包揽所有工作。未来必然会进化出多个专职 Agent:一个负责全网监控抓取素材的研究员,一个负责撰写小红书种草文案的专员,以及一个负责统筹全局的审稿总管。

而OpenClaw 的安全沙盒机制极其严格,每个 Agent 只能访问自己工作区内的文件。如果把库建在单个工作区里,其他 Agent 就彻底丧失了访问权限。

所以,最佳实践方案是建立中立的物理存储,并通过操作系统的软链接(Symlink)进行跨界映射。

将真正的实体库文件夹建立在极其安全的个人文档路径下: /Users/binggan/Documents/bgggcontent

然后打开终端,通过软链接命令,为各个 Agent 建立直达中央数据库的专属通道:

例如给我的多个agent(大总管、小红书、公众号)链接上obsidian工作区,这样它们就能直接操作了。

ln -s /Users/binggan/Documents/bgggcontent /Users/binggan/.openclaw/workspace-lead/bgggcontent
ln -s /Users/binggan/Documents/bgggcontent /Users/binggan/.openclaw/workspace-xhs/bgggcontent
ln -s /Users/binggan/Documents/bgggcontent /Users/binggan/.openclaw/workspace-gzh/bgggcontent

效果是这样,可以看到openclaw的agent workspace文件夹里都有一个bgggcontent相互链接了。

Image

通过这种架构部署,素材库成为了唯一的真实数据源。

研究员刚刚把一份深度竞品分析丢进爆款素材库,公众号撰稿 Agent 就能在零延迟的情况下瞬间读取并投入写作。

05 核心目录映射与内容流转规则

完成底层通道打通后,我们需要在 Obsidian 内部确立流转目录。

Image

我们不需要繁琐的嵌套结构,只需要遵循内容生产的生命周期:

01-灵感与素材库:分为日常灵感剪报和爆款素材片段。平时刷到的优质长文直接扔进前者,极具杀伤力的金句和逻辑框架提炼后存入后者。

02-选题池:存放经过人工确认或 AI 基于灵感衍生出的待写命题。

03-内容工厂:细分为大纲挑选区、初稿打磨区和终稿确认区。这是 AI 高频读写的核心车间。

04-已发布归档:所有在公网发布的成品最终沉淀于此。

为了让 OpenClaw 在面对海量 Markdown 文件时能够精准定位所处环节,必须强制推行元数据(Metadata)管理。

系统内严禁出现任何纯文本的裸文件。

每一篇新生成的文档,顶部必须携带标准的 YAML 属性表头:

标题: 
阶段: 灵感 / 选题 / 大纲 / 初稿 / 终稿 / 已发布 
关联参考: 
发布平台: 公众号

这就是 AI 识别文件状态的唯一索引标识。缺乏这块属性区,大模型就会在图谱中彻底迷失方向。

Image

06 配置Agent执行准则

物理环境就绪后,最后一步是配置OpenClaw Agent的配置文件。

进入公众号Agent的专属工作区(workspace-gzh),我们需要建立或修改四个核心的底层规则文件。这些文件决定了AI的行事边界和执行逻辑。

直接复制以下内容到对应的文件中。

第一份文件是SOUL.md,这是安全防线的底线声明。 你必须在其中设定极其严厉的安全红线。

## SOUL.md - 系统底层运行法则
1. 绝对的操作护栏:
- 严禁使用Linux原生的mv或rm命令操作bgggcontent目录下的任何文件。
- 所有涉及文件的移动、重命名、删除,必须且只能调用obsidian-cli。这是为了保护Obsidian的双向链接拓扑结构。
- 必须严格遵循obsidian-skills规范生成Markdown文本。
2. 强制元数据注入:
- 在bgggcontent目录下创建任何新的.md文件,文件最顶部必须包含标准YAML属性。禁止生成纯文本的无属性文件。
3. 目录越权禁止:
- 你的活动范围仅限于当前工作区和软链接的bgggcontent。严禁尝试访问系统的其他目录或修改点前缀(如.git, .obsidian)的隐藏文件夹。

第二份文件是USER.md,这是对你个人风格的设定。 明确指出你拒绝所有带有机器生成痕迹的词汇。强制要求它多用短句、频繁换行。

## USER.md - 创作者偏好与风格设定
1. 平台调性:微信公众号。文章需要有深度,适合碎片化阅读,但逻辑要求严密。
2. 语言风格:
- 拒绝常规AI词汇(如:总而言之、不可否认、在这个瞬息万变的时代)。
- 喜欢用短句,多用换行留白。
- 语气要求:真诚、专业、带一点极客的分享欲。
3. 排版习惯:
- 喜欢用>引用框来突出金句。
- 列表项一定要清晰,多用加粗**强调核心关键词。

第三份文件是AGENTS.md,控制AI每次启动的必读列表。 在其原有的基础上,追加SOP的读取要求。

## Every Session
- Before doing anything else:
- Read SOUL.md — this is who you are
- Read USER.md — this is who you're helping
- Read memory/YYYY-MM-DD.md (today + yesterday) for recent context
- If in MAIN SESSION: Also read MEMORY.md
- Read SOP_GZH.md — this is your core content production workflow. Follow its rules flexibly based on human confirmation.

第四份文件是SOP_GZH.md,将业务逻辑固化为标准执行程序。 在日常高强度的内容输出中,你不可能每次都重新输入工作流指令。你需要在这份文件里把流程拆解为精确的触发条件与对应动作。

## SOP_GZH.md - 内容生产标准作业程序
当用户向你下达模糊指令时,请对照以下阶段执行相应的标准动作:
阶段 1:灵感捕获
- 触发:用户发送一段微信/小红书内容链接或原文。
- 动作:将原文整理并保存至「bgggcontent/01-灵感与素材库/1-日常灵感剪报/」。同时,从中提炼出1到3个在选题,新建文件存入「bgggcontent/02-选题池/待写选题库/」,并在YAML的「关联参考」中链接对应的灵感原文。

阶段 2:素材沉淀
- 触发:用户发送金句或特定逻辑框架。
- 动作:打上相应的标签,存入「bgggcontent/01-灵感与素材库/2-爆款素材片段/」。

阶段 3:选题立项与大纲生成
- 触发:用户问今天写什么或要求开始写某选题。
- 动作:先列出「待写选题库」中的列表供用户选。选定后,必须先检索灵感库,结合参考资料生成3个不同切入点的大纲,存入「bgggcontent/03-内容工厂/1-大纲挑选区/」等待用户确认。严禁不经检索直接生成大纲。

阶段 4:初稿打磨
- 触发:用户确认某一大纲。
- 动作:读取USER.md中的写作风格,并主动检索「2-爆款素材片段」寻找合适的金句润色。按公众号格式生成初稿,存入「bgggcontent/03-内容工厂/2-初稿打磨区/」。

阶段 5 & 6 & 7:终稿确认与归档
- 触发:用户发回修改后的文本,说明这是终稿并已发布。
- 动作:使用obsidian-cli move将该文件从初稿区移动至「bgggcontent/04-已发布归档/公众号已发布/」。更新其YAML状态为「已发布」。

07 一键初始化启动指令

以上所有的文件配置好后,我们需要让OpenClaw在本地硬盘上把这些文件夹真正建立起来。

参考提示词:

Image

至此,配置都好了。

最后

你退到了幕后,成为了一名制定规则、把控边界的数字系统架构师。

你维护的不再是几百篇散落的文章,而是一台7x24小时不间断吸收外部信息、不断自我强化的内容处理引擎。

补充阅读:

OpenClaw真变态!我跑通了跨境电商的10个落地场景

好变态!用OpenClaw做了28个跨境电商数字员工

跨境电商用OpenClaw做GEO,屠杀传统谷歌SEO流量

90%跨境电商工作流会被Kimi OpenClaw+Skills替代

1句话抓100个独立站数据?用第一性原理看懂OpenClaw的架构