重磅更新!Gemini镜像站上线,屠榜封神

105 阅读4分钟

谷歌发布最新旗舰模型Gemini 3.1 Pro。

在 Gemini 3 系列的基础上,3.1 Pro 在核心推理方面实现了飞跃。

在基准测试中取得了显著进步。在 ARC-AGI-2 基准测试 中,该测试旨在评估模型解决全新逻辑模式的能力,3.1 Pro 的验证得分达到了 77.1%。这比 3 Pro 的推理性能提升了一倍以上。

3.1 Pro 专为那些简单答案不足以解决的任务而设计,它运用高级推理能力,助您应对最棘手的挑战。

这种增强的智能功能可助您在实际应用中脱颖而出——无论您是需要对复杂主题进行清晰直观的解释,还是需要将数据整合到单一视图中,亦或是需要将创意项目变为现实。

该模型在推理方面迈出了重要的一步,适用于那些需要更复杂解答的场景。

这意味着它能够帮助您清晰地理解复杂的主题、整理零散的数据,并将创意项目变为现实。

谷歌再次在人工智能领域占据领先地位:Gemini 3.1 Pro 预览版在“人工分析智能指数”中遥遥领先,比 Claude Opus 4.6 高出 4 个百分点,而且运行成本仅为后者的约一半。

国内直接使用Gemini 3.1 Pro

浏览器访问:afdian.com/a/warmo

包含GPT-5.2、GPT-5.2 Thinking、Gemini 3.1 Pro、Gemini 3 Flash、香蕉🍌Nano Banana Pro、Claude Sonnet 4.6、Codex、Grok4.2等模型。

Gemini 3.1 Pro初体验

1、版本号

你是什么模型,具体是什么版本号,知识截止日期是几号

2、写作

谷歌最新发布的 Gemini 3.1 Pro 在写作能力上迎来了革命性升级,主要体现在以下维度:

长篇逻辑与连贯性: 得益于更庞大且深度的上下文窗口,Gemini 3.1 Pro 在撰写数万字的长文、连载小说或深度行业报告时,能完美维持背景设定与逻辑主线,上下文遗忘率和“幻觉”现象大幅降低。

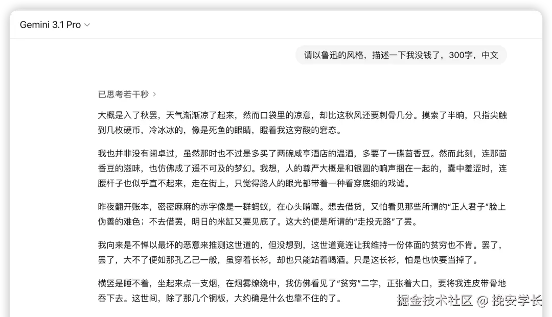
极致的风格化控制: 该模型彻底摆脱了刻板的“机器味”。它具备极强的指令遵循能力,无论是严谨客观的学术论文、富有情绪煽动力的营销文案,还是特定作家的文学笔调,它都能实现精准的语感捕捉与模仿。

提示词:请以鲁迅的风格,描述一下我没钱了,300字,中文

3、编程

依托极其庞大的有效上下文窗口,Gemini 3.1 Pro 能够一次性吞吐并解析整个大型项目代码库。它不仅能进行跨文件、跨模块的精准代码补全,还能透彻理解复杂的微服务架构和全局依赖关系,在进行系统级代码重构时,接口调用的错误率趋近于零。

提示词:Java读取MongoDB时报异常,什么问题?如何解决?java.lang.IllegalArgumentException: invalid hexadecimal representation of an ObjectId: [8BA34A1FCE2B4A20BF04A82EFD51EBC8]

4、推理

Gemini 3.1 Pro 强化了类似人类“系统2”的深层思考机制。面对极其复杂的跨学科问题或长链路逻辑谜题时,它不再急于生成直觉性答案,而是能自主拆解问题边界,构建严密的思维链(Chain of Thought)。即使在包含数十个条件约束的推演中,也能保持逻辑主线不断裂。

提示词:农夫需要将狼、羊、白菜运过河,船一次只能带一样。狼会吃羊,羊会吃白菜。请给出最优解法并解释为何最优。

5、识别图片

Gemini 3.1 Pro 原生多模态架构再进化,实现了对实时音视频流的端到端直接处理。它能瞬间捕捉画面中的微表情、动态动作以及语音中的细微情绪,彻底省去了文本转译的中间步骤。这使其能够实现极低延迟、近乎真人的自然实时对话互动。

提示词:解答此题,给出答案和解题思路

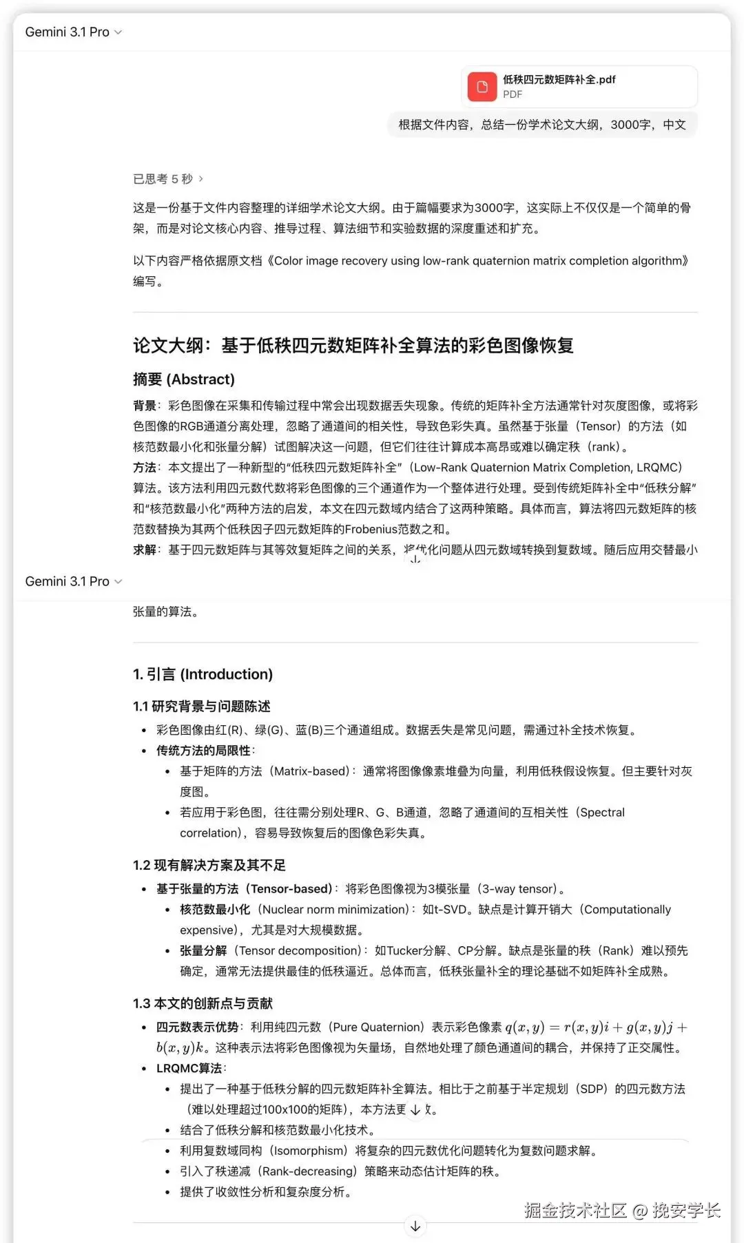
6、上传文件

提示词:根据文件内容,总结一份学术论文大纲,3000字,中文