001:简单 RAG 入门

325 阅读5分钟

本文是 refine-rag 系列教程的第一篇,带你体验一下 RAG 的简单流程。 本文所有代码都在:github.com/zonezoen/re…

前言

在学习 RAG 之前,我们先来对比一下 RAG 和 AI Agent 的概念,只有先了解这些概念,才能继续往前推进。

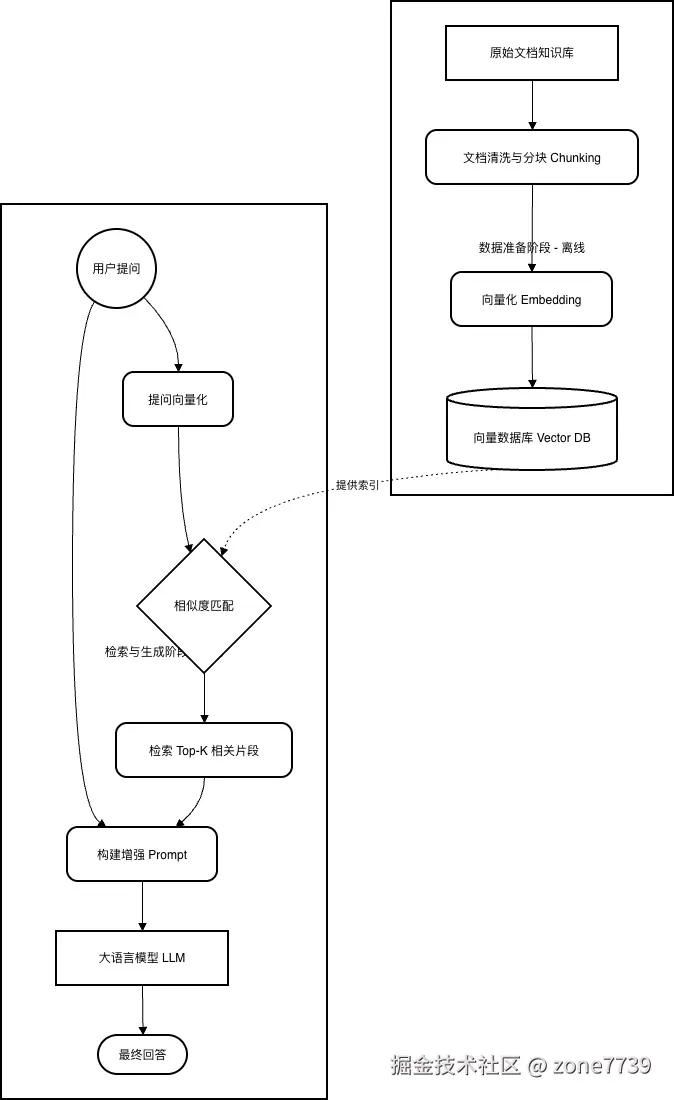
什么是RAG

简单来说就是允许你查阅书本,再来回答问题。

标准一点来说(也是简化过的):

  1. 整理原始文档,比如:pdf、word、excel、ppt 等
  2. 把整理好的文档内容进行清洗、切块
  3. 把切块好的数据向量化,并存储到向量数据库中
  4. 用户问一个问题
  5. 把这个问题的字符串向量化
  6. 然后根据【问题向量】去向量数据库查找相似的知识点
  7. 把查到的知识和问题一起传递给大模型
  8. 大模型根据查到的知识点来回答问题 当然了,这个流程也是简化过的,不过不用在意,这个只是便于你理解这个概念。

还有你需要知道的是:RAG 可以解决一些时效性的问题和幻觉问题。相比 Fing-turning 微调,RAG 更节省成本,而且数据可以溯源,可以知道相关的知识点源自哪个文档。

或许看这个流程图或许会更直观一点

RAG案例流程白色背景.png

什么是AI Agent

如果把 RAG 比作是查知识库,那么 AI Agent 就是可以执行具体任务的助手。主要包括这几个特点:

  1. 规划:规划步骤,比如说买机票可以先查日期,再查天气,然后买机票
  2. 记忆:可以记住聊天上下文
  3. 工具使用:可以决定使用查天气的 API 还是执行一段 Python 代码
  4. 执行:规划好之后,可以执行具体的任务,并根据结果来执行下一步任务

主流RAG框架

目前主流的 RAG 框架有 LlamaIndex、langchain、Dify 等,我这边选择前面两个来做个示例:

大模型也分别选了 千问和 DeepSeek 来做展示:

环境准备

1. Python 环境要求

  • Python 3.8 或更高版本(推荐 3.10+)
  • 建议使用虚拟环境

2. 安装依赖包

LlamaIndex 示例所需依赖:

pip install llama-index
pip install llama-index-llms-dashscope
pip install llama-index-embeddings-dashscope
pip install dashscope
pip install python-dotenv

LangChain 示例所需依赖:

pip install langchain
pip install langchain-community
pip install langchain-huggingface
pip install langchain-deepseek
pip install langchain-text-splitters
pip install python-dotenv
pip install sentence-transformers  # HuggingFace embeddings 依赖

一键安装所有依赖:

pip install llama-index llama-index-llms-dashscope llama-index-embeddings-dashscope \
            dashscope langchain langchain-community langchain-huggingface \
            langchain-deepseek langchain-text-splitters python-dotenv sentence-transformers

3. API Key 配置

本文所有代码都在:github.com/zonezoen/re… 创建 .env 文件,放到项目根目录:

# DeepSeek API 配置
DEEPSEEK_API_KEY=sk-xxx
# 千问
DASHSCOPE_API_KEY=sk-yyy

如何获取 API Key:

LlamaIndex 示例(千问)

文件名: 01_LlamaIndex.py

import os
from llama_index.llms.dashscope import DashScope, DashScopeGenerationModels
from llama_index.embeddings.dashscope import DashScopeEmbedding
from llama_index.core import VectorStoreIndex, SimpleDirectoryReader, Settings

from dotenv import load_dotenv

os.environ['USER_AGENT'] = 'my-rag-app/1.0'
load_dotenv()
DATA_DIR = "./data"

# 1. 配置 LLM
Settings.llm = DashScope(
    model_name=DashScopeGenerationModels.QWEN_MAX,
    api_key=os.getenv("DASHSCOPE_API_KEY")
)

# 2. 设置嵌入模型
Settings.embed_model = DashScopeEmbedding(
    model_name='text-embedding-v2',
    api_key=os.getenv("DASHSCOPE_API_KEY"),
    timeout=60,  # 增加超时时间
    max_retries=5  # 增加重试次数
)

# 3. 加载与索引
if not os.path.exists(DATA_DIR):
    print(f"错误:未找到路径 {DATA_DIR}")
else:
    # 建议直接使用绝对路径,避免相对路径带来的困扰
    print("正在加载文档...")
    documents = SimpleDirectoryReader(DATA_DIR).load_data()

    print("正在创建索引(此步涉及 Embedding 接口调用)...")
    index = VectorStoreIndex.from_documents(documents)

    # 4. 查询
    query_engine = index.as_query_engine()

    print("正在提问...")
    response = query_engine.query("2026春运时间是什么时候?")
    print(f"AI 回答结果:\n{response}")

运行方式:

python 01_LlamaIndex.py

运行结果:

正在加载文档...
正在创建索引(此步涉及 Embedding 接口调用)...
正在提问...
AI 回答结果:
2026年春运的时间是从22日至313日。

LangChain 示例(DeepSeek)

文件名: 02_LangChain_DeepSeek.py

import os
from dotenv import load_dotenv

os.environ['USER_AGENT'] = 'my-rag-app/1.0'
load_dotenv()

# 1. 加载数据
from langchain_community.document_loaders import TextLoader

# 随便复制一些即时新闻放到 txt 文件中,例如:https://baike.baidu.com/item/2026%E5%B9%B4%E6%98%A5%E8%BF%90/66941026?fromModule=home_hotspot
loader = TextLoader(
    file_path="data/a.txt",
    encoding="utf-8"  # 如果是中文文件,确保使用 utf-8 编码
)

docs = loader.load()

# 2. 文档分块
from langchain_text_splitters import RecursiveCharacterTextSplitter

text_splitter = RecursiveCharacterTextSplitter(chunk_size=1000, chunk_overlap=200)
all_splits = text_splitter.split_documents(docs)

# 3. 设置嵌入模型
# 使用本地 HuggingFace 模型(推荐,免费且稳定),可能需要科学网络
from langchain_huggingface import HuggingFaceEmbeddings

embeddings = HuggingFaceEmbeddings(
    model_name="BAAI/bge-small-zh-v1.5",  # 中文模型
    model_kwargs={'device': 'cpu'},
    encode_kwargs={'normalize_embeddings': True}
)

# 4. 存到向量数据库中,为了方便测试,这里使用内存数据库
from langchain_core.vectorstores import InMemoryVectorStore

vector_store = InMemoryVectorStore(embeddings)
vector_store.add_documents(all_splits)

# 5. 构建用户查询,针对前面的即时新闻提问
question = "2026春运时间是什么时候?"

# 6. 在向量数据库中搜索最相似的文档
retrived_docs = vector_store.similarity_search(question, k=3)
docs_content = "\n\n".join(doc.page_content for doc in retrived_docs)

# 7. 构建提示模板
from langchain_core.prompts import ChatPromptTemplate

prompt = ChatPromptTemplate.from_template(
    """
    基于以下上下文回答问题。如果没有结果,就说没有找到对应信息。
                上下文: {context}
                问题: {question}
                回答:
    """
)

# 8. 把结果和问题都发给大模型,生成答案
from langchain_deepseek import ChatDeepSeek

llm = ChatDeepSeek(
    model="deepseek-chat",  # DeepSeek API 支持的模型名称
    temperature=0.7,  # 随机性
    max_tokens=2048,  # 最大输出长度
    api_key=os.getenv("DEEPSEEK_API_KEY")  # 从环境变量加载API key
)

answer = llm.invoke(prompt.format(question=question, context=docs_content))
print(answer.content)  # 只打印回答内容

运行方式:

python 02_LangChain_DeepSeek.py

运行结果:

2026年春运时间为2026年2月2日至2026年3月13日。

学习路径

  1. 简易RAG 学习
  2. LCEL 语法学习
  3. LangChain 读取数据
    1. LangChain 读取文本数据
    2. LangChain 读取图片数据
    3. LangChain 读取 PDF 数据
    4. LangChain 读取表格数据
  4. 文本切块
  5. 向量嵌入
  6. 向量存储
  7. 检索前处理
  8. 索引优化
  9. 检索后处理
  10. 响应生成
  11. 系统评估

项目地址

本文所有代码示例都在 GitHub 开源:

github.com/zonezoen/re…

欢迎 Star 和 Fork,一起学习 RAG 技术!