「VTJ.PRO」AI驱动的Vue应用开发平台:快速入门

190 阅读20分钟

概述

VTJ.PRO 是一个面向前端开发者的 AI 驱动 Vue3 低代码开发平台。它提供了一套全面的可视化设计系统,能够与现有的 Vue 项目无缝集成,并支持视觉设计(DSL)与 Vue 源代码之间的双向转换。该平台基于 设计器-渲染器分离架构 构建,确保生成的代码保持整洁且无污染,同时支持完整的二次开发能力。

核心架构

该平台遵循模块化、可扩展的架构,围绕多个专用包进行组织。其核心理念强调 基于引擎的可扩展性零侵入式集成 和 源码级定制——使开发者能够在不影响代码质量或开发工作流的前提下,充分利用可视化设计工具。

关键特性

VTJ.PRO 提供了一套全面的功能,旨在加速 Vue3 开发,同时保持代码质量和开发者的自由度。

特性类别功能能力收益
技术栈Vue3 + TypeScript + Vite, ElementPlus, Axios, ECharts, VueUse, Monaco Editor现代、生产就绪的技术栈,配备熟悉的工具
代码质量设计器-渲染器分离、无污染输出、DSL/Vue 双向转换干净、可维护的生成代码,支持二次开发
开发者体验Vue 开发者零学习曲线、无缝本地项目集成、不打扰工作流无需重新培训或更改工具链即可立即提升生产力
可扩展性模块化引擎架构、可定制的小部件、setter 组件、面板扩展构建自定义低代码平台或扩展现有平台
物料体系多个企业级组件库(ElementPlus, Ant Design Vue, Vant)、可复用的块组件、页面模板通过标准化、可复用的组件提高开发效率
AI 集成自然语言生成组件、设计元数据解析(Figma, MasterGo)、AI Agent 进行页面操作通过智能自动化加速开发
多平台Web 应用(PC)、H5 移动应用、uni-app 跨平台支持单一代码库面向多个部署环境
工作流源码级定制、支持手动/自动模式的历史管理、多文件标签页工作区专业级开发体验,完全掌控

设计器-渲染器分离架构是关键的创新点:可视化设计器创建 DSL 模式,并通过代码生成器将其转换为干净的 Vue 代码,而运行时渲染器在没有任何设计时依赖的情况下执行 DSL——确保生产应用程序保持轻量且易于维护。

项目结构

VTJ 仓库使用 pnpm workspaces 和 lerna 组织为一个 monorepo,能够在多个相关包之间实现高效的开发和版本管理。

vtj/
├── apps/                    
│   ├── app/                 # Web 应用示例
│   ├── h5/                  # 移动 H5 应用示例
│   ├── uniapp/              # uni-app 跨平台示例
│   └── material/            # 物料开发项目
├── packages/                 # 核心引擎和组件库
│   ├── core/                # 核心模型、协议和工具
│   ├── designer/            # 可视化编辑器框架
│   ├── renderer/            # 运行时执行引擎
│   ├── coder/               # 代码生成系统
│   ├── parser/              # Vue DSL 转换机制
│   ├── materials/           # 组件库包装器
│   ├── base/                # 基础工具库和共享函数
│   ├── utils/               # 辅助函数
│   ├── icons/               # 图标库
│   ├── ui/                  # UI 组件库
│   ├── charts/              # 图表组件库
│   ├── uni/                 # uni-app 特定组件
│   ├── cli/                 # 命令行工具
│   ├── node/                # Node.js 运行时支持
│   └── local/               # 本地存储工具
├── platforms/                # 特定平台的实现
│   ├── pro/                 # 全功能平台(PC)
│   ├── pro-uni/             # 支持 uni-app 的平台
│   ├── h5/                  # 移动 H5 平台
│   ├── web/                 # Web 平台
│   └── uni-app/             # uni-app 平台
├── create-vtj/               # 项目脚手架 CLI 工具
│   └── templates/            # 项目模板
├── dev/                      # 开发环境和演示
├── docs/                     # 文档站点
└── scripts/                  # 构建和工具脚本

核心包概览

基础包

@vtj/base 提供了所有包中使用的基础工具和共享函数,包括加密函数、使用 Day.js 的日期处理、Lodash 工具库、使用 JSEncrypt 的加密、使用 LZ-string 的字符串压缩、使用 Mitt 的事件处理以及正则表达式工具。

@vtj/utils 使用 Vue3 特定的辅助函数、响应式工具、组合式 API 扩展和支持低代码操作的通用算法扩展了基础功能。

引擎核心

@vtj/core 定义了驱动整个平台的基础模型、协议和工具。它包括项目、页面、块、组件及其关系的数据模型;设计器和渲染器之间通信的协议定义;事件系统;历史管理;以及 DSL 操作工具。

设计器与渲染器

@vtj/designer 实现了可视化设计界面,具有拖放式组件放置、属性配置面板、模板编辑器、带有 Monaco Editor 的代码预览、历史管理、多文件标签页工作区、AI 助手集成以及针对不同属性类型的各种 setter 组件。

@vtj/renderer 是运行时引擎,它执行 DSL 模式以在生产环境中渲染功能性的 Vue 组件,而无需任何设计时依赖。它支持动态组件加载、事件处理、数据绑定和生命周期管理。

代码转换

@vtj/parser 利用 Babel 的 AST 解析器、Vue 编译器工具和自定义转换逻辑,实现 Vue 源代码与 DSL 之间的双向转换。这是平台能够在可视化设计和代码编辑之间无缝切换的基础。

@vtj/coder 从 DSL 模式生成干净、生产就绪的 Vue 源代码,具有适当的格式化、导入和组件注册——确保输出与手写代码无异。

入门选项

VTJ 根据你的需求和偏好提供了多种入门方式:

选项描述最适合
在线平台访问 app.vtj.pro 直接在浏览器中创建应用程序,即时进行设计和代码生成快速原型设计、评估和小型项目
**本地开发运行 npm create vtj@latest --registry=https://registry.npmmirror.com -- -t app 脚手架一个本地 Web 应用程序项目生产 Web 应用程序,完整功能访问
移动 H5 开发运行 npm create vtj@latest --registry=https://registry.npmmirror.com -- -t h5 开发移动优先的应用程序移动 Web 应用程序,响应式设计
跨平台开发运行 npm create vtj@latest --registry=https://registry.npmmirror.com -- -t uniapp 从单一代码库面向 Web、iOS、Android多平台部署,移动应用
物料开发运行 npm create vtj@latest --registry=https://registry.npmmirror.com -- -t material 创建自定义组件库扩展物料系统,组件开发
源码开发克隆仓库并运行 npm run setup && npm run build && npm run app:dev为 VTJ 做贡献,深度定制

设计预览

可视化设计器提供了一个直观的拖放界面,让 Vue 开发者感到熟悉。关键界面元素包括:

image.png

image.png

设计器支持多种视图:可视化设计、源代码和 DSL 模式——允许开发者以最适合其当前任务的任何模式进行工作。

技术栈

VTJ 构建在现代、生产就绪的技术栈之上:

  • 核心框架:Vue 3.5+ 配合 Composition API
  • 语言:TypeScript 5.9+
  • 构建工具:Vite
  • 包管理:pnpm workspaces 配合 Lerna
  • UI 库:ElementPlus, Ant Design Vue, Vant
  • 代码编辑器:Monaco Editor
  • 工具库:VueUse, Axios, ECharts, Lodash
  • 代码生成:Babel AST 解析器, Vue 编译器
  • 测试:Vitest
  • 文档:Typedoc

该技术栈确保与现有的 Vue3 项目兼容,并可访问更广泛的 Vue 生态系统。

企业应用

VTJ.PRO 赢得了各类组织的信赖,以加速其数字化转型:

组织用例
浪潮集团企业管理系统
北京百度网讯内部工具和仪表板
上药控股医疗健康应用
中国铁塔基础设施管理系统
海尔消费金融金融服务平台

这些组织利用 VTJ 在缩短开发时间的同时保持代码质量,并实现快速迭代。

该平台的企业应用证明了其生产就绪性:大型组织需要健壮的代码生成、可靠的运行时性能以及超越视觉设计进行扩展的能力——而 VTJ 通过其整洁的架构和全面的功能集实现了这些能力。

快速开始

VTJ.PRO 是一个基于 Vue3 + TypeScript 构建的 AI 驱动低代码开发平台,可实现 Vue 源代码与低代码 DSL 之间的双向智能转换。本指南将帮助你快速上手 VTJ,在几分钟内创建你的第一个低代码应用。

VTJ 能提供什么

VTJ.PRO 提供了一套全面的低代码开发解决方案,具备以下关键优势:

  • 零学习门槛:专为 Vue 开发者设计,保持熟悉的编码习惯和工作流
  • 源码级定制:支持代码级别的自由度,实现传统编码能完成的任何功能
  • 双向代码转换:在可视化设计与手写代码之间无缝切换
  • 多平台支持:Web、H5 移动端和 uni-app 跨平台开发
  • 丰富的物料库:内置企业级组件库和页面模板
  • AI 驱动开发:通过自然语言、设计文件或网页截图生成组件

入门方式选择

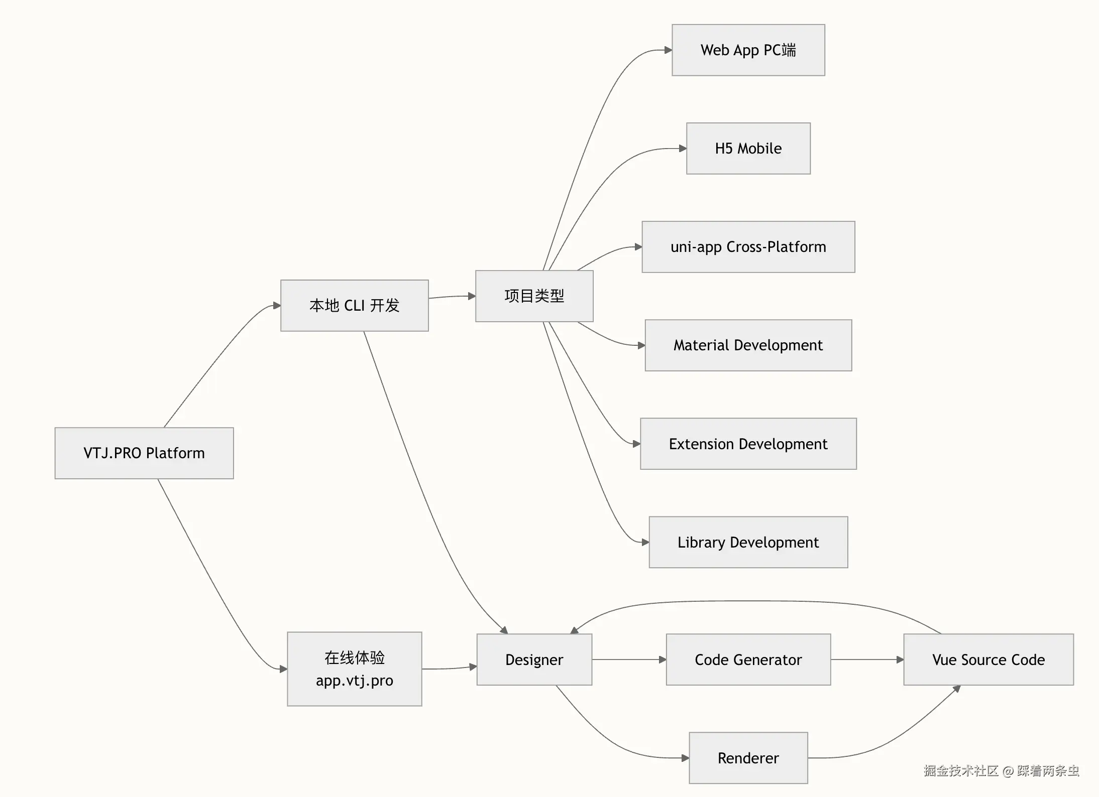
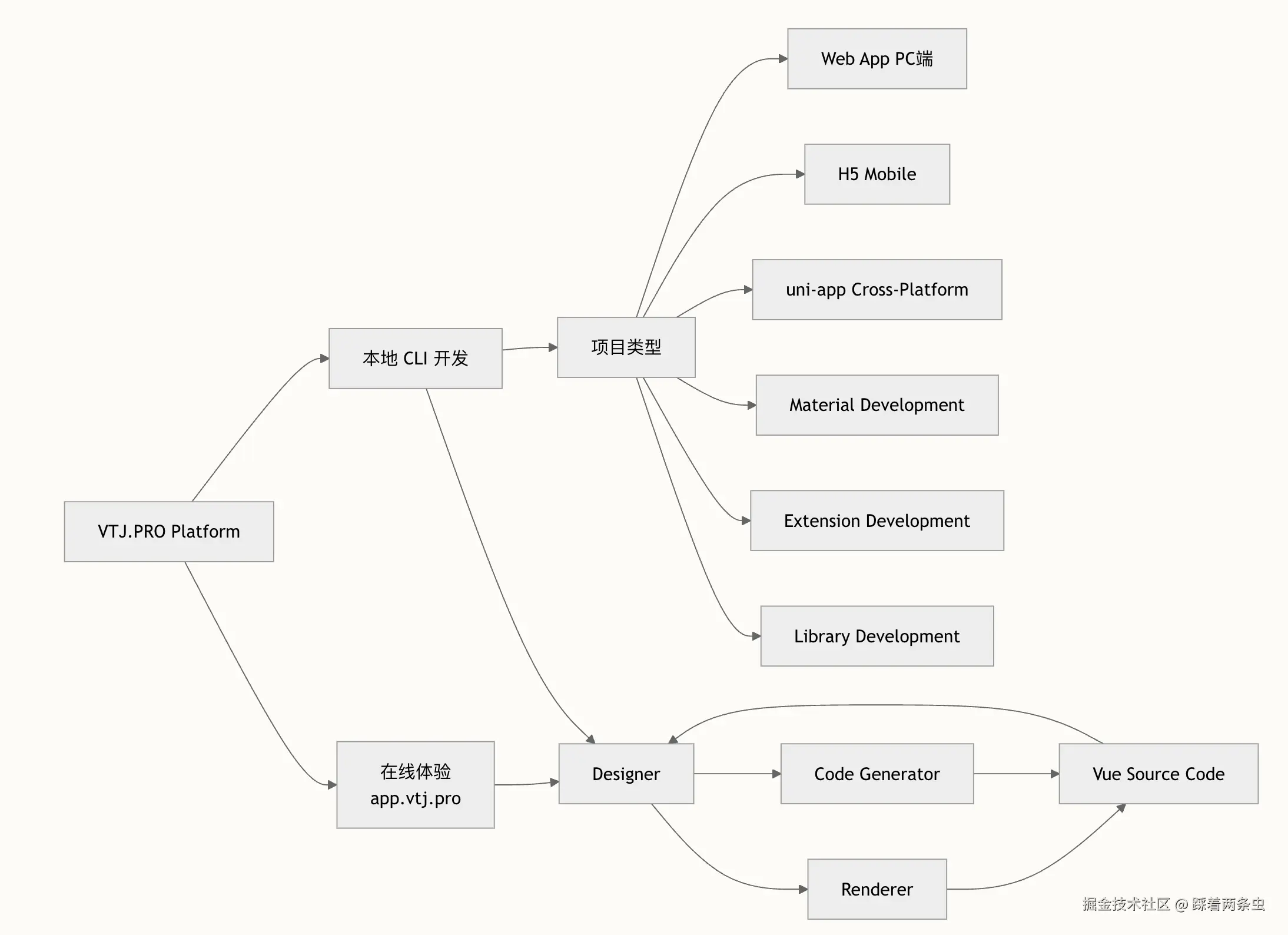
VTJ 提供两种主要入门方式,根据你的需求选择:

方式最适合要求特性
在线平台快速探索和原型设计仅需浏览器无需安装,完整设计器功能,云存储
本地 CLI生产环境开发Node.js v20+完全控制,自定义配置,离线开发

架构概览

7b6e7674-61f9-4d75-81d3-b2434ddcbbc4.png

前置要求

在开始使用 VTJ 之前,请确保已完成以下环境设置:

  • Node.js:版本 20 或更高(推荐 LTS 版本)
  • 包管理器:npm(随 Node.js 附带)或 pnpm 10.13+
  • 命令行知识:基本熟悉终端操作
  • 现代浏览器:Chrome、Edge 或 Firefox 用于设计器界面

方式 1:在线平台体验

如需立即探索而无需安装,请访问在线平台:

访问地址app.vtj.pro

在线平台提供完整的低代码设计器访问权限,允许你:

  • 创建和管理应用程序
  • 使用拖放组件设计页面
  • 导出生成的 Vue 代码
  • 测试 AI 驱动的组件生成

Designer Preview

方式 2:创建本地项目

如需进行完全控制和定制的生产环境开发,请使用 VTJ CLI 工具。

创建你的第一个项目

执行以下命令创建新的 VTJ 项目。根据你的目标平台选择合适的模板:

npm create vtj@latest --registry=https://registry.npmmirror.com -- -t app # For H5 mobile applicationsnpm create vtj@latest --registry=https://registry.npmmirror.com -- -t h5 # For uni-app cross-platform applicationsnpm create vtj@latest --registry=https://registry.npmmirror.com -- -t uniapp

--registry=https://registry.npmmirror.com 标志使用淘宝 npm 镜像以加速中国大陆地区的下载。如果你在其他地区,请移除此参数。

可用项目模板

模板名称命令标志平台使用场景
Web 应用app桌面端标准网络应用、管理面板、仪表盘
H5 应用h5移动端移动端网络应用、响应式站点
uni-appuniapp跨平台支持 iOS、Android 和 Web 的移动应用
物料material开发自定义组件库
扩展extension插件使用自定义组件扩展设计器
插件plugin区块创建可复用的区块组件
library工具构建共享工具库

项目初始化流程

CLI 将引导你完成交互式设置:

994bf473-5519-4dd3-92aa-3c9b032d0010.png

运行你的项目

项目创建完成后,按照以下步骤启动开发环境:

# Navigate to your project directory
cd your-project-name
 
# Install dependencies (first-time setup may take 1-3 minutes)
npm run setup
 
# Start the development server
npm run dev

成功启动后,你将看到类似以下的输出:

  VITE v5.x.x  ready in xxx ms

  ➜  Local:   http://localhost:5173/
  ➜  Network: http://192.168.x.x:5173/

在浏览器中打开本地地址即可查看运行中的应用。

设计器访问:低代码设计器通常可通过 http://localhost:5173/__vtj__/ 访问

理解你的项目结构

典型的 VTJ 项目遵循标准的 Vue3 应用结构:

vtj-project/
├── public/              # 静态资源(favicon、logo)
├── src/
│   ├── App.vue         # 根组件
│   ├── main.ts         # 应用入口
│   ├── assets/         # 图片、样式、图标
│   ├── components/     # 自定义 Vue 组件
│   ├── router/         # Vue Router 配置
│   ├── style/          # 全局样式
│   └── views/          # 页面级组件
├── env.json           # 环境配置
├── package.json       # 依赖和脚本
├── vite.config.ts     # Vite 构建配置
└── tsconfig.json      # TypeScript 配置

关键配置文件:

  • env.json:环境变量和平台设置
  • vite.config.ts:构建工具配置
  • tsconfig.json:TypeScript 编译器选项

VTJ 项目内部采用 monorepo 结构。@vtj/* 包通过 workspace 引用链接,确保所有 VTJ 依赖项版本一致。

项目脚本和操作

生成的项目包含多个实用脚本:

命令描述使用场景
npm run setup使用镜像安装依赖初始设置或依赖更新
npm run dev启动开发服务器本地开发
npm run build:prod生产构建部署到生产环境
npm run build:dev开发构建测试生产环境构建
npm run preview预览生产构建本地测试生产构建

快速开始工作流

以下是创建第一个 VTJ 应用的完整工作流:

5df17108-c162-462c-8fc3-2c310491cc42.png

常见问题排查

依赖安装失败

问题npm run setup 失败或卡住

解决方案

# Clear cache and retry
rm -rf node_modules package-lock.json
npm run setup
 
# Or try pnpm instead
npm install -g pnpm
pnpm install

原因:网络问题或缓存损坏

端口已被占用

问题:错误"Port 5173 is already in use"

解决方案:修改 vite.config.ts

Copy code

export default defineConfig({
  server: {
    port: 3000  // Change to available port
  }
})

设计器无法加载

问题:设计器页面显示空白或错误

解决方案

  • 确保使用 Chrome、Edge 或 Firefox
  • 清除浏览器缓存(Ctrl+Shift+Delete)
  • 检查浏览器控制台的具体错误信息
  • 验证 Node.js 版本为 20+

项目设置与安装

本指南涵盖了 VTJ.PRO 的完整设置和安装流程,为你提供了开始使用这个 AI 驱动的 Vue3 低代码开发平台所需的一切。无论你是创建新应用程序还是为项目做贡献,本文档都将引导你完成必要的步骤。

前置条件

在安装 VTJ.PRO 之前,请确保你的开发环境满足以下要求:

系统要求

VTJ.PRO 基于现代 Web 技术构建,需要特定版本的开发工具才能正常运行。

要求版本用途
Node.jsv20+开发和构建的运行时环境
pnpm~10.13.0Monorepo 工作区的包管理器
lerna~8.2.0多包管理工具

设置 Node 版本

如果你尚未安装 Node.js v20 或更高版本,强烈建议使用 nvm(Node Version Manager)来轻松管理多个 Node 版本:

Copy code

curl -o- https://raw.githubusercontent.com/nvm-sh/nvm/v0.39.0/install.sh | bash
 
# 安装并使用 Node.js v20
nvm install 20
nvm use 20

安装全局工具

为了进行开发设置和源码贡献,你需要全局安装 lerna 和 pnpm:

npm install -g lerna@latest pnpm@latest --registry=https://registry.npmmirror.com

安装方法概览

VTJ.PRO 提供两种主要的安装方式,分别适用于不同的需求:

3f29bf29-b902-4889-a09d-e0b5a7bd9b31.png

方法 1:CLI 设置(推荐)

基于 CLI 的设置是开始使用 VTJ.PRO 构建应用程序的最快方式。它提供交互式体验,通过预配置的模板引导你完成项目创建。

可用的项目模板

VTJ.PRO 支持针对不同开发场景定制的多种项目类型:

模板描述用例技术栈
appWeb 应用程序 (PC)桌面 Web 应用@vtj/web, Vue Router, Pinia
h5H5 移动端应用移动优先的 Web 应用@vtj/h5, Vue Router, Pinia
uniapp跨平台应用多平台部署@vtj/uni-app, uni-app framework
material组件库自定义组件开发Element Plus, VTJ Core
extension设计器扩展设计器自定义@vtj/core, VueUse
plugin区块插件可复用的区块组件VTJ Material System
library通用库工具/共享库TypeScript, Vitest

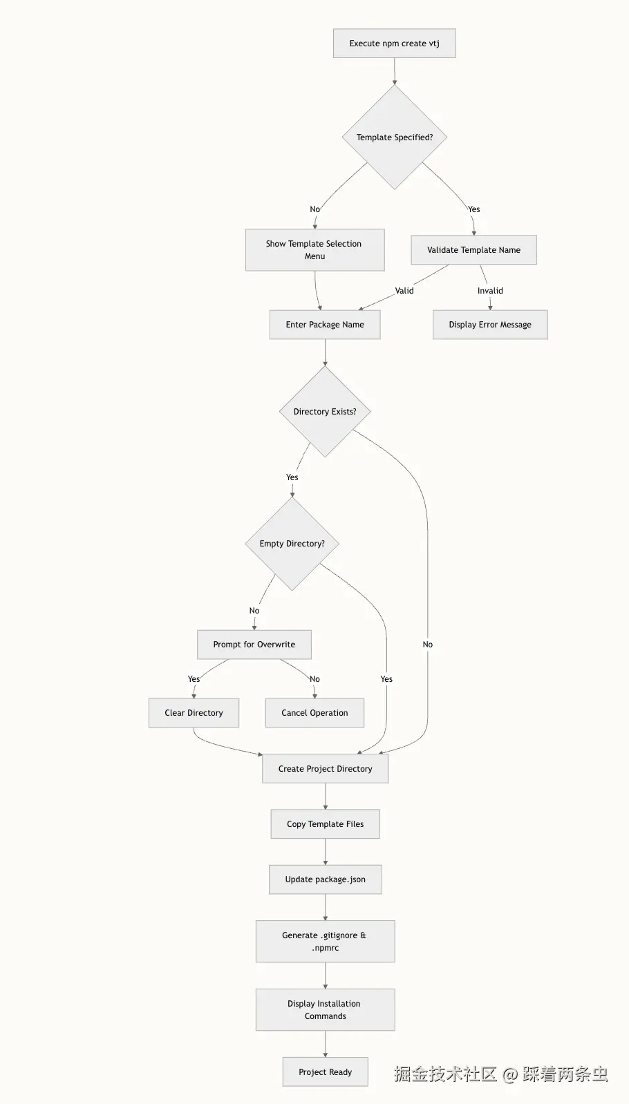
交互式项目创建

若要通过交互式设置体验进行模板选择和项目配置:

npm create vtj@latest --registry=https://registry.npmmirror.com

该命令将启动一个交互式 CLI,引导你完成以下步骤:

  1. 模板选择:从可用的项目类型中选择
  2. 项目名称:定义你的包名
  3. 目录处理:如果目录存在,确认是否覆盖

命令行项目创建

为了加快设置速度或实现 CI/CD 自动化,你可以直接指定模板:

# Web 应用程序 (PC)
npm create vtj@latest --registry=https://registry.npmmirror.com -- -t app
 
# H5 移动端应用
npm create vtj@latest --registry=https://registry.npmmirror.com -- -t h5
 
# 跨平台应用
npm create vtj@latest --registry=https://registry.npmmirror.com -- -t uniapp
 
# 物料开发项目
npm create vtj@latest --registry=https://registry.npmmirror.com -- -t material

创建后设置

项目创建完成后,请按照以下步骤初始化你的开发环境:

cd vtj-project  # 或你指定的项目名称
npm install
npm run dev

CLI 会在项目创建后自动显示这些命令,并根据你使用的包管理器(npm、yarn 或 pnpm)进行定制。

项目结构概览

每个生成的项目都遵循针对所选模板优化的标准结构:

Copy code

vtj-project/
├── src/
│   ├── App.vue           # 根组件
│   ├── main.ts           # 应用入口
│   ├── router/           # 路由配置
│   ├── views/            # 页面组件
│   ├── components/       # 可复用组件
│   └── assets/           # 静态资源
├── public/               # 公共资源
├── package.json          # 依赖和脚本
├── vite.config.ts        # Vite 配置
├── tsconfig.json         # TypeScript 配置
├── env.json              # 环境变量 (本地)
├── env.sit.json          # 环境变量 (SIT)
├── env.uat.json          # 环境变量 (UAT)
└── proxy.config.ts       # 开发代理设置

方法 2:源码开发

如果你计划为 VTJ.PRO 做贡献或需要深度定制,你需要直接使用源码进行工作。这种方式可以让你完全访问所有包,并允许你修改核心功能。

Monorepo 架构

VTJ.PRO 使用由 pnpm workspaces 和 lerna 管理的 monorepo 结构。这种架构能够在保持一致性的同时,高效地在多个包之间进行开发。

4602a34e-595b-4ad6-96b3-d6d69027861f.png

设置开发环境

请按照以下步骤设置完整的开发环境:

# 克隆仓库
git clone https://gitee.com/newgateway/vtj.git
cd vtj
 
# 安装所有依赖
npm run setup
 
# 构建所有包
npm run build
 
# 启动开发应用程序
npm run app:dev

开发脚本

根目录的 package.json 提供了用于开发工作流程的全面脚本:

命令用途描述
npm run setup安装依赖安装所有工作区包
npm run dev启动开发服务器启动开发 Web 应用程序
npm run dev:uni启动 Uni 开发启动 uni-app 开发服务器
npm run build构建所有包编译所有包用于生产环境
npm run clean清理项目删除 node_modules 和构建产物
npm run reset重置项目清理并重新安装所有内容

特定包脚本

针对特定包的开发,请使用目标脚本:

# Core 包开发
npm run core:dev    # 监听模式并支持热重载
npm run core:test   # 运行测试
npm run core:build  # 构建包
 
# Designer 包开发
npm run designer:dev
npm run designer:test
npm run designer:build
 
# Renderer 包开发
npm run renderer:dev
npm run renderer:test
npm run renderer:build

配置与环境

Registry 配置

VTJ.PRO 使用中国 npm 镜像源以加速国内的下载。这在设置脚本中进行了配置:

{
  "scripts": {
    "setup": "pnpm install --unsafe-perm --registry=https://registry.npmmirror.com"
  }
}

环境变量

由 VTJ.PRO 生成的项目支持多环境配置:

环境文件用途默认环境
env.json本地开发local
env.sit.json系统集成测试sit
env.uat.json用户验收测试uat

构建脚本使用 ENV_TYPE 环境变量来选择适当的配置:

# 为不同环境构建
npm run build:sit    # 系统集成测试
npm run build:uat    # 用户验收测试
npm run build:pre    # 预发布
npm run build:prod   # 生产环境

特定平台的设置

Web 应用程序 (app)

对于桌面 Web 应用程序,模板包括:

  • 依赖:@vtj/web, Vue Router, Pinia, Vue I18n
  • 开发依赖:@vtj/cli, @vtj/pro
  • 特性:多环境构建,TypeScript 支持,热模块替换 (HMR)
{
  "dependencies": {
    "@vtj/web": "latest",
    "vue": "~3.5.0",
    "vue-router": "~4.6.0",
    "pinia": "~3.0.2",
    "vue-i18n": "~11.2.2"
  }
}

H5 移动端应用 (h5)

针对移动端优化的模板,包含额外的移动端特定功能:

  • 依赖:@vtj/renderer, @vtj/h5, Vue Router, Pinia
  • 平台配置:H5 平台,无遮罩模式
  • 特性:触摸优化,移动端视口处理
{
  "vtj": {
    "platform": "h5",
    "noMask": true
  }
}

uni-app 跨平台

针对面向多个平台(Web、iOS、Android、小程序)的应用程序:

  • 依赖:@vtj/uni-app, uni-app framework packages
  • 平台配置:uniapp 平台,无遮罩
  • 构建目标:H5、App (iOS/Android)、微信小程序等
# uni-app 开发命令
npm run dev:h5           # H5 开发
npm run dev:mp-weixin    # 微信小程序
npm run dev:app          # App 开发
npm run build:h5         # H5 构建
npm run build:mp-weixin  # 微信小程序构建

物料开发

用于创建自定义组件库:

  • 依赖:Element Plus, VTJ packages
  • 构建配置:库和物料构建
  • 输出格式:UMD, ESM,附带 TypeScript 类型定义

Copy code

{
  "main": "dist/index.umd.js",
  "module": "dist/index.mjs",
  "types": "types/index.d.ts",
  "exports": {
    ".": {
      "types": "./types/index.d.ts",
      "import": "./dist/index.mjs",
      "require": "./dist/index.umd.js"
    }
  }
}

故障排查

常见问题

如果在安装过程中遇到权限问题,请按照设置脚本中所示使用 --unsafe-perm 标志。这允许包脚本在不受严格权限强制的情况下运行。

问题解决方案相关文件
Node 版本不匹配确保已安装 Node.js v20+dev/package.json
依赖冲突运行 npm run clean,然后运行 npm run setuppackage.json
构建失败确保 TypeScript 已正确配置tsconfig.json
Registry 错误验证 npm registry 配置package.json

清理环境

如果你需要重置开发环境:

# 清理所有 node_modules 和构建产物
npm run clean
 
# 重置并重新安装所有内容
npm run reset

验证安装

安装完成后,验证你的设置是否正确:

# 检查已安装的包
npm list --depth=0
 
# 运行类型检查
npm run type-check
 
# 运行测试(如果可用)
npm test

创建你的第一个应用

本指南将引导你从零开始创建你的第一个 VTJ 应用程序。VTJ 提供了多种针对不同平台和用例的项目模板,使你能够快速搭建一个与现有工作流无缝集成的低代码开发环境。

项目模板概览

VTJ 提供了七种不同的项目模板,以适应各种开发场景。每个模板都针对其特定用途预配置了最佳的技术栈和开发设置。

模板名称显示名称用例平台目标受众
appWeb应用桌面 Web 应用程序Web/PC构建后台管理面板、管理系统的开发者
h5H5应用移动端 Web 应用程序Mobile Web创建移动端优化 Web 应用的开发者
uniapp移动端应用跨平台移动应用iOS/Android/Web/小程序同时针对多个移动平台的开发者
material物料开发项目自定义组件库开发Library/Component构建可复用低代码组件的开发者
plugin低代码区块插件低代码区块/插件开发Plugin创建可复用页面区块的开发者
extension设计器扩展开发项目设计器定制项目Extension扩展设计器功能的开发者
library通用类库通用工具库开发Library构建共享工具包的开发者

项目创建流程

项目创建流程遵循一个简化的过程,引导你从选择模板到拥有一个完全可运行的开发环境。

2db5758a-82af-4b58-9aa2-19e8cadbf5bd.png

快速开始命令

使用 npm create 模式并选择模板来创建你的项目。-t 标志允许你直接指定模板,而无需交互式提示。

Web 应用程序(推荐给初学者)

npm create vtj@latest --registry=https://registry.npmmirror.com -- -t app

这将创建一个桌面 Web 应用程序,包含 ElementPlus UI 组件、用于导航的 Vue Router 以及用于状态管理的 Pinia。

移动端 H5 应用程序

npm create vtj@latest --registry=https://registry.npmmirror.com -- -t h5

针对移动设备进行了优化,具有触控友好的组件和响应式布局配置。

跨平台应用程序 (uni-app)

npm create vtj@latest --registry=https://registry.npmmirror.com -- -t uniapp

能够从单一代码库部署到 iOS、Android、Web 和各种小程序平台。

物料开发项目

npm create vtj@latest --registry=https://registry.npmmirror.com -- -t material

为开发可集成到 VTJ 设计器的自定义组件提供脚手架。

交互式项目创建

为了获得更具引导性的体验,请在运行命令时不带 -t 标志,以交互方式选择你的模板并配置项目选项。

npm create vtj@latest --registry=https://registry.npmmirror.com

系统将提示你:

  1. 从可用选项中选择一个项目模板
  2. 输入你的包名(根据 npm 命名规范进行验证)
  3. 如果目标目录已存在,确认是否覆盖

CLI 会根据正则表达式模式 ^(?:@[a-z\d-*~][a-z\d-*._~]*/)?[a-z\d-~][a-z\d-._~]*$ 验证包名,并自动格式化目标目录名称。

开源项目仓库

gitee.com/newgateway/…