Git分布式版本控制工具

36 阅读1分钟

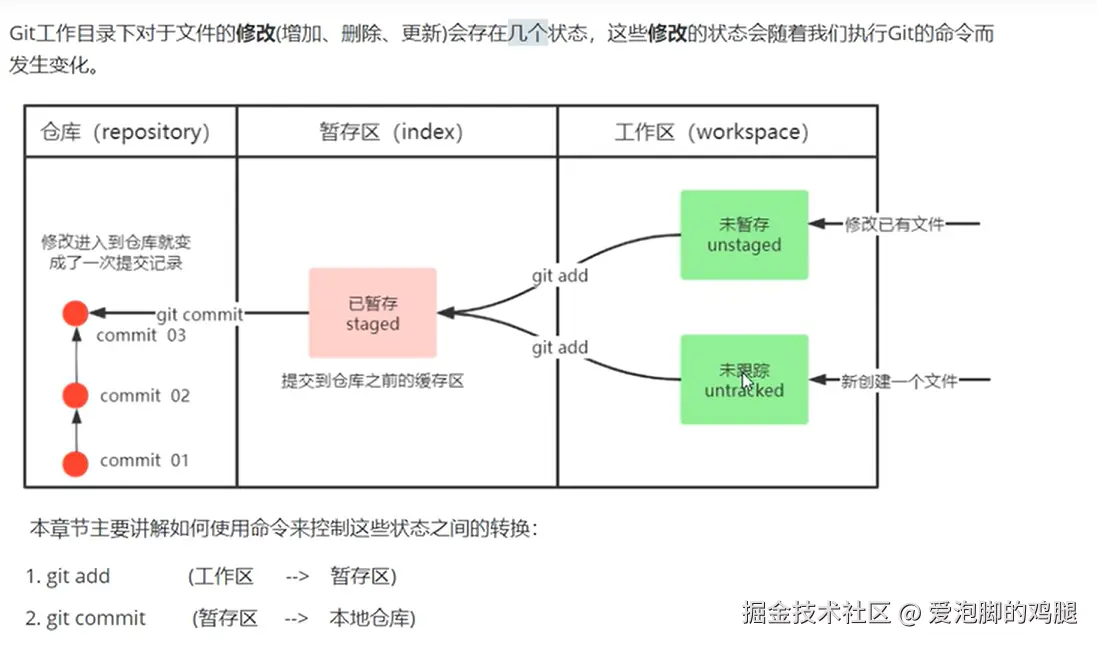
1.工作流程图

image.png

2 GitBash中会用到的基础linux命令

image.png

2.1 最好在git bash中配置一下用户信息(用户名、邮箱)

image.png

image.png

2.2 为常用指令配置别名

image.png 编辑.bashrc

用于输出git提交日志
alias git-log='git log --pretty=online --all --graph --abbrev-commit'
用于输出当前目录所有文件以及基本信息
alias ll='ls -al'

3.获取本地仓库

image.png

image.png

image.png

4 基础操作指令

4.1 git add与git commit

image.png 实战:新文件与修改文件同步骤

image.png

4.2 查看提交日志--使用git log

image.png

image.png

4.3 版本回退 git reset

image.png

image.png

5.git分支

image.png git branch 新分支:创建新分支
git checkout 新分支:切换分支

image.png ·