前端面试题,HTML【57题】+CSS【61题】高频面试题!前端面试必刷题型,背完这些你的面试直接就稳了90%!

518 阅读5分钟

超全HTML+CSS面试题库分享|零基础也能逆袭大厂‼️

老铁们谁懂啊!HTML和CSS真的是前端面试的"薛定谔的难度"

表面看着简单,实际面试处处是坑!

上周帮学妹模拟面试,10个有8个都挂在CSS问题上

为什么CSS这么让人头大?

1️⃣ 知识点碎得像渣男的心

盒模型、浮动、定位、Flex...每个都要记

2️⃣ 细节多到怀疑人生 ‍♀️

一个vertical-align就能玩出花来

3️⃣ 概念之间毫无关联

学了浮动还得重新理解Flex,完全不讲武德!

✨但别慌!我花3个月整理了这份救命题库:

✅ 包含最新高频面试题

✅ 涵盖所有必考重点难点

✅ 每道题都配详细解析

✅ 特别标注大厂最爱考点

使用指南:

  1. 每天刷20题,1周就能过一遍
  2. 重点标记不熟悉的知识点
  3. 配合实际代码练习效果更佳
  4. 面试前再过一遍标⭐的压轴题

碎碎念:

前端这条路真的不容易

但掌握方法就能事半功倍

这份题库就是我当年踩坑总结的精华

希望能帮到正在求职的你

咱认认真真背完,基础部分巩固扎实了,面试也就有底气了

接下来,让我们进入这些真实的场景。需要的同学点赞+关注 【2026前端题库】! 加油!前端佬们!

HTML:

  1. 什么是DOM 和 BOM?
  2. 简单描述从输入网址到页面显示的过程
  3. 一台设备的dpr,是否是可变的?
  4. 前端该如何选择图片的格式?
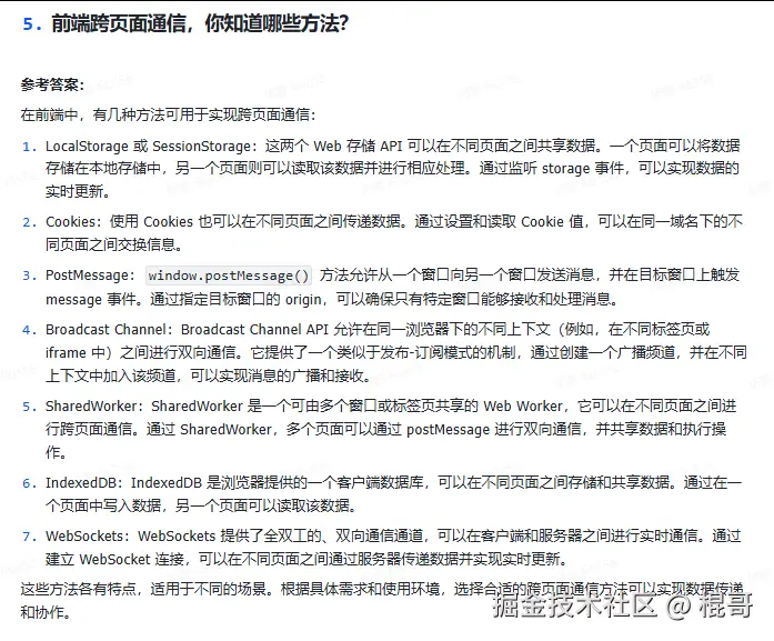
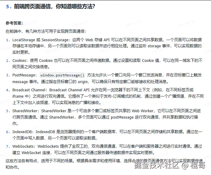
  5. 前端跨页面通信,你知道哪些方法?
  6. 说说你对 Dom树的理解
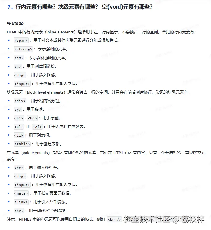
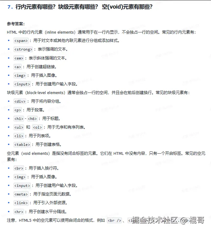
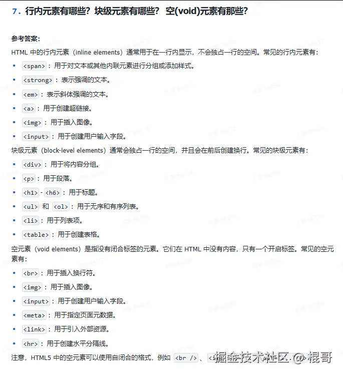
  7. 行内元素有哪些?块级元素有哪些?空(void)元素有那些?
  8. html和css中的图片加载与渲染规则是什么样的?
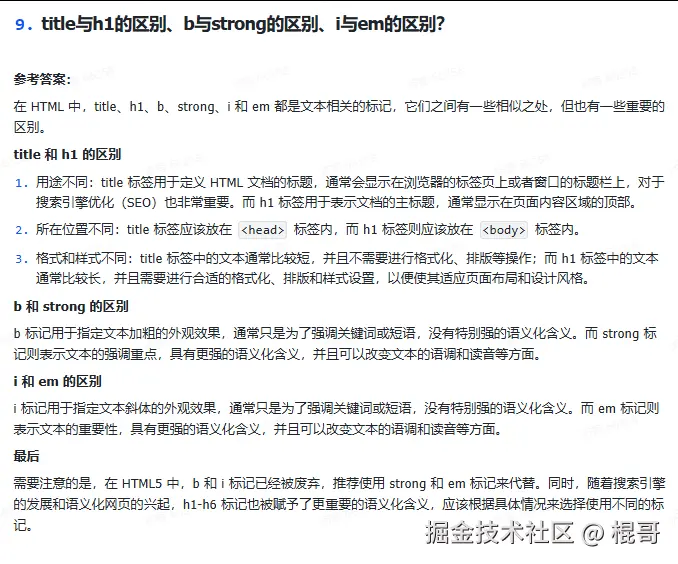
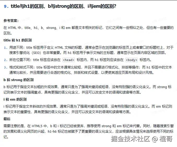
  9. title与h1的区别、b与strong的区别、i与em的区别?
  10. script 标签为什么建议放在 body 标签的底部(defer、async)
  11. 说说你对 SSG 的理解
  12. 什么是HTML5,以及和HTML的区别是什么?
  13. 什么是渐进增强和优雅降级?
  14. Node 和 Element 是什么关系?
  15. 导致页面加载白屏时间长的原因有哪些,怎么进行优化?
  16. 如何控制 input输入框的输入字数?
  17. 渐进式jpg有了解过吗?
  18. 假设我要上传图片,怎么在选择图片后,通过浏览器预览待上传的图片?
  19. 怎么实现”点击回到顶部”的功能?
  20. SPA应用怎么进行SEO?
  21. 如何实现SEO优化
  22. SEO是什么?
  23. SEO的原理是什么?
  24. DNS预解析是什么?怎么实现?
  25. HTML5 有哪些 drag 相关的 API?
  26. 浏览器乱码的原因是什么?如何解决?
  27. Canvas和sVG有什么区别?
  28. 浏览器是如何对HTML5的离线储存资源进行管理和加载?
  29. HTML5的离线储存怎么使用,它的工作原理是什么
  30. img的srcset属性的作用?

............................................................................................................

图片.png

图片.png

图片.png

图片.png

图片.png

CSS:

  1. css 中的 animation,transition,transform有什么区别?
  2. 怎么做移动端的样式适配?
  3. 相邻的两个inline-block节点为什么会出现间隔,该如何解决?
  4. grid网格布局是什么?
  5. CSS3新增了哪些特性?
  6. 怎么使用cSS3实现动画?
  7. 怎么理解回流跟重绘?什么场景下会触发?
  8. 什么是响应式设计?响应式设计的基本原理是什么?如何进行实现?
  9. 如果使用CSS提高页面性能?
  10. 如何实现单行/多行文本溢出的首略样式?
  11. 如何使用css完成视差滚动效果?
  12. 怎么使用CSS 如何画一个三角形
  13. 说说对CSS工程化的理解
  14. 怎么触发BFC,BFC有什么应用场景?
  15. 单行文本怎么实现两端对齐?
  16. 说说你对 CSS 模块化的理解
  17. CSS 模块化的实现方式
  18. 怎么让Chrome支持小于12px 的文字?
  19. 怎么让Chrome支持小于12px的文字?
  20. flexbox(弹性盒布局模型)是什么,适用什么场景?
  21. 如何实现两栏布局,右侧自适应?三栏布局中间自适应呢?
  22. 设备像素、css像素、设备独立像素、dpr、ppi之间有什么区别?
  23. 说说你对盒子模型的理解
  24. 怎么实现样式隔离?
  25. flex布局下,怎么改变元素的顺序?
  26. "flex: auto;”"是什么意思?
  27. object-fit用法
  28. 行内元索和块级元索有什么区别
  29. em/px/rem/vh/vw这些单位有什么区别?
  30. htm和css中的图片加戏与渲架规则是什么样的?
  31. CSS中,有哪些方式可以隐藏页面元索?有什么区别?
  32. CSS3 中 transition 和 animation 的属性分别有哪些?

............................................................................................................

图片.png

图片.png

图片.png

图片.png

图片.png

至此,你已将HTML与CSS的核心知识体系收归囊中。这不仅是记忆了一些标签和属性,更是建立了构建 Web 界面的底层逻辑与审美基础。

记住,真正的掌握源于实践。请务必动手将每个知识点转化为代码,在浏览器中观察、调试、领悟。接下来,你可以自信地迈向JavaScript,去赋予页面灵魂。

代码的世界,实践是唯一的捷径。   现在,你已拥有坚实的基石,请开始建造你的第一座网页大厦吧!

各位前端的小伙伴,有需要跳槽或者面试工作的,我在这里准备好了一份2026年精选的前端面试题,内容都是经过精简的,全部都是高频中大厂的面试真题,有需要的可以拿去看看! 【2026精选宝典】