2026金三银四,春招最全最新前端八股文+场景题+项目,背完让你offer拿到手

480 阅读4分钟

金三银四求职旺季马上就要来啦!是不是很多同学都还没有整理新的面试资料?我近期也是根据2025年一年的面试真题,整理出来了这套题库,有需要的小伙伴可以来看看。

整理面试资料不仅有助于自己复习,还能帮助他人准备面试。以下是一些前端面试中常见的知识点和问题,供你参考和补充:

1. HTML/CSS

  • HTML5 新特性:语义化标签(如 、)、表单增强(如 )、多媒体支持(如 、)。CSS3 新特性:Flexbox、Grid 布局、动画(@keyframes)、过渡(transition)、媒体查询(@media)。盒模型:标准盒模型 vs IE 盒模型,box-sizing 属性。BFC(块级格式化上下文):什么是 BFC,如何创建 BFC,BFC 的作用。响应式设计:如何实现响应式布局,媒体查询的使用,移动端适配方案(如 rem、vw/vh)。

2. JavaScript

  • ES6+ 新特性:箭头函数、模板字符串、解构赋值、let/const、Promise、async/await、模块化(import/export)。闭包:什么是闭包,闭包的应用场景,闭包的优缺点。原型与原型链:原型链的理解,prototype 和 proto 的区别,如何实现继承。事件循环:宏任务与微任务,setTimeout、Promise、async/await 的执行顺序。this 指向:this 在不同场景下的指向,如何改变 this 的指向(call、apply、bind)。异步编程:Promise 的使用与原理,async/await 的使用,如何处理异步错误。

3. 框架与库

  • React:
  • 组件生命周期(类组件 vs 函数组件)。Hooks 的使用(useState、useEffect、useContext 等)。虚拟 DOM 和 Diff 算法。状态管理(Redux、MobX、Context API)。React Router 的使用。
  • Vue:
  • 生命周期钩子。响应式原理(Object.defineProperty vs Proxy)。组件通信(props、$emit、event bus、Vuex)。Vue Router 和 Vuex 的使用。
  • Angular:
  • 组件与模块。依赖注入。RxJS 的使用。Angular 的路由与状态管理。

4. 性能优化

  • 加载性能:减少 HTTP 请求、使用 CDN、压缩资源(如 Gzip)、懒加载、预加载。渲染性能:减少重绘与回流、使用 requestAnimationFrame、优化 CSS 选择器。代码优化:减少 DOM 操作、使用事件委托、避免内存泄漏。Webpack 优化:代码分割(Code Splitting)、Tree Shaking、缓存、压缩。

5. 网络与安全

  • HTTP/HTTPS:HTTP 协议、HTTPS 的工作原理、HTTP/2 的特性。跨域问题:什么是跨域,如何解决跨域(CORS、JSONP、代理)。Web 安全:XSS(跨站脚本攻击)、CSRF(跨站请求伪造)、SQL 注入、CSP(内容安全策略)。

6. 工具与工程化

  • 版本控制:Git 的基本使用(如 git clone、git branch、git merge、git rebase)、Git 工作流。包管理工具:npm、yarn 的使用,package.json 的配置。构建工具:Webpack、Vite 的配置与优化。CI/CD:持续集成与持续部署的基本概念,常见的 CI/CD 工具(如 Jenkins、GitLab CI)。

7. 算法与数据结构

  • 常见算法:排序算法(如冒泡排序、快速排序)、查找算法(如二分查找)。数据结构:数组、链表、栈、队列、树、图。LeetCode 常见题目:两数之和、反转链表、二叉树遍历、动态规划等。

8. 软技能

  • 项目经验:如何描述项目中的难点与解决方案,如何展示自己的贡献。团队协作:如何与设计师、后端开发、产品经理协作,如何处理冲突。学习能力:如何保持技术更新,最近学习了哪些新技术。

9. 面试常见问题

  • 自我介绍:简洁明了,突出技术栈和项目经验。职业规划:短期与长期的职业目标。优缺点:如何客观评价自己,如何改进不足。离职原因:避免负面评价,强调个人成长与发展。

常用前端八股文

Javascript【323题】

React【83题】

Vue【80题】

算法【19题】

2026年前端最新场景题面试攻略【163题】

扁平风读书计划小红书封面__2026-02-24+12_17_02.jpg

2026年前端项目中的难点亮点【102题】

扁平风读书计划小红书封面__2026-01-15+17_52_19.jpg

简约风热门标题大字报__2025-10-14+10_21_56.png

简约风热门标题大字报__2025-10-14+10_24_38.png

简约风热门标题大字报__2025-10-14+10_26_57.png

各位前端的小伙伴,有需要跳槽或者面试工作的,我在这里准备好了一份2026年精选的前端面试题,内容都是经过精简的,全部都是高频中大厂的面试真题,有需要的可以拿去看看! 【2026精选宝典】

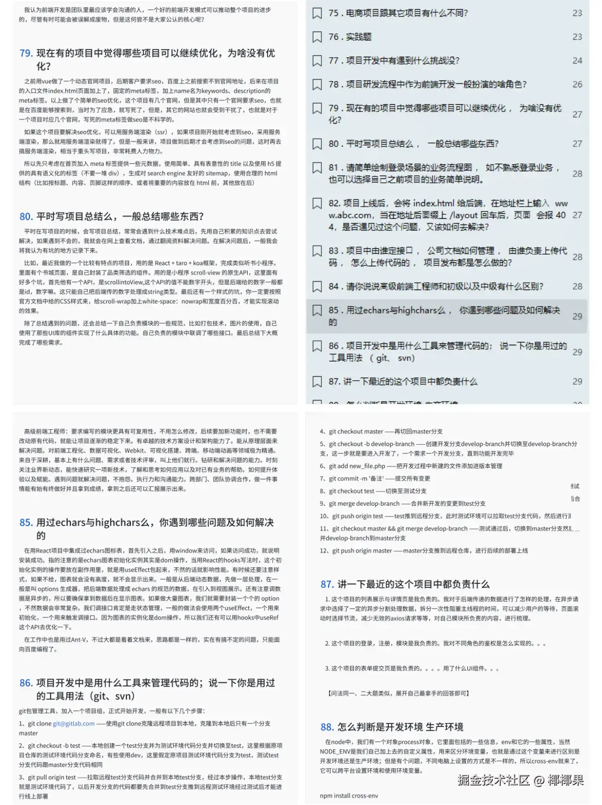
希望这些内容对你和大家的面试准备有所帮助!祝你面试顺利,拿到心仪的 offer!