移动端里的AI,用户到底要什么?

362 阅读13分钟

写在前面的话

今天不想讲那些技术架构图,也不想堆砌一堆iOS专业术语。我就想聊聊,作为一个离用户最近的客户端开发,我是怎么看待AI的——它到底是让咱们的产品变更好了,还是变更拧巴了。梁宁老师在《增长三十讲》里说过一句话特别打动我:"产品经理要有同理心,要能感受到用户的爽点、痛点和痒点。"今天我想说,做技术的人也得有同理心。不只是对用户,更是对我们自己。


一、开场:一个真实的冲突场景

先讲个事儿

这种场景你们熟不熟悉:

AI同学:"我们的新模型精度提升了10个点,识别更准了!"

3D同学:"等等,你这模型多大啊?"

AI同学:"也就60MB,还行吧。"

3D同学:"那推理时间呢?

AI同学:"大概增加了30-40ms……"

客户端同学心里咯噔一下:"完了,这玩意儿肯定得出事。"

产品经理:"太好了!竞品最近上了很多AI功能,我们也得跟上!"

具体数字每次不太一样,但这个对话的"味儿",基本就是这样。

然后真出事了

功能上线or demo演示第二天,用户反馈炸了:

  • "手机烫得要命"
  • "电池一小时掉30%"
  • "卡顿严重,没法用"

领导问:"怎么回事?不是说AI很智能吗?"我们说:"AI是很智能,但用户的手机不够智能。"

所以今天我想和大家聊聊,怎么避免这种"好心办坏事"。


image.png


这就是梁宁说的"系统思维"缺失

每个人都是对的:

  • AI团队追求精度,这没错
  • 3D团队追求画面,这也没错
  • 产品追求竞争力,更没错

但系统错了。

image.png

梁宁说,"很多时候,你觉得是做加法,但对用户来说是做减法。"AI功能加上去了,但用户体验减下来了。


二、用户真正要的是什么?——梁宁的"爽点、痛点、痒点"

梁宁的理论我是这么理解的

image.png

爽点:即时满足痛点:恐惧、焦虑痒点:满足虚拟自我放到移动端AR里:用户的爽点:

  • 手势一挥,虚拟物体就出现(延迟<50ms)
  • AR识别又快又准
  • 效果炫酷,朋友圈能装逼

用户的痛点:

  • 手机发烫(恐惧:会不会炸?)
  • 电池狂掉(焦虑:等会儿没电了)
  • 卡顿延迟(愤怒:什么破玩意儿!)
  • 应用被杀后台(崩溃:我刚才做的全没了)

用户的痒点:

  • 比别人用更高级的功能
  • 展示自己的设备够好

AI在这里的定位是什么?

image.png

很多人以为AI是爽点。但实际上,AI做不好,就是最大的痛点。为什么?因为用户不关心你用了多牛逼的模型,他只关心:

  1. 快不快?(延迟)
  2. 准不准?(准确率)
  3. 烫不烫?(功耗)
  4. 掉不掉电?(续航)
  5. 卡不卡?(帧率)

AI如果让这5个变差,用户不会夸你智能,只会骂你智障。


三、移动端的残酷真相:80%用户用的不是旗舰机

设备碎片化有多恐怖?

最大的感受就是:不要用你自己的iPhone15Pro来代表用户

image.png

真实情况是:

  • 约10-15%用户:iPhone 15/16/17 Pro,小米15Pro,华为meta 70/80pro(土豪)
  • 约50-60%用户:iPhone 12/13/14,中端安卓(大多数)
  • 约30%用户:iPhoneX,老安卓(学生党、爸妈辈)

同一个AI模型:

  • 旗舰机:推理20ms,丝滑
  • 中端机:推理60ms,凑合
  • 老设备:推理150ms,根本跑不动

性能差距:接近10倍!

场景碎片化

移动端的独特挑战:1. 多任务干扰

  • 后台应用争夺资源
  • 系统推送、来电、切换应用随时发生
  • iOS/Android的激进内存管理,容易被杀后台
  1. 环境不可控
  • 室内外光线差异极大(影响AR识别)
  • 移动网络不稳定(影响云端AI)
  • 用户使用时长不确定(5分钟 vs 30分钟)
  1. 发热和电量焦虑
  • AR全开运行,手机30分钟必然发热
  • 发热后CPU/GPU降频20-40%
  • 用户对"耗电"和"发烫"的应用极度敏感

从我的观察和行业数据来看:

使用特点:

  • 移动端AR不像VR,用户很少长时间沉浸
  • 大部分使用场景是"短平快"(几分钟到十几分钟)
  • 经常被打断(来电、通知、切换应用)

用户容忍度:

  • 启动慢:如果3秒内没响应,大量用户会放弃
  • 卡顿:即使偶尔卡一下,用户也会很敏感
  • 发热/耗电:这是移动端用户最敏感的两个点

根据应用商店评论和用户反馈,

负面评价主要集中在:卡顿、发热、耗电。


梁宁说的"确定性"在哪里?

梁宁强调,好产品要给用户确定性。什么叫确定性?就是用户知道会发生什么,并且确实发生了。

image.png

反例:只为高端设备优化

  • 高端用户:哇,好流畅!(20%的人爽)
  • 普通用户:卡成PPT……(80%的人骂)
  • 用户体验:不确定、分裂、崩溃

正例:分层体验

  • 高端用户:用高级功能
  • 中端用户:用标准功能
  • 低端用户:用基础功能
  • 所有人都能用,只是精细度不同
  • 用户体验:确定、可预期、没有绝对的失望

四、AI部分深入:不是技术问题,是人性问题

1. AI的三个常见误区

image.png

误区1:"模型越大越好"这是技术人的执念。AI同学会说:"我们的模型精度提升了5个点!"但用户不会说:"哇,精度从89%提升到94%,我好感动!"用户只会说:"为什么我的手机这么烫?"梁宁视角:你在追求技术指标,用户在追求情绪稳定。


误区2:"端侧AI就是先进"很多团队为了宣传,强调"本地AI、保护隐私"。但真相是:

  • 端侧AI:功耗高、发热大、速度看设备
  • 云端AI:功耗低、速度稳定、但需要网络

没有绝对的优劣,只有场景适配。实时交互(如手势识别):必须端侧非实时分析(如场景理解):可以云端,梁宁视角:不要为了"先进"而先进,要为了"用户体验"而先进。


误区3:"AI失败了就提示用户"最常见的做法:

AI识别失败

→ 弹窗:"识别失败,请重试"

→ 用户:???

这是最烂的体验。更好的做法:

AI识别失败

→ 自动降级到传统方案

→ 用户无感知

→ 核心功能继续可用

梁宁视角:别让用户承担你的技术缺陷。技术的不确定性,不应该转嫁给用户。


2. AI在移动端的正确打开方式

梁宁说,"产品要克制"。我对AI的理解也是:克制。

原则1:轻量化优先

案例:手势识别模型优化

模型大小设备覆盖率精度
60MB(原始版)▌▌ 20%94% ⚠️
15MB(量化版)▌▌▌▌▌ 70%92% 👍
8MB( 剪枝版)▌▌▌▌▌▌ 85%89% 👍
3MB(Lite版 )▌▌▌▌▌▌▌10085% ✅

image.png

原始模型:60MB,精度94%

→ 量化后:15MB,精度92%(损失2%)

→ 剪枝后:8MB,精度89%(损失5%)

→ 蒸馏后:3MB,精度85%(损失9%)

决策:

  • 3MB版本给所有设备(100%可用)
  • 8MB版本给中高端设备(70%可用)
  • 15MB版本给旗舰设备(20%可用)

牺牲9%精度,换来100%覆盖率。梁宁视角:让80%的人满意,比让20%的人惊艳更重要。


原则2:优雅降级

永远不要让用户看到"功能不可用"。

image.png

分层设计:

L1(保底):所有设备都能跑

L2(标准):中高端设备体验更好

L3(高级):旗舰设备极致体验

动态监控:

运行中监控:

  • 帧率<50fps → 降一级
  • 温度>45度 → 降一级
  • 电量<15% → 降到L1

用户感受:

  • 不会突然"卡死"
  • 不会看到"加载失败"
  • 体验平滑降级,几乎无感知

梁宁视角:确定性= 用户知道最坏会怎样,并且最坏也还能接受。


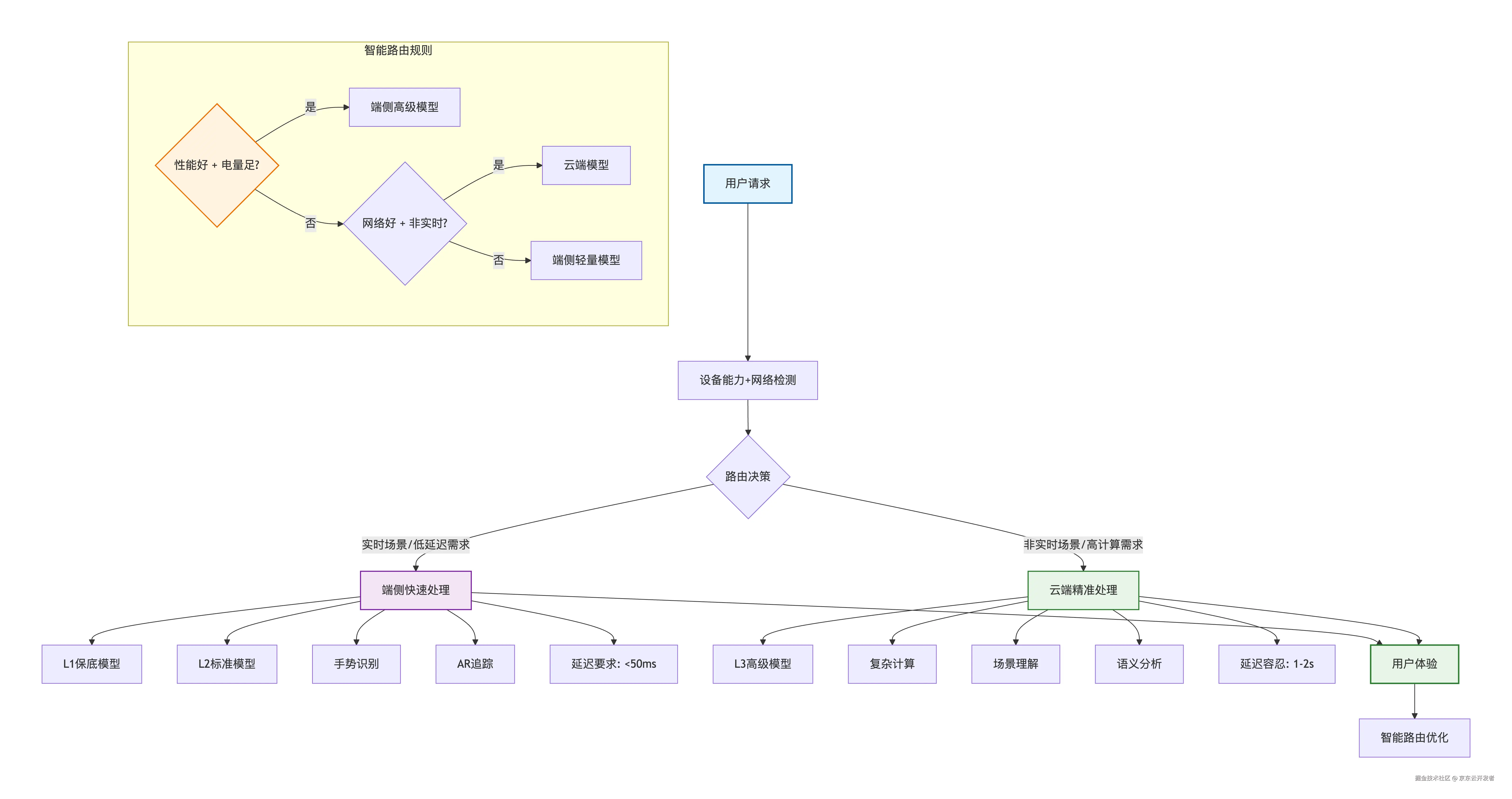
原则3:端云协同

不是所有AI都要端侧跑。

image.png

实时场景(端侧):

  • 手势识别
  • AR追踪
  • 实时渲染

非实时场景(云端):

  • 场景语义理解
  • 复杂物体识别
  • 大规模计算

网络不好时:

  • 云端功能降级
  • 端侧保底继续跑
  • 用户核心体验不受影响

梁宁视角:系统要有冗余,有备份,不能把所有鸡蛋放一个篮子。


3. AI不是炫技,是解决问题

梁宁说,"用户要的不是你的产品,是他问题的解决方案。"用户的问题是:

  • 想用手势操作虚拟物体(问题)
  • 不是:想体验最先进的AI模型(手段)

所以:

  • 如果ARKit原生手势能解决80%场景→ 用它
  • 如果简单的传统算法能解决→ 用它
  • 只有必须用AI才能解决的,才上AI

AI是工具,不是目的。


五、思考:如果要做AR手势交互,怎么选方案?

假设场景:我们要做一个AR应用的手势交互。

第一反应:用ARKit手部追踪,系统级能力。

但需要考虑这些问题

设备兼容性:

  • ARKit手部追踪需要A12+(这是官方要求)
  • 老设备怎么办?放弃,还是提供替代方案?

性能开销:

  • 手部追踪会增加系统负载(这是必然的)
  • 如果AR场景本身就很重,还跑得动吗?
  • 用户会不会觉得卡?

功能适配:

  • ARKit提供标准手势
  • 如果我们需要特殊交互呢?

系统能力很好,但有边界。

我们需要:

  • 覆盖不同设备
  • 控制性能开销
  • 满足定制需求

重新设计:分层适配

梁宁说,"要理解不同用户的不同需求。"我们设计了三层:

image.png

L1:传统交互(100%用户)

  • 屏幕点击+ 注视高亮
  • 不酷,但稳定
  • 这是保底

L2:ARKit手势(60-70%用户)

  • iPhoneXS+自动启用
  • 点击、抓取、滑动
  • 这是主流体验

L3:自定义AI(10-20%用户)

  • iPhone14 Pro+
  • 复杂手势、品牌定制
  • 这是高端差异化

动态降级:核心逻辑

用户使用过程中,设备状态会变化:

录屏2026-01-21 17.34.50.mp4

每秒检测:

  • 帧率<50fps → 降一级
  • 温度>45度 → 降一级
  • 电量<15% → 强制L1

用户感受:

  • 不会突然功能消失
  • 平滑切换
  • 给个温馨提示:"手势已暂停(性能保护)"

结果

这种分层设计的结果:

✅ 100%用户可用(这是底线)

✅ 大部分用户能体验到手势交互(60-70%)

✅ 卡顿投诉显著下降

✅ 帧率更稳定,体验更流畅

梁宁视角:这叫"分层满足"。

高端用户有高端体验,

普通用户有稳定体验,

所有人都没有被抛弃。A


六、AI在移动端的4个核心洞察

image.png

洞察1:AI是提效工具,不是门槛

正例(基于行业观察):

一些做得好的AR应用会这样设计:

  • 高端设备:精细建模+实时光影
  • 中端设备:简化建模+基础光影
  • 低端设备:2D贴图+手动调整(无AI也能用)

这种分层设计的效果:

  • 所有用户都能用
  • 应用评分和口碑明显提升
  • 负面评价大幅下降

梁宁视角:AI应该降低门槛,而不是提高门槛。


洞察2:免费≠无成本

ARKit虽然"免费"(不用下载模型),但:

  • 运行时消耗GPU
  • 占用电量
  • 发热降频

系统能力也有成本,不要以为调个API就完事了。


洞察3:80%能用 > 20%完美

梁宁说,"不要让完美成为好的敌人。"移动端开发最大的教训:

  • 别追求在旗舰机上的极致体验
  • 要追求在大部分设备上的可用体验

精度从94%降到85%,换来设备覆盖率从20%提升到100%,值不值?值。因为用户要的不是你的精度数字,是"能不能用"。


洞察4:保底方案决定产品下限

梁宁说,"产品要有底线思维。"AI会失败,这是确定的。所以:

  • 每个AI功能都要有PlanB
  • 每个智能交互都要有传统备选
  • 每个高级体验都要有基础保底

60%用户好体验+ 40%用户能用,远比80%用户都不够好更明智。


七、站在不同视角

image.png

站在AI视角

理解:客户端不是服务器。提供:

  • 轻量版模型(<10MB,所有设备能跑)
  • 标准版模型(15-20MB,主流体验)
  • 完整版模型(可以放云端)

最重要的是轻量版!因为它决定了产品的下限。


站在3D引擎视角

理解:GPU是共享资源。提供:

  • 3档渲染方案(高/中/低)
  • GPU占用率监控API
  • 动态降精度能力

我们一起守护用户的帧率。


站在产品视角

理解:不是所有功能都要加。思考:

  • 这个功能解决什么用户痛点?
  • 在中低端设备上体验如何?
  • 如果功能失败,用户怎么办?
  • 我们愿意为了这个功能牺牲什么?

梁宁说:"产品要克制。"


八、三点感悟

image.png

感悟1:技术是为人服务的

刚入行时,我追求技术极致。现在我明白,技术的价值在于让更多人受益。80%的人能用,比20%的人惊艳更重要。


感悟2:不要只做功能,要做体验

十年前,产品说加功能,我就加。现在我会问:

  • 这解决什么问题?
  • 中低端设备怎么办?
  • 失败了用户怎么办?

感悟3:客户端是用户的守门员

梁宁说,"产品经理要有同理心。"我想说,客户端开发也要有同理心。我们最懂用户的真实设备和使用场景。所以我们有责任说:

  • "这个方案在他们的设备上真的能用吗?"
  • "这会不会让大部分用户体验变差?"
  • "我们有保底方案吗?"

我们不只是写代码,是为用户体验把关。


九、总结:AI给移动端续命,还是催命?

image.png 回到标题这个问题。答案是:

用得好:

  • AI让功能更智能
  • 降低交互门槛
  • 用户体验更流畅

用得不好:

AI让设备卡顿发热

提高使用门槛

用户体验变差

这不是AI的错,是我们用AI的方式。

关键在于:

同理心 理解用户的设备、场景、情绪

克制 不是所有地方都要用AI

分层 让所有人都能用,只是精细度不同

保底 永远有Plan B,永远不让用户卡死平均使用时长:

梁宁说:"好的产品,是克制的产品。"我说:"好的AI集成,是克制的AI集成。"


最后的话

image.png

这次分享的核心信念:> 技术的价值不在于"我们能做到多先进",而在于"我们能让多少人受益"。移动端开发的本质:> 在约束中找到最大公约数,让大部分人满意。这需要:

  • 对用户的深刻理解
  • 对技术的务实态度
  • 对团队的有效协调
  • 对长期的负责任

═══════════════════════════════════════

谢谢大家

         ─────────

        欢迎交流讨论

═══════════════════════════════════════

数据参考:

XR性能测试。。