如何在非 Claude 体系 (TRAE、 Cursor、Antigravity 等)下使用 Agent Skills

1,714 阅读4分钟

本文以 TRAE 为例,探讨如何在非 Claude IDE 环境下,实现模型对 Agent Skills 的识别与调用,并通过实际案例:导入自动 code review skills 来演示效果。

目前TRAE有可视化的窗口的导入和创建 skills,但是对于导入外部 skills 需要下载后再手动将压缩包导入,比较繁琐,本文介绍的方式仅需 node.js 环境即可,导入也是用命令行,更通用和便捷。

Agent Skills 简介

什么是 Agent Skills

简单来讲,就是给 Agent 写的技能或工具说明书,让他知道什么时候调用这个skills,以及这个skills具体怎么操作。

本质是一个模块化的工具包(包括:格式化提示词、元数据、可选数据:可执行脚本、图片等)。

也是一种能把专业技能、固定流程变成可复用资产的工程化手段。

Agent Skills 的作用

  • 自动触发:Agent 能自主判断是否使用什么 Skills。
  • 提高复用性:当一个SOP 一直被使用,就可以从 Agent 系统提示词中抽离出来,变成一个 skills。如:code-review 技能,每次写完代码都要做code-review,这个就可以写成一个 skills。
  • 省 token,高效利用上下文:不需要每次都塞一大串预置的提示词告诉 Agent 在什么场景要做什么操作。没有一大串提示词,上下文窗口的空间就省下来了,这让 Agent 有能力处理更复杂的场景。
  • 跨平台:一般来讲每个项目团队有自己的代码规范,然后每次写提示词都要带上,原来没有 skills 的时候可以通过配置 rules 的方式限定,但是每个 IDE 配置方式都不太一样,不通用。用 skills 管理更方便,可用 git 托管。

Agent Skills 的工作原理

Agent Skills 的关键是渐进式披露,分三层加载:

  • 层级 1:技能发现 -- AI 先读取所有技能的元数据(name 和 description),判断任务是否相关,这些元数据始终在系统提示中。
  • 层级 2:加载核心指令 -- 如果相关,AI 自动读取 SKILL.md 的正文内容,获取详细指导。
  • 层级 3:加载资源文件 -- 只在需要时读取额外文件(如脚本、示例),或通过工具执行脚本。

简单来讲,就是按需加载,通过这种方式,节省 token。

image.png

Agent Skills 使用教程

环境要求:

  • nodejs: v22.14.0

步骤 1:运行命令下载 skills

运行 skills 库,这里以下载一个 code-review 专家的 skills 为例:

npx skills add https://github.com/sanyuan0704/code-review-expert

首先会让你选择给哪个 AI Agent 安装,市面上常见的 IDE/Agent 基本都已涵盖。下次再运行会记住你这次的选项:

然后会让你选择将这个技能安装到当前项目还是全局, 这个视你的使用场景定:

接着让你选择只下载一份 skills(方便更新),还是每个 agents 各维护一份,一般选第一个:

确定信息没问题就执行安装:

安装完成:

安装完成后,项目目录结构如下::

  • .agents:是技能的实际存储位置
  • .trae:是给 trae 读取 skills 的地方
  • skills-lock.json:是核心配置文件,记录了你已安装的技能信息

如果你选择多个 IDE,比如把 Antigravity 加上,就可能会多一个文件夹出来,如多一个.agent 文件夹,因为不同的 IDE 读取 Skills 可能是不一样的, skills 库为了兼容处理,会创建多个文件夹。

步骤2:验证 skills 是否可用

在聊天窗口输入:

这里可以发现,大模型会自动选择调用合适的技能:

执行完成:

其他 skills 库的常见命令

移除 skills:

npx skills remove [技能名称]

更新所有 skills 到最新版:

npx skills update

查看已经安装的 skills:

npx skills ls

安装某个组织下的特定 skills

如下载 anthropics 官方的 skill-creator (技能创建工具):

npx skills add anthropics/skills --skill skill-creator

后记

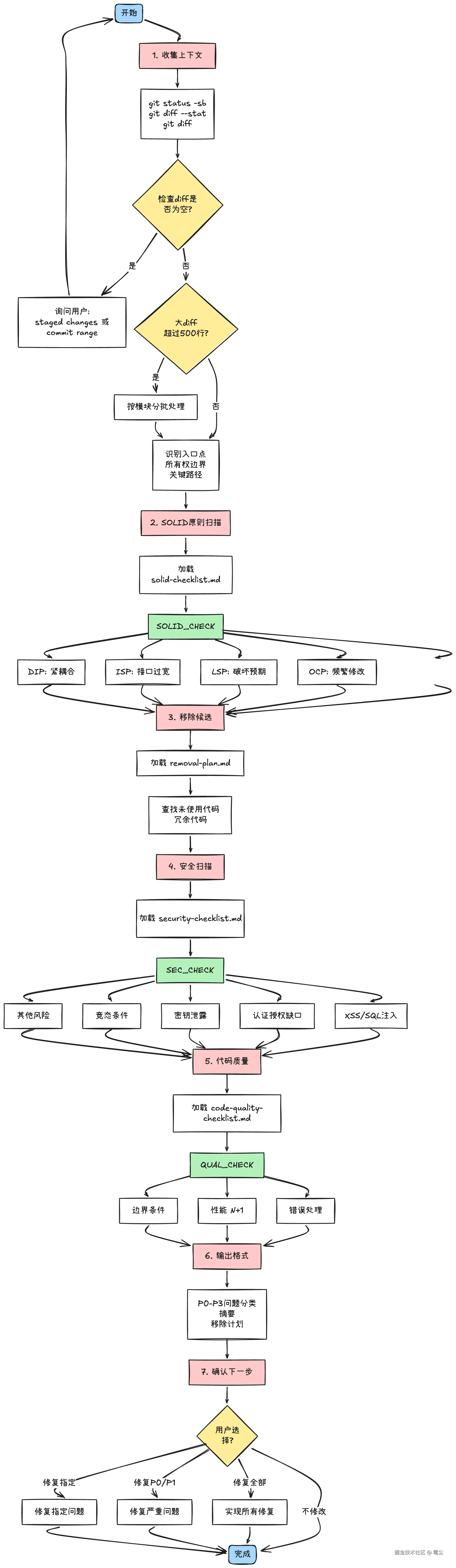
code-review-expert 的执行流程

code-review 专家 skills 的执行流程如下所示:

image.png 仓库地址:GitHub - sanyuan0704/code-review-expert: Expert code review skill: SOLID, security, performance, error handling, boundary conditions

skills 商店

用于搜索市面上已有的比较火的 skills:

参考