Task09:排序

16 阅读10分钟

@TOC

0. 相关博客

我在之前的Python程序员面试笔试宝典专栏的第4章_数据结构与算法(一)博客当中,总结过十大排序算法

1. 视频题目

1.1 合并两个有序数组

1.1.1 描述

给你两个按 非递减顺序 排列的整数数组 nums1 和 nums2,另有两个整数 m 和 n ,分别表示 nums1 和 nums2 中的元素数目。

请你 合并 nums2 到 nums1 中,使合并后的数组同样按 非递减顺序 排列。

注意:最终,合并后数组不应由函数返回,而是存储在数组 nums1 中。为了应对这种情况,nums1 的初始长度为 m + n,其中前 m 个元素表示应合并的元素,后 n 个元素为 0 ,应忽略。nums2 的长度为 n 。

示例 1:

输入:nums1 = [1,2,3,0,0,0], m = 3, nums2 = [2,5,6], n = 3 输出:[1,2,2,3,5,6] 解释:需要合并 [1,2,3] 和 [2,5,6] 。 合并结果是 [1,2,2,3,5,6] ,其中斜体加粗标注的为 nums1 中的元素。

示例 2:

输入:nums1 = [1], m = 1, nums2 = [], n = 0 输出:[1] 解释:需要合并 [1] 和 [] 。 合并结果是 [1] 。

示例 3:

输入:nums1 = [0], m = 0, nums2 = [1], n = 1 输出:[1] 解释:需要合并的数组是 [] 和 [1] 。 合并结果是 [1] 。 注意,因为 m = 0 ,所以 nums1 中没有元素。nums1 中仅存的 0 仅仅是为了确保合并结果可以顺利存放到 nums1 中。

提示:

nums1.length==m + n nums2.length == n 0 <= m, n <= 200 1 <= m + n <= 200 -109 <= nums1[i], nums2[j] <= 109

进阶:你可以设计实现一个时间复杂度为 O(m + n) 的算法解决此问题吗?

1.1.2 代码

本题要求的是在原数组上进行修改,否则直接新建一个数组,然后扫描两个原数组即可

原数组后面为空,两个数组有序,所以是从后往前扫描,并且从后往前插入原数组

class Solution:
    def merge(self, nums1: List[int], m: int, nums2: List[int], n: int) -> None:
        """
        Do not return anything, modify nums1 in-place instead.
        """
        i = m+n-1
        n1 = m-1
        n2 = n-1
        while n2>-1 and n1>-1:
            if nums1[n1]<nums2[n2]:
            # 如果是nums2的值更大
                nums1[i] = nums2[n2]
                n2 -= 1
                # nums2的指针左移弹出元素
            else:
            # 否则就是相等或者nums1更大
                nums1[i] = nums1[n1]
                n1 -= 1
                # 弹出nums1的元素
            i  -= 1
            # 新数组的指针左移
        nums1[0:n2+1] = nums2[0:n2+1]
        # 如果nums2还有值的话

1.1.3 总结

可以从大到小,从后往前扫描,因为原数组的后面是空的

1.2 排序数组

1.2.1 描述

给你一个整数数组 nums,请你将该数组升序排列。

示例 1:

输入:nums = [5,2,3,1] 输出:[1,2,3,5]

示例 2:

输入:nums = [5,1,1,2,0,0] 输出:[0,0,1,1,2,5]

提示:

1 <= nums.length <= 5 * 104 -5 * 104 <= nums[i] <= 5 * 104

1.2.2 代码

先来试试归并排序

class Solution:
    def merge(self,nums1,nums2):
        res = []
        while nums1 and nums2 :
            if nums1[0] < nums2[0]:
                res.append(nums1.pop(0))
            # 升序排列,先加入小的
            else:
                res.append(nums2.pop(0))
        res += nums1
        # 如果nums1非空就连接,此时nums2肯定为空
        res += nums2
        # 如果nums2非空就连接,此时nums1肯定为空
        return res
    def mergeSort(self,nums):
        if len(nums)>1 :
        # 如果数组中至少两个元素
            mid = len(nums)//2
            # 求得中值,划分左右
            return self.merge(self.mergeSort(nums[0:mid]),self.mergeSort(nums[mid:]))
            # 合并排序后的左右数组
        else:
            return nums
            # 只有一个元素就认为是排序好的结果,直接返回
    
    def sortArray(self, nums: List[int]) -> List[int]:
        return self.mergeSort(nums)

快排的时候有点神奇,对于同一个思路:

class Solution:
    def quickSort(self,nums):
        if len(nums)>1:
            mid = len(nums)//2
            left = []
            right = []
            mid = nums.pop(mid)
            while nums:
                if nums[0]<mid:
                    left.append(nums.pop(0))
                # 小的加入左边
                else:
                    right.append(nums.pop(0))
                #大的加入右边,相等的也在右边
            return self.quickSort(left)+[mid]+self.quickSort(right)
            # 返回排序好的数组
        else:
            return nums
            # 只有一个元素则认为有序
    
    def sortArray(self, nums: List[int]) -> List[int]:
        return self.quickSort(nums)

上面的写法是超时的,下面的写法才正常

class Solution:
    def quickSortV1(self,array):
        if len(array) < 2:
            return array
        # 数组只有一个值则返回
        mid = array[len(array) // 2]
        # 选取基准,随便选哪个都可以
        left, right = [], []
        # 定义基准值左右两个数列
        array.remove(mid)
        # 从原始数组中移除基准值
        for item in array:
            if item >= mid:
                right.append(item)
                # 大于基准值放右边
            else:
                left.append(item)
                # 小于基准值放左边
        return self.quickSortV1(left) + [mid] + self.quickSortV1(right)
        # 递归对新数组的左右两边进行排序
    
    def sortArray(self, nums: List[int]) -> List[int]:
        return self.quickSortV1(nums)

应该是pop涉及到了对原数组的修改,所以比较耗费实践

1.2.3 总结

只有一个元素的数组被认为是有序的,这也是递归的出口

快排的时候不要修改原数组,很费时间的,用for遍历就好

2. 作业题目

2.1 有序数组的平方

2.1.1 描述

给你一个按 非递减顺序 排序的整数数组 nums,返回 每个数字的平方 组成的新数组,要求也按 非递减顺序 排序。

示例 1:

输入:nums = [-4,-1,0,3,10] 输出:[0,1,9,16,100] 解释:平方后,数组变为 [16,1,0,9,100] 排序后,数组变为 [0,1,9,16,100]

示例 2:

输入:nums = [-7,-3,2,3,11] 输出:[4,9,9,49,121]

提示:

1 <= nums.length <= 104 -104 <= nums[i] <= 104 nums 已按 非递减顺序 排序

进阶:

请你设计时间复杂度为 O(n) 的算法解决本问题

2.1.2 代码

应该是分为正数序列和负数序列来处理,正序列左到右,负序列右到左,都保证平方后是递增

然后比较得出平方较小的那一个数字,将其平方值放入到结果的列表当中

如果序列未完结,则逐个平方后按升序方向合并进入结果数组

注意,这里的序列是否完结需要判断,不然后面数组的索引可能会出错

也就是说,要保证数组的索引是真实有效不越界的

class Solution:
    def sortedSquares(self, nums: List[int]) -> List[int]:
        res = []
        i = 0
        while i<len(nums):
            if nums[i]<0:
                i+=1
            else:
                break
        # 找到第一位非负数
        if i > 0:
            j = i-1
        # 如果存在负数
        else:
            j = -1
        # 不存在负数则置为-1
        while -1<j and i<len(nums):
        # 当正负序列都有值
            if nums[j]**2 < nums[i]**2 :
                res.append(nums[j]**2)
                j -= 1
            # 负数的平方更小
            else :
                res.append(nums[i]**2)
                i += 1
            # 正数的平方更小
        if -1<j:
            res += [i**2 for i in nums[0:j+1]][::-1]
        # 负数序列未完结
        if i<len(nums):
            res += [i**2 for i in nums[i:len(nums)]]
        # 整数序列未完结
        return res

2.1.3 总结

在有序的前提下,正序列左到右平方,负序列右到左平方,都保证平方后是递增

像数组索引这种情况,一定要优先保证索引是真实有效的再去进行使用

2.2 数组的相对排序

2.2.1 描述

给你两个数组,arr1 和 arr2,arr2 中的元素各不相同,arr2 中的每个元素都出现在 arr1 中。

对 arr1 中的元素进行排序,使 arr1 中项的相对顺序和 arr2 中的相对顺序相同。未在 arr2 中出现过的元素需要按照升序放在 arr1 的末尾。

示例 1:

输入:arr1 = [2,3,1,3,2,4,6,7,9,2,19], arr2 = [2,1,4,3,9,6] 输出:[2,2,2,1,4,3,3,9,6,7,19]

示例 2:

输入:arr1 = [28,6,22,8,44,17], arr2 = [22,28,8,6] 输出:[22,28,8,6,17,44]

提示:

1 <= arr1.length, arr2.length <= 1000 0 <= arr1[i], arr2[i] <= 1000 arr2 中的元素 arr2[i] 各不相同 arr2 中的每个元素 arr2[i] 都出现在 arr1 中

2.2.1 代码

利用哈希映射的思想,我们给原数组赋予权重,然后根据映射的权重表进行排序,再还原

我们需要将arr2的数值放在前面,不在arr2的放在后面,也就是arr2的权重小于正常权重

我们对于正常数字,直接将其本身作为权重,而对于arr2,则根据顺序从-5000赋予权重

其实这个-5000也可以改为别的,只要使得arr2中最大的权重,小于正常数字最小的权重就好

正常数字最小应该是0,所以arr2的权重最大为-1

arr2最长有1000位,所以起始权重最大为-1000

我们构造第一个字典dict1记录arr2及其对应权重,而dict2则记录各权重对应的数字

至于hashTable,是arr1各数字映射的权重表,对其进行排序再还原即可,能够处理重复值

class Solution:
    def quickSort(self,nums):
        if len(nums)>1:
        # 如果数组当中超过一个元素
            mid = nums.pop(len(nums)//2)
            left = []
            right = []
            for item in nums:
                if item < mid :
                    left.append(item)
                else:
                    right.append(item)
            return self.quickSort(left)+[mid]+self.quickSort(right)
        else:
        # 数组当中少于两个元素即为有序
            return nums
        
        
    def relativeSortArray(self, arr1: List[int], arr2: List[int]) -> List[int]:
        val = -5000
        hashTable = []
        
        dict1 = dict()
        # 记录arr2当中数值的权重
        val = -5000
        # 权重的数值
        for item in arr2:
            dict1[item] = val
            val += 1
        # 先出现的数字的权重更小
        hashTable = []
        # 记录arr1数字的权重,用于排序
        dict2 = dict()
        # 记录arr1权重对应的数字,用于还原
        for item in arr1:
            if item in arr2:
            # 如果在arr2当中
                hashTable.append(dict1[item])
                # 其权重就是dict1的权重
                dict2[dict1[item]] = item
                # 记录权重对应的数字
            else :
            # 不在arr2当中
                hashTable.append(item)
                # 其权重就是自身
                dict2[item] = item
                # 记录权重对应的数字
        
        sortedTable = self.quickSort(hashTable)
        # 对权重表进行排序
        
        return [dict2[item] for item in sortedTable]
        # 根据权重的排序结果,还原原数组

2.2.3 总结

无法直接对数字进行排序,我们可以考虑对其赋予权重,然后根据权重来排序

权重表的数字和原数组的值是一一对应的,所以即使是重复值也可以处理

2.3 对链表进行插入排序

2.3.1 描述

给定单个链表的头 head ,使用 插入排序 对链表进行排序,并返回 排序后链表的头 。

插入排序 算法的步骤:

插入排序是迭代的,每次只移动一个元素,直到所有元素可以形成一个有序的输出列表。 每次迭代中,插入排序只从输入数据中移除一个待排序的元素,找到它在序列中适当的位置,并将其插入。 重复直到所有输入数据插入完为止。 下面是插入排序算法的一个图形示例。部分排序的列表(黑色)最初只包含列表中的第一个元素。每次迭代时,从输入数据中删除一个元素(红色),并就地插入已排序的列表中。

对链表进行插入排序。

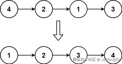
示例 1:

在这里插入图片描述

输入: head = [4,2,1,3] 输出: [1,2,3,4]

示例 2: 在这里插入图片描述

输入: head = [-1,5,3,4,0] 输出: [-1,0,3,4,5]

提示:

列表中的节点数在 [1, 5000]范围内 -5000 <= Node.val <= 5000

2.3.2 代码

新建一个列表,然后扫描原列表,将数值插入到新列表的合适的位置

在新列表当中寻找合适的位置的时候,一般使用.next来与当前元素比较

class Solution:
    def insertionSortList(self, head: ListNode) -> ListNode:
        dummy = ListNode()
        dummy.next = head
        cur = head.next
        head.next = None
        while cur:
            curNext = cur.next
            insertP = dummy
            while insertP.next and cur.val > insertP.next.val:
                insertP = insertP.next
            cur.next = insertP.next
            insertP.next = cur
            cur = curNext
        return dummy.next

2.3.3 总结

在新列表当中寻找合适的位置的时候,一般使用.next来与当前元素比较