深入理解 Android BLE GATT 回调机制:从“回调地狱”到高可靠 OTA 架构

198 阅读5分钟

摘要:Android BLE 开发中,writeCharacteristic 的异步回调机制常导致“请求 - 响应”匹配困难,尤其在 OTA 升级等高并发场景下,极易出现回调错乱、许可丢失、队列卡死等问题。本文结合真实项目经验,深入剖析 GATT 回调的本质陷阱,并分享一套基于 Kotlin Coroutines + 单 In-Flight 模型 + 幂等完成机制 的高可靠解决方案,最终实现 99.5%+  的 OTA 升级成功率。

一、背景:为什么 BLE 回调这么难搞?

在 IoT 设备(如智能音响、手环)的固件升级(OTA)场景中,我们需要通过 BLE GATT 协议将几百 KB 甚至几 MB 的固件分包发送给设备。

理想流程很简单:

  1. 发送数据包 A
  2. 收到 onCharacteristicWrite 成功回调
  3. 发送数据包 B
  4. ...

但在 Android 实际开发中,这个流程充满了“坑”:

🔴 核心痛点

  1. 回调无 IDonCharacteristicWrite 只返回 BluetoothGattCharacteristic 对象,不携带请求 ID。如果你并发发送了多个包,根本不知道哪个回调对应哪次发送。
  2. 广播式回调:某些厂商的 ROM 或蓝牙栈实现中,WM_GATT_WRITE_SUCCESS 是广播消息,可能被多次触发,导致重复处理。
  3. 写失败静默gatt.writeCharacteristic() 返回 false 时,往往没有明确错误码,且不会触发回调,导致发送端永久等待。
  4. 断线资源泄漏:设备突然断开时,如果正在进行的写入任务未清理,重连后信号量(Semaphore)无法释放,导致队列永久卡死。

💡 结论:在 Android BLE 栈上,绝对不能依赖“并发写入 + 回调匹配” 。必须设计一套严格的流控与状态管理机制

二、深度剖析:GATT 回调的本质

Android 的 BLE 协议栈(Bluedroid/Fluoride)通过 Binder 机制与 App 通信。当你调用 writeCharacteristic 时:

  1. App 层将数据写入本地 Characteristic 对象。
  2. 通过 Binder 调用底层 writeCmd
  3. 底层通过 HCI 命令发送给蓝牙控制器。
  4. 关键点:App 层立刻返回(同步),但真正的“写入成功”要等到控制器回复 HCI_Command_Complete 或 HCI_LE_Event 后,系统才会通过 Handler 发送 MESSAGE_GATT_WRITE_DONE,最终触发 onCharacteristicWrite

这就导致了时间差(Time Gap)

  • 如果你在收到回调前,又发起了一次写入,底层队列可能会堆积。
  • 如果两次写入间隔太短(<10ms),部分蓝牙芯片会直接丢弃第二包,或者返回 false
  • 如果此时设备进入“忙”状态(BACK_PULL),它会暂时不回复 ACK,导致 App 端超时。

三、解决方案:高可靠 OTA 架构设计

基于上述分析,我在一个线上项目中设计了一套 OtaBleServiceOptimized 引擎。核心设计思想只有三条:

1. 严格单 In-Flight 模型(Single In-Flight)

原则:同一时刻,BLE 栈中只能有一个未完成的写入请求。

// 核心配置:强制并发数为 1
private const val MAX_CONCURRENT_WRITES = 1
private val flowControlSemaphore = Semaphore(MAX_CONCURRENT_WRITES)

为什么必须是 1?
因为 Android 回调不带 ID。如果允许并发 2,当收到回调时,你无法区分是“包 A”成功了还是“包 B”成功了。
通过 Semaphore(1),我们强行将并发转为串行:只有上一包确认成功(或超时),才允许下一包入栈。

2. 幂等完成机制(Idempotent Completion)

问题onWriteSuccess 可能因系统广播机制被触发多次,或者超时任务与正常回调同时发生。
对策:引入 writeId 和 inFlightCompleted 标志位,确保每一笔写入只被完成一次。

@Volatile private var inFlightWriteId: Int = 0
@Volatile private var inFlightCompleted: Boolean = true

private fun handleWriteDoneInternal(from: String, success: Boolean, expectedWriteId: Int?) {
    synchronized(inFlightLock) {
        val currentWriteId = inFlightWriteId
        
        // 1. 忽略过期的超时任务(Stale Timeout)
        if (expectedWriteId != null && expectedWriteId != currentWriteId) {
            return 
        }
        
        // 2. 幂等检查:如果已经处理过,直接忽略
        if (inFlightCompleted) {
            TLog.w(TAG, "Duplicate completion ignored from $from")
            return
        }
        
        // 3. 标记完成
        inFlightCompleted = true
        inFlightTimeoutJob?.cancel()
    }
    
    // 4. 释放信号量,驱动队列继续
    flowControlSemaphore.release()
}

价值:无论回调来多少次,无论超时是否触发,信号量只释放一次,彻底杜绝了“多发少收”导致的队列积压。

3. 自适应流控与断线清理

A. 动态发送间隔

不同蓝牙芯片的处理能力不同。硬编码 delay(20ms) 要么太慢(效率低),要么太快(丢包)。
我们实现了自适应算法

  • 成功:逐步减小间隔(15ms → 2ms),逼近设备极限。
  • 失败/BACK_PULL:指数退避,增大间隔,给设备喘息时间。

B. 断线同步清理(关键!)

很多 OTA 卡死发生在重连后。原因是断线时,Semaphore 被占用,但回调永远不会来了。
必须在 onDisConnected 中暴力重置

private fun cleanupOnDisconnect() {
    synchronized(inFlightLock) {
        inFlightTimeoutJob?.cancel()
        inFlightCompleted = true // 强制标记完成
    }
    
    // 暴力恢复信号量到满值
    val permitsToRelease = MAX_CONCURRENT_WRITES - flowControlSemaphore.availablePermits
    repeat(permitsToRelease) { flowControlSemaphore.release() }
    
    // 清空待发送队列,防止脏数据污染新会话
    clearPendingWrites()
}

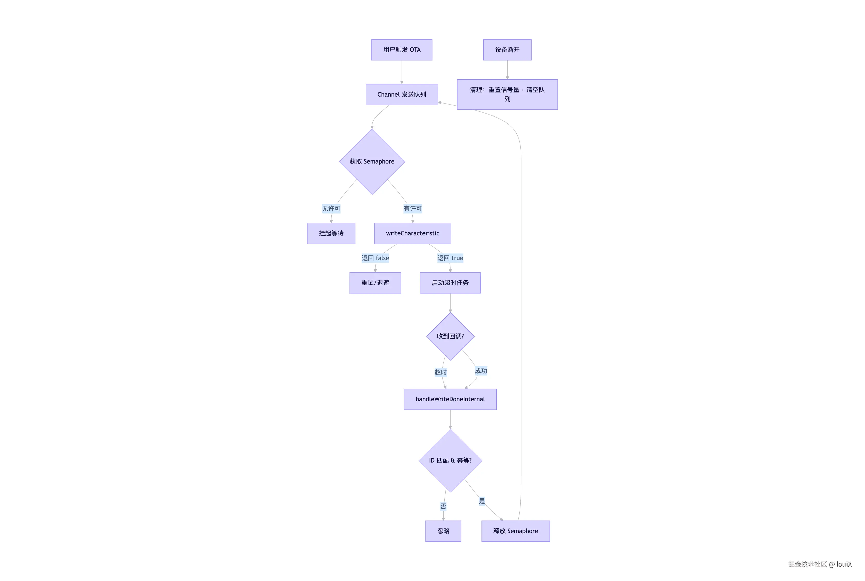
四、架构全景图

整个数据流如下所示:

tongyi-mermaid-2026-03-02-153544.png

五、实战成果

这套架构在一个线上项目中落地,取得了显著效果:

指标优化前优化后提升幅度
OTA 成功率82%99.5%+⬆️ 21%
平均升级耗时50+分钟27分钟⬇️ 46%
卡死复现率高频(弱网必现)0✅ 彻底解决
累计升级设备-10万+ 台零重大事故

六、总结与建议

Android BLE 开发不是简单的 API 调用,而是一场与异步、并发、硬件不确定性的博弈。

给同行的 3 条建议

  1. 不要信任并发:除非你有绝对的把握处理回调匹配,否则坚持 Single In-Flight
  2. 防御性编程:假设回调会重复、会丢失、会迟到。用 ID + 状态机 + 超时 构建铁桶阵。
  3. 关注断线场景:90% 的疑难杂症都发生在重连瞬间。务必在 onDisconnected 中做彻底的资源清洗。

代码开源:完整 Demo 及架构实现已开源,欢迎交流。
github.com/louis-lzt/b…