Android NuPlayer 渲染模块 笔记

4 阅读6分钟

在深入探讨了 NuPlayer 的整体架构和音视频同步机制后,我们来聚焦于它的核心执行者——渲染模块(Renderer)。如果说 NuPlayer 是一个播放引擎,那 Renderer 就是负责将解码后的数据最终呈现出来的“手脚”,它直接管理着音频的播放和视频的显示,是整个播放流程的最后一环,也是决定播放体验流畅与否的关键。

下面,我将从它的核心职责、数据结构、以及音视频处理流程等几个方面,为你详细拆解 NuPlayer::Renderer

🎯 核心职责

NuPlayer::Renderer 在播放引擎中扮演着“总调度师”和“执行者”的双重角色,其核心职责可以归纳为以下几点:

  • 数据缓存管理:接收来自解码器(Decoder)的音频和视频数据,并将其分别存入对应的队列中进行缓冲。
  • 音频输出:通过 AudioSink 接口,将队列中的音频数据写入音频硬件(如 AudioFlinger),让声音播放出来。
  • 视频渲染:将解码后的视频帧,在精确计算的时间点,通过 Surface 送显。
  • 音视频同步:作为同步策略的执行层,根据参考时钟(通常是音频时钟)和帧的时间戳(PTS),精确调度视频帧的渲染时机,确保“声画合一”。
  • 播放控制:响应暂停(pause)、恢复(resume)、清空(flush)等外部指令,并管理相应的状态。

🏗️ 核心数据结构与工作流程

Renderer 的设计非常精巧,其内部运作建立在几个关键的数据结构和清晰的流程之上。

1. 核心数据结构

Renderer 内部通过两个队列来管理音视频数据,队列中的每个元素都是一个 QueueEntry 结构体:

// 源码参考:frameworks/av/media/libmediaplayerservice/nuplayer/NuPlayerRenderer.h 
struct QueueEntry {
    sp<ABuffer> mBuffer;      // 指向包含音视频帧数据的缓冲区
    sp<AMessage> mNotifyConsumed; // 数据被消耗后,用于通知解码器的消息
    size_t mOffset;            // 处理环形缓冲区时的偏移量
    status_t mFinalResult;     // 用于指示 EOS(End of Stream)或错误状态
    int32_t mBufferOrdinal;    // 队列序号,用于跟踪顺序
};
List<QueueEntry> mAudioQueue; // 音频数据队列
List<QueueEntry> mVideoQueue; // 视频数据队列

2. 宏观工作流程

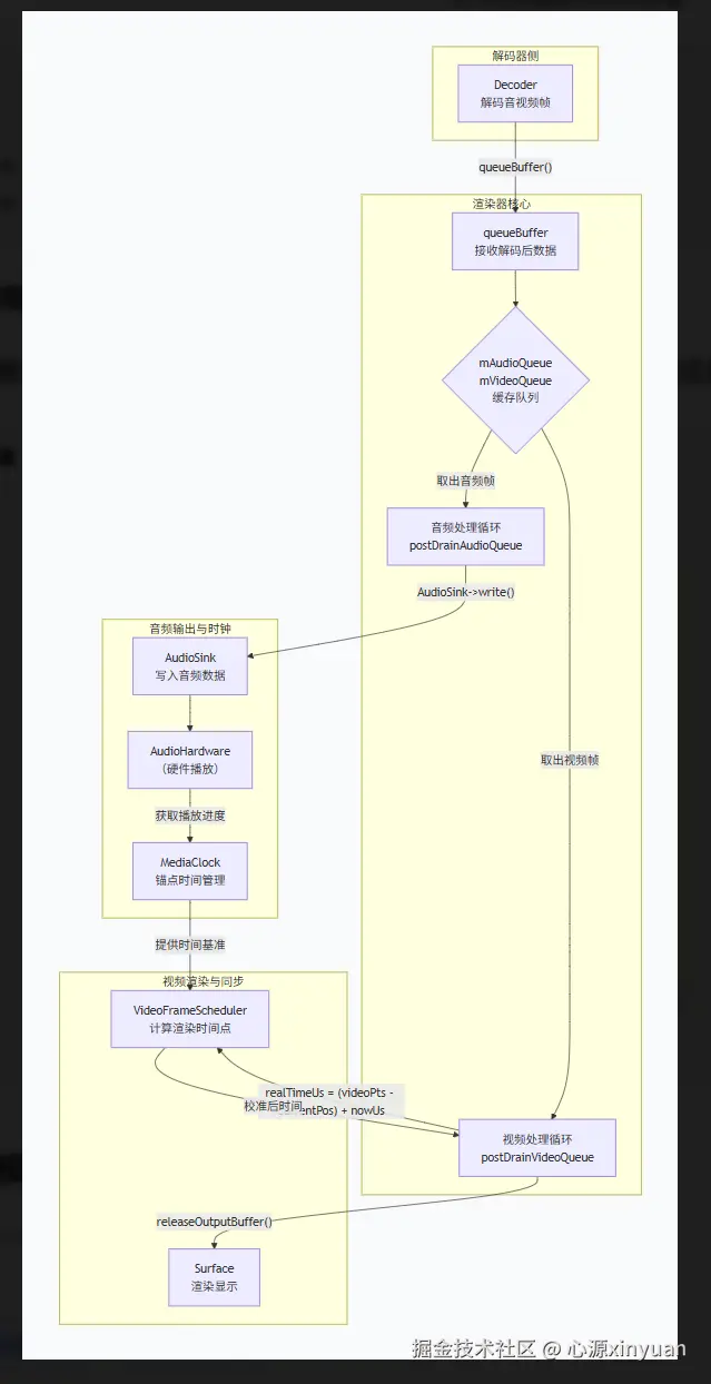
下图展示了 Renderer 如何与 Decoder 以及底层系统交互,完成音视频的同步渲染:

flowchart TD
    subgraph A[解码器侧]
        A1[Decoder<br>解码音视频帧]
    end

    subgraph B[渲染器核心]
        direction TB
        B1[queueBuffer<br>接收解码后数据]
        B2{mAudioQueue<br>mVideoQueue<br>缓存队列}
        B3[音频处理循环<br>postDrainAudioQueue]
        B4[视频处理循环<br>postDrainVideoQueue]
    end

    subgraph C[音频输出与时钟]
        C1[AudioSink<br>写入音频数据]
        C2[AudioHardware<br>(硬件播放)]
        C3[MediaClock<br>锚点时间管理]
    end

    subgraph D[视频渲染与同步]
        D1[VideoFrameScheduler<br>计算渲染时间点]
        D2[Surface<br>渲染显示]
    end

    A1 -- "queueBuffer()" --> B1
    B1 --> B2
    
    B2 -- "取出音频帧" --> B3
    B3 -- "AudioSink->write()" --> C1
    C1 --> C2
    C2 -- "获取播放进度" --> C3
    C3 -- "提供时间基准" --> D1

    B2 -- "取出视频帧" --> B4
    B4 -- "realTimeUs = (videoPts - currentPos) + nowUs" --> D1
    D1 -- "校准后时间" --> B4
    B4 -- "releaseOutputBuffer()" --> D2

🎬 模块深度解析

接下来,我们深入到源码层面,看看每个核心环节是如何实现的。

1. 数据入队:onQueueBuffer

解码器通过调用 queueBuffer() 将解码后的数据送入 Renderer。这个请求最终会在 Renderer 的消息循环中被 onQueueBuffer 函数处理。

// 源码参考:frameworks/av/media/libmediaplayerservice/nuplayer/NuPlayerRenderer.cpp 
void NuPlayer::Renderer::onQueueBuffer(const sp<AMessage> &msg) {
    int32_t audio;
    CHECK(msg->findInt32("audio", &audio));

    // ... (检查是否需要丢弃陈旧数据) ...

    if (audio) {
        mHasAudio = true; // 标记有音频流
    } else {
        mHasVideo = true; // 标记有视频流
        // 如果是第一帧视频,初始化视频帧调度器
        if (mVideoScheduler == NULL) {
            mVideoScheduler = new VideoFrameScheduler();
            mVideoScheduler->init();
        }
    }

    sp<ABuffer> buffer;
    CHECK(msg->findBuffer("buffer", &buffer));
    // ... (获取 notifyConsumed 消息) ...

    QueueEntry entry;
    entry.mBuffer = buffer;
    entry.mNotifyConsumed = notifyConsumed;
    // ... (初始化 entry 的其他字段) ...

    if (audio) {
        Mutex::Autolock autoLock(mLock);
        mAudioQueue.push_back(entry); // 音频数据入队
        postDrainAudioQueue_l();       // 触发音频数据消费
    } else {
        mVideoQueue.push_back(entry); // 视频数据入队
        postDrainVideoQueue();         // 触发视频数据消费
    }

    // ... (处理初始队列同步,确保音视频起点相差不超过100ms) ...
}

这个函数的核心逻辑非常清晰:将数据放入对应队列,并触发消费流程。值得注意的是,它还会处理一个初始同步逻辑:如果音频队列和视频队列的第一帧时间戳相差超过100ms,会优先丢弃音频数据,以保证起点的基本对齐。

2. 音频处理:onDrainAudioQueue

音频处理的核心是 onDrainAudioQueue 函数,它在 postDrainAudioQueue_l 被调用后执行,负责将队列中的音频数据写入 AudioSink

// 源码参考:frameworks/av/media/libmediaplayerservice/nuplayer/NuPlayerRenderer.cpp 
bool NuPlayer::Renderer::onDrainAudioQueue() {
    // ...
    while (!mAudioQueue.empty()) { // 循环处理队列中所有音频帧
        QueueEntry *entry = &*mAudioQueue.begin();
        // ... (检查是否为 EOS 条目) ...
        
        // 将数据写入 AudioSink (例如 AudioTrack)
        ssize_t written = mAudioSink->write(entry->mBuffer->data() + entry->mOffset,
                                            copy, false /* blocking */);
        // ... (处理写入结果) ...

        // 如果一帧数据全部写完,则通知解码器并移除条目
        entry->mNotifyConsumed->post(); // 通知解码器该缓冲区已用完
        mAudioQueue.erase(mAudioQueue.begin());
        // ...
    }
    // ... (判断是否需要重新调度下一次写入) ...
}

这个函数通过一个 while 循环持续消费音频数据,直到队列为空或遇到阻塞条件。每次成功写入 AudioSink 后,都会通过 mNotifyConsumed 消息通知解码器,解码器便可以复用或释放该缓冲区。

3. 视频处理与同步:postDrainVideoQueue_l

视频的处理比音频复杂,因为它需要精确地同步。关键的逻辑在 postDrainVideoQueue_l 函数中,它计算每一帧视频应该被渲染的“真实”系统时间。

// 源码参考:frameworks/av/media/libmediaplayerservice/nuplayer/NuPlayerRenderer.cpp 
void NuPlayer::Renderer::postDrainVideoQueue_l() {
    // ... (获取队列中的第一个视频帧 entry) ...
    
    int64_t nowUs = ALooper::GetNowUs();
    int64_t realTimeUs;
    int64_t mediaTimeUs = ...; // 从 entry 中获取该帧的 PTS

    // 计算该帧的理想渲染时间点
    // realTimeUs = (mediaTimeUs - currentPositionUs) + nowUs
    realTimeUs = getRealTimeUs(mediaTimeUs, nowUs); 

    // 使用 VideoFrameScheduler 进行校准,以匹配屏幕 VSync 周期
    realTimeUs = mVideoScheduler->schedule(realTimeUs * 1000) / 1000; 

    int64_t delayUs = realTimeUs - nowUs; // 计算还需等待的时间

    // 发送一个延迟消息,在预定时间点执行真正的渲染 (kWhatDrainVideoQueue)
    sp<AMessage> msg = new AMessage(kWhatDrainVideoQueue, id());
    msg->post(delayUs > 0 ? delayUs : 0); // 如果已经迟到,则立即执行
    // ...
}

这里的 getRealTimeUs 是关键,它的计算公式 (视频PTS - 当前播放位置) + 当前系统时间 完美体现了“视频同步到音频”的策略。VideoFrameScheduler 的介入,则确保了渲染时刻与屏幕刷新率(VSync)对齐,从而避免画面撕裂,提供更流畅的视觉体验。

4. 时钟机制:MediaClock

Renderer 内部有一个 MediaClock 成员,它是整个同步机制的“大脑”。它维护着一个锚点 (mAnchorTimeMediaUs, mAnchorTimeRealUs),这个锚点记录了“在系统时间 mAnchorTimeRealUs 时,媒体时间应该播放到 mAnchorTimeMediaUs”。

  • 锚点更新:音频写入 AudioSink 后,会通过 getTimestamp 获取硬件播放进度,并用这个真实进度来更新 MediaClock 的锚点。
  • 获取当前位置:任何模块需要知道当前播放进度时,都可以调用 MediaClock 的接口,通过公式 当前位置 = (当前系统时间 - 锚点系统时间) + 锚点媒体时间 实时计算得出。

5. 播放控制接口

Renderer 提供了丰富的控制接口,来响应上层的播放指令:

接口作用底层实现
pause()暂停播放MediaClock 的速率设为0,并调用 AudioSink->pause()
resume()恢复播放重新设置 MediaClock 速率,并调用 AudioSink->start()
flush()清空所有缓存数据清空 mAudioQueuemVideoQueue,并调用 AudioSink->flush()
setPlaybackSettings()设置播放速率(变速不变调)将参数传递给 MediaClockAudioSink

💡 总结

NuPlayer::Renderer 是一个设计精妙的异步渲染引擎。它通过 双队列缓存数据、以 MediaClock 为时间锚点、以 音频为同步基准、并结合 VideoFrameScheduler 的 VSync 校准,实现了一套既高效又精确的音视频同步播放方案。它不仅是 NuPlayer 中承上启下的关键一环,其设计思想对于自研播放器或深入理解 Android 多媒体框架也具有极高的参考价值。