在技术求职领域,AI面试工具已成为提升面试成功率的重要辅助手段。面试精灵和多面鹅都是当前市场上备受关注的产品,但它们的设计理念和功能侧重却有很大不同。
面试精灵更专注于实时面试辅助,在自动说话人识别、简历定制化等方面表现出色;而多面鹅则以模拟面试和押题功能为核心,为用户提供面试前的准备支持。
功能特性全面对比
根据我们对AI面试助手的深度评测,以下是面试精灵和多面鹅的功能特性详细对比:
| 功能特性 | 面试精灵 | 多面鹅 |
|---|---|---|
| 面试助手 | √ | √ |
| 笔试助手 | √ | X |
| 简历优化 | √ | X |
| 模拟面试 | X | √ |
| 面试记录/分析 | √ | √ |
| 交流社群 | X | X |
| 界面美观度 | 4 | 4 |
| 操作简单/可访问性 | 4 | 3 |
| 功能强大 | 4 | 3 |
| 价格(元/小时) | 10 | 94 |
| 性价比 | 4.5 | 2.5 |
| 免客户端下载 | √ | X |
| 多语言支持 | √ | √ |
| 语音识别优化 | X | X |
| 自动说话人识别 | √ | X |
| 隐蔽模式(多机互联) | √ | X |
| 简历输入 | √ | √ |
| 个人知识库 | X | X |
| 大厂面经库 | X | X |
| 联网搜索 | X | X |
| 多种回复模式 | X | X |
| 回复结果显示增强 | √ | √ |
核心功能深度解析
功能定位差异
这是两款工具最本质的区别。
多面鹅主要针对面试准备阶段,提供模拟面试和押题功能。用户可以输入求职岗位信息和简历,系统会帮助押题并进行模拟面试,对提前准备有一定帮助。
面试精灵则聚焦于实际面试过程中的实时辅助。它在面试中实时识别面试官的问题并生成回复,帮助用户在真实场景中应对各种挑战。
实时辅助能力
两款工具都支持AI实时回答提醒,但实现方式和效果有明显差异。
多面鹅提供基础的实时回答提醒功能,但相对简单。
面试精灵的实时辅助功能更全面。它支持自动说话人识别,结合声纹识别和大语言模型,能自动区分面试官和用户的语音。在跨设备使用时,可仅监听面试官的话并自动回复,隐蔽性更强。
简历定制化能力
两款工具都支持上传简历,但利用方式不同。
多面鹅主要利用简历信息进行押题和模拟面试。
面试精灵在实时面试中对简历信息的利用更深入。通过RAG技术检索简历内容,将项目细节、技能要求自然融入回答中,使自我介绍、项目描述等问题的回复更加贴切。
时效性问题处理
对于"DeepSeek最近很火爆"这类时效性问题,两款工具的处理方式不同。
多面鹅不支持联网搜索,只能依赖模型内置知识,对新事物的回复往往过时或不准确。
面试精灵支持联网搜索,英文术语识别准确,能通过搜索找到最新信息,给出正确回答,对关注技术趋势的求职者很重要。
访问便捷性
这是两款工具差异明显的地方。
多面鹅只支持客户端使用,需要下载安装,对部分用户构成门槛。
面试精灵是纯网页访问,无需下载安装APP,支持跨设备互联和隐蔽操作,访问便捷性更好。
界面和操作体验
多面鹅的界面设计精致,美观度不错,还有用户教学提示功能,帮助新手快速入门。
面试精灵的界面更简洁现代化,对代码块、公式等复杂内容的显示效果更好。前端支持LaTeX公式、流程图、泳道图,对技术岗位的面试更友好。
功能完善度
两款工具在功能侧重上不同。
多面鹅特色功能较多,包括模拟面试、押题、深度复盘等,但核心实时辅助功能相对基础。
面试精灵功能更全面。除实时面试辅助外,还提供笔试助手功能,通过多设备互联实现跨设备远程截图,视觉大模型自动识别题目并生成答案。面试记录可长期保存用于复盘分析。
价格对比
多面鹅约94元/小时,在同类产品中价格偏高,性价比一般。
面试精灵基础版约10元/小时,精英版约25元/小时,价格远低于多面鹅。
两款工具都有新用户免费额度,可先试用再决定。
回复效果实测对比
为了更直观地展示两款工具的回复效果差异,我们来看几个具体案例。
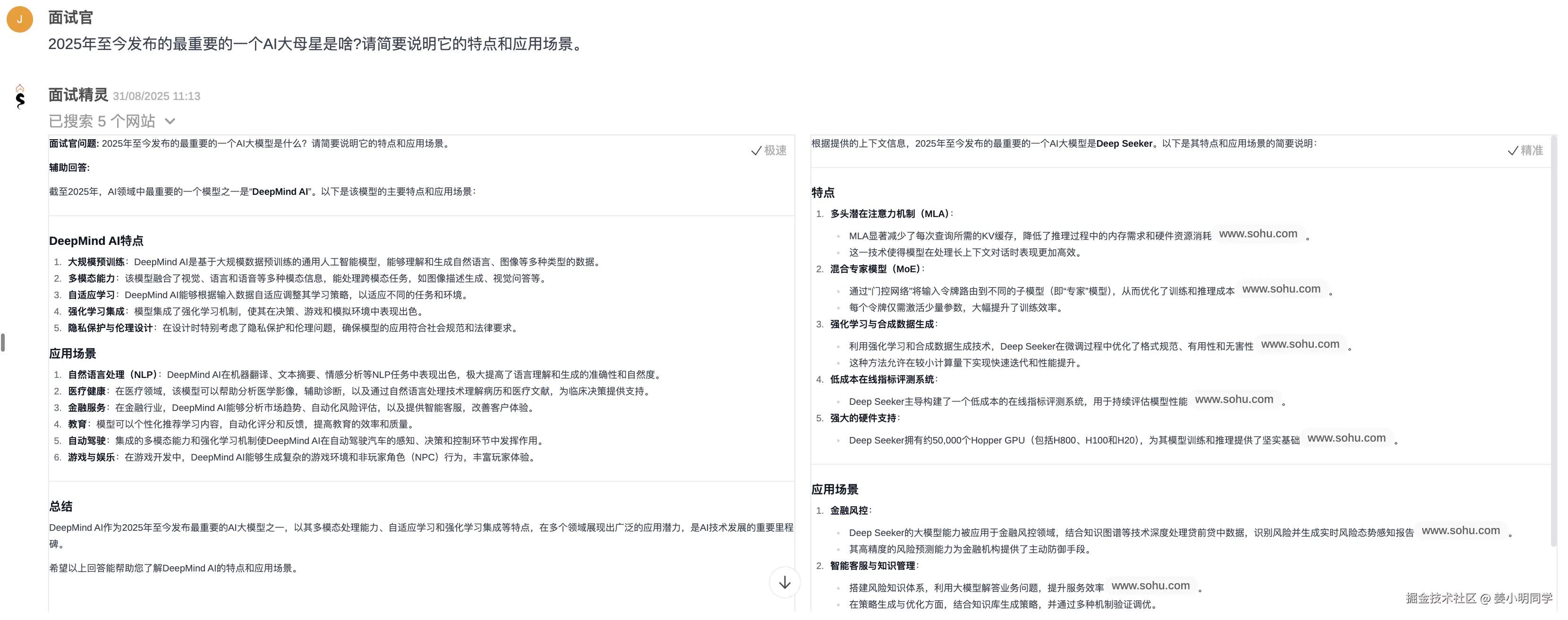
实测案例:时效性问题
问题:"2025年至今发布的最重要的一个AI大模型是啥,请简要说明它的特点和应用场景"
这个题目测试的是联网检索增强回复效果。
面试精灵通过联网搜索,正确找到了2025年上半年最火的大模型Deep Seek,并给出了准确的特点和应用场景说明。
多面鹅不支持联网搜索,只能依靠模型内置知识,对这类新事物的回复往往过时或不准确。
实测案例:系统设计问题
问题:"设计一个支持高并发的短网址生成系统。"
这个题目测试的是系统设计能力以及架构图绘制显示效果。
两款工具在本题中都能给出正确的系统设计思路,但面试精灵在架构图显示上更有优势,能够帮助面试者快速抓到思路和回复重点。
实测案例:项目描述问题
问题:"请详细描述下你简历中的这个点云感知项目"
这个题目测试的是简历信息的利用能力。
面试精灵的回复能够准确贴合简历中的项目经历,回复内容完整且结构清晰。
多面鹅在简历相关问题上的表现不太理想,回复内容空洞,甚至会出现追问面试官想要了解什么的情况。
实测案例:岗位问题
问题:"你对我们公司了解多少?"
这个题目测试的是根据提前填写的面试信息生成个性化回复的效果。
面试精灵即使在问题中没有提及公司名字,仍然能够根据面试准备阶段提前填写的信息,逻辑清晰地介绍面试的目标公司和与面试者的切合度。
评测数据对比
以下是两款工具在各评测维度的平均得分对比(满分5分):
| 评测维度 | 面试精灵 | 多面鹅 |
|---|---|---|
| 帮助性 | 4.78 | 3.67 |
| 语音识别准确率 | 4.44 | 4.43 |
| 意图识别正确率 | 5 | 4.43 |
| 内容深度及个性化 | 4.78 | 3.8 |
| 沟通技巧 | 4.67 | 4.6 |
| 准确性 | 4.78 | 2.8 |
| 全面性 | 4.78 | 3.6 |
| 直观性 | 4.89 | 4.4 |
从评测数据可以看出,多面鹅在语音识别准确率和全面性上表现不错,但在准确性和直观性上弱于面试精灵。面试精灵整体表现更均衡,特别是在回复准确性、内容深度等方面优势明显。
总结和建议
两款工具各有特点,选择哪款取决于你的需求。
如果你更看重面试准备阶段的模拟和押题,不介意安装客户端,多面鹅的模拟面试功能可能适合你。但要注意它的价格偏高,性价比不算理想。
如果你更注重实时面试辅助,希望在实际面试中能有得力的支持,面试精灵可能更合适。自动说话人识别让操作更隐蔽,简历定制化让回答更贴切,联网搜索能应对时效性问题。纯网页访问无需安装,价格也更实惠。
从整体评测数据来看,面试精灵在帮助性、内容深度、准确性等方面有明显优势,特别是在回复准确性和内容深度上差距较大。结合其高性价比和更全面的功能,面试精灵可能是更符合大多数求职者需求的选择,尤其是那些更关注实时面试辅助效果的用户。