前言
今天大姚给大家分享一款基于 .NET Avalonia 开源、功能强大、跨平台的班级大屏课表展示系统:ClassIsland。
项目介绍
ClassIsland 是一款基于 .NET Avalonia 开源(GPL-3.0 license)、功能强大、高度可定制、跨平台的班级多媒体屏幕课表信息展示系统,适用于现代智慧教室场景。其设计灵感源自 iOS 的“灵动岛(Dynamic Island)”交互理念,旨在为教育信息化提供直观、智能、美观的课表与信息呈现解决方案。
项目相关技术栈
- 基于 .NET 8 开发,使用 C# 作为编程语言。
- 使用 Avalonia 作为 UI 框架,并使用了 FluentAvalonia 主题。
- 使用控制反转(IoC)容器Microsoft.Extensions.Hosting作为依赖注入的实现。
应用场景
ClassIsland 适用于各类学校、培训机构等需要展示班级课表的场景。通过大屏展示,师生可以直观地查看当前及未来的课程安排,减少查询时间,提高教学效率。同时,系统支持自定义功能,可以根据不同班级、不同时间段的需求进行灵活调整。
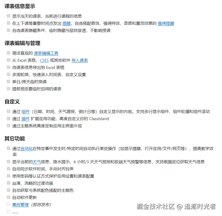
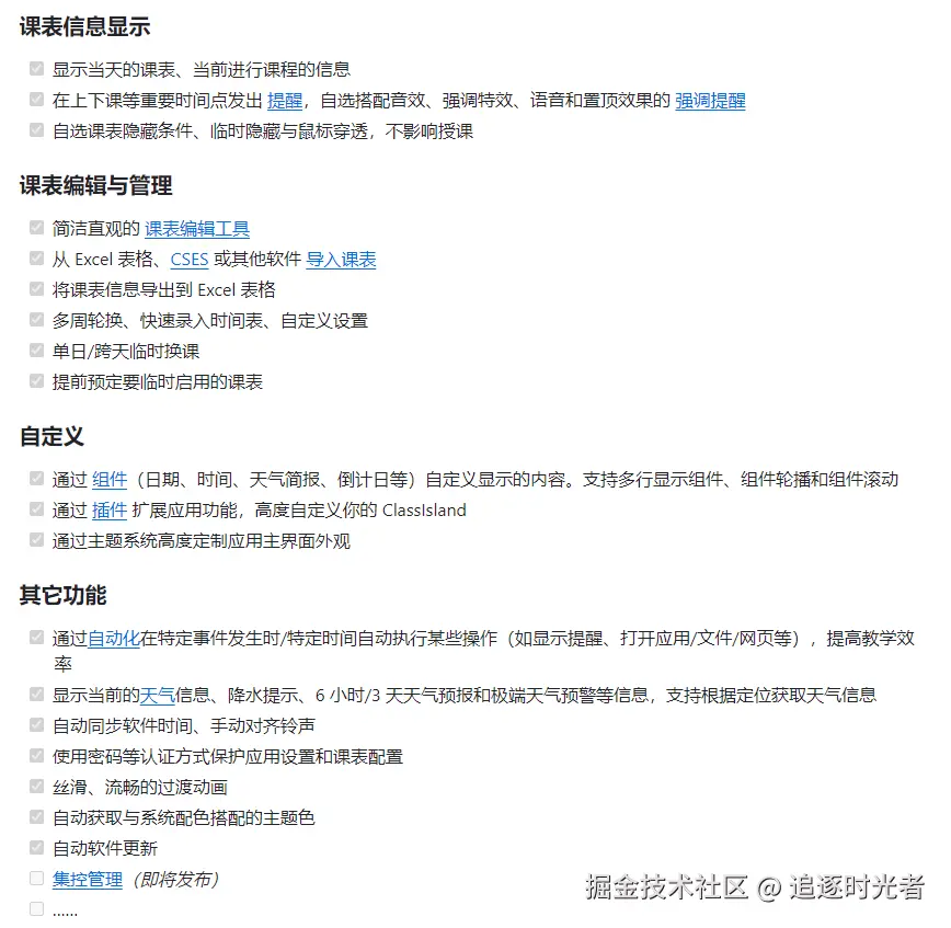
功能模块
项目源代码
功能演示
系统主界面
课表编辑
时间表编辑
科目编辑
预定调课
基本界面设置
组件设置
项目源码地址
更多项目实用功能和特性欢迎前往项目开源地址查看👀,别忘了给项目一个Star支持💖。
- GitHub开源地址: github.com/ClassIsland…
- 项目在线使用文档: docs.classisland.tech
优秀项目和框架精选
该项目已收录到C#/.NET/.NET Core优秀项目和框架精选中,关注优秀项目和框架精选能让你及时了解C#、.NET和.NET Core领域的最新动态和最佳实践,提高开发工作效率和质量。坑已挖,欢迎大家踊跃提交PR推荐或自荐(让优秀的项目和框架不被埋没🤞)。
- GitHub开源地址: github.com/YSGStudyHar…
- Gitee开源地址: gitee.com/ysgdaydayup…