【国产github】OpenClaw极简部署教程!5000万Tokens

829 阅读3分钟

OpenClaw 是最近超级火的一款开源AI Agent ,它直接部署在你的本地设备上,你可以通过自然语言指令实现本地设备的自动化任务执行,比如替你清理收件箱、发邮件、管理日历、在网页上自动操作、为你定时收集你关注的互联网信息等等。它通过长期记忆主动执行多代理协同,成为能独立处理复杂任务的“数字员工/私人秘书”。而非DeepSeek、千问、ChatGPT 这种一问一答聊天机器人。

目前已经有朋友在XPlaza信创开源广场上同步了仓库。

很多人都去购买Mac mini 来部署OpenClaw ,因为它差点卖断货。对于普通用户来说,OpenClaw 部署在本地电脑中不仅操作复杂,成本也很高,对小白来说非常不友好。

如果你只是想简单体验一下OpenClaw ,今天就给大家分享一个超级简单的部署方案,手机就能操作,而且还能免费白嫖。

百度APP+百度智能云一键部署OpenClaw

近期百度智能云服上线了一键部署OpenClaw的服务器镜像,而且它联合百度APP推出了免费领取OpenClaw一键部署的方案,只需要五分钟你就能体验上OpenClaw。,

一、 打开百度APP,搜索:“OpenClaw”,就能看到限时免费领取OpenClaw一键部署的方案,点进去登录你的百度账号领取即可。

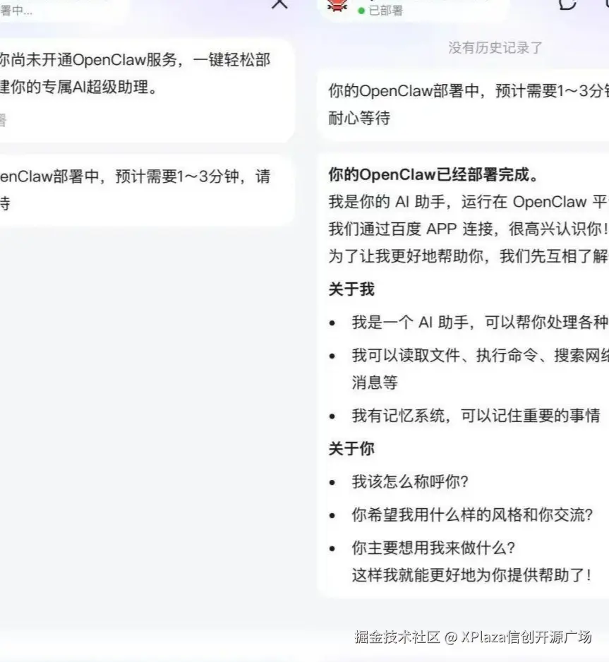
二、 点击免费领取后,会让你绑定你的百度智能云账号,然背后就会进入OpenClaw自动部署和对话的页面。只需要1-3分钟就能部署完成。

部署完成后,你就可以尽情的与OpenClaw对话了。

三、 举个最简单的例子:定时任务,让他每天上午八点去新闻网站、媒体平台去给我爬取最热门的AI话题,然后总结成资讯给我。

四、 如果你只是想简单的在手机端体验。那么上面的教程就结束了。如果你想更进一步,修改模型、安装更多的skills 、对接飞书、QQ等平台,请继续往下看。

五、 虽然我们是在百度APP上一键部署的,其实本质上还是基于百度智能云,百度送你了一个2核4GB的一个服务器。在这台服务器中部署的OpenClaw

六、 登录百度智能云:https://cloud.baidu.com/ ,在轻量服务器 - 服务中,可以看到百度赠送的一台15天的服务器。你的OpenClaw 就被部署在这里。

七、 点进服务器 - 应用管理 - 可以看到默认配置的大模型是DeepSeek V3.2 ,你可以在这里修改你想使用的模型。另外百度千帆免费送5000万Tokens ,服务器到期和tokens用完后就需要自己付费。

八、 点击消息平台配置,这里你给接入飞书、QQ等工具,在飞书中就可以与OpenClaw进行对话。

九、 点击 Skills配置,在这里你可以给你的小龙虾安装更多的Skills(技能),你的OpenClaw强不强大除了大模型之外,最重要的就是安装的Skills多不多。

10、 总结:无论是百度云、还是腾讯云、阿里云他们的一键部署OpenClaw 都基本一样。找个可以免费体验的平台试试就好,后续看谁家便宜,再考虑续费。或者在自己本本地电脑部署。

信创、开源、人工智能资源,尽在XPlaza信创开源广场